Нейросеть

Применение логарифмических функций в экономическом анализе: моделирование и прогнозирование

Нейросеть для проекта Гарантия уникальности Строго по ГОСТу Высочайшее качество Поддержка 24/7

Данный исследовательский проект посвящен изучению и практическому применению логарифмических функций в контексте экономического анализа. В рамках данного исследования будет рассмотрена теоретическая база, касающаяся свойств логарифмов и их значимости для моделирования экономических процессов. Особое внимание будет уделено анализу различных экономических явлений, таких как рост и падение экономических показателей, поведение рыночных цен, динамика инвестиций и другие. Проект предусматривает использование математических моделей, опирающихся на логарифмические функции для анализа реальных данных, полученных из открытых источников. Будут рассмотрены примеры применения логарифмов в различных областях экономики, включая финансы, маркетинг и управление. Результатом работы станет разработка практических рекомендаций и инструментов, которые могут быть использованы для принятия обоснованных экономических решений. В процессе исследования планируется провести анализ существующих статистических данных, разработать и оценить экономические модели, а также представить результаты в виде наглядных графиков и таблиц, демонстрирующих эффективность применения логарифмических функций.

Идея:

Проект предполагает исследование роли логарифмов в экономическом анализе для построения более точных и эффективных моделей. Будет выполнено моделирование различных экономических явлений с использованием логарифмических функций.

Продукт:

Результатом проекта станет разработанная модель, позволяющая анализировать динамику экономических процессов с использованием логарифмических зависимостей. Также будет создан отчет, содержащий анализ данных и практические рекомендации по применению логарифмов в экономике.

Проблема:

Существует необходимость в более точных методах анализа и прогнозирования экономических показателей, чем могут предложить традиционные линейные модели. Недостаточное понимание роли логарифмических функций в экономике ограничивает возможности эффективного принятия экономических решений.

Актуальность:

Актуальность проекта обусловлена необходимостью разработки новых инструментов для анализа экономических данных в условиях быстро меняющейся экономической среды. Применение логарифмических функций позволяет учесть нелинейные зависимости, что повышает точность экономических прогнозов и решений.

Цель:

Целью данного проекта является исследование возможностей применения логарифмических функций для моделирования и прогнозирования экономических показателей. В рамках проекта будет проведен анализ конкретных экономических задач с использованием логарифмических методов.

Целевая аудитория:

Проект ориентирован на студентов экономических специальностей, а также на лиц, интересующихся экономическим анализом и математическим моделированием. Результаты исследования могут быть полезны экономистам, аналитикам и специалистам, работающим в области финансов.

Задачи:

  • Изучение теоретических основ логарифмических функций и их свойств.
  • Анализ существующих экономических моделей, использующих логарифмические зависимости.
  • Разработка и реализация экономико-математических моделей, основанных на логарифмических функциях для анализа реальных экономических данных.
  • Оценка эффективности разработанных моделей и их сравнение с традиционными методами.
  • Подготовка отчета с результатами исследования и рекомендациями по применению логарифмических функций в экономическом анализе.

Ресурсы:

Для реализации проекта потребуются доступ к специализированному программному обеспечению для статистического анализа, доступ к базам данных экономических показателей и литературные источники по теме исследования.

Роли в проекте:

Осуществляет общее руководство проектом, формулирует задачи, координирует работу участников, контролирует соблюдение сроков и качество выполнения работ. Отвечает за подготовку итогового отчета и презентации результатов исследования. Обеспечивает связь с научным руководителем и другими заинтересованными сторонами, а также участвует в обсуждении полученных результатов и формулировании выводов. Руководитель должен обладать глубокими знаниями в области экономики и математики, а также опытом работы с научными исследованиями.

Отвечает за сбор, обработку и анализ экономических данных. Разрабатывает и тестирует экономико-математические модели с использованием логарифмических функций. Проводит статистическую оценку моделей, интерпретирует результаты и делает выводы. Аналитик должен обладать знаниями в области эконометрики, статистического анализа и уметь работать с соответствующим программным обеспечением. Он принимает участие в написании соответствующих разделов отчета.

Занимается разработкой программного обеспечения для моделирования и анализа данных, если это требуется для реализации проекта. Обеспечивает интеграцию различных инструментов и баз данных. Участвует в создании визуализаций результатов исследования. Программист должен иметь опыт работы с языками программирования, используемыми для научных вычислений (например, Python, R), и уметь работать с данными.

Осуществляет проверку и оценку предварительных результатов и итогового отчета. Дает рекомендации по улучшению методологии и представлению результатов. Рецензент должен обладать опытом в области экономических исследований и иметь знания по предмету исследования. Рецензент помогает улучшить качество работы и повысить ее научную ценность, обеспечивая соответствие принятым стандартам.

Наименование образовательного учреждения

Проект

на тему

Применение логарифмических функций в экономическом анализе: моделирование и прогнозирование

Выполнил: ФИО

Руководитель: ФИО

Содержание

  • Введение 1
  • Теоретические основы логарифмических функций 2
  • Логарифмы в экономическом анализе: обзор литературы 3
  • Моделирование экономического роста с использованием логарифмов 4
  • Логарифмические функции в анализе рыночных цен 5
  • Применение логарифмов в анализе спроса и предложения 6
  • Логарифмические модели в финансах: примеры и анализ 7
  • Практическое применение: кейс-стади 8
  • Оценка эффективности и сравнение моделей 9
  • Список литературы 10

Введение

Содержимое раздела

Введение в проект, включающее обоснование актуальности исследования, постановку цели и задач, а также краткий обзор структуры работы. Освещаются основные понятия логарифмических функций и их применение в экономике. Объясняется значимость исследования для экономической теории и практики, а также его потенциальный вклад в развитие области экономического анализа. Описываются методы исследования и используемые инструменты анализа данных.

Теоретические основы логарифмических функций

Содержимое раздела

Детальное рассмотрение математических свойств логарифмических функций, включая их определение, основные свойства, производные и интегралы. Анализируются различные типы логарифмов (натуральные, десятичные, и т.д.) и их применение в различных областях математики. Обсуждаются особенности графического представления логарифмических функций и их связь с экспоненциальными функциями. Рассматриваются пределы и асимптоты логарифмических функций, а также условия их применимости в экономических моделях.

Логарифмы в экономическом анализе: обзор литературы

Содержимое раздела

Обзор существующих исследований и публикаций, посвященных применению логарифмических функций в экономике. Анализ теоретических работ и эмпирических исследований, демонстрирующих использование логарифмов в различных экономических моделях. Рассматриваются примеры применения логарифмов в моделировании экономического роста, анализе рыночных цен, исследовании спроса и предложения, а также в других областях. Анализируются преимущества и недостатки различных подходов и методов. Выявляются пробелы в существующих исследованиях и обосновывается необходимость проведения данного исследования.

Моделирование экономического роста с использованием логарифмов

Содержимое раздела

Разработка и анализ моделей экономического роста, основанных на логарифмических функциях. Применение логарифмических функций для учета нелинейности в данных о росте ВВП, инвестициях и других экономических показателях. Рассмотрение различных типов моделей экономического роста, таких как модель Солоу, модель Харрода-Домара и другие, с использованием логарифмических преобразований данных. Проведение эмпирического анализа с использованием реальных экономических данных, оценка параметров моделей и интерпретация результатов. Сравнение результатов с результатами, полученными при использовании традиционных линейных моделей.

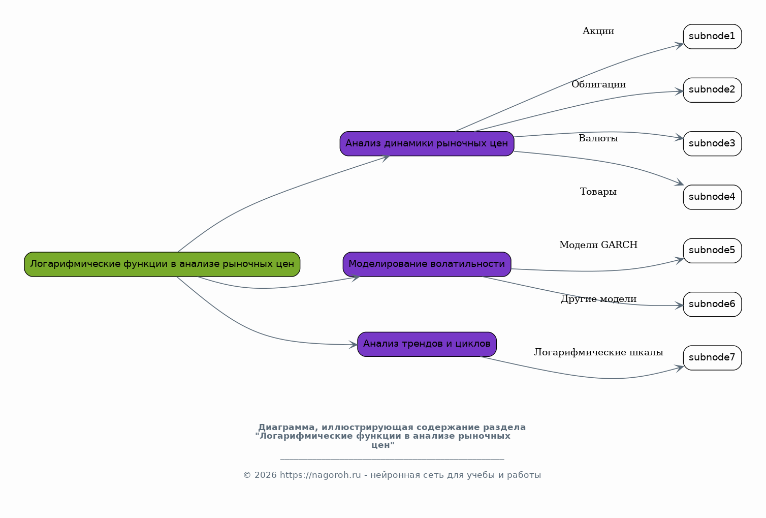
Логарифмические функции в анализе рыночных цен

Содержимое раздела

Применение логарифмических функций для анализа динамики рыночных цен и волатильности финансовых активов. Рассмотрение моделей, использующих логарифмические преобразования для учета изменений цен на акции, облигации, валюты и товары. Анализ данных о ценах с использованием логарифмических шкал для оценки трендов и циклов. Использование логарифмических инструментов для прогнозирования рыночных цен и оценки рисков. Рассматриваются различные подходы к моделированию волатильности, включая модели GARCH и другие, основанные на логарифмических функциях.

Применение логарифмов в анализе спроса и предложения

Содержимое раздела

Использование логарифмических функций для моделирования взаимосвязи между ценой и объемом спроса и предложения товаров и услуг. Разработка и анализ моделей эластичности спроса и предложения с использованием логарифмических функций. Рассмотрение различных факторов, влияющих на спрос и предложение, и их учет в моделях. Проведение эмпирического анализа с использованием данных о рыночных ценах и объемах продаж. Оценка эластичности спроса и предложения и интерпретация полученных результатов. Применение логарифмических моделей для прогнозирования объемов продаж и определения оптимальных цен.

Логарифмические модели в финансах: примеры и анализ

Содержимое раздела

Рассмотрение конкретных примеров применения логарифмических моделей в финансовом анализе. Анализ моделей оценки стоимости активов, таких как модель Гордона для оценки дивидендных акций. Рассмотрение моделей управления рисками, использующих логарифмические преобразования для оценки потерь. Применение логарифмических функций для анализа данных о кредитных ставках, доходности облигаций и других финансовых показателях. Проведение эмпирического анализа с использованием реальных финансовых данных, направленного на проверку адекватности моделей и оценку их практической значимости. Анализ преимуществ и недостатков различных моделей.

Практическое применение: кейс-стади

Содержимое раздела

Детальный анализ реального кейса, иллюстрирующего применение логарифмических функций в экономическом анализе. Выбор конкретной экономической проблемы или ситуации, для которой будет применена разработанная модель. Сбор и обработка данных, необходимых для анализа. Построение и калибровка модели, основанной на логарифмических функциях. Анализ результатов моделирования и их интерпретация. Сравнение результатов с другими методами анализа и оценка преимуществ логарифмического подхода. Разработка рекомендаций для принятия экономических решений на основе полученных результатов.

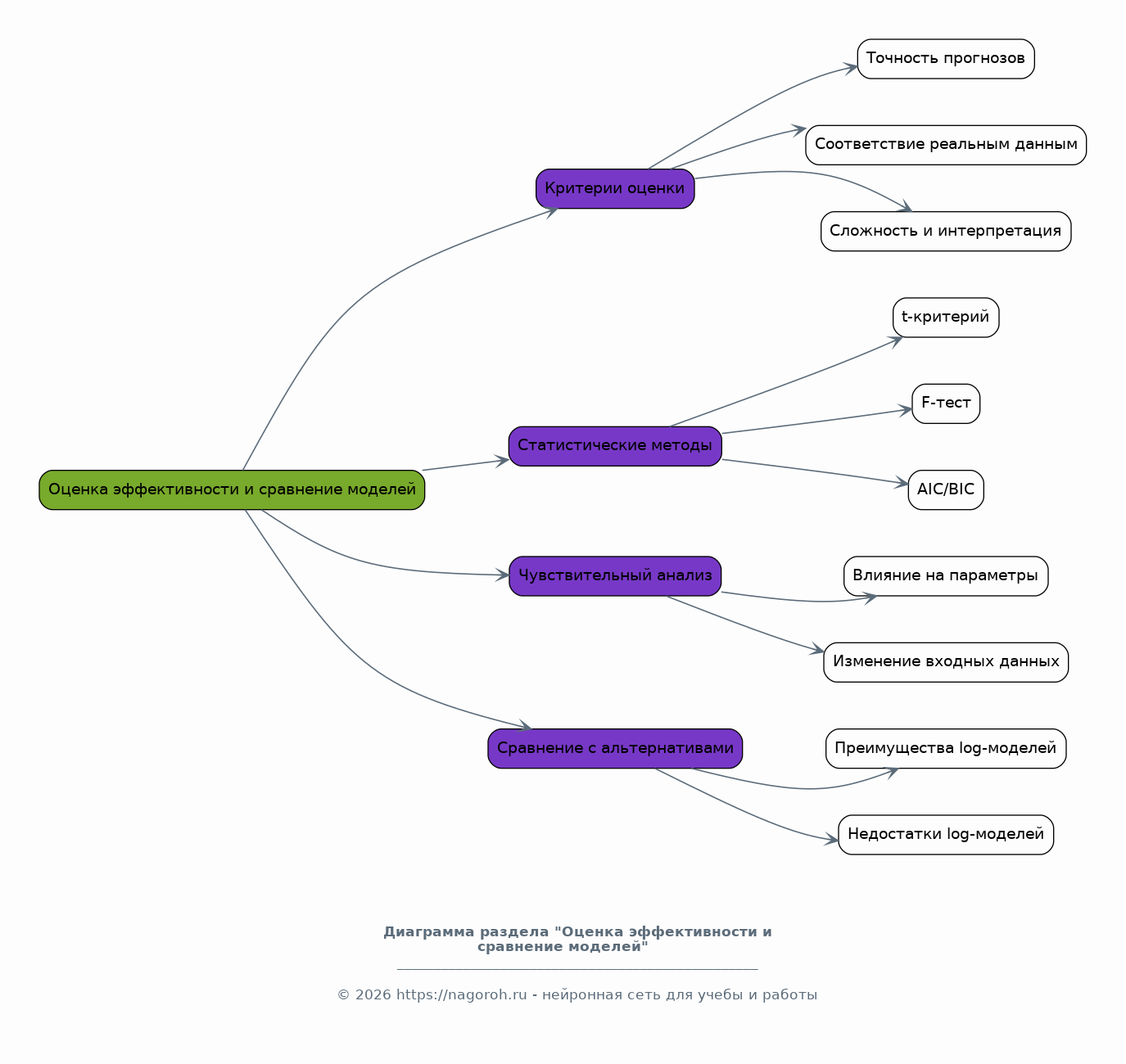
Оценка эффективности и сравнение моделей

Содержимое раздела

Проведение сравнительного анализа разработанных логарифмических моделей и традиционных моделей, используемых в экономическом анализе. Оценка эффективности моделей на основе различных критериев, таких как точность прогнозов, соответствие реальным данным, сложность и простота интерпретации результатов. Использование статистических методов для сравнения моделей и определения наиболее подходящих для конкретных задач. Проведение чувствительного анализа для оценки влияния изменения параметров моделей на результаты. Обсуждение преимуществ и недостатков использования логарифмических моделей по сравнению с альтернативными подходами.

Список литературы

Содержимое раздела

Список использованной литературы, включая книги, статьи, научные публикации и другие источники, использованные в процессе исследования. Оформление списка в соответствии с принятыми стандартами цитирования. Список должен быть структурирован и содержать полную библиографическую информацию о каждом источнике, включая авторов, названия, издательства, год издания и номера страниц. Он должен включать как теоретические работы, так и эмпирические исследования, использованные для обоснования выводов и аргументации результатов исследования. Список литературы служит для подтверждения достоверности исследования и обеспечивает возможность проверки и воспроизведения результатов.

Получи Такой Проект

До 90% уникальность
Готовый файл Word
15-30 страниц
Список источников по ГОСТ
Оформление по ГОСТ
Таблицы и схемы
Презентация

Создать Проект на любую тему за 5 минут

Создать

#5652815