Нейросеть

Применение Нанотехнологий в Биологии и Медицине: Исследование и Перспективы

Нейросеть для проекта Гарантия уникальности Строго по ГОСТу Высочайшее качество Поддержка 24/7

Данный исследовательский проект посвящен изучению и анализу применения нанотехнологий в биологии и медицине. Проект охватывает широкий спектр вопросов, начиная от фундаментальных аспектов нанонауки и нанотехнологий, включая синтез наноматериалов, их характеристики и свойства, и заканчивая конкретными примерами их применения в различных областях медицины. Особое внимание уделяется разработке новых методов диагностики и лечения заболеваний, основанных на использовании наноматериалов. В ходе работы предполагается изучение существующих публикаций, патентных данных и научных исследований, а также анализ перспектив развития нанотехнологий в медицине. Проект направлен на обобщение знаний в данной области и выявление наиболее многообещающих направлений для дальнейших исследований. В описании будет рассмотрено взаимодействие наноматериалов с биологическими системами, включая клетками и тканями, а также влияние наночастиц на процессы жизнедеятельности организма. Кроме того, будет уделено внимание вопросам безопасности использования нанотехнологий в медицине, включая оценку токсичности наноматериалов и разработку методов минимизации рисков для здоровья человека. Проект предполагает междисциплинарный подход, сочетающий знания из области химии, биологии, физики и медицины.

Идея:

Использование нанотехнологий открывает новые возможности в диагностике и лечении заболеваний. Проект предполагает исследование и разработку инновационных методов применения наноматериалов в различных областях медицины.

Продукт:

Результатом проекта станет обзор современных достижений и перспектив в области применения нанотехнологий в биологии и медицине. Будет предложен анализ наиболее эффективных и безопасных наноматериалов для конкретных медицинских применений.

Проблема:

Существует необходимость в разработке более эффективных и безопасных методов диагностики и лечения заболеваний. Многие существующие методы имеют ограничения, связанные с точностью, специфичностью и побочными эффектами.

Актуальность:

Нанотехнологии представляют собой одно из наиболее перспективных направлений развития современной медицины. Их применение позволяет достигать существенных улучшений в диагностике, лечении и профилактике заболеваний.

Цель:

Целью проекта является систематизация знаний о применении нанотехнологий в биологии и медицине. Определение перспективных направлений для дальнейших исследований и разработок в этой области.

Целевая аудитория:

Данный проект предназначен для студентов, аспирантов, преподавателей и специалистов в области биологии, химии, медицины и нанотехнологий. Он может быть интересен широкому кругу лиц, интересующихся современными достижениями в медицине.

Задачи:

  • Обзор литературы и анализ существующих исследований по применению нанотехнологий в биологии и медицине.
  • Изучение методов синтеза, характеризации и применения наноматериалов.
  • Анализ перспективных направлений использования нанотехнологий в диагностике и лечении заболеваний.
  • Оценка безопасности и эффективности различных наноматериалов.
  • Разработка рекомендаций по дальнейшим исследованиям в данной области.

Ресурсы:

Для реализации проекта потребуются доступ к научной литературе, современному оборудованию для проведения экспериментов, а также программное обеспечение для анализа данных.

Роли в проекте:

Руководитель проекта отвечает за общее планирование, организацию и координацию работы над проектом. Он определяет цели и задачи исследования, контролирует выполнение плана, обеспечивает взаимодействие между участниками проекта, а также отвечает за подготовку итоговых отчетов и презентаций. Руководитель также занимается мониторингом прогресса, решением возникающих проблем и обеспечением соблюдения сроков.

Научный консультант предоставляет экспертную поддержку в области нанотехнологий, биологии и медицины. Он помогает определить ключевые исследовательские вопросы, формулирует гипотезы, консультирует по методологии исследования и интерпретации полученных результатов. Научный консультант также проверяет научную обоснованность проекта и дает рекомендации по улучшению его качества.

Исследователь проводит научные исследования, собирает и анализирует данные, проводит эксперименты и обрабатывает результаты. Он занимается обзором литературы, подготовкой научных публикаций, участием в конференциях и презентациями результатов исследования. Исследователь должен обладать навыками работы с научными информационными ресурсами и владеть методами анализа данных. Он также отвечает за ведение лабораторных журналов и соблюдение требований техники безопасности.

Аналитик данных отвечает за обработку и анализ данных, полученных в ходе исследования. Он использует статистические методы и специализированное программное обеспечение для выявления закономерностей и взаимосвязей между различными параметрами. Аналитик данных готовит графики, таблицы и презентации для визуализации результатов исследования. Он также помогает в интерпретации данных и подготовке выводов.

Наименование образовательного учреждения

Проект

на тему

Применение Нанотехнологий в Биологии и Медицине: Исследование и Перспективы

Выполнил: ФИО

Руководитель: ФИО

Содержание

  • Введение 1
  • Нанотехнологии: Основные принципы и методы 2
  • Нанотехнологии в диагностике заболеваний 3
  • Нанотехнологии в терапии заболеваний 4
  • Наноматериалы в регенеративной медицине 5
  • Биосовместимость и токсичность наноматериалов 6
  • Применение нанотехнологий в кардиологии 7
  • Нанотехнологии в онкологии: достижения и перспективы 8
  • Этические и социальные аспекты нанотехнологий в медицине 9
  • Список литературы 10

Введение

Содержимое раздела

Введение в тему нанотехнологий в биологии и медицине. Описываются основные понятия нанотехнологий, их развитие и актуальность в современной науке. Подробно рассматриваются области применения наноматериалов в медицине, такие как диагностика, терапия, регенеративная медицина и разработка медицинских устройств. Раскрывается роль наночастиц в улучшении биосовместимости и доставке лекарств. Подчеркивается важность междисциплинарного подхода к изучению этой области, объединяющего знания из химии, биологии, физики и медицины. Обсуждаются этические аспекты использования нанотехнологий и риски, связанные с их применением.

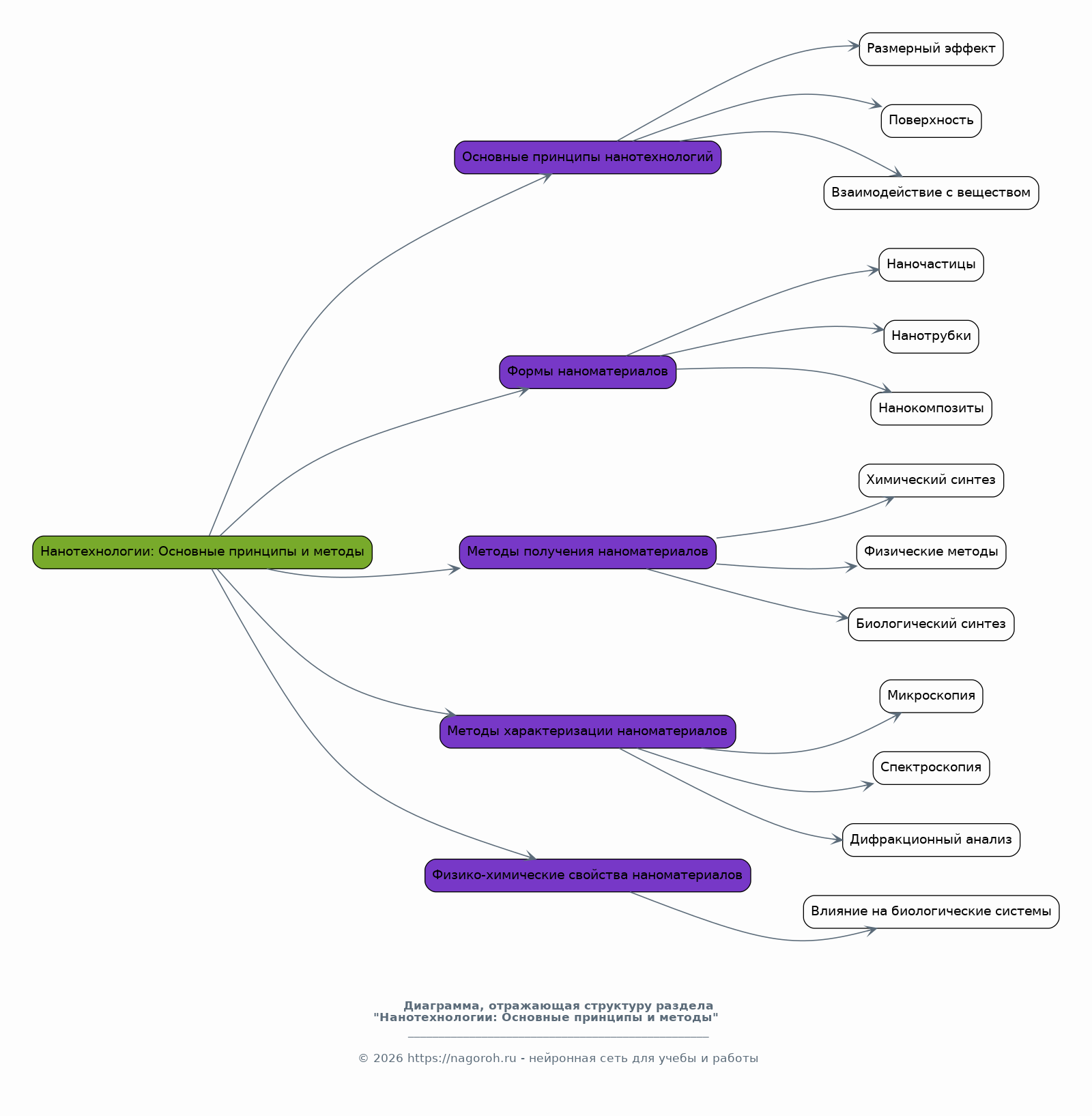
Нанотехнологии: Основные принципы и методы

Содержимое раздела

В этом разделе рассматриваются фундаментальные основы нанотехнологий. Описываются основные принципы работы с наноматериалами, включая их синтез, характеризацию и методы исследования. Подробно рассматриваются различные формы наноматериалов: наночастицы, нанотрубки, нанокомпозиты. Описываются методы получения наноматериалов, такие как химический синтез, физические методы и биологический синтез. Обсуждаются методы характеризации наноматериалов, включая микроскопию, спектроскопию и дифракционный анализ. Рассматриваются физико-химические свойства наноматериалов, такие как размер, форма, поверхность и их влияние на биологические системы.

Нанотехнологии в диагностике заболеваний

Содержимое раздела

Рассматриваются современные методы диагностики заболеваний с использованием нанотехнологий. Обсуждаются наносенсоры для выявления биомаркеров, например, в ранней диагностике рака и сердечно-сосудистых заболеваний. Описываются методы визуализации, основанные на наноматериалах, такие как контрастные агенты для МРТ и КТ. Рассматриваются преимущества нанодиагностики, такие как повышение чувствительности, специфичности и возможность раннего выявления заболеваний. Приводятся примеры успешного применения нанотехнологий в диагностике различных заболеваний, а также обсуждаются перспективы развития нанодиагностики.

Нанотехнологии в терапии заболеваний

Содержимое раздела

Рассматриваются различные методы терапии заболеваний с использованием нанотехнологий. Обсуждаются системы доставки лекарств на основе наночастиц, обеспечивающие целевое воздействие на пораженные клетки и ткани, снижение токсичности и повышение эффективности лечения. Рассматриваются методы нанотерапии рака, включая фотодинамическую терапию, гипертермию и химиотерапию с использованием наноматериалов. Описываются перспективы использования нанотехнологий в регенеративной медицине, например, для восстановления тканей и органов. Обсуждаются вопросы безопасности и эффективности нанотерапевтических подходов, а также этические аспекты их применения.

Наноматериалы в регенеративной медицине

Содержимое раздела

Изучение применения наноматериалов в области регенеративной медицины. Рассматриваются различные подходы к созданию биосовместимых материалов, способствующих восстановлению тканей и органов. Особое внимание уделяется возможностям использования наночастиц для стимуляции роста клеток, заживления ран и регенерации костной ткани. Обсуждаются потенциальные преимущества нанотехнологий в регенеративной медицине, такие как улучшенная доставка факторов роста, снижение воспаления и ускорение процесса восстановления. Анализируются существующие исследования и разработки в этой области, а также перспективы дальнейшего развития.

Биосовместимость и токсичность наноматериалов

Содержимое раздела

Исследование вопросов биосовместимости и токсичности наноматериалов, используемых в медицине. Рассматриваются механизмы взаимодействия наночастиц с биологическими системами, включая клетки, ткани и органы. Обсуждаются методы оценки биосовместимости наноматериалов in vitro и in vivo. Анализируются факторы, влияющие на токсичность наноматериалов, такие как размер, форма, химический состав и способ доставки. Рассматриваются стратегии минимизации рисков, связанных с использованием наноматериалов, включая модификацию поверхности наночастиц и разработку безопасных методов применения. Обсуждаются нормативные требования и рекомендации по обеспечению безопасности наноматериалов.

Применение нанотехнологий в кардиологии

Содержимое раздела

Обзор применения нанотехнологий в диагностике и лечении сердечно-сосудистых заболеваний. Рассматриваются методы доставки лекарств к пораженным тканям сердца, включая использование наночастиц для лечения ишемической болезни сердца и сердечной недостаточности. Обсуждаются наносенсоры для мониторинга сердечно-сосудистой системы и ранней диагностики заболеваний. Рассматриваются перспективы применения наноматериалов в восстановлении сердечной ткани после инфаркта миокарда и в создании новых устройств для лечения сердечно-сосудистых заболеваний, таких как стенты с лекарственным покрытием.

Нанотехнологии в онкологии: достижения и перспективы

Содержимое раздела

Анализ применения нанотехнологий в диагностике и лечении онкологических заболеваний. Обсуждаются методы нацеливания лекарств на раковые клетки, включая использование наночастиц, конъюгированных с антителами или лигандами, специфичными для раковых клеток. Рассматриваются методы диагностики рака на ранних стадиях с использованием наносенсоров и методов визуализации, основанных на нанотехнологиях. Обсуждаются перспективы использования нанотехнологий в иммунотерапии рака и других инновационных методах лечения. Анализируются современные клинические исследования и разработки в области наноонкологии.

Этические и социальные аспекты нанотехнологий в медицине

Содержимое раздела

Рассмотрение этических и социальных аспектов, связанных с развитием и применением нанотехнологий в медицине. Обсуждаются вопросы безопасности наноматериалов, включая потенциальные риски для здоровья человека и окружающей среды. Анализируются этические дилеммы, возникающие в связи с использованием нанотехнологий в диагностике и лечении заболеваний. Рассматриваются вопросы доступа к нанотехнологиям и их влияния на здоровье населения. Обсуждается необходимость разработки этических кодексов и регуляторных рамок для обеспечения ответственного применения нанотехнологий в медицине, а также роль общества в обсуждении этих вопросов.

Список литературы

Содержимое раздела

Этот раздел содержит список научной литературы, использованной в данной работе. В нем приводятся полные библиографические данные всех источников, таких как научные статьи, книги, обзоры и патенты, на которые были сделаны ссылки в тексте проекта. Список составлен в соответствии с требованиями к библиографическому оформлению научных работ, обеспечивая точность и полноту информации об использованных источниках. Он предназначен для предоставления читателям возможности проверить использованные данные и углубить свои знания по теме исследования.

Получи Такой Проект

До 90% уникальность
Готовый файл Word
15-30 страниц
Список источников по ГОСТ
Оформление по ГОСТ
Таблицы и схемы
Презентация

Создать Проект на любую тему за 5 минут

Создать

#6214036