Нейросеть

Применение нанотехнологий в биологии и медицине: перспективы и инновации

Нейросеть для проекта Гарантия уникальности Строго по ГОСТу Высочайшее качество Поддержка 24/7

Данный исследовательский проект посвящен глубокому изучению и анализу применения нанотехнологий в сфере биологии и медицины. Проект направлен на всестороннее рассмотрение наноматериалов и наноустройств, их свойств и потенциала для революционных изменений в диагностике, лечении и профилактике заболеваний. В рамках исследования акцентируется внимание на конкретных областях применения нанотехнологий, таких как адресная доставка лекарств, нанодиагностика, тканевая инженерия и разработка новых методов лечения онкологических заболеваний. Проект предполагает анализ современных научных публикаций, исследование передовых разработок и технологий, а также оценку этических и социальных аспектов использования нанотехнологий в медицине. Особое внимание уделяется анализу перспектив развития наномедицины, определению ключевых вызовов и возможностей для будущих исследований. Результаты проекта будут представлены в виде обзора, анализирующего текущее состояние дел в области нанотехнологий в биологии и медицине, а также предлагающего рекомендации для дальнейших исследований и разработок.

Идея:

Использование нанотехнологий открывает новые горизонты в диагностике и лечении заболеваний, предлагая адресную доставку лекарств и улучшенную визуализацию. Цель проекта – изучить текущие достижения и перспективы нанотехнологий в биологии и медицине.

Продукт:

Результатом проекта будет всеобъемлющий обзор, суммирующий текущие исследования и разработки в области наномедицины. Обзор будет содержать анализ различных наноматериалов, их применения и потенциальных рисков для здоровья.

Проблема:

Существует необходимость в улучшении методов ранней диагностики заболеваний и разработке более эффективных способов лечения, особенно в области онкологии и нейродегенеративных заболеваний. Современные методы часто ограничены из-за недостаточной точности и побочных эффектов.

Актуальность:

Нанотехнологии предлагают инновационные решения для медицинских проблем, способствуя развитию персонализированной медицины и повышению эффективности лечения. Изучение нанотехнологий крайне актуально в связи с растущей потребностью в более точных и менее инвазивных методах диагностики и лечения.

Цель:

Цель данного проекта – провести комплексный анализ современного состояния и перспектив развития нанотехнологий в биологии и медицине. Определить возможности применения наноматериалов для улучшения здоровья и качества жизни.

Целевая аудитория:

Проект ориентирован на школьников и студентов, интересующихся биологией, химией, медициной и нанотехнологиями. Материалы проекта будут адаптированы для понимания учащимися, но при этом содержащими актуальную научную информацию.

Задачи:

  • Обзор современных научных публикаций по применению нанотехнологий в биологии и медицине.
  • Анализ различных типов наноматериалов и их свойств.
  • Изучение методов адресной доставки лекарств на основе нанотехнологий.
  • Рассмотрение применения нанотехнологий в диагностике заболеваний.
  • Оценка этических и социальных аспектов использования нанотехнологий.

Ресурсы:

Для реализации проекта потребуются доступ к научным базам данных, библиотечным ресурсам, а также специализированная литература.

Роли в проекте:

Отвечает за общее руководство проектом, определение целей и задач, контроль за выполнением плана работ, координацию деятельности всех участников проекта и обеспечение своевременной отчетности. Осуществляет связь между участниками проекта и внешними организациями, обеспечивает финансирование и необходимые ресурсы для реализации проекта. Также отвечает за финальную редактуру и представление результатов исследования.

Отвечает за сбор, обработку и анализ данных, полученных в ходе исследования. Проводит статистический анализ данных, выявляет закономерности и тенденции, а также готовит графики, таблицы и презентации для визуализации результатов. Работает с различными типами данных, включая научные статьи, экспериментальные данные и статистические отчеты, для получения выводов и поддержки результатов исследования. Обеспечивает точность и достоверность аналитических данных.

Участвует в проведении обзора литературы, сборе и анализе данных, а также написании разделов отчета. Отвечает за подготовку материалов для презентаций и докладов, а также за участие в обсуждениях и дискуссиях, связанных с проектом. Активно участвует в написании научных статей и подготовке материалов для представления на конференциях. Вносит вклад в общее понимание тематики исследования.

Отвечает за редактирование и улучшение письменных материалов проекта, включая обзоры литературы, отчеты, презентации и научные статьи. Обеспечивает соответствие текста научному стилю, грамматическую и стилистическую корректность. Проверяет цитирование и ссылки, а также гарантирует, что все материалы представлены в логичной и понятной форме. Окончательно редактирует все документы перед публикацией и представлением.

Наименование образовательного учреждения

Проект

на тему

Применение нанотехнологий в биологии и медицине: перспективы и инновации

Выполнил: ФИО

Руководитель: ФИО

Содержание

  • Введение 1
  • Нанотехнологии: основные понятия и принципы 2
  • Наноматериалы в диагностике заболеваний 3
  • Адресная доставка лекарств с использованием нанотехнологий 4
  • Нанотехнологии в лечении онкологических заболеваний 5
  • Нанотехнологии в тканевой инженерии и регенеративной медицине 6
  • Этические и социальные аспекты нанотехнологий в медицине 7
  • Перспективы развития наномедицины 8
  • Заключение 9
  • Список литературы 10

Введение

Содержимое раздела

Введение в тему нанотехнологий в биологии и медицине. Описание актуальности и перспектив применения нанотехнологий в различных областях медицины, таких как диагностика, терапия и регенеративная медицина. Обзор основных преимуществ нанотехнологий, включая точность, эффективность и минимальную инвазивность. Краткое представление целей и задач проекта, а также ожидаемых результатов и их значимости для современной науки и практики. Обоснование выбора темы и ее соответствие современным тенденциям развития медицинской науки.

Нанотехнологии: основные понятия и принципы

Содержимое раздела

Описание основных понятий нанотехнологий, включая наноматериалы, наноустройства и наноструктуры. Раскрытие принципов работы наномашин и наносенсоров. Обзор различных методов изготовления наноматериалов, таких как самосборка, литография и химический синтез. Определение основных свойств наноматериалов, влияющих на их применение в медицине, таких как размер, форма, структура поверхности и химический состав. Рассмотрение физических и химических свойств наноматериалов.

Наноматериалы в диагностике заболеваний

Содержимое раздела

Изучение применения наноматериалов в методах визуализации, включая магнитно-резонансную томографию (МРТ) и компьютерную томографию (КТ). Рассмотрение наносенсоров для ранней диагностики заболеваний, таких как рак и сердечно-сосудистые заболевания. Анализ перспектив использования наноматериалов для разработки новых диагностических инструментов, обладающих повышенной чувствительностью и специфичностью. Обсуждение преимуществ и недостатков различных наноматериалов в диагностике.

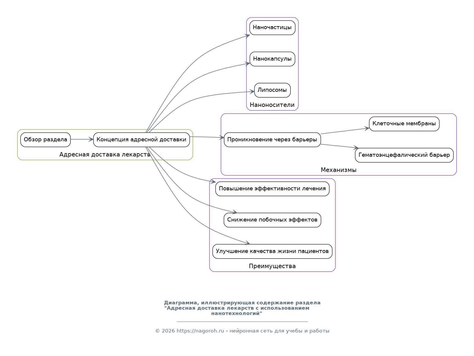
Адресная доставка лекарств с использованием нанотехнологий

Содержимое раздела

Описание концепции адресной доставки лекарств, основанной на использовании наноносителей, таких как наночастицы, нанокапсулы и липосомы. Изучение механизмов проникновения наноносителей через биологические барьеры, таких как гематоэнцефалический барьер и клеточные мембраны. Анализ различных типов наноносителей и их характеристик, включая размер, структуру и состав. Рассмотрение преимуществ адресной доставки лекарств, таких как повышение эффективности лечения, снижение побочных эффектов и улучшение качества жизни пациентов.

Нанотехнологии в лечении онкологических заболеваний

Содержимое раздела

Анализ применения нанотехнологий в лечении рака, включая разработку новых методов таргетной терапии, нанофототермии и наноиммунотерапии. Обзор наночастиц, используемых для адресной доставки противоопухолевых препаратов к раковым клеткам. Изучение методов усиления противоопухолевого эффекта с помощью нанотехнологий. Рассмотрение перспектив нанотехнологий в сочетании с традиционными методами лечения рака, такими как химиотерапия и лучевая терапия. Обсуждение клинических испытаний и будущих направлений исследований.

Нанотехнологии в тканевой инженерии и регенеративной медицине

Содержимое раздела

Изучение применения наноматериалов в тканевой инженерии и регенеративной медицине, включая создание искусственных тканей и органов. Рассмотрение использования наночастиц для улучшения регенерации тканей и ускорения заживления ран. Анализ перспектив разработки новых методов лечения заболеваний, связанных с повреждением тканей и органов. Обзор биосовместимых наноматериалов, используемых в тканевой инженерии, и их взаимодействие с клетками. Оценка этических аспектов тканевой инженерии.

Этические и социальные аспекты нанотехнологий в медицине

Содержимое раздела

Обсуждение этических, социальных и правовых аспектов применения нанотехнологий в медицине. Рассмотрение вопросов безопасности наноматериалов, включая их токсичность и воздействие на окружающую среду. Анализ рисков и преимуществ использования нанотехнологий в здравоохранении, а также их влияние на доступ к медицинским услугам. Оценка необходимости разработки нормативных актов и стандартов для регулирования использования нанотехнологий в медицине. Рассмотрение возможных последствий для общества и окружающей среды.

Перспективы развития наномедицины

Содержимое раздела

Анализ современных тенденций и перспектив развития наномедицины. Обсуждение новых направлений исследований и разработок в области нанотехнологий в биологии и медицине, таких как биоэлектроника, нанороботы и персонализированная медицина. Рассмотрение потенциальных вызовов и возможностей для будущих исследований. Оценка влияния нанотехнологий на развитие медицины и улучшение качества жизни людей. Обобщение существующих достижений и перспектив.

Заключение

Содержимое раздела

Краткое обобщение основных результатов исследования и выводов, сделанных на основе анализа данных. Подведение итогов по достижению поставленных целей и задач проекта. Оценка значимости полученных результатов для развития нанотехнологий в биологии и медицине. Определение перспективных направлений для дальнейших исследований и разработок в данной области. Подчеркивание важности мультидисциплинарного подхода в изучении нанотехнологий. Выражение благодарности участникам проекта и спонсорам.

Список литературы

Содержимое раздела

Список использованной литературы, включая научные статьи, книги, обзоры и другие источники информации, которые были использованы в ходе исследования. Оформление списка литературы в соответствии с требованиями к научным работам, обязательно указание авторов, названий работ, изданий, годов публикации и страниц. Систематизация списка литературы по алфавиту или в порядке цитирования в тексте. Подготовка списка литературы является ключевым элементом, подтверждающим достоверность и обоснованность представленного исследования.

Получи Такой Проект

До 90% уникальность
Готовый файл Word
15-30 страниц
Список источников по ГОСТ
Оформление по ГОСТ
Таблицы и схемы
Презентация

Создать Проект на любую тему за 5 минут

Создать

#5435876