Нейросеть

Применение нанотехнологий в биологии и медицине: перспективы и современные вызовы

Нейросеть для проекта Гарантия уникальности Строго по ГОСТу Высочайшее качество Поддержка 24/7

Данный исследовательский проект посвящен изучению и анализу применения нанотехнологий в сфере биологии и медицины. Нанотехнологии, манипулируя материей на атомарном и молекулярном уровнях, открывают новые горизонты в диагностике, лечении и профилактике заболеваний. Проект охватывает широкий спектр вопросов, от разработки наноматериалов для доставки лекарств до создания наноустройств для биовизуализации и биосенсоров. В рамках исследования будет рассмотрено влияние наночастиц на биологические системы, включая их взаимодействие с клетками, тканями и органами. Особое внимание будет уделено потенциальным рискам, связанным с использованием нанотехнологий, таким как токсичность наноматериалов и их воздействие на окружающую среду. Проект предполагает анализ современных научных публикаций, патентных данных и клинических исследований для оценки достижений и перспектив развития наномедицины. Будут рассмотрены этические аспекты применения нанотехнологий в медицине, включая вопросы конфиденциальности, прав пациентов и доступа к инновационным методам лечения. Результаты исследования направлены на формирование целостного представления о текущем состоянии и будущем нанотехнологий в биологии и медицине, а также на выявление приоритетных направлений для дальнейших исследований и разработок.

Идея:

Использование нанотехнологий в биологии и медицине открывает новые возможности для диагностики и лечения заболеваний. Проект направлен на изучение этих возможностей и оценку потенциальных рисков.

Продукт:

Результатом проекта будет аналитический обзор современных исследований в области нанотехнологий в медицине. Будет подготовлен отчет с выводами и рекомендациями.

Проблема:

Существующие методы лечения часто неэффективны из-за трудностей доставки лекарств к пораженным тканям и органам. Необходимы новые подходы к диагностике и терапии заболеваний.

Актуальность:

Актуальность проекта обусловлена необходимостью разработки новых методов диагностики и лечения заболеваний, которые обеспечивают адресную доставку лекарств и минимизируют побочные эффекты. Нанотехнологии предлагают инновационные решения для повышения эффективности и безопасности медицинских процедур.

Цель:

Целью проекта является систематизация знаний о применении нанотехнологий в биологии и медицине и выявление перспективных направлений исследований. Необходимо оценить потенциальные возможности и риски использования наноматериалов в медицинской практике.

Целевая аудитория:

Проект ориентирован на учащихся старших классов и студентов, интересующихся биологией, химией и медициной. Результаты исследования могут быть полезны для преподавателей, а также для специалистов в области нанотехнологий и биомедицины.

Задачи:

  • Обзор литературы по применению нанотехнологий в биологии и медицине.
  • Анализ различных типов наноматериалов и их свойств.
  • Изучение методов доставки лекарств с использованием наночастиц.
  • Исследование применения нанотехнологий в диагностике заболеваний.
  • Оценка этических аспектов наномедицины.

Ресурсы:

Для реализации проекта потребуются доступ к научным статьям, базам данных, информационным ресурсам, а также компьютерное оборудование и программное обеспечение для анализа данных.

Роли в проекте:

Организует и координирует работу над проектом, отвечает за планирование, распределение задач, контроль исполнения и представление результатов. Руководитель обеспечивает общее научное руководство, контролирует качество работы и соблюдение сроков. Он также отвечает за подготовку итогового отчета и презентацию результатов исследования. Руководитель должен обладать глубокими знаниями в области нанотехнологий, биологии и медицины, а также опытом работы с научными проектами.

Отвечает за сбор, обработку и анализ данных, полученных в ходе исследования. Аналитик данных проводит поиск и систематизацию научной литературы, анализирует патентные данные и клинические исследования. Он также использует статистические методы и программное обеспечение для анализа данных, визуализации результатов и подготовки отчетов. Аналитик данных должен владеть навыками работы с базами данных, статистическими пакетами и уметь интерпретировать результаты научных исследований.

Участвует в проведении теоретических исследований, обзоре литературы, анализе данных и подготовке отчетов. Исследователь занимается сбором информации по определенным аспектам проекта, анализом и систематизацией данных. Он также принимает участие в написании частей отчета и подготовке презентаций. Исследователь должен обладать базовыми знаниями в области биологии, химии, медицины и, желательно, нанотехнологий, а также навыками работы с научными источниками.

Отвечает за редактирование и оформление итогового отчета проекта и презентаций. Редактор проверяет текст на предмет грамматических, стилистических и логических ошибок. Он также занимается оформлением таблиц, рисунков и графиков, обеспечивая соответствие требованиям научного стиля. Редактор должен обладать отличными навыками русского языка, знанием правил оформления научных работ и быть внимательным к деталям.

Наименование образовательного учреждения

Проект

на тему

Применение нанотехнологий в биологии и медицине: перспективы и современные вызовы

Выполнил: ФИО

Руководитель: ФИО

Содержание

  • Введение 1
  • Нанотехнологии и наноматериалы: обзор 2
  • Применение нанотехнологий в диагностике 3
  • Нанотехнологии в доставке лекарств 4
  • Нанотехнологии в регенеративной медицине 5
  • Биосовместимость и токсичность наноматериалов 6
  • Этические аспекты наномедицины 7
  • Перспективы и вызовы нанотехнологий в медицине 8
  • Экономические и социальные аспекты 9
  • Список литературы 10

Введение

Содержимое раздела

В разделе "Введение" будет представлено обоснование актуальности темы исследования, сформулированы цели и задачи проекта. Будет определена область исследования и его методология. Также будет дан обзор основных понятий и терминов, связанных с нанотехнологиями, биологией и медициной. Будут рассмотрены краткие исторические аспекты развития нанотехнологий и их применение в различных областях, включая медицину. Будет обоснована научная новизна и практическая значимость данного исследовательского проекта. Введение должно четко обозначить предмет исследования и его важность для науки и практики.

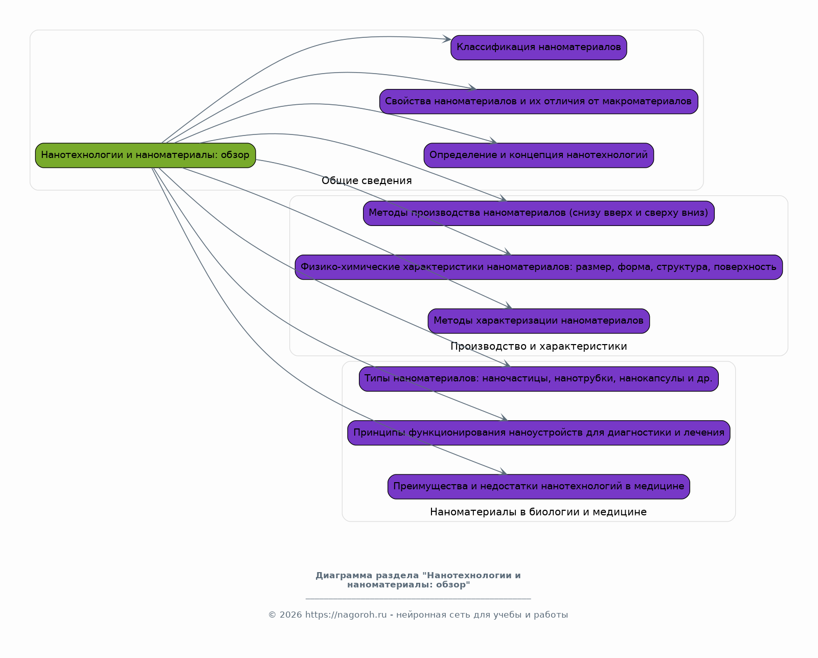
Нанотехнологии и наноматериалы: обзор

Содержимое раздела

Данный раздел посвящен общему обзору нанотехнологий и наноматериалов, их свойств и классификации. Будут рассмотрены методы производства наноматериалов, а также их физико-химические характеристики. Особое внимание будет уделено различным типам наноматериалов, используемых в биологии и медицине, включая наночастицы, нанотрубки, нанокапсулы и другие структуры. Будут рассмотрены основные принципы функционирования наноустройств, используемых для диагностики и лечения заболеваний, а также их преимущества и недостатки. Раздел должен осветить ключевые аспекты нанотехнологий для дальнейшего понимания материала.

Применение нанотехнологий в диагностике

Содержимое раздела

В этом разделе будет представлен обзор современных методов диагностики заболеваний с использованием нанотехнологий. Будут рассмотрены наносенсоры для выявления биомаркеров, наночастицы для визуализации и методы ранней диагностики различных заболеваний. Особое внимание будет уделено разработкам в области нанодиагностики рака, сердечно-сосудистых заболеваний и инфекционных болезней. Будут проанализированы преимущества нанодиагностических подходов по сравнению с традиционными методами, включая повышенную чувствительность и точность, возможность ранней диагностики и минимальную инвазивность. Будут рассмотрены перспективы развития нанодиагностики в будущем.

Нанотехнологии в доставке лекарств

Содержимое раздела

Данный раздел посвящен применению нанотехнологий в системах доставки лекарств. Будут рассмотрены различные типы наноносителей, такие как липосомы, полимерные наночастицы и дендримеры, а также их механизмы взаимодействия с биологическими системами. Будут обсуждены преимущества адресной доставки лекарств, включая повышение эффективности терапии, снижение побочных эффектов и улучшение качества жизни пациентов. Будут проанализированы современные исследования в области нанодоставки для лечения рака, инфекционных заболеваний и других патологий. Будут рассмотрены различные пути введения нанолекарств, включая пероральный, внутривенный и другие способы. Раздел должен подчеркнуть важность нанотехнологий для эффективной доставки лекарств.

Нанотехнологии в регенеративной медицине

Содержимое раздела

Рассмотрение применения нанотехнологий в области регенеративной медицины, включая разработку наноматериалов для тканевой инженерии и стимулирования восстановления поврежденных тканей. Обзор современных методов создания биосовместимых каркасов для регенерации органов и тканей. Анализ применения нанотехнологий для доставки факторов роста и стволовых клеток. Обсуждение перспектив использования нанотехнологий для лечения травм, ожогов и других повреждений. Рассмотрение современных разработок в области нанорегенерации, таких как создание искусственных органов и тканей на основе наноматериалов. Данный раздел должен продемонстрировать возможности нанотехнологий в регенеративном аспекте медицины.

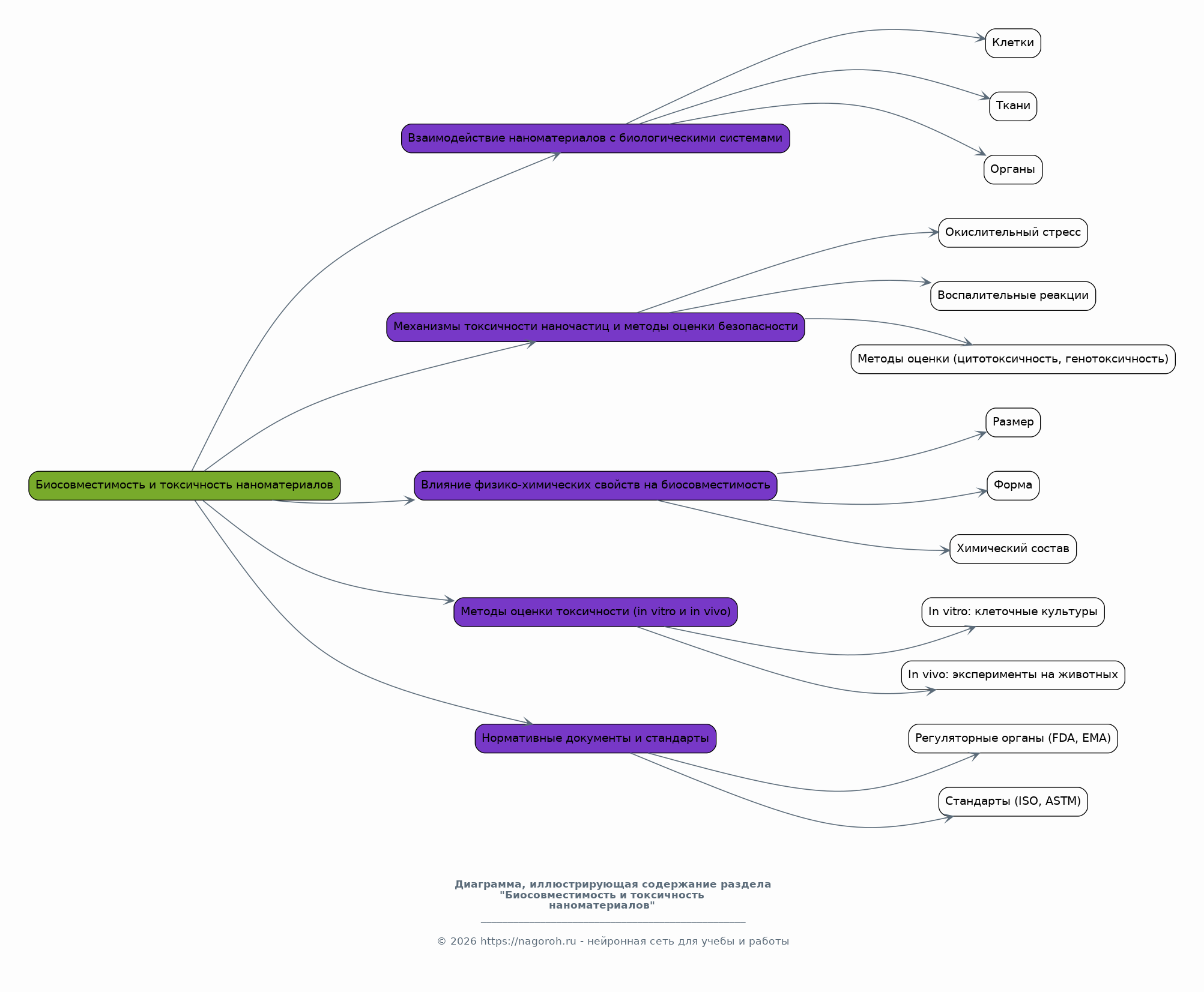
Биосовместимость и токсичность наноматериалов

Содержимое раздела

Анализ вопросов биосовместимости и токсичности наноматериалов, используемых в медицине. Рассмотрение взаимодействия наноматериалов с биологическими системами, включая клетки, ткани и органы. Обсуждение механизмов токсичности наночастиц и методов оценки их безопасности. Анализ влияния размера, формы и химического состава наноматериалов на их биосовместимость. Рассмотрение современных методов оценки токсичности in vitro и in vivo. Обзор существующих нормативных документов и стандартов, регулирующих использование наноматериалов в медицине. Данный раздел должен подчеркнуть важность вопросов безопасности при применении нанотехнологий.

Этические аспекты наномедицины

Содержимое раздела

Рассмотрение этических вопросов, связанных с применением нанотехнологий в медицине. Обсуждение проблем конфиденциальности и защиты данных пациентов в контексте нанодиагностики. Анализ вопросов доступности инновационных методов лечения на основе нанотехнологий для различных групп населения. Рассмотрение влияния нанотехнологий на права пациентов и информированное согласие. Обсуждение потенциальных социальных и экономических последствий развития наномедицины. Данный раздел должен рассмотреть этическую сторону вопроса.

Перспективы и вызовы нанотехнологий в медицине

Содержимое раздела

Прогнозирование будущих тенденций в развитии нанотехнологий в медицине, включая новые подходы к диагностике, лечению и профилактике заболеваний. Обзор современных научных исследований и разработок в области наномедицины. Анализ вызовов, стоящих перед исследователями и разработчиками нанотехнологий, таких как необходимость разработки новых наноматериалов, оптимизация методов доставки лекарств и решение проблем биосовместимости и токсичности. Обсуждение роли нанотехнологий в персонализированной медицине и разработке новых методов лечения, нацеленных на конкретные заболевания и пациентов. Анализ потенциального влияния нанотехнологий на здравоохранение в целом.

Экономические и социальные аспекты

Содержимое раздела

В данном разделе будет рассмотрено влияние нанотехнологий на экономику, включая инвестиции в исследования и разработки, создание новых рабочих мест и развитие инновационных отраслей. Будут проанализированы социальные аспекты, связанные с внедрением нанотехнологий в медицину, такие как доступность новых методов лечения для различных слоев населения, этические вопросы и влияние на общественное здравоохранение. Будет рассмотрено государственное регулирование и финансирование нанотехнологических проектов, а также роль международных организаций в развитии наномедицины. Данный раздел должен показать социальную и экономическую значимость нанотехнологий.

Список литературы

Содержимое раздела

В данном разделе будет представлен список использованной литературы, включая научные статьи, книги, обзоры, патенты и другие источники информации. Список будет составлен в соответствии с требованиями к оформлению научных работ, с указанием авторов, названий, публикаций, годов издания и других библиографических данных. Список литературы будет систематизирован и разбит на разделы в соответствии с типами используемых источников, что облегчит поиск и цитирование информации. Список литературы будет включать в себя наиболее актуальные и значимые публикации в области нанотехнологий, биологии и медицины.

Получи Такой Проект

До 90% уникальность
Готовый файл Word
15-30 страниц
Список источников по ГОСТ
Оформление по ГОСТ
Таблицы и схемы
Презентация

Создать Проект на любую тему за 5 минут

Создать

#5729072