Нейросеть

Применение нейронных сетей: Обзор и перспективы в различных областях

Нейросеть для проекта Гарантия уникальности Строго по ГОСТу Высочайшее качество Поддержка 24/7

Данный исследовательский проект посвящен всестороннему изучению и анализу применения нейронных сетей в различных областях современной науки и техники. В рамках исследования будет рассмотрена история развития нейронных сетей, начиная с их теоретических основ и заканчивая современными архитектурами и методами обучения. Особое внимание будет уделено практическим аспектам их использования, включая разработку, обучение и применение нейронных сетей в задачах компьютерного зрения, обработки естественного языка, распознавания речи и других актуальных областях. Проект направлен на выявление ключевых преимуществ и недостатков различных подходов, а также на оценку их эффективности в решении конкретных задач. Будут рассмотрены примеры успешного применения нейронных сетей в различных отраслях, а также перспективные направления развития и потенциальные вызовы, связанные с их использованием. Анализ будет подкреплен экспериментальными данными и результатами, полученными в ходе работы над проектом, что позволит сделать обоснованные выводы и рекомендации.

Идея:

Проект направлен на комплексное исследование применения нейронных сетей в различных областях, от фундаментальных основ до практических кейсов. Цель — предоставить систематизированное знание о современных методах и перспективах использования нейронных сетей.

Продукт:

Результатом проекта будет научная статья, содержащая обзор современных подходов и практических примеров применения нейронных сетей. Также будет создан программный прототип, демонстрирующий эффективность работы нейронной сети на конкретной задаче.

Проблема:

Существует необходимость систематизировать знания о применении нейронных сетей, так как информация рассеяна по множеству источников. Кроме того, отсутствует единый подход к оценке эффективности различных архитектур и методов обучения в различных задачах.

Актуальность:

Актуальность исследования обусловлена широким распространением нейронных сетей в различных областях, что требует глубокого понимания их принципов работы и возможностей. Знание в данной области способствует развитию новых технологий и улучшению существующих.

Цель:

Цель проекта — провести анализ и систематизацию знаний о применении нейронных сетей, выявив их сильные и слабые стороны в различных задачах. Также целью является разработка и демонстрация работоспособности нейронной сети в конкретной прикладной задаче.

Целевая аудитория:

Проект предназначен для студентов технических вузов, аспирантов и исследователей, интересующихся машинным обучением и нейронными сетями. Результаты исследования могут быть полезны для разработчиков, желающих применять нейронные сети в своих проектах.

Задачи:

  • Обзор литературы и анализ существующих подходов к применению нейронных сетей.
  • Разработка и обучение нейронной сети для решения конкретной задачи.
  • Оценка производительности разработанной нейронной сети.
  • Анализ результатов и формулирование выводов.
  • Подготовка отчета и презентации результатов исследования.

Ресурсы:

Для реализации проекта необходимы: доступ к вычислительным ресурсам (GPU), программное обеспечение (Python, TensorFlow/PyTorch) и научная литература.

Роли в проекте:

Координирует работу команды, отвечает за планирование, контроль сроков и качества выполнения проекта. Обеспечивает общее управление процессом исследования, включая постановку задач, контроль выполнения этапов исследования, анализ результатов и подготовку итоговых материалов. Руководитель проекта также отвечает за коммуникацию с внешними экспертами и организациями, предоставление отчетов о ходе работы и представление результатов исследования.

Отвечает за сбор и анализ данных, проведение экспериментов, написание кода и подготовку отчетов. Проводит глубокий анализ литературы по теме исследования, выявляет и систематизирует существующие методы и подходы, а также разрабатывает и реализует собственные алгоритмы и модели. Исследователь принимает участие в обсуждении результатов и подготовке научных публикаций.

Занимается реализацией программного кода, необходимого для работы с нейронными сетями. Участвует в разработке и обучении моделей, обеспечивает интеграцию различных компонентов проекта. Разработчик отвечает за оптимизацию кода, тестирование и отладку, а также за создание пользовательского интерфейса для демонстрации результатов.

Проводит анализ данных, полученных в ходе экспериментов, выявляет закономерности и тенденции, формулирует выводы на основе полученных результатов. Отвечает за статистическую обработку данных, визуализацию результатов и подготовку отчетов. Аналитик консультирует команду по вопросам интерпретации данных и помогает в подготовке научных публикаций.

Наименование образовательного учреждения

Проект

на тему

Применение нейронных сетей: Обзор и перспективы в различных областях

Выполнил: ФИО

Руководитель: ФИО

Содержание

  • Введение 1
  • Теоретические основы нейронных сетей 2
  • Применение нейронных сетей в компьютерном зрении 3
  • Применение нейронных сетей в обработке естественного языка 4
  • Применение нейронных сетей в распознавании речи 5
  • Разработка и обучение нейронной сети для конкретной задачи 6
  • Оценка производительности разработанной нейронной сети 7
  • Анализ результатов и обсуждение 8
  • Заключение 9
  • Список литературы 10

Введение

Содержимое раздела

Введение в проблематику нейронных сетей, их историю развития и основные принципы работы. Обзор текущего состояния исследований в области применения нейронных сетей, обоснование актуальности проекта и его практической значимости. Определение целей и задач исследования, описание структуры работы и планируемых результатов. Подробное описание методологии исследования и подходов, которые будут использованы для достижения поставленных целей. Обозначение основных вопросов, на которые будет направлено исследование, и ожидаемых результатов.

Теоретические основы нейронных сетей

Содержимое раздела

Обзор архитектур нейронных сетей: однослойные перцептроны, многослойные перцептроны, сверточные нейронные сети (CNN), рекуррентные нейронные сети (RNN), автоэнкодеры и генеративно-состязательные сети (GAN). Рассмотрение принципов обучения нейронных сетей: методы обратного распространения ошибки, оптимизационные алгоритмы, регуляризация. Анализ математического аппарата, лежащего в основе нейронных сетей, включая функции активации, функции потерь и метрики оценки качества. Подробное обсуждение ключевых концепций и терминологии, связанных с нейронными сетями, для обеспечения понимания основы для дальнейшего изучения.

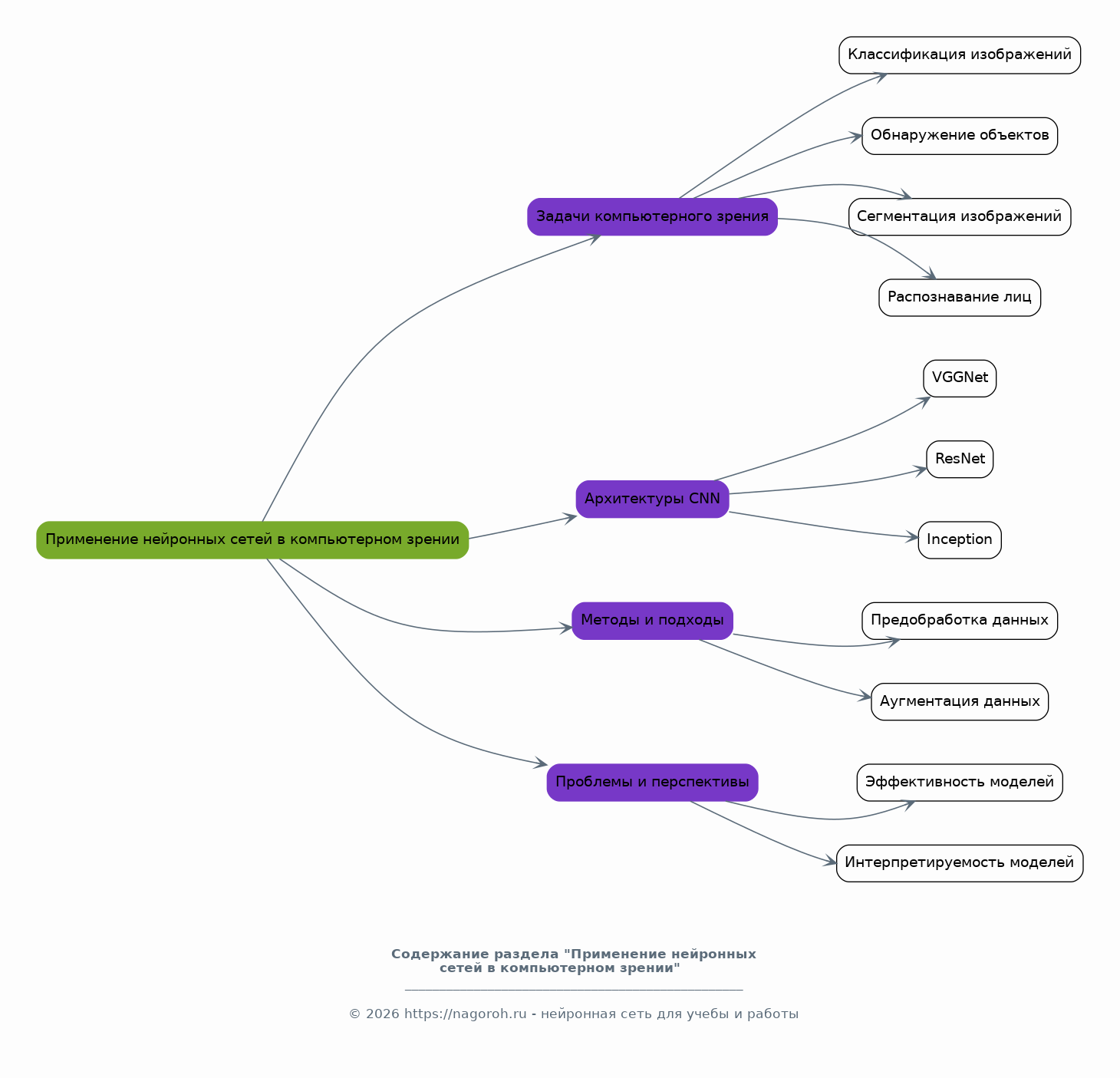
Применение нейронных сетей в компьютерном зрении

Содержимое раздела

Обзор задач компьютерного зрения, решаемых с помощью нейронных сетей: классификация изображений, обнаружение объектов, сегментация изображений, распознавание лиц. Анализ архитектур CNN, используемых в компьютерном зрении, таких как VGGNet, ResNet, Inception. Рассмотрение методов предобработки данных и аугментации данных для повышения точности моделей. Обсуждение проблем и перспектив применения нейронных сетей в компьютерном зрении, включая вопросы эффективности и интерпретируемости моделей. Оценка существующих подходов и результатов, достигнутых в данной области.

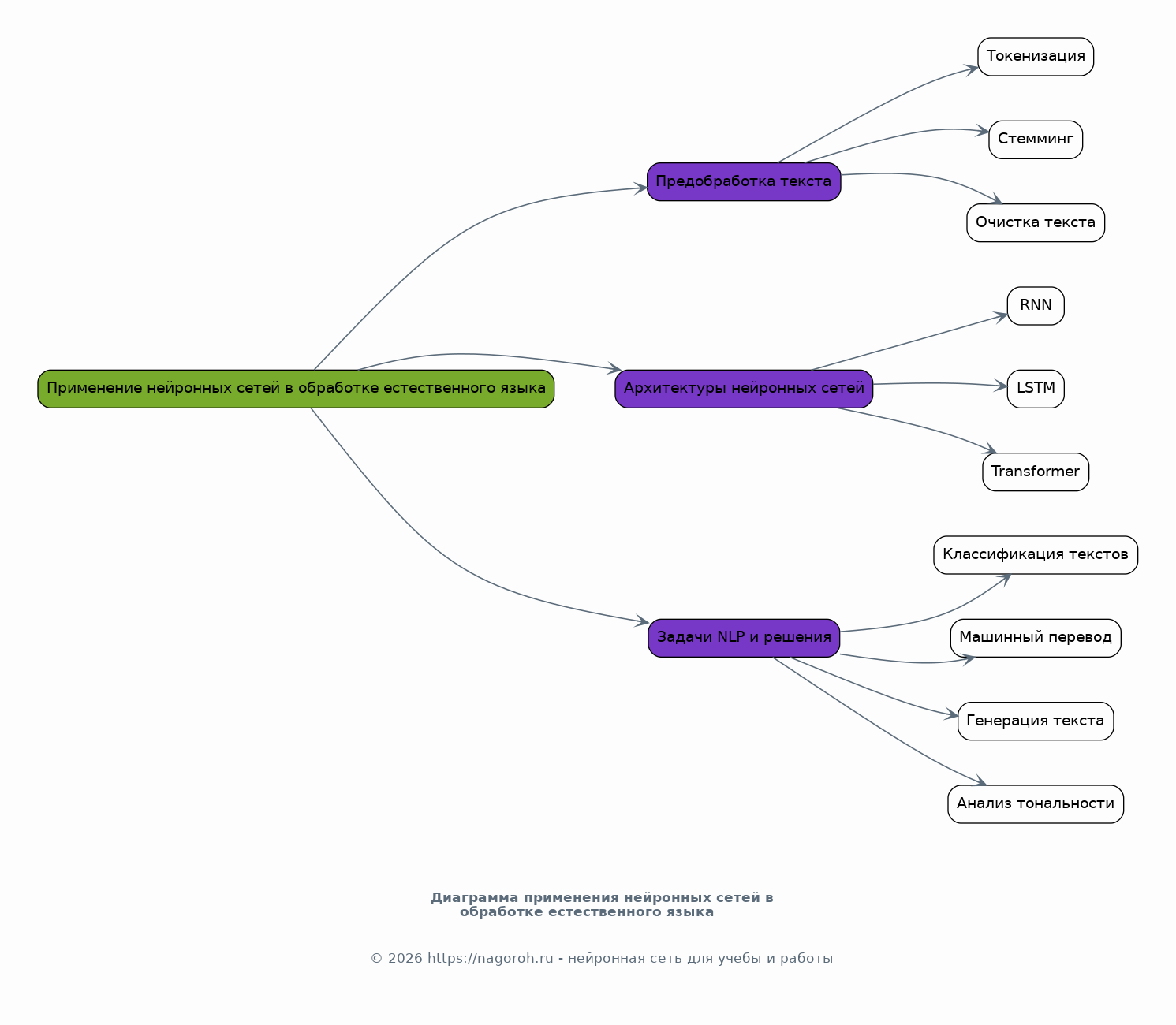
Применение нейронных сетей в обработке естественного языка

Содержимое раздела

Обзор задач обработки естественного языка, решаемых с помощью нейронных сетей: классификация текстов, машинный перевод, генерация текста, анализ тональности. Анализ архитектур RNN, LSTM и Transformer, используемых в обработке естественного языка. Рассмотрение методов предобработки текстовых данных и разработки моделей для решения конкретных задач. Обсуждение проблем и перспектив применения нейронных сетей в обработке естественного языка, включая вопросы производительности и масштабируемости. Оценка различных подходов и достигнутых результатов.

Применение нейронных сетей в распознавании речи

Содержимое раздела

Обзор задач распознавания речи, решаемых с помощью нейронных сетей: распознавание речевых команд, транскрипция аудио, синтез речи. Анализ применения архитектур CNN и RNN в распознавании речи. Рассмотрение методов предобработки аудиоданных и разработки моделей для конкретных задач. Обсуждение проблем и перспектив применения нейронных сетей в распознавании речи, включая вопросы шума и вариативности речи. Оценка различных подходов и достигнутых результатов.

Разработка и обучение нейронной сети для конкретной задачи

Содержимое раздела

Постановка задачи и выбор архитектуры нейронной сети. Описание процесса разработки и обучения нейронной сети для решения заданной задачи, включая выбор набора данных, предобработку данных, выбор гиперпараметров и методы оптимизации. Подробное описание архитектуры выбранной нейронной сети, включая количество слоев, типы слоев, функции активации и другие параметры. Обсуждение вопросов, связанных с реализацией нейронной сети, и используемых инструментов. Оценка производительности разработанной модели и анализ результатов.

Оценка производительности разработанной нейронной сети

Содержимое раздела

Подробный анализ метрик качества для оценки производительности разработанной нейронной сети: точность, полнота, F1-мера, ROC-AUC и другие. Описание методов валидации и тестирования модели, включая разделение данных на обучающую, валидационную и тестовую выборки. Анализ результатов экспериментов, сравнение производительности модели с другими подходами и определение ее сильных и слабых сторон. Подробное описание процесса экспериментирования и полученных результатов, включая графики и таблицы для наглядного представления. Обсуждение вопросов, связанных с оптимизацией модели.

Анализ результатов и обсуждение

Содержимое раздела

Анализ полученных результатов и их интерпретация. Обсуждение сильных и слабых сторон разработанной модели, выявление возможных причин ошибок и проблем. Сравнение полученных результатов с результатами других исследований в данной области. Обсуждение практической применимости разработанной модели и ее потенциальных преимуществ. Формулировка выводов и предложений по дальнейшему развитию исследования, включая рекомендации по улучшению модели и направлениям будущих исследований.

Заключение

Содержимое раздела

Краткое обобщение основных результатов исследования и полученных выводов. Оценка достигнутых целей и задач, поставленных в начале проекта. Обсуждение перспектив развития области применения нейронных сетей и потенциальных направлений для будущих исследований. Подчеркивание значимости проделанной работы и ее вклада в развитие науки и техники. Подведение итогов, выявление наиболее значимых достижений и ограничений исследования. Рекомендации по дальнейшему развитию исследований в области.

Список литературы

Содержимое раздела

Перечень использованных источников: научные статьи, книги, обзоры и другие материалы. Форматирование списка литературы в соответствии с требованиями выбранного стиля цитирования (например, ГОСТ или IEEE). Организация списка в алфавитном порядке или по порядку цитирования в тексте. Включение полных библиографических данных каждого источника. Рекомендации по использованию инструментов для управления списком литературы.

Получи Такой Проект

До 90% уникальность
Готовый файл Word
15-30 страниц
Список источников по ГОСТ
Оформление по ГОСТ
Таблицы и схемы
Презентация

Создать Проект на любую тему за 5 минут

Создать

#5646338