Нейросеть

Применение нейронных сетей в медицинской визуализации: Обзор и классификация

Нейросеть для проекта Гарантия уникальности Строго по ГОСТу Высочайшее качество Поддержка 24/7

Данный исследовательский проект посвящен изучению и применению различных типов нейронных сетей в области медицинской визуализации. В рамках проекта будет проведен анализ существующих методов обработки медицинских изображений, полученных с помощью различных модальностей, таких как рентгенография, компьютерная томография, магнитно-резонансная томография и ультразвуковое исследование. Особое внимание будет уделено глубоким нейронным сетям, включая сверточные нейронные сети (CNN), рекуррентные нейронные сети (RNN) и генеративно-состязательные сети (GAN). Будут рассмотрены архитектуры и алгоритмы, используемые для решения конкретных задач, таких как обнаружение патологий, сегментация органов и тканей, а также классификация изображений. Проект также предполагает обзор современных достижений в области применения нейронных сетей в медицинской визуализации, включая разработку новых методов и улучшение существующих. Будет проведена оценка эффективности различных подходов и перспектив их дальнейшего развития. Кроме того, будет рассмотрено влияние данных подходов на клиническую практику и возможности улучшения диагностики и лечения заболеваний.

Идея:

Идея проекта заключается в систематизации знаний о применении нейронных сетей в медицинской визуализации и анализе их эффективности для решения различных задач медицинской диагностики. Это позволит лучше понять возможности и ограничения современных методов обработки медицинских изображений на основе нейронных сетей.

Продукт:

Результатом проекта станет обзор современных подходов и методов применения нейронных сетей в медицинской визуализации, включающий анализ архитектур, алгоритмов и их применения в различных областях. Будет представлен систематизированный анализ доступных данных и оценка эффективности различных методов, что может быть полезно для начинающих исследователей и специалистов в области.

Проблема:

Существует множество различных типов нейронных сетей, применяемых в медицинской визуализации, и выбор наиболее подходящей архитектуры для конкретной задачи может быть сложным. Отсутствует систематизированный обзор и классификация этих методов, что затрудняет понимание их возможностей и ограничений.

Актуальность:

Медицинская визуализация играет ключевую роль в современной диагностике и лечении заболеваний, и применение нейронных сетей в этой области демонстрирует высокую эффективность. Актуальность проекта обусловлена необходимостью систематизации знаний и оценки перспектив применения нейронных сетей для улучшения качества и эффективности медицинской визуализации.

Цель:

Целью данного проекта является проведение всестороннего обзора и классификации типов нейронных сетей, применяемых в медицинской визуализации. Это позволит выявить наиболее перспективные направления исследований и разработок в данной области.

Целевая аудитория:

Проект предназначен в первую очередь для студентов, аспирантов и молодых ученых, специализирующихся в области компьютерного зрения, машинного обучения и медицинской визуализации. Также работа может быть интересна врачам-рентгенологам и другим медицинским специалистам, интересующимся применением современных технологий в диагностике заболеваний.

Задачи:

  • Обзор существующих типов нейронных сетей, применяемых в медицинской визуализации.
  • Классификация нейронных сетей по архитектуре, алгоритмам и задачам.
  • Анализ областей применения различных типов нейронных сетей в медицинской визуализации.
  • Оценка эффективности различных подходов, включая сравнение с традиционными методами.

Ресурсы:

Для реализации проекта потребуются доступ к научным статьям и базам данных, вычислительные ресурсы для обучения и тестирования нейронных сетей, а также программное обеспечение для обработки изображений и анализа данных.

Роли в проекте:

Осуществляет общее руководство проектом, формулирует задачи, контролирует ход выполнения, обеспечивает координацию работы команды, участвует в анализе результатов и подготовке отчетов. Руководитель должен обладать глубокими знаниями в области компьютерного зрения, машинного обучения и медицинской визуализации, а также опытом руководства исследовательскими проектами. Он отвечает за соблюдение сроков и качества работы.

Проводит обзор литературы, собирает и анализирует данные, разрабатывает модели нейронных сетей, проводит эксперименты, анализирует результаты, готовит отчеты и презентации. Исследователь должен обладать знаниями в области математики, программирования и машинного обучения, а также умением работать с медицинскими изображениями. Он отвечает за самостоятельное выполнение поставленных задач и внесение своего вклада в общее дело.

Занимается реализацией алгоритмов нейронных сетей, оптимизирует код для достижения максимальной производительности, обеспечивает интеграцию различных компонентов проекта, разрабатывает интерфейсы для работы с данными и результатами. Программист должен обладать опытом работы с фреймворками для машинного обучения, такими как TensorFlow или PyTorch, и знанием языков программирования, таких как Python.

Предоставляет экспертные знания в области медицинской визуализации, помогает в выборе данных, интерпретации результатов и оценке клинической значимости полученных результатов. Медицинский консультант должен обладать опытом работы с медицинскими изображениями и знанием анатомии человека и заболеваний. Он обеспечивает соответствие проекта медицинским стандартам и требованиям.

Наименование образовательного учреждения

Проект

на тему

Применение нейронных сетей в медицинской визуализации: Обзор и классификация

Выполнил: ФИО

Руководитель: ФИО

Содержание

  • Введение 1
  • Типы нейронных сетей 2
  • Алгоритмы обучения и оптимизации 3
  • Применение CNN в медицинской визуализации 4
  • Применение RNN в медицинской визуализации 5
  • GAN в медицинской визуализации 6
  • Подготовка данных 7
  • Реализация и эксперименты 8
  • Результаты и обсуждение 9
  • Заключение 10
  • Список литературы 11

Введение

Содержимое раздела

Введение в область медицинской визуализации и роль нейронных сетей. Обоснование актуальности и значимости выбранной темы исследования. Обзор основных типов медицинских изображений (рентгенография, КТ, МРТ, УЗИ) и их особенности. Краткое описание проблем, решаемых нейронными сетями в медицинской визуализации.

Типы нейронных сетей

Содержимое раздела

Обзор архитектур нейронных сетей, применяемых в медицинской визуализации. Детальное рассмотрение сверточных нейронных сетей (CNN): принципы работы, особенности архитектуры, примеры применения в медицинской визуализации. Рекуррентные нейронные сети (RNN) и их применение в анализе временных рядов данных, полученных с медицинских устройств: CNN, RNN, GAN. Обсуждение их преимуществ и недостатков.

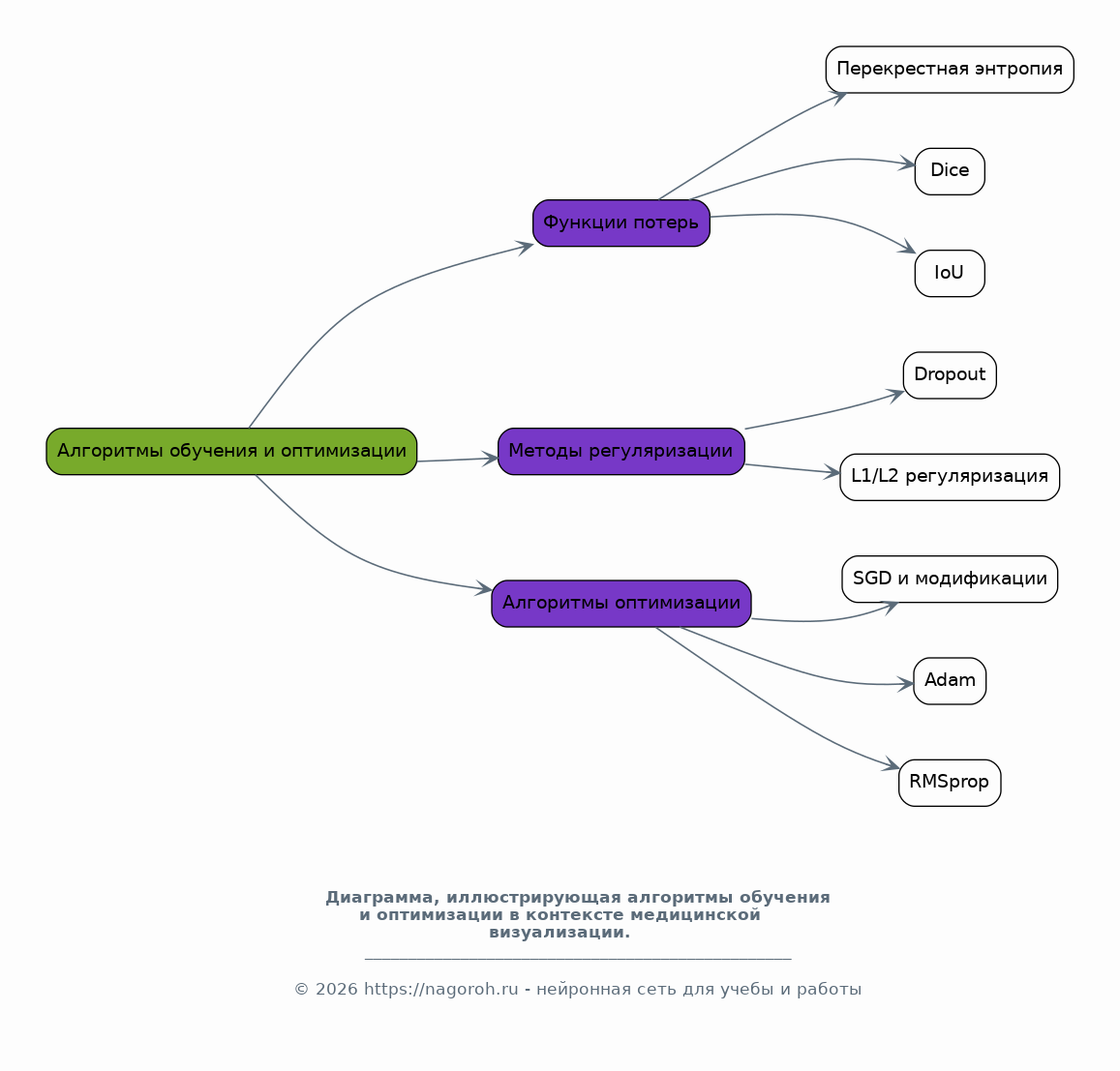
Алгоритмы обучения и оптимизации

Содержимое раздела

Рассмотрение методов обучения нейронных сетей, включая алгоритмы обратного распространения ошибки, стохастического градиентного спуска и его модификаций (Adam, RMSprop). Анализ функций потерь, используемых для обучения моделей в задачах медицинской визуализации (перекрестная энтропия, функция Dice, IoU). Обзор методов регуляризации для предотвращения переобучения (dropout, L1/L2 регуляризация).

Применение CNN в медицинской визуализации

Содержимое раздела

Детальное рассмотрение применения сверточных нейронных сетей (CNN) в задачах обнаружения патологий на медицинских изображениях (обнаружение опухолей, переломов, пневмонии). Обзор различных архитектур CNN (ResNet, VGG, Inception) и их модификаций, используемых в медицинской визуализации. Обсуждение преимуществ и недостатков и примеры. Сегментация органов и тканей.

Применение RNN в медицинской визуализации

Содержимое раздела

Обзор применения рекуррентных нейронных сетей (RNN) в анализе временных рядов данных, получаемых с медицинских устройств (ЭКГ, ЭЭГ). Рассмотрение архитектур RNN (LSTM, GRU) и их особенностей. Примеры, где и как они используются. Применение RNN для прогнозирования состояния пациента и выявления патологий на основе динамических данных.

GAN в медицинской визуализации

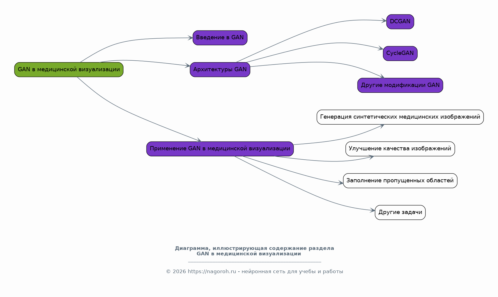
Содержимое раздела

Рассмотрение генеративно-состязательных сетей (GAN) и их применения в медицинской визуализации, включая генерацию синтетических медицинских изображений. Обзор различных архитектур GAN (DCGAN, CycleGAN) и их модификаций. Применение GAN для улучшения качества медицинских изображений, заполнения пропущенных областей и решения других задач. Обзор, примеры, недостатки.

Подготовка данных

Содержимое раздела

Описание процесса подготовки данных для обучения нейронных сетей, включающее сбор, предобработку, очистку и аугментацию медицинских изображений. Рассмотрение методов разметки данных (аннотирование) с использованием специализированного программного обеспечения. Выбор набора данных и его особенности, как и куда его загружать. Анализ влияния качества данных на производительность моделей

Реализация и эксперименты

Содержимое раздела

Описание процесса реализации моделей нейронных сетей, включая выбор программного обеспечения (TensorFlow, PyTorch) и оборудования (GPU). Проведение экспериментов по обучению и оценке производительности различных моделей на наборе данных. Выбор метрик оценки (точность, полнота, F1-мера, AUC). Сравнение результатов различных подходов.

Результаты и обсуждение

Содержимое раздела

Представление результатов экспериментального исследования, включая количественные показатели производительности моделей нейронных сетей. Анализ полученных результатов и их интерпретация. Обсуждение преимуществ и недостатков различных подходов; сравнение с существующими решениями. Оценка возможности внедрения полученных результатов в клиническую практику.

Заключение

Содержимое раздела

Обобщение основных результатов исследования и выводы о применении нейронных сетей в медицинской визуализации. Оценка перспектив дальнейших исследований в этой области и рекомендации по улучшению существующих методов. Обсуждение ограничений работы и направлений для будущих исследований. Заключительные слова, обобщающие результаты работы, их значимость и важность.

Список литературы

Содержимое раздела

В этом разделе представлены все библиографические ссылки на использованные источники, включая научные статьи, книги, обзоры и другие материалы. Ссылки должны быть оформлены в соответствии с общепринятыми стандартами цитирования (например, APA, MLA, IEEE). Список литературы должен быть полным и содержать все источники, которые были использованы в процессе исследования.

Получи Такой Проект

До 90% уникальность
Готовый файл Word
15-30 страниц
Список источников по ГОСТ
Оформление по ГОСТ
Таблицы и схемы
Презентация

Создать Проект на любую тему за 5 минут

Создать

#5642075