Нейросеть

Применение нейронных сетей в школьном образовании: перспективы и возможности

Нейросеть для проекта Гарантия уникальности Строго по ГОСТу Высочайшее качество Поддержка 24/7

Данный исследовательский проект посвящен глубокому анализу потенциала нейронных сетей в сфере школьного образования. Мы детально рассмотрим различные аспекты интеграции искусственного интеллекта в учебный процесс, начиная от автоматизации рутинных задач и персонализированного обучения до разработки инновационных образовательных инструментов. Проект предполагает изучение существующих моделей нейронных сетей, их адаптацию к потребностям школьной среды и оценку эффективности их применения. Особое внимание будет уделено вопросам этики, безопасности данных и доступности технологий для всех учащихся. Необходимость таких исследований обусловлена стремительным развитием технологий и потребностью в адаптации образовательных процессов к вызовам современного мира. В ходе работы будут проанализированы передовые практики использования ИИ в образовании, рассмотрены проблемы и барьеры, препятствующие внедрению, а также предложены конкретные рекомендации по оптимизации учебного процесса с применением нейронных сетей. Важной частью исследования станет оценка влияния ИИ на формирование навыков XXI века у школьников, таких как критическое мышление, креативность и умение работать в команде.

Идея:

Проект направлен на изучение и практическую апробацию методов применения нейронных сетей в рамках школьной программы, с целью повышения эффективности образовательного процесса. Предлагается разработка и внедрение пилотных проектов, направленных на автоматизацию рутинных задач и персонализацию обучения.

Продукт:

Конечным продуктом проекта станет методическое пособие и программное обеспечение, разработанное для учителей и учеников, которое позволит использовать нейронные сети в учебном процессе. Будут созданы обучающие модули и инструменты для анализа учебных данных.

Проблема:

Актуальной проблемой является недостаточная интеграция современных технологий, в частности, нейронных сетей, в школьное образование. Существующие образовательные методики не всегда учитывают индивидуальные особенности учащихся и не позволяют в полной мере раскрыть их потенциал.

Актуальность:

Актуальность данного исследования обусловлена необходимостью повышения качества образования и подготовки школьников к жизни в условиях цифровой трансформации. Использование нейронных сетей открывает новые возможности для персонализации обучения и автоматизации рутинных процессов.

Цель:

Основной целью данного проекта является разработка и внедрение эффективных решений на основе нейронных сетей для улучшения образовательного процесса в школе. Планируется оценить влияние этих решений на успеваемость учащихся и мотивацию к обучению.

Целевая аудитория:

Аудиторией проекта являются учителя, школьники и администрация образовательных учреждений, заинтересованные в использовании современных технологий в образовании. Результаты исследования будут полезны для разработчиков образовательных программ и методологов.

Задачи:

  • Анализ существующих моделей нейронных сетей и их применимости в образовании.
  • Разработка и адаптация нейронных сетей для решения конкретных образовательных задач.
  • Создание пилотных проектов по внедрению нейронных сетей в учебный процесс.
  • Оценка эффективности разработанных решений на основе анализа данных.
  • Разработка методических рекомендаций для учителей по использованию нейронных сетей.

Ресурсы:

Для реализации проекта потребуются доступ к вычислительным ресурсам, специализированное программное обеспечение, данные для обучения нейронных сетей и квалифицированные специалисты.

Роли в проекте:

Руководитель проекта отвечает за общее руководство проектом, постановку задач, контроль их выполнения и координацию работы всех участников. Он разрабатывает план проекта, распределяет ресурсы, контролирует соблюдение сроков и обеспечивает взаимодействие с заинтересованными сторонами. Руководитель также отвечает за подготовку отчетов и презентацию результатов исследования. Он обладает экспертными знаниями в области нейронных сетей и образовательных технологий, а также опытом управления проектами.

Разработчик нейронных сетей занимается разработкой, обучением и тестированием моделей нейронных сетей для решения конкретных задач в образовательном процессе. Он выбирает подходящие архитектуры нейронных сетей, настраивает параметры обучения, проводит эксперименты и анализирует результаты. Разработчик также отвечает за оптимизацию моделей для повышения эффективности и производительности. Он хорошо знаком с языками программирования (Python), библиотеками для машинного обучения (TensorFlow, PyTorch) и методами обработки данных.

Методист-педагог отвечает за адаптацию разработанных решений к учебному процессу, разработку методических рекомендаций и учебных материалов для учителей и учеников. Он анализирует образовательные стандарты и учебные планы, определяет области применения нейронных сетей и разрабатывает сценарии использования. Методист-педагог также проводит обучение учителей и учеников, оценивает эффективность разработанных решений и вносит коррективы в методику преподавания. Он обладает глубокими знаниями в области педагогики и психологии, а также опытом работы в школе.

Аналитик данных занимается сбором, обработкой и анализом данных, необходимых для обучения нейронных сетей и оценки их эффективности. Он извлекает данные из различных источников, очищает и преобразует их, а также проводит статистический анализ. Аналитик данных разрабатывает метрики для оценки качества работы нейронных сетей и составляет отчеты о результатах. Он хорошо знаком с методами статистического анализа, базами данных и инструментами визуализации данных, а также обладает навыками программирования (Python, R).

Наименование образовательного учреждения

Проект

на тему

Применение нейронных сетей в школьном образовании: перспективы и возможности

Выполнил: ФИО

Руководитель: ФИО

Содержание

  • Введение 1
  • Теоретические основы нейронных сетей 2
  • Применение нейронных сетей в образовании: обзор существующих решений 3
  • Методология исследования и разработка экспериментальных моделей 4
  • Разработка и внедрение персонализированной образовательной платформы 5
  • Автоматизация оценки знаний с использованием нейронных сетей 6
  • Анализ данных об успеваемости для выявления проблем и улучшения процесса обучения 7
  • Результаты эксперимента и оценка эффективности 8
  • Заключение 9
  • Список литературы 10

Введение

Содержимое раздела

В разделе "Введение" будет представлено обоснование актуальности выбранной темы, а также сформулированы цели и задачи исследования, что позволит определить его направленность и значимость. Будет дан обзор текущего состояния дел в области применения нейронных сетей в образовании, обозначены основные проблемы и перспективы. Так же введение будет содержать краткий обзор истории развития нейронных сетей и их применения в различных областях. Кроме того, будут определены основные понятия и термины, используемые в проекте, а также методология исследования, включая методы сбора и анализа данных. Эта вводная часть позволит читателю понять контекст исследования и подготовиться к восприятию информации, представленной в последующих разделах работы. Особое внимание будет уделено потенциальному влиянию ИИ на будущее образование.

Теоретические основы нейронных сетей

Содержимое раздела

В данном разделе будет рассмотрена теоретическая база, необходимая для понимания принципов работы нейронных сетей. Будут подробно описаны основные архитектуры нейронных сетей, такие как многослойные перцептроны, сверточные нейронные сети и рекуррентные нейронные сети, с акцентом на их особенности и области применения. Будут раскрыты принципы обучения нейронных сетей, включая методы оптимизации, функции активации и функции потерь. Рассмотрены подходы к обучению и валидации моделей. Раздел также включает в себя анализ различных типов данных, используемых в обучении, и методов их предобработки. Особое внимание будет уделено вопросам выбора оптимальной архитектуры нейронной сети для конкретных задач образовательного процесса.

Применение нейронных сетей в образовании: обзор существующих решений

Содержимое раздела

В этом разделе будет представлен обзор существующих решений и подходов к использованию нейронных сетей в образовательной среде. Анализ текущих практик включит в себя изучение различных направлений, таких как персонализированное обучение, автоматизация оценки знаний, разработка адаптивных систем обучения и создание интеллектуальных образовательных платформ. Будут рассмотрены конкретные примеры успешного внедрения нейронных сетей в школах и университетах, с акцентом на их эффективность и влияние на учебный процесс. Особое внимание будет уделено анализу преимуществ и недостатков каждого из представленных решений, а также выявлению проблем и вызовов, связанных с их реализацией, в частности, вопросам этики и конфиденциальности данных учащихся, а также доступности технологий для всех участников образовательного процесса.

Методология исследования и разработка экспериментальных моделей

Содержимое раздела

В данном разделе будет детально описана методология исследования, выбранная для оценки эффективности применения нейронных сетей в школьном образовании. Будут представлены методы сбора и обработки данных, а также выбор конкретных моделей нейронных сетей, адаптированных для решения поставленных задач. Будет подробно описан процесс разработки экспериментальных моделей, включая выбор архитектуры, настройку параметров обучения и валидацию результатов. Будут определены критерии оценки эффективности разработанных моделей, включая точность, скорость работы и удобство использования. Особое внимание будет уделено вопросам обеспечения надежности и воспроизводимости результатов, а также этическим аспектам обработки данных.

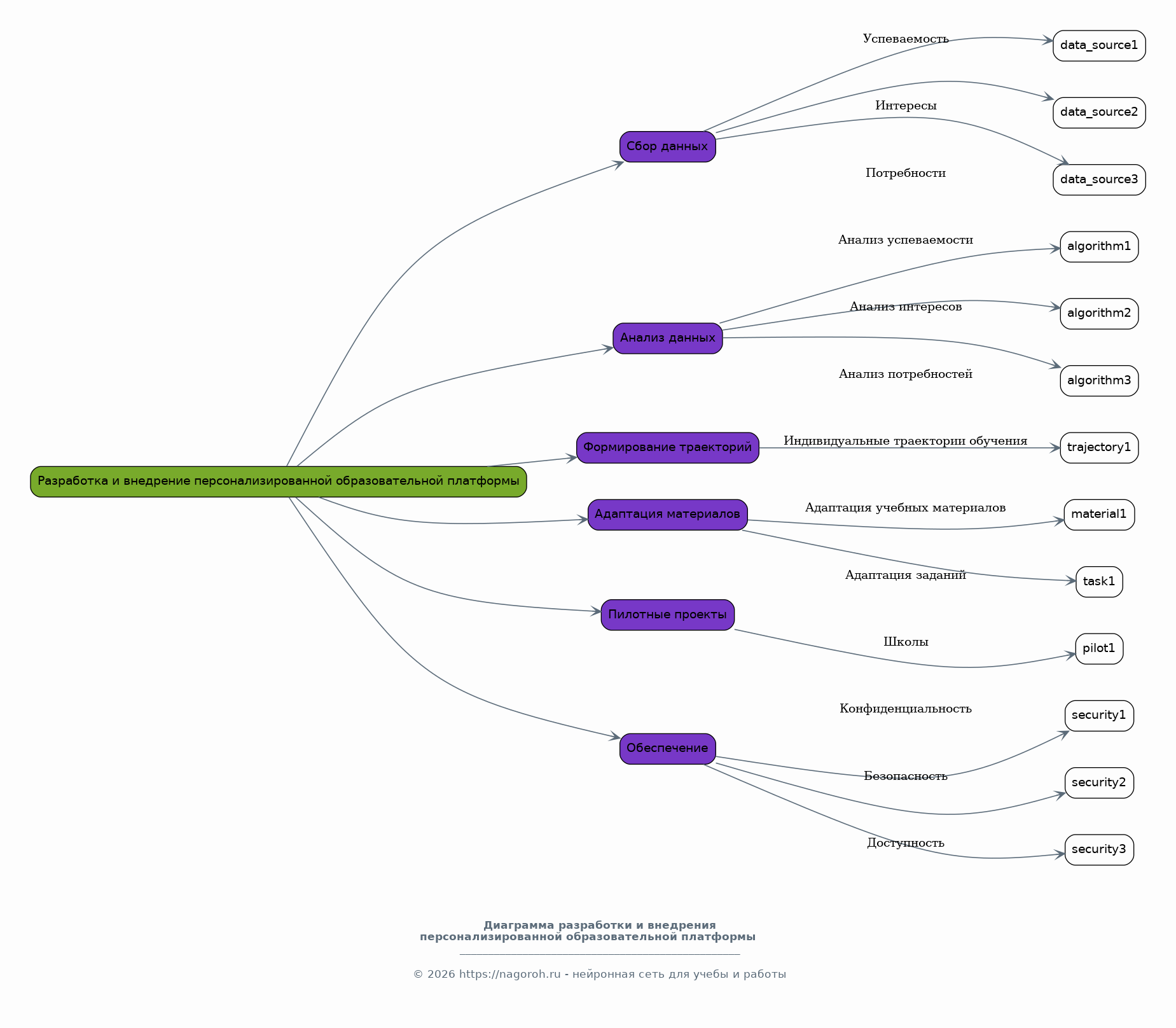
Разработка и внедрение персонализированной образовательной платформы

Содержимое раздела

Раздел посвящен разработке и внедрению персонализированной образовательной платформы, основанной на применении нейронных сетей. Будет описана архитектура платформы, включая модули для сбора данных об успеваемости, интересах и потребностях учащихся, а также алгоритмы для анализа этих данных и формирования индивидуальных образовательных траекторий. Рассмотрены методы адаптации учебных материалов и заданий к уровню подготовки каждого ученика. Внедрение платформы предполагает проведение пилотных проектов в школах, с целью оценки её эффективности и удобства использования. Особое внимание будет уделено вопросам обеспечения конфиденциальности данных, безопасности и доступности платформы для всех учащихся

Автоматизация оценки знаний с использованием нейронных сетей

Содержимое раздела

В данном разделе будет рассмотрена возможность автоматизации процесса оценки знаний учащихся с помощью нейронных сетей. Будут описаны методы разработки моделей для автоматической оценки письменных работ, устных ответов и тестовых заданий. Рассмотрен процесс обучения нейронных сетей на основе данных об оценках, выставленных учителями. Будут проанализированы преимущества автоматизированной оценки, такие как сокращение времени на проверку и повышение объективности. Особое внимание уделяется разработке методов, позволяющих минимизировать ошибки и обеспечить соответствие оценок требованиям образовательных стандартов. Обсуждены этические аспекты автоматизации оценки и необходимость сохранения роли учителя в учебном процессе.

Анализ данных об успеваемости для выявления проблем и улучшения процесса обучения

Содержимое раздела

В этом разделе будет представлен анализ данных об успеваемости учащихся, собранных с использованием нейронных сетей и других инструментов. Будут рассмотрены методы выявления проблем в усвоении материала, а также факторы, влияющие на успеваемость, такие как уровень подготовки, мотивация и условия обучения. Представлены конкретные примеры использования данных для улучшения учебного процесса, включая разработку индивидуальных рекомендаций для учеников и модификацию учебных программ. Также будут рассмотрены методы визуализации данных и инструменты, используемые для анализа. Анализ данных поможет выявить скрытые закономерности и тенденции, которые могут быть использованы для повышения эффективности обучения и улучшения образовательных результатов.

Результаты эксперимента и оценка эффективности

Содержимое раздела

В этом разделе представлены результаты экспериментальной работы по применению нейронных сетей в школьном образовании. Будут описаны методы оценки эффективности разработанных моделей и платформ, включая количественные и качественные показатели. Будет проведен сравнительный анализ результатов с традиционными методами обучения. Представлены данные об изменении успеваемости учащихся, их мотивации и вовлеченности в учебный процесс. Особое внимание будет уделено анализу проблем, возникших в ходе эксперимента, и поиску путей их решения. На основе полученных результатов будут сделаны выводы о целесообразности и эффективности применения нейронных сетей в школьном образовании.

Заключение

Содержимое раздела

В заключении будет представлен общий обзор результатов исследования и основные выводы, сделанные на основе проведенной работы. Будет дана оценка достигнутых целей и задач, а также обозначены перспективы развития данного направления. В разделе будут подведены итоги проведенных экспериментов и проанализированы полученные данные, а также предложены практические рекомендации по применению нейронных сетей в школьном образовании. Будут отмечены сильные и слабые стороны исследования, а также направления для дальнейшей работы и развития. Заключение также содержит оценку влияния внедренных инструментов ИИ на развитие критического мышления, креативности и других важных навыков у школьников.

Список литературы

Содержимое раздела

В данном разделе будет представлен список использованной литературы, включая научные статьи, книги, диссертации и другие источники, которые были использованы в ходе исследования. Список будет оформлен в соответствии с требованиями к цитированию, принятыми в научной среде. Каждый элемент списка будет содержать полную библиографическую информацию, необходимую для идентификации источника. Список литературы будет организован в алфавитном порядке или в соответствии с другими принятыми стандартами. Этот раздел служит для подтверждения достоверности представленной информации и предоставляет возможность читателям ознакомиться с источниками, на которые ссылается автор.

Получи Такой Проект

До 90% уникальность
Готовый файл Word
15-30 страниц
Список источников по ГОСТ
Оформление по ГОСТ
Таблицы и схемы
Презентация

Создать Проект на любую тему за 5 минут

Создать

#6195333