Нейросеть

Применение Радиоактивных Изотопов в Промышленности: Анализ и Перспективы

Нейросеть для проекта Гарантия уникальности Строго по ГОСТу Высочайшее качество Поддержка 24/7

Данный исследовательский проект посвящен всестороннему изучению использования радиоактивных изотопов в различных отраслях промышленности. Проект направлен на анализ текущего состояния, выявление перспективных направлений применения и оценку потенциальных рисков и преимуществ данной технологии. В рамках исследования будет рассмотрен широкий спектр областей, включая нефтегазовую промышленность, металлургию, медицину и другие секторы, где радиоизотопы играют ключевую роль. Будет проведен детальный анализ физических свойств и характеристик различных изотопов, их взаимодействие с материалами и влияние на технологические процессы. Особое внимание будет уделено вопросам безопасности, экологической эффективности и экономическим аспектам использования радиоактивных источников. Проект предполагает проведение теоретических исследований, анализ научной литературы, а также изучение практического опыта применения изотопов на промышленных предприятиях. Конечной целью является формирование комплексного представления о роли радиоактивных изотопов в современной промышленности, выявление потенциала для дальнейшего развития и разработка рекомендаций по оптимизации их использования.

Идея:

Использование радиоактивных изотопов предлагает уникальные возможности для контроля качества, диагностики и автоматизации производственных процессов. Данное исследование направлено на изучение этих возможностей, а также на оценку перспектив их внедрения в различные промышленные секторы.

Продукт:

Результатом данного проекта станет аналитический отчет, содержащий детальный обзор текущих и перспективных применений радиоизотопов в промышленности. Отчет будет включать рекомендации по повышению эффективности и безопасности использования данной технологии.

Проблема:

Существует недостаточная осведомленность о потенциале радиоактивных изотопов, а также опасения, связанные с их использованием. Также отсутствует комплексный анализ экономической эффективности и экологической безопасности их применения.

Актуальность:

Актуальность данного исследования обусловлена необходимостью повышения эффективности и безопасности промышленных процессов. Радиоактивные изотопы представляют собой важный инструмент для достижения этих целей, однако требуют тщательного изучения и анализа.

Цель:

Целью данного проекта является формирование всестороннего понимания роли радиоактивных изотопов в современной промышленности. Это включает в себя анализ их применений, оценку рисков и преимуществ, а также разработку рекомендаций по оптимизации использования.

Целевая аудитория:

Данное исследование предназначено для студентов, аспирантов, научных работников, инженеров и специалистов, заинтересованных в тематике использования радиоактивных изотопов в промышленности. Результаты исследования будут полезны для принятия обоснованных решений в области технологического развития и обеспечения безопасности.

Задачи:

  • Провести обзор научной литературы по применению радиоактивных изотопов в промышленности.
  • Изучить физические свойства и характеристики различных радиоактивных изотопов.
  • Проанализировать практические примеры использования изотопов в нефтегазовой, металлургической и других отраслях.
  • Оценить экономическую эффективность и экологическую безопасность применения радиоактивных источников.
  • Разработать рекомендации по оптимизации использования радиоактивных изотопов в промышленности.

Ресурсы:

Для реализации данного проекта потребуются доступ к научной литературе, специализированному программному обеспечению для моделирования, а также доступ к данным промышленных предприятий.

Роли в проекте:

Осуществляет общее руководство проектом, координирует работу участников, отвечает за планирование, организацию и контроль выполнения проекта. Обеспечивает соответствие проекта поставленным целям и задачам, а также готовит отчеты о ходе исследования. Руководитель проекта также отвечает за коммуникацию с внешними экспертами и организациями, привлеченными к реализации проекта. Важно, чтобы руководитель обладал опытом в области ядерной физики, радиационной безопасности и управления проектами.

Отвечает за проведение теоретических исследований, анализ научной литературы и сбор данных. Осуществляет моделирование и обработку данных, полученных в ходе исследования. Научный сотрудник также участвует в подготовке публикаций и презентаций по результатам проекта. Он предоставляет актуальную информацию, анализирует данные и делает выводы на основе научного подхода. Важно обладать глубокими знаниями в области применения радиоизотопов и умением анализировать информацию.

Предоставляет экспертные консультации по практическим аспектам применения радиоактивных изотопов в промышленности. Осуществляет анализ технологических процессов и оборудования, связанных с использованием изотопов. Инженер-консультант предоставляет рекомендации по оптимизации технологических процессов и обеспечению безопасности. Он также может участвовать в разработке технических заданий и подготовке документации. Необходимо знание технологических аспектов и нормативных требований.

Отвечает за проведение оценки радиационных рисков, разработку и внедрение мер радиационной безопасности. Осуществляет контроль за соблюдением норм и правил радиационной безопасности на всех этапах проекта. Специалист по радиационной безопасности обучает персонал и проводит инструктажи, а также участвует в расследовании радиационных инцидентов. Он обеспечивает соответствие проводимых работ требованиям законодательства и нормативных актов.

Наименование образовательного учреждения

Проект

на тему

Применение Радиоактивных Изотопов в Промышленности: Анализ и Перспективы

Выполнил: ФИО

Руководитель: ФИО

Содержание

  • Введение 1
  • Физические основы радиоактивности и свойства изотопов 2
  • Применение радиоактивных изотопов в нефтегазовой промышленности 3
  • Применение радиоактивных изотопов в металлургии 4
  • Радиоизотопные методы контроля в машиностроении 5
  • Радиационная безопасность при работе с радиоактивными изотопами 6
  • Экономическая эффективность применения радиоактивных изотопов 7
  • Экологические аспекты использования радиоактивных изотопов 8
  • Заключение 9
  • Список литературы 10

Введение

Содержимое раздела

Введение в проблематику использования радиоактивных изотопов в промышленности. Обоснование актуальности исследования, его цели и задачи. Описание структуры работы и методов исследования. Определение основных понятий и терминов, используемых в работе. Обзор текущего состояния дел в области применения радиоизотопов, выявление основных проблем и перспектив. Формулировка гипотезы исследования и ожидаемых результатов. Краткое описание структуры работы и основных этапов исследования, а также обоснование выбора методов исследования и источников информации. Важно четко сформулировать цели и задачи исследования, что позволит определить его направленность и глубину проработки.

Физические основы радиоактивности и свойства изотопов

Содержимое раздела

Детальный обзор физических свойств и характеристик радиоактивных изотопов, включая их структуру, механизмы распада и типы излучений. Анализ взаимодействия излучения с веществом, поглощение и рассеяние излучения. Рассмотрение основных единиц измерения радиоактивности и дозы излучения, а также принципов работы детекторов излучения. Изучение различных типов радиоактивных изотопов, их период полураспада, энергии излучения и областей применения. Подробный анализ биологического воздействия ионизирующего излучения на живые организмы. Важно, чтобы данный раздел содержал необходимые знания для понимания последующих разделов и практических аспектов.

Применение радиоактивных изотопов в нефтегазовой промышленности

Содержимое раздела

Изучение применения радиоактивных изотопов в нефтегазовой промышленности, включая методы измерения плотности и уровня жидкостей в скважинах. Анализ использования изотопных методов для контроля качества бурения и диагностики нефтегазовых трубопроводов. Рассмотрение применения изотопов для маркировки и отслеживания потоков углеводородов, а также для измерения скорости потока и расхода. Оценка эффективности и безопасности различных изотопных методов, а также современные тенденции и перспективы развития. Особое внимание уделяется вопросам радиационной безопасности и влиянию на окружающую среду.

Применение радиоактивных изотопов в металлургии

Содержимое раздела

Изучение применения радиоактивных изотопов в металлургической промышленности, включая методы контроля качества металлических изделий, измерения толщины и плотности материалов. Анализ использования изотопных методов для анализа состава сплавов и диагностики дефектов. Рассмотрение применения изотопов для контроля технологических процессов, таких как литье и сварка. Оценка эффективности и безопасности различных изотопных методов, а также современные тенденции и перспективы развития. Оценка экономической целесообразности использования изотопов в металлургическом производстве. Анализ существующих стандартов и нормативных требований по радиационной безопасности.

Радиоизотопные методы контроля в машиностроении

Содержимое раздела

Обзор радиоизотопных методов контроля в машиностроении, посвященных обнаружению дефектов в деталях и изделиях. Анализ методов неразрушающего контроля, таких как радиография и гамма-дефектоскопия. Изучение использования радиоактивных изотопов для измерения толщины покрытий и размеров деталей. Рассмотрение практических примеров использования изотопных методов контроля на различных этапах производства. Анализ преимуществ и недостатков различных методов, а также оценка их экономической эффективности и безопасности. Оценка влияния радиоизотопных методов на повышение качества и надежности машиностроительной продукции.

Радиационная безопасность при работе с радиоактивными изотопами

Содержимое раздела

Рассмотрение основных принципов радиационной безопасности при работе с радиоактивными изотопами, включая защиту персонала и окружающей среды от вредного воздействия ионизирующего излучения. Анализ существующих норм и правил радиационной безопасности, а также международных стандартов в этой области. Изучение различных методов контроля радиационной обстановки, включая использование дозиметров и детекторов излучения. Рассмотрение мер по предотвращению радиационных аварий и ликвидации их последствий. Обзор правил хранения, транспортировки и утилизации радиоактивных отходов. Изучение особенностей работы с разными типами радиоактивных источников.

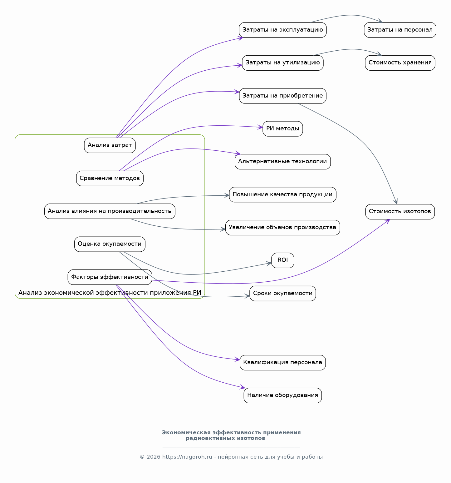
Экономическая эффективность применения радиоактивных изотопов

Содержимое раздела

Анализ экономической эффективности применения радиоактивных изотопов в промышленности. Оценка затрат на приобретение, эксплуатацию и утилизацию радиоактивных источников, а также на обеспечение радиационной безопасности. Сравнение экономической эффективности радиоизотопных методов с альтернативными технологиями. Анализ влияния использования радиоактивных изотопов на производительность и качество продукции. Рассмотрение вопросов окупаемости инвестиций и экономической целесообразности внедрения радиоизотопных технологий. Исследование факторов, влияющих на экономическую эффективность, включая стоимость изотопов, квалификацию персонала и наличие необходимого оборудования.

Экологические аспекты использования радиоактивных изотопов

Содержимое раздела

Рассмотрение экологических аспектов, связанных с использованием радиоактивных изотопов в промышленности. Анализ воздействия радиоактивных источников на окружающую среду, включая загрязнение почвы, воды и воздуха. Изучение методов обращения с радиоактивными отходами, включая их хранение, переработку и утилизацию. Рассмотрение мер по снижению экологических рисков и предотвращению загрязнения окружающей среды. Анализ современных экологических стандартов и требований к использованию радиоактивных материалов. Оценка влияния различных видов излучения на экосистемы и разработка рекомендаций по минимизации негативных воздействий.

Заключение

Содержимое раздела

Обобщение основных результатов исследования и формулировка выводов. Оценка достигнутых целей и задач, а также соответствия полученных результатов поставленной гипотезе. Подведение итогов по применению радиоактивных изотопов в промышленности, выявление основных преимуществ и недостатков. Определение перспективных направлений дальнейших исследований, а также разработка рекомендаций по оптимизации использования радиоактивных изотопов. Анализ проблем, возникших в процессе исследования, и предложения по их решению. Оценка практической значимости полученных результатов и их потенциального влияния на развитие промышленности.

Список литературы

Содержимое раздела

Составление полного списка использованной литературы, включая научные статьи, монографии, нормативные документы и другие источники информации. Соблюдение правил оформления списка литературы в соответствии с требованиями ГОСТ или других стандартов. Разделение литературы на основные категории, например, книги, статьи в журналах, материалы конференций, нормативные документы. Указание полных выходных данных для каждого источника, включая авторов, название, год издания, издательство, страницы и DOI (при наличии). Обеспечение полноты и актуальности списка литературы для максимального охвата изученной информации.

Получи Такой Проект

До 90% уникальность
Готовый файл Word
15-30 страниц
Список источников по ГОСТ
Оформление по ГОСТ
Таблицы и схемы
Презентация

Создать Проект на любую тему за 5 минут

Создать

#5629964