Нейросеть

Применение систем искусственного интеллекта для статистического анализа данных и прогнозирования: исследовательский проект

Нейросеть для проекта Гарантия уникальности Строго по ГОСТу Высочайшее качество Поддержка 24/7

Данный исследовательский проект посвящен изучению и практическому применению современных систем искусственного интеллекта (ИИ) в области статистического анализа данных и прогнозирования. Проект направлен на всесторонний анализ существующих методов и алгоритмов ИИ, пригодных для обработки больших объемов данных, выявления скрытых закономерностей и построения точных прогнозных моделей. В рамках исследования будут рассмотрены различные типы данных, включая временные ряды, табличные данные и данные, полученные из различных источников, таких как базы данных, веб-сервисы и API. Особое внимание будет уделено разработке и тестированию моделей машинного обучения, способных решать задачи классификации, регрессии, кластеризации и прогнозирования. Проект также предусматривает анализ эффективности различных алгоритмов ИИ, таких как нейронные сети, деревья решений, случайные леса и методы опорных векторов, с целью выбора наиболее подходящих для конкретных задач анализа и прогнозирования. В процессе работы над проектом будут использованы современные программные инструменты и библиотеки, такие как Python, TensorFlow, PyTorch, scikit-learn и библиотеки для визуализации данных, что позволит создать эффективные и масштабируемые решения. Результаты исследования могут быть применены в различных областях, включая финансы, здравоохранение, маркетинг, логистику и другие отрасли, где требуется анализ данных и прогнозирование.

Идея:

Идея проекта заключается в разработке и применении методов ИИ для повышения эффективности статистического анализа и прогнозирования данных. Это позволит создавать более точные и надежные модели для решения различных задач.

Продукт:

Результатом проекта станет программное обеспечение, способное автоматизировать процесс анализа данных и прогнозирования. Продукт будет включать в себя набор инструментов для обработки данных, обучения моделей и визуализации результатов.

Проблема:

Существует необходимость в эффективных методах обработки больших объемов данных для выявления скрытых закономерностей. Недостаточность существующих методов может приводить к низкому качеству прогнозов и неэффективному принятию решений.

Актуальность:

Актуальность проекта обусловлена растущей потребностью в анализе больших данных и прогнозировании в различных отраслях. Использование ИИ позволяет усовершенствовать существующие методы анализа и создать новые, более точные и гибкие модели.

Цель:

Целью проекта является разработка и реализация системы, использующей ИИ для статистического анализа данных и прогнозирования. Это позволит повысить качество и точность прогнозов, а также автоматизировать процесс анализа данных.

Целевая аудитория:

Аудиторией проекта являются студенты, изучающие информатику, прикладную математику и смежные дисциплины. Также проект может быть интересен исследователям и специалистам, занимающимся анализом данных и разработкой систем ИИ.

Задачи:

  • Обзор существующих методов статистического анализа данных и прогнозирования.
  • Изучение и выбор подходящих алгоритмов ИИ для решения поставленных задач.
  • Разработка и реализация программного обеспечения для анализа данных и прогнозирования.
  • Тестирование и оценка разработанных моделей на реальных данных.
  • Анализ и интерпретация полученных результатов.

Ресурсы:

Для реализации проекта потребуются компьютеры с достаточной вычислительной мощностью, доступ к большим объемам данных, а также программное обеспечение и библиотеки для работы с ИИ.

Роли в проекте:

Руководитель проекта отвечает за общее руководство проектом, определение целей и задач, планирование работ и контроль за выполнением. Он координирует деятельность команды, распределяет ресурсы, контролирует сроки и качество выполнения работ. Кроме того, он отвечает за подготовку отчетов, презентаций и публикаций результатов исследования. Руководитель проекта принимает ключевые решения и обеспечивает взаимодействие между членами команды и другими заинтересованными сторонами, такими как научный руководитель, эксперты и потенциальные пользователи.

Аналитик данных занимается сбором, обработкой и анализом данных, используемых в проекте. Он отвечает за очистку данных, подготовку данных для обучения моделей, визуализацию данных и выявление закономерностей. Аналитик данных разрабатывает и тестирует гипотезы, проводит статистический анализ и интерпретирует результаты. Он также сотрудничает с разработчиками для интеграции аналитических решений в программное обеспечение и участвует в подготовке отчетов и презентаций.

Разработчик ИИ отвечает за реализацию алгоритмов машинного обучения, разработку и тестирование моделей ИИ, интеграцию моделей в программное обеспечение. Разработчик выбирает подходящие библиотеки и инструменты для реализации алгоритмов, оптимизирует производительность моделей и обеспечивает масштабируемость решений. Он также участвует в документировании кода, тестировании и отладке программного обеспечения, а также в подготовке данных для обучения моделей и взаимодействии с аналитиками данных.

Научный консультант предоставляет экспертную поддержку в области статистического анализа данных и машинного обучения. Он консультирует команду по вопросам выбора алгоритмов, интерпретации результатов и методологии исследования. Научный консультант обеспечивает соответствие исследования научным стандартам и помогает в подготовке публикаций и выступлений. Он также участвует в оценке результатов проекта и предоставляет рекомендации по улучшению разработанных моделей и подходов, основываясь на последних научных достижениях.

Наименование образовательного учреждения

Проект

на тему

Применение систем искусственного интеллекта для статистического анализа данных и прогнозирования: исследовательский проект

Выполнил: ФИО

Руководитель: ФИО

Содержание

  • Введение 1
  • Обзор литературы по статистическому анализу данных 2
  • Обзор методов искусственного интеллекта для прогнозирования 3
  • Методология исследования 4
  • Подготовка данных 5
  • Реализация моделей машинного обучения 6
  • Оценка и анализ результатов 7
  • Обсуждение результатов 8
  • Заключение 9
  • Список литературы 10

Введение

Содержимое раздела

Введение представляет собой первый раздел исследовательского проекта и играет ключевую роль в формировании понимания темы и целей исследования. В нем излагается обоснование актуальности выбранной темы, подчеркивается ее значимость в контексте современного развития науки и практики. Введение подробно описывает проблему, которой посвящена работа, и формулирует гипотезу, которую предполагается проверить. Кроме того, в этом разделе четко определяются цели и задачи исследования, что позволяет читателю понять основной вектор работы. Важным элементом является краткий обзор используемых методов и инструментов, а также выделение ожидаемых результатов и практической значимости исследования. Введение должно быть написано ясным и понятным языком, чтобы заинтересовать читателя и мотивировать его к дальнейшему изучению материала. Также в нем указывается структура работы.

Обзор литературы по статистическому анализу данных

Содержимое раздела

В разделе обзора литературы проводится систематический анализ существующих исследований в области статистического анализа данных. Он включает в себя обзор ключевых публикаций и научных работ, посвященных различным методам статистического анализа, таким как регрессионный анализ, анализ временных рядов, кластерный анализ и другим методам. Рассматриваются различные подходы к обработке и анализу данных, применяемые в различных областях, включая финансы, здравоохранение, маркетинг и другие. Особое внимание уделяется анализу преимуществ и недостатков различных методов, а также обзору последних достижений и трендов в этой области. Приводится критический анализ существующих подходов и выявление пробелов и неурегулированных вопросов, что служит основой для постановки собственных исследовательских задач. Обзор литературы строится на основе академических источников.

Обзор методов искусственного интеллекта для прогнозирования

Содержимое раздела

Данный раздел посвящен всестороннему обзору методов и алгоритмов искусственного интеллекта (ИИ), применяемых для задач прогнозирования. Обзор включает в себя детальный анализ различных подходов, таких как нейронные сети (включая многослойные перцептроны, сверточные сети и рекуррентные сети), деревья решений (включая случайные леса и градиентный бустинг), а также методы опорных векторов. Рассматриваются различные архитектуры нейронных сетей, методы обучения и оптимизации, используемые при построении прогнозных моделей. Анализируются преимущества и недостатки каждого из методов, а также их применимость к различным типам данных и задачам. Особое внимание уделяется последним достижениям в области ИИ для прогнозирования и современным тенденциям. Обзор включает в себя анализ работ по применению этих методов в различных областях.

Методология исследования

Содержимое раздела

Раздел методологии исследования предоставляет детальное описание подходов, методов и процедур, используемых для проведения исследования. В нем четко определяются типы данных, которые будут использоваться, включая их источники, форматы и способы предварительной обработки. Описываются конкретные алгоритмы и модели ИИ, которые будут применяться для анализа данных и прогнозирования, обосновывается выбор этих методов и приводится их техническое описание. Кроме того, подробно описывается процесс разработки и обучения моделей, включая используемые инструменты, параметры настройки и методы оценки производительности. Рассматриваются методы валидации моделей, такие как перекрестная проверка. Представлены критерии оценки качества моделей, а также методы интерпретации результатов и анализа полученных данных.

Подготовка данных

Содержимое раздела

Раздел, посвященный подготовке данных, играет критическую роль в успешности всего проекта. В нем описываются все этапы обработки данных, начиная от сбора и заканчивая их форматированием для использования в моделях машинного обучения. Подробно описывается процесс очистки данных, включающий обработку пропущенных значений, удаление выбросов и исправление ошибок. Рассматриваются методы масштабирования и нормализации данных, обеспечивающие корректную работу алгоритмов ИИ. Важным аспектом является описание процесса преобразования данных, такого как кодирование категориальных признаков и создание новых признаков для улучшения качества моделей. Этот раздел включает в себя примеры кода и визуализации, демонстрирующие процесс обработки данных. В конце раздела оценивается качество данных после подготовки, а также делается вывод о готовности к дальнейшему анализу.

Реализация моделей машинного обучения

Содержимое раздела

Этот раздел описывает процесс реализации моделей машинного обучения для статистического анализа данных и прогнозирования. Детально рассматривается выбор архитектуры моделей, обоснование выбора конкретных алгоритмов и их настройки. Представляется подробный код реализации моделей, включая библиотеки и инструменты, которые были использованы. Обсуждаются этапы обучения моделей, методы оптимизации параметров и контроль переобучения. Рассматриваются методы оценки производительности моделей, такие как использование различных метрик. Включается анализ времени выполнения и потребления ресурсов. Проводится сопоставление различных моделей и делается вывод о выборе наилучшей модели для решения конкретной задачи. Приводятся графики и диаграммы, иллюстрирующие работу моделей и результаты обучения.

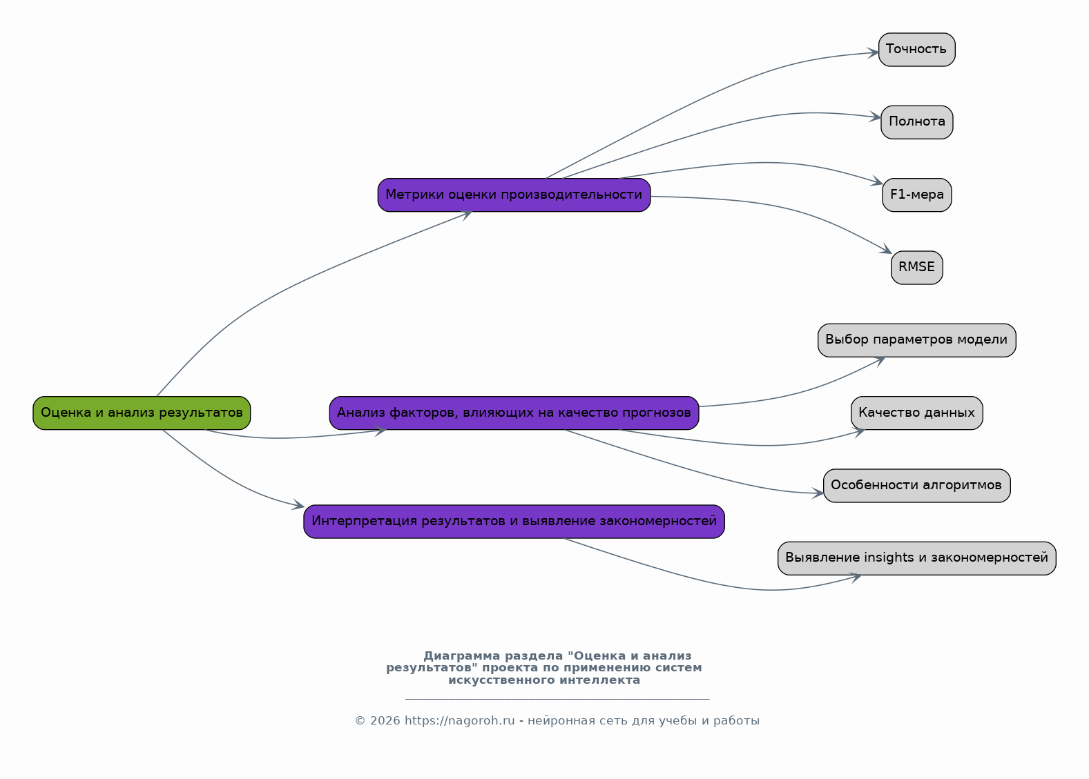
Оценка и анализ результатов

Содержимое раздела

В данном разделе проводится детальный анализ результатов, полученных в ходе реализации моделей машинного обучения. Описываются методы оценки производительности моделей, включая использование различных метрик, таких как точность, полнота, F1-мера, RMSE и другие, в зависимости от поставленных задач. Представлены графики, диаграммы и таблицы, иллюстрирующие результаты работы моделей и сравнение их производительности. Анализируются факторы, влияющие на качество прогнозов, такие как выбор параметров модели, качество данных и особенности применяемых алгоритмов. Важным аспектом является интерпретация полученных результатов и выявление закономерностей и insights, которые могут быть полезны для решения поставленной задачи. Оцениваются сильные и слабые стороны каждой модели, предлагаются рекомендации по улучшению производительности.

Обсуждение результатов

Содержимое раздела

Раздел обсуждения результатов включает в себя анализ полученных данных с различных сторон, рассматриваются их достоинства и недостатки, а также устанавливается связь с предыдущими исследованиями в этой области. Проводится сравнение полученных результатов с результатами других исследователей. Обсуждаются потенциальные проблемы и ограничения, которые могли повлиять на точность и надежность результатов. Рассматриваются возможные направления для будущих исследований и улучшения существующих моделей и подходов. Обсуждаются практические применения полученных результатов в различных областях, акцентируется внимание на перспективах разработки новых методик и алгоритмов. Важно обосновать, насколько результаты соответствуют поставленным целям и задачам.

Заключение

Содержимое раздела

Заключение представляет собой завершающий раздел исследовательского проекта, в котором суммируются основные результаты работы. Здесь кратко, но емко излагаются основные выводы, полученные в ходе исследования. Подчеркивается степень достижения поставленных целей и задач, указанных во введении. Акцентируется внимание на наиболее значимых открытиях и результатах, а также на их практической значимости. Важной частью является оценка работы и обсуждение возможного вклада исследования в научное сообщество. Указываются ограничения исследования и возможные направления для дальнейшей работы и усовершенствования. Приводится заключительное слово о важности проведенного исследования и его потенциальном влиянии на развитие области.

Список литературы

Содержимое раздела

В разделе списка литературы приводятся все источники, использованные при написании работы. Библиографический список должен соответствовать принятым стандартам оформления научных работ (например, ГОСТ или APA). Каждый источник должен быть указан полностью, включая авторов, название статьи или книги, выходные данные (издательство, год публикации, страницы). Список литературы должен быть организован в алфавитном порядке. Важно, чтобы список был полным и точным, чтобы читатели могли найти и изучить использованную литературу. Включение только тех источников, которые непосредственно цитируются в тексте, является обязательным требованием. Правильное оформление списка литературы повышает авторитетность работы и демонстрирует глубину исследования.

Получи Такой Проект

До 90% уникальность
Готовый файл Word
15-30 страниц
Список источников по ГОСТ
Оформление по ГОСТ
Таблицы и схемы
Презентация

Создать Проект на любую тему за 5 минут

Создать

#5435752