Нейросеть

Принципы Судовождения на Внутренних Водных Путях: Теоретические Основы и Практическая Реализация

Нейросеть для проекта Гарантия уникальности Строго по ГОСТу Высочайшее качество Поддержка 24/7

Данный исследовательский проект посвящен всестороннему изучению принципов судовождения на внутренних водных путях. В процессе работы будет проведен анализ основных теоретических положений, определяющих безопасное и эффективное управление судном в специфических условиях рек, озер и каналов. Особое внимание уделяется факторам, влияющим на навигацию, таким как гидрологические условия, метеорологические факторы, особенности судоходных трасс и типы судов. Проект предполагает рассмотрение нормативно-правовой базы, регулирующей судоходство на внутренних водных путях, и анализ современных технологий, используемых для навигации и обеспечения безопасности судоходства. Будут исследованы практические аспекты судовождения, включая планирование маршрута, управление судном в различных условиях, взаимодействие с береговыми службами и решение нештатных ситуаций. Целью является создание комплексного представления о судовождении, применимого в образовательных целях для студентов, изучающих судоходство, а также для повышения квалификации специалистов отрасли.

Идея:

Проект направлен на систематизацию и обобщение знаний о судовождении на внутренних водных путях, предлагая подробный анализ теоретических аспектов и практических навыков. Результаты исследования могут быть полезны для подготовки будущих специалистов и улучшения существующих образовательных программ.

Продукт:

Результатом работы станет учебно-методическое пособие, содержащее теоретический материал, практические примеры и задания для самостоятельной работы. Пособие будет сопровождаться мультимедийными материалами для наглядного представления информации.

Проблема:

Существует недостаток систематизированных и современных учебных материалов по судовождению на внутренних водных путях, соответствующих требованиям современной практики. Необходимость эффективной подготовки компетентных специалистов в области судоходства остается актуальной задачей.

Актуальность:

Актуальность проекта обусловлена потребностью в квалифицированных специалистах для обеспечения безопасности судоходства на внутренних водных путях. Исследование направлено на повышение эффективности подготовки будущих судоводителей и специалистов смежных областей.

Цель:

Целью данного исследования является создание учебно-методического пособия, охватывающего все аспекты судовождения на внутренних водных путях, от теоретических основ до практических навыков. Данное пособие будет способствовать повышению качества подготовки специалистов.

Целевая аудитория:

Аудиторией проекта являются студенты морских и речных учебных заведений, курсанты, проходящие подготовку для получения рабочих дипломов судоводителей, а также действующие специалисты, желающие повысить свою квалификацию. Материалы проекта будут полезны для всех, кто заинтересован в изучении судовождения на внутренних водных путях.

Задачи:

  • Изучение нормативных документов, регулирующих судоходство на внутренних водных путях.
  • Анализ гидрометеорологических факторов, влияющих на судоходство.
  • Рассмотрение современных навигационных технологий.
  • Разработка практических заданий и кейсов для отработки навыков.
  • Создание мультимедийных материалов для визуализации данных.

Ресурсы:

Для реализации проекта потребуются доступ к специализированной литературе, современному навигационному оборудованию, программному обеспечению для моделирования и экспертные консультации специалистов-судоводителей.

Роли в проекте:

Отвечает за общее руководство проектом, определение целей и задач, координацию работы команды, контроль сроков и качества выполнения этапов исследования. Осуществляет взаимодействие с экспертами, преподавателями и другими заинтересованными сторонами. Формулирует конечные выводы и рекомендации по результатам исследования, а также отвечает за представление результатов в формате, соответствующем требованиям образовательного процесса. Руководитель также отвечает за организацию учебного процесса и контроль за соблюдением правил техники безопасности.

Предоставляет экспертные знания и консультирует по теоретическим и практическим аспектам судовождения. Обеспечивает методологическую поддержку, рецензирует промежуточные результаты и финальный отчет. Участвует в анализе данных, разработке рекомендаций и оценке соответствия полученных результатов поставленным целям. Осуществляет контроль за соблюдением методологии исследования и правильностью интерпретации данных. Консультант также может участвовать в презентациях и публикациях результатов исследования.

Проводит сбор и анализ данных, обрабатывает информацию, готовит обзоры литературы, разрабатывает практические задания и кейсы. Участвует в написании разделов отчета, выполняет расчеты и моделирование. Взаимодействует с другими участниками проекта, предоставляет отчеты о проделанной работе и участвует в обсуждении полученных результатов. Отвечает за своевременное выполнение поставленных задач и соблюдение сроков.

Отвечает за визуальное оформление учебных материалов, создание схем, графиков и иллюстраций. Разрабатывает структуру и макеты презентаций, мультимедийных материалов. Обеспечивает соответствие визуального ряда требованиям наглядности и доступности информации для целевой аудитории. Работает в тесном контакте с исследователями и научными консультантами для обеспечения корректной визуализации данных и понятного представления материала. Участвует в разработке интерактивных элементов для повышения вовлеченности обучающихся.

Наименование образовательного учреждения

Проект

на тему

Принципы Судовождения на Внутренних Водных Путях: Теоретические Основы и Практическая Реализация

Выполнил: ФИО

Руководитель: ФИО

Содержание

  • Введение 1
  • Теоретические основы судовождения на внутренних водных путях 2
  • Гидрометеорологические факторы и их влияние на судовождение 3
  • Нормативно-правовая база судовождения на внутренних водных путях 4
  • Современные навигационные технологии 5
  • Планирование рейса на внутренних водных путях 6
  • Управление судном в различных условиях плавания 7
  • Обеспечение безопасности судоходства 8
  • Практические аспекты судовождения: примеры и разбор ситуаций 9
  • Список литературы 10

Введение

Содержимое раздела

В разделе 'Введение' будет представлено обоснование актуальности выбранной темы, сформулированы цели и задачи исследования, а также определена методология работы. Будет дан обзор существующих исследований в области судовождения на внутренних водных путях, определена структура работы и раскрыта новизна исследования. Также будут рассмотрены ключевые понятия и термины, используемые в работе, и обозначены основные проблемы, которые будут решаться в ходе исследования. Введение должно задать тон всему проекту и подготовить читателя к восприятию последующего материала.

Теоретические основы судовождения на внутренних водных путях

Содержимое раздела

Данный раздел посвящен фундаментальным теоретическим основам судовождения. Будут рассмотрены основные принципы навигации, включая методы определения местоположения судна, расчеты по счислению пути, использование навигационных приборов и инструментов. Особое внимание будет уделено факторам, влияющим на плавание, таким как гидрологические условия, течение, глубина, ветер и волнение. Будут проанализированы международные и национальные правила, регулирующие судоходство на внутренних водных путях, включая Кодекс торгового мореплавания. Целью является создание прочной теоретической базы для понимания последующих разделов.

Гидрометеорологические факторы и их влияние на судовождение

Содержимое раздела

В данном разделе будет проведен детальный анализ гидрометеорологических факторов, оказывающих существенное влияние на судовождение на внутренних водных путях. Будут рассмотрены приливы и отливы, течения, волнение, ледовые условия, видимость и погодные условия. Будет изучено влияние этих факторов на безопасность плавания, эффективность работы экипажа и навигационные решения. Будут представлены методы прогнозирования и оценки гидрометеорологических условий, а также рекомендации по управлению судном в различных погодных условиях. Данный раздел направлен на углубление понимания сложных процессов.

Нормативно-правовая база судовождения на внутренних водных путях

Содержимое раздела

В этом разделе будет представлен подробный обзор нормативно-правовой базы, регулирующей судоходство на внутренних водных путях. Будут рассмотрены основные международные и национальные правила, конвенции и кодексы, касающиеся безопасности судоходства, судовых документов, квалификации судоводителей и порядка плавания. Особое внимание будет уделено Кодексу торгового мореплавания и другим нормативным актам, регулирующим вопросы судоходства. Будет проведен анализ изменений в законодательстве и их влияния на практику судовождения. Цель раздела — предоставить актуальные сведения для обеспечения безопасности плавания.

Современные навигационные технологии

Содержимое раздела

Раздел посвящен изучению современных навигационных технологий, применяемых на внутренних водных путях. Будут рассмотрены системы GPS, ГЛОНАСС и другие навигационные системы, используемые для определения местоположения судна. Будет изучено применение электронных карт, автоматических идентификационных систем (AIS), радиолокационных станций (РЛС) и других современных устройств, используемых для обеспечения безопасности плавания. Будут проанализированы перспективы развития навигационных технологий и их влияние на судовождение. Цель — предоставить информацию о новейших технологиях для повышения эффективности судовождения.

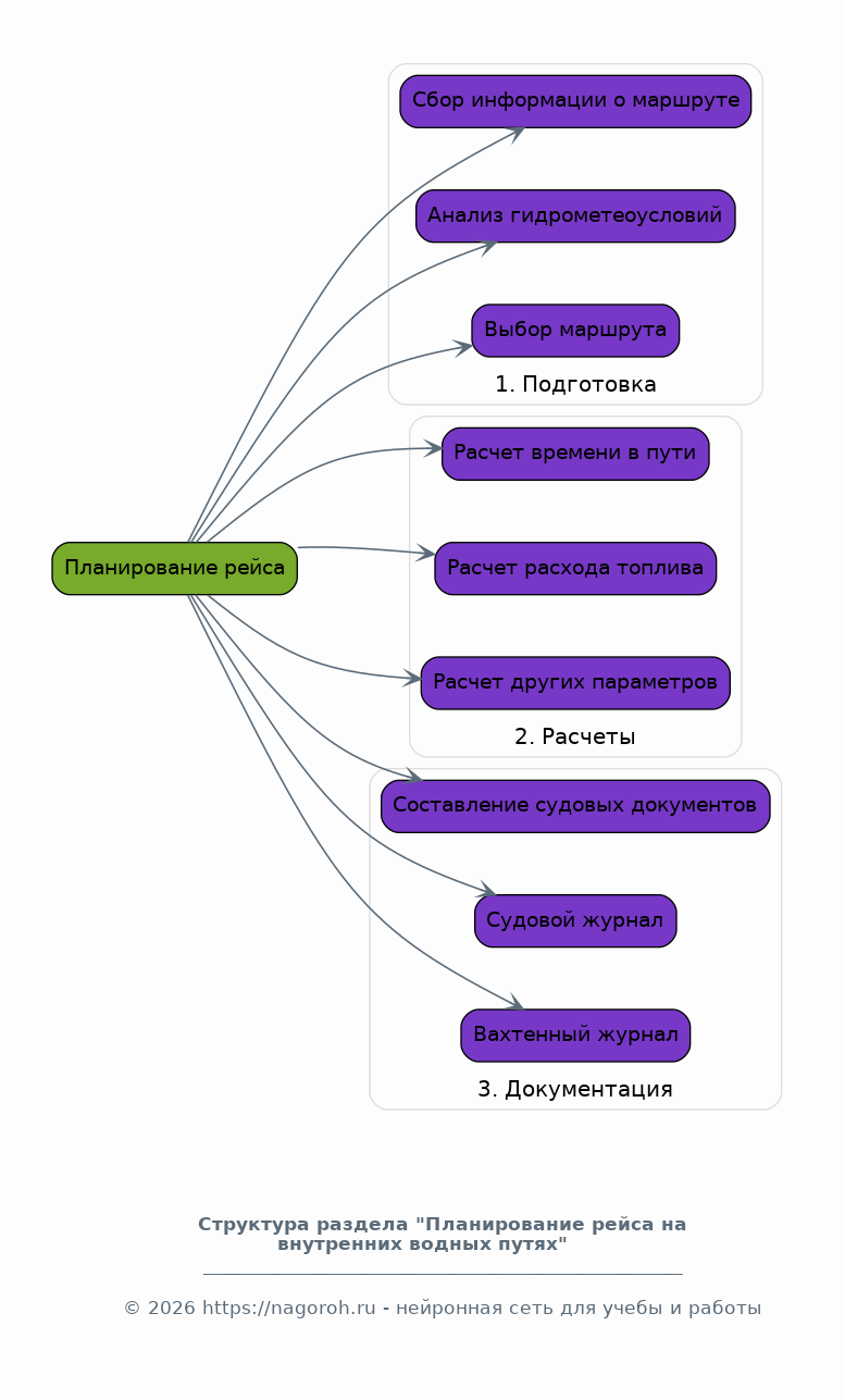
Планирование рейса на внутренних водных путях

Содержимое раздела

В данном разделе будут рассмотрены этапы планирования рейса на внутренних водных путях, включая сбор информации о маршруте, анализ гидрометеорологических условий, выбор безопасного и эффективного маршрута. Будут изучены методы расчета времени в пути, расхода топлива и других параметров, необходимых для успешного выполнения рейса. Будут рассмотрены вопросы составления судовых документов, таких как судовой журнал, вахтенный журнал и другие. Цель — предоставить практические рекомендации по эффективному планированию рейсов и повышению безопасности судоходства.

Управление судном в различных условиях плавания

Содержимое раздела

Этот раздел посвящен практическим аспектам управления судном в различных условиях плавания на внутренних водных путях. Будут рассмотрены особенности управления судном в узкостях, каналах, на реках с сильным течением, в условиях ограниченной видимости и при различных погодных условиях. Будут изучены методы маневрирования, взаимодействия с другими судами и береговыми службами. Будут представлены практические советы и рекомендации по обеспечению безопасности плавания. Цель — предоставить практические навыки для безопасного и эффективного управления судном в различных ситуациях.

Обеспечение безопасности судоходства

Содержимое раздела

В данном разделе будет рассмотрен комплекс мер по обеспечению безопасности судоходства на внутренних водных путях. Будут изучены правила предотвращения столкновений судов, организация борьбы с пожарами, спасательные операции и меры по предотвращению загрязнения окружающей среды. Будут рассмотрены вопросы подготовки экипажа к чрезвычайным ситуациям и использования средств спасения. Цель — предоставить информацию о мерах и средствах для обеспечения безопасности судоходства и минимизации рисков аварийных ситуаций. Будут рассмотрены аспекты взаимодействия с береговыми службами и другие связанные вопросы.

Практические аспекты судовождения: примеры и разбор ситуаций

Содержимое раздела

В данном разделе будут представлены конкретные примеры реальных ситуаций, с которыми сталкиваются судоводители на внутренних водных путях. Будут разобраны практические кейсы, включающие анализ ошибок, принятие решений в сложных условиях, и способы обеспечения безопасности. Будут рассмотрены различные сценарии, от обычных судоходных ситуаций до нештатных ситуаций, таких как аварии, столкновения и чрезвычайные происшествия. Данный раздел направлен на применение теоретических знаний на практике и развитие навыков принятия решений, необходимых для работы судоводителя.

Список литературы

Содержимое раздела

В данном разделе будет представлен список использованной литературы, включающий научные статьи, монографии, учебные пособия, нормативные документы и другие источники, использованные при написании работы. Список будет оформлен в соответствии с требованиями к цитированию и оформлению списков литературы. Будут учтены все источники, используемые в тексте, для обеспечения прозрачности и подтверждения достоверности информации. Данный раздел является важным элементом научной работы, подтверждающим основательность исследования.

Получи Такой Проект

До 90% уникальность
Готовый файл Word
15-30 страниц
Список источников по ГОСТ
Оформление по ГОСТ
Таблицы и схемы
Презентация

Создать Проект на любую тему за 5 минут

Создать

#5491669