Нейросеть

Проблема низкой самооценки у подростков

Нейросеть для проекта Гарантия уникальности Строго по ГОСТу Высочайшее качество Поддержка 24/7

Данный исследовательский проект направлен на изучение проблемы низкой самооценки среди подростков в школьной среде. Проект предполагает комплексный анализ психологических, социальных и педагогических факторов, влияющих на формирование и поддержание у подростков негативного образа себя. Исследование будет включать в себя теоретический обзор существующих концепций самооценки, эмпирическое исследование с использованием количественных и качественных методов (анкетирование, интервью), а также разработку рекомендаций для педагогов и психологов по профилактике и коррекции низкой самооценки. Особое внимание будет уделено выявлению групп риска и индивидуальным особенностям проявления проблемы в разных возрастных категориях и социальных группах. Проект также предполагает анализ влияния цифровой среды и медиаконтента на формирование самооценки подростков. Ожидается, что результаты исследования позволят разработать и внедрить эффективные программы, направленные на повышение самооценки и психологического благополучия подростков в школе.

Идея:

Низкая самооценка у подростков является серьезным препятствием для их личностного роста и успешной адаптации в обществе. Данный проект направлен на выявление основных причин этой проблемы и разработку практических рекомендаций для ее решения в школьной среде.

Продукт:

Результатом проекта станет аналитический отчет, содержащий детальное описание проблемы низкой самооценки у подростков, а также практические рекомендации для педагогов и психологов школы. Будут разработаны методические материалы и предложены конкретные инструменты для повышения самооценки учащихся.

Проблема:

Низкая самооценка негативно влияет на успеваемость, социальные взаимодействия и психологическое здоровье подростков. Недостаток внимания к проблеме со стороны школы и родителей может привести к серьезным последствиям, таким как депрессия, тревожность и социальная изоляция.

Актуальность:

Проблема низкой самооценки у подростков является одной из наиболее актуальных в современной психолого-педагогической практике. В условиях возрастающих социальных и академических требований, негативное восприятие себя может серьезно затруднить развитие личности и достижение успеха.

Цель:

Целью проекта является всестороннее изучение проблемы низкой самооценки у подростков в школьной среде и разработка эффективных стратегий ее профилактики и коррекции. Проект стремится к повышению уровня самооценки и психологического благополучия учащихся.

Целевая аудитория:

Основной аудиторией проекта являются педагоги, школьные психологи и социальные работники, работающие с подростками. Результаты исследования также будут полезны родителям и самим учащимся, интересующимся вопросами саморазвития и личностного роста.

Задачи:

  • Провести теоретический анализ существующих концепций самооценки и ее влияния на развитие личности подростка.
  • Выявить основные факторы, способствующие снижению самооценки у подростков в школьной среде.
  • Разработать и апробировать диагностический инструментарий для оценки уровня самооценки у учащихся.
  • Определить группы риска и индивидуальные особенности проявления низкой самооценки среди подростков.
  • Разработать рекомендации для педагогов и психологов по профилактике и коррекции низкой самооценки.

Ресурсы:

Для реализации проекта потребуются доступ к научной литературе, методическим материалам, статистическим данным, а также возможность проведения анкетирования и интервьюирования учащихся и педагогов, а также программное обеспечение для статистической обработки данных.

Роли в проекте:

Осуществляет общее руководство проектом, координирует работу команды, контролирует выполнение задач, отвечает за качество и своевременность подготовки отчетности. Обеспечивает связь с администрацией школы и другими заинтересованными сторонами.

Отвечает за разработку и реализацию плана эмпирического исследования, проведение анкетирования и интервью, анализ полученных данных, подготовку психологических заключений и рекомендаций. Осуществляет подбор валидных и надежных психодиагностических методик.

Вносит вклад в разработку практических рекомендаций, адаптированных к реальным условиям школьной среды, оказывает помощь в организации и проведении исследований в школе, консультирует по вопросам взаимодействия с учащимися и родителями.

Обрабатывает и анализирует данные, полученные в ходе эмпирического исследования, используя методы статистического анализа. Подготавливает отчеты и визуализации, отражающие основные результаты исследования и позволяющие сделать обоснованные выводы.

Наименование образовательного учреждения

Проект

на тему

Проблема низкой самооценки у подростков

Выполнил: ФИО

Руководитель: ФИО

Содержание

  • Введение 1
  • Теоретические основы самооценки 2
  • Методология исследования 3
  • Результаты исследования 4
  • Анализ факторов риска 5
  • Практические рекомендации для педагогов 6
  • Практические рекомендации для психологов 7
  • Обсуждение результатов 8
  • Заключение 9
  • Список литературы 10

Введение

Содержимое раздела

Обоснование актуальности исследования проблемы низкой самооценки у подростков. В данном разделе будет представлен обзор существующих исследований по данной теме, а также определены цели и задачи проекта. Будет раскрыта важность изучения данной проблемы для повышения качества образования и психологического благополучия учащихся. Здесь будет обозначена значимость включения психолого-педагогических аспектов в образовательный процесс и необходимость разработки эффективных стратегий профилактики и коррекции.

Теоретические основы самооценки

Содержимое раздела

Рассмотрение различных теоретических подходов к пониманию самооценки, включая как классические теории (например, теории Карла Роджерса), так и современные концепции. Будет проведен анализ факторов, влияющих на формирование самооценки в подростковом возрасте, с учетом биологических, психологических и социальных аспектов. Особое внимание будет уделено рассмотрению взаимосвязи самооценки с мотивацией, успеваемостью и социальными взаимодействиями.

Методология исследования

Содержимое раздела

Подробное описание методов и процедур, использованных в ходе исследования. Будут представлены данные о выборке (количество участников, демографические характеристики), используемых инструментах (анкеты, интервью, тесты) и методах обработки данных. Важно четко обозначить критерии валидности и надежности используемых инструментов, а также этические аспекты проведения исследования.

Результаты исследования

Содержимое раздела

Представление основных результатов эмпирического исследования в виде таблиц, графиков и описательных отчетов. Будет проведен анализ корреляционных связей между различными переменными (например, самооценка и успеваемость), а также выявлены основные факторы, влияющие на уровень самооценки у подростков. Особое внимание будет уделено интерпретации полученных результатов и их сопоставлению с данными других исследований.

Анализ факторов риска

Содержимое раздела

Выявление и анализ факторов, повышающих риск развития низкой самооценки у подростков в школьной среде. Будут рассмотрены социальные факторы (например, буллинг, травля, отношение сверстников), семейные факторы (например, стиль воспитания, уровень конфликтов в семье) и индивидуальные особенности (например, темперамент, склонность к тревожности). Особое внимание будет уделено взаимодействию этих факторов.

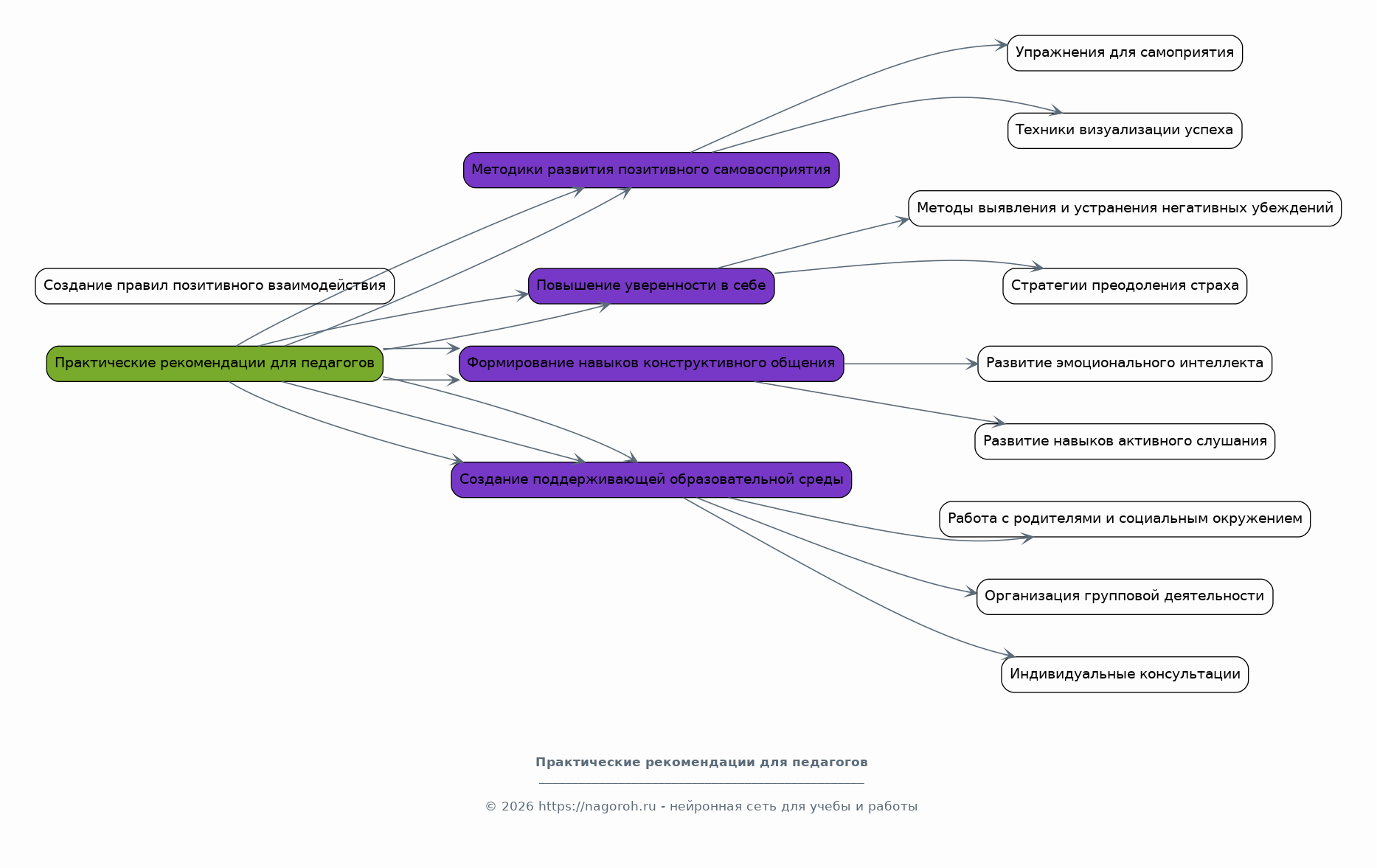
Практические рекомендации для педагогов

Содержимое раздела

Разработка конкретных рекомендаций для педагогов по профилактике и коррекции низкой самооценки у учащихся. Будут предложены методики развития позитивного самовосприятия, повышения уверенности в себе и формирования навыков конструктивного общения. Также будут рассмотрены вопросы создания поддерживающей образовательной среды, способствующей повышению самооценки учащихся.

Практические рекомендации для психологов

Содержимое раздела

Разработка рекомендаций для школьных психологов по диагностике и консультированию подростков с низкой самооценкой. Будут предложены методы психологического консультирования, направленные на повышение самооценки, развитие эмоционального интеллекта и преодоление негативных установок. Особое внимание будет уделено этическим аспектам работы с подростками.

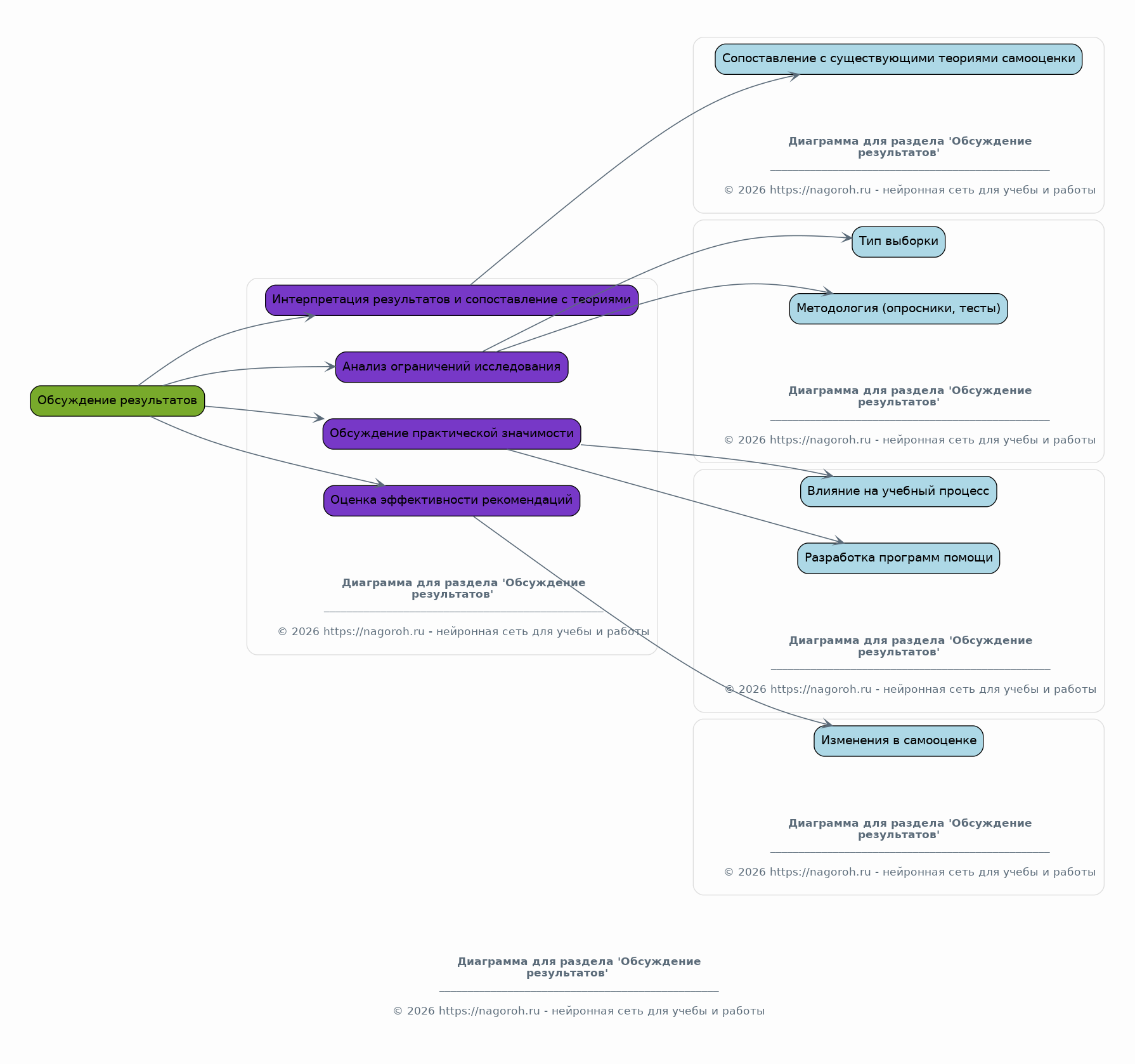
Обсуждение результатов

Содержимое раздела

Интерпретация полученных результатов в контексте существующих теоретических представлений о самооценке. Анализ ограничений исследования и перспективных направлений дальнейших исследований. Обсуждение практической значимости полученных результатов и их влияния на образовательный процесс. Оценка эффективности предложенных рекомендаций.

Заключение

Содержимое раздела

Подведение итогов исследования, обобщение основных выводов и результатов. Акцентирование внимания на практической значимости проекта и его вкладе в решение проблемы низкой самооценки у подростков. Определение перспектив дальнейшего развития исследований в данной области. Заключение должно содержать четкое и лаконичное изложение основных достижений проекта и их потенциального влияния на улучшение качества образования и психологического благополучия учащихся.

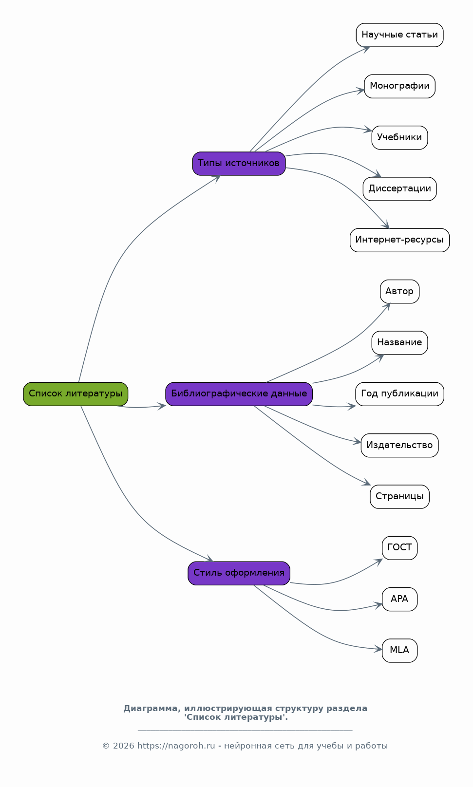
Список литературы

Содержимое раздела

Полный перечень всех использованных источников информации, оформленный в соответствии с требованиями ГОСТ или другими общепринятыми стандартами оформления библиографии. Список литературы должен включать научные статьи, монографии, учебники, диссертации, интернет-ресурсы и другие источники, использованные при подготовке проекта. Важно обеспечить точность и полноту библиографических данных.

Получи Такой Проект

До 90% уникальность
Готовый файл Word
15-30 страниц
Список источников по ГОСТ
Оформление по ГОСТ
Таблицы и схемы
Презентация

Создать Проект на любую тему за 5 минут

Создать

#165524