Нейросеть

Исследование и разработка методик 3D-моделирования для образовательных целей

Нейросеть для проекта Гарантия уникальности Строго по ГОСТу Высочайшее качество Поддержка 24/7

Данный проект посвящен исследованию возможностей и разработке практических методик применения 3D-моделирования в образовательном процессе. Актуальность данной работы обусловлена растущей потребностью в визуализации сложных концепций и развитии пространственного мышления у обучающихся. Проект включает в себя анализ существующих программных решений для 3D-моделирования, разработку учебных материалов и создание демонстрационных моделей. Особое внимание уделяется доступности и простоте использования инструментов, а также интеграции 3D-моделирования в различные школьные предметы. Результаты проекта направлены на повышение мотивации обучающихся и улучшение понимания учебного материала посредством интерактивных и визуально привлекательных моделей. Проект предполагает создание методических рекомендаций для преподавателей по использованию 3D-моделирования в учебной практике, а так же оценку эффективности данного подхода.

Идея:

3D-моделирование обладает большим потенциалом для улучшения усвоения сложных учебных материалов. Разработка доступных методик и учебных материалов позволит эффективно интегрировать данную технологию в образовательный процесс.

Продукт:

Конечным продуктом проекта станет набор методических рекомендаций для преподавателей и серия демонстрационных 3D-моделей, адаптированных для различных школьных предметов. Эти материалы будут доступны для свободного использования и распространения с целью популяризации 3D-моделирования в образовании.

Проблема:

Традиционные методы обучения зачастую недостаточно эффективны для визуализации сложных пространственных объектов и процессов. Отсутствие доступных и понятных материалов по 3D-моделированию препятствует его широкому внедрению в школах.

Актуальность:

В эпоху цифровых технологий визуализация информации играет ключевую роль в обучении и понимании сложных концепций. 3D-моделирование является мощным инструментом для развития пространственного мышления и повышения вовлеченности учащихся в образовательный процесс.

Цель:

Целью проекта является разработка и апробация методики интеграции 3D-моделирования в образовательный процесс для повышения качества обучения и развития у обучающихся пространственного мышления. Планируется создание практических материалов и рекомендаций для педагогов.

Целевая аудитория:

Основной аудиторией проекта являются преподаватели общеобразовательных учреждений, а также ученики старших классов, проявляющие интерес к инженерным и дизайнерским дисциплинам. Проект также будет полезен методистам и разработчикам образовательных программ.

Задачи:

  • Анализ существующих программных средств для 3D-моделирования и выбор оптимального решения для использования в образовательных целях.
  • Разработка методических рекомендаций по интеграции 3D-моделирования в учебные программы по различным школьным предметам.
  • Создание серии демонстрационных 3D-моделей, иллюстрирующих сложные учебные концепции.
  • Проведение пилотного тестирования разработанной методики в школьных классах и оценка ее эффективности.
  • Создание открытой базы данных 3D-моделей для образовательных целей, доступной для широкого круга пользователей.

Ресурсы:

Для успешной реализации проекта потребуются компьютерное оборудование с установленным программным обеспечением для 3D-моделирования, доступ к образовательным ресурсам в интернете, а также квалифицированные специалисты в области 3D-графики и педагогики.

Роли в проекте:

Осуществляет общее руководство проектом, координирует работу команды, контролирует выполнение задач и обеспечивает связь с заинтересованными сторонами. Отвечает за своевременное достижение поставленных целей.

Отвечает за создание качественных 3D-моделей в соответствии с техническим заданием и художественными требованиями. Обеспечивает визуальную привлекательность и точность моделей.

Разрабатывает методические рекомендации по использованию 3D-моделирования в образовательном процессе. Анализирует учебные программы и интегрирует 3D-моделирование в существующие курсы.

Проводит тестирование разработанных моделей и методических материалов, выявляет недостатки и предлагает улучшения. Собирает обратную связь от пользователей и анализирует ее.

Наименование образовательного учреждения

Проект

на тему

Исследование и разработка методик 3D-моделирования для образовательных целей

Выполнил: ФИО

Руководитель: ФИО

Содержание

  • Введение 1
  • Теоретические основы 3D-моделирования 2
  • Образовательный потенциал 3D-моделирования 3
  • Анализ существующих программных решений 4
  • Разработка методических рекомендаций 5
  • Создание демонстрационных 3D-моделей 6
  • Пилотное тестирование и оценка эффективности 7
  • Создание открытой базы данных 3D-моделей 8
  • Заключение 9
  • Список литературы 10

Введение

Содержимое раздела

В данном пункте представлено обоснование актуальности проекта, цели и задачи исследования. Описана проблема, решаемая с помощью данного проекта и его значимость для образовательной сферы. Подчеркивается роль 3D-моделирования в современном образовании.

Теоретические основы 3D-моделирования

Содержимое раздела

Этот раздел посвящен изучению основных принципов и методов 3D-моделирования. Анализ существующих технологий и программных средств, их преимущества и недостатки. Обзор различных подходов к визуализации данных и созданию трехмерных моделей.

Образовательный потенциал 3D-моделирования

Содержимое раздела

В данном пункте раскрывается потенциал использования 3D-моделирования в образовательном процессе. Исследование влияния визуализации на усвоение материала, развитие пространственного мышления и повышение мотивации учащихся. Анализ примеров успешного применения.

Анализ существующих программных решений

Содержимое раздела

В этом разделе проводится сравнительный анализ популярных программных продуктов для 3D-моделирования, доступных на рынке. Оценка их функциональности, удобства использования, стоимости и пригодности для образовательных целей. Выбор оптимального программного обеспечения.

Разработка методических рекомендаций

Содержимое раздела

Здесь представлен процесс разработки методических рекомендаций для преподавателей, включающих в себя примеры интеграции 3D-моделирования в различные школьные предметы. Обзор лучших практик и подходов к обучению с использованием 3D-технологий.

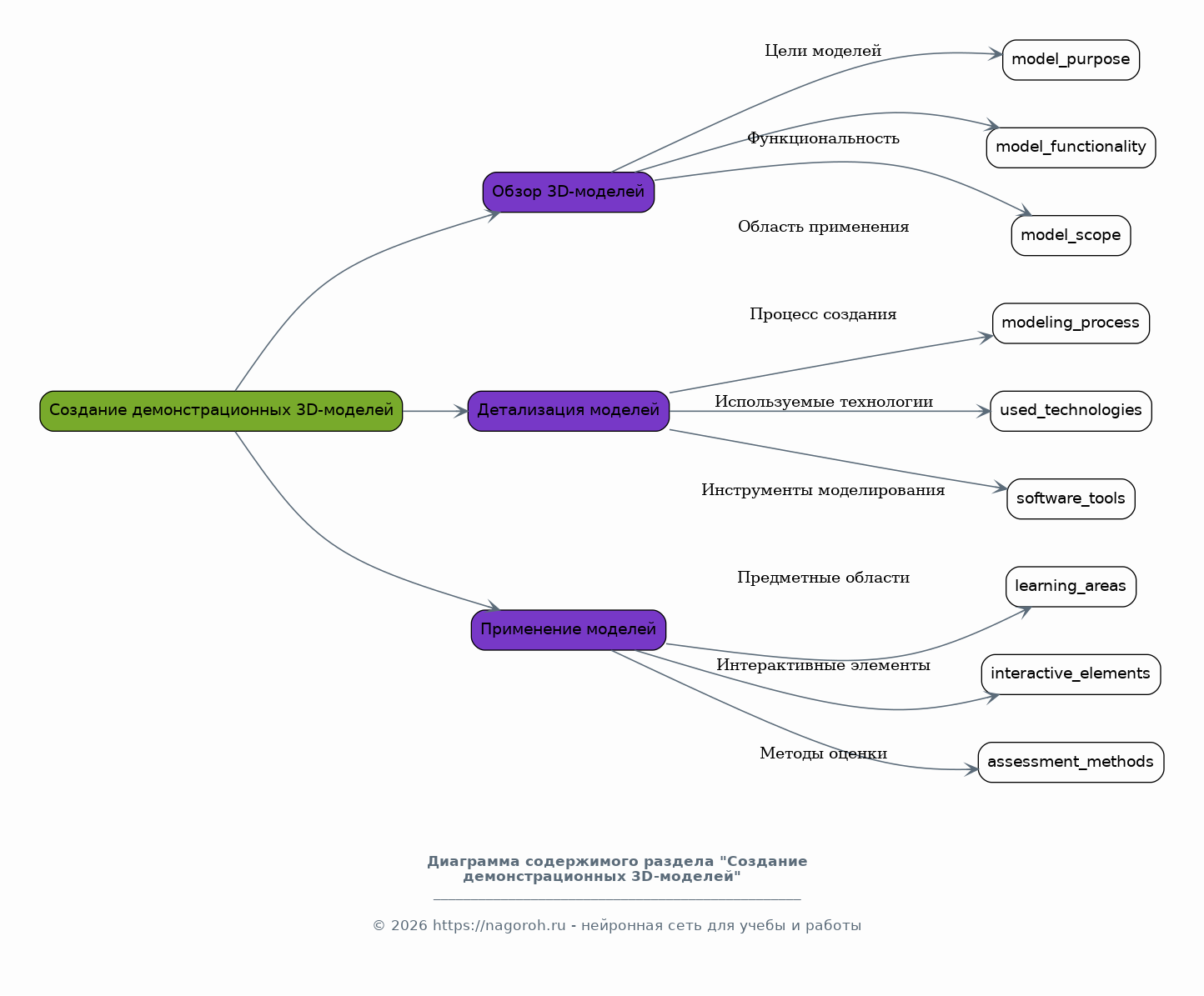
Создание демонстрационных 3D-моделей

Содержимое раздела

В этом пункте описывается процесс создания серии 3D-моделей, предназначенных для иллюстрации сложных учебных концепций. Подробное описание моделей: цели, функциональность, область применения и используемые технологии. Примеры предметных областей.

Пилотное тестирование и оценка эффективности

Содержимое раздела

Описание проведения пилотного тестирования разработанной методики и демонстрационных моделей в школьных классах. Сбор обратной связи от учителей и учеников, анализ результатов и оценка эффективности применения 3D-моделирования в учебном процессе.

Создание открытой базы данных 3D-моделей

Содержимое раздела

В данном разделе описывается создание платформы для хранения и распространения 3D-моделей, разработанных в рамках проекта. Обеспечение свободного доступа к материалам для широкого круга пользователей: учителей, учеников и всех желающих.

Заключение

Содержимое раздела

В заключительном разделе подводятся итоги проекта, обобщаются полученные результаты и оценивается достижение поставленной цели. Определение перспектив дальнейшего развития и расширения использования 3D-моделирования в образовании.

Список литературы

Содержимое раздела

В данном разделе представлен список использованных источников, включая научные статьи, книги, методические пособия и интернет-ресурсы. Указание на все материалы, которые послужили основой для проведения исследования и разработки проекта.

Получи Такой Проект

До 90% уникальность
Готовый файл Word
15-30 страниц
Список источников по ГОСТ
Оформление по ГОСТ
Таблицы и схемы
Презентация

Создать Проект на любую тему за 5 минут

Создать

#5312362