Нейросеть

Проектирование и создание трехмерной модели современной автобусной остановки в программном обеспечении КОМПАС-3D

Нейросеть для проекта Гарантия уникальности Строго по ГОСТу Высочайшее качество Поддержка 24/7

Данный исследовательский проект посвящен разработке трехмерной модели современной автобусной остановки с использованием специализированного программного обеспечения КОМПАС-3D. Проект предполагает глубокий анализ существующих конструкций автобусных остановок, изучение нормативных требований и стандартов, а также применение принципов инженерного проектирования. В рамках работы будут рассмотрены различные типы остановок, их конструктивные особенности, материалы изготовления и методы визуализации. Особое внимание будет уделено эргономике, безопасности и эстетической составляющей, что позволит создать модель, отвечающую современным требованиям и тенденциям в архитектуре и дизайне. Процесс проектирования включает в себя создание эскизов, разработку детализированных 3D-моделей, проведение расчетов прочности и устойчивости конструкции, а также визуализацию и подготовку технической документации. Результатом работы станет готовая трехмерная модель автобусной остановки, пригодная для дальнейшего использования в учебных, научных или практических целях.

Идея:

Проект направлен на создание реалистичной и функциональной 3D-модели современной автобусной остановки с использованием КОМПАС-3D. Это позволит студентам и начинающим инженерам приобрести практические навыки в области 3D-моделирования и инженерного проектирования.

Продукт:

Конечным продуктом является цифровая трехмерная модель автобусной остановки, разработанная в программном обеспечении КОМПАС-3D. Модель будет включать в себя все необходимые элементы конструкции, материалы и визуализации, обеспечивая полное представление о конечном изделии.

Проблема:

Существует потребность в создании наглядных и доступных инструментов для обучения и проектирования в области архитектуры и дизайна. Недостаточность готовых 3D-моделей современных объектов усложняет процесс обучения и практического применения знаний.

Актуальность:

Актуальность проекта обусловлена необходимостью развития навыков 3D-моделирования и инженерного проектирования среди студентов и специалистов. Создание реалистичной модели автобусной остановки способствует улучшению качества обучения и позволяет эффективно визуализировать проектные решения.

Цель:

Целью проекта является разработка детализированной трехмерной модели современной автобусной остановки в КОМПАС-3D, соответствующей современным стандартам и требованиям. Достижение этой цели позволит продемонстрировать практическое применение навыков 3D-моделирования и инженерного анализа.

Целевая аудитория:

Аудиторией проекта являются студенты технических специальностей, изучающие 3D-моделирование и инженерное проектирование. Также проект будет интересен начинающим инженерам, архитекторам и дизайнерам, желающим расширить свои знания и навыки в области создания 3D-моделей.

Задачи:

  • Анализ существующих конструкций автобусных остановок и выбор оптимального варианта.
  • Изучение нормативных документов и стандартов, касающихся проектирования остановок.
  • Создание эскизов и разработка 3D-модели в программе КОМПАС-3D.
  • Проведение расчетов прочности и устойчивости конструкции.
  • Визуализация модели и подготовка технической документации.

Ресурсы:

Для реализации проекта потребуются лицензионное программное обеспечение КОМПАС-3D, компьютер с достаточной производительностью, доступ к справочной литературе и интернет.

Роли в проекте:

Осуществляет общее руководство проектом, координирует работу участников команды, контролирует соблюдение сроков и качества выполнения задач. Отвечает за разработку технического задания, распределение обязанностей между участниками, организацию консультаций и представление результатов проекта. Также проводит анализ данных, оценку рисков и принимает решения по корректировке плана проекта в случае необходимости. Обеспечивает связь между членами команды и всеми заинтересованными сторонами, а также отвечает за подготовку итоговой отчетности.

Занимается непосредственным созданием трехмерной модели автобусной остановки в программном обеспечении КОМПАС-3D. Выполняет разработку модели на основе эскизов, чертежей и технических требований. Создает детализированные элементы конструкции, применяет материалы и текстуры для реалистичной визуализации. Обеспечивает соответствие модели требованиям эргономики и безопасности. Участвует в обсуждении проектных решений и вносит корректировки в модель на основе замечаний и рекомендаций.

Отвечает за проведение прочностных расчетов и анализ устойчивости конструкции автобусной остановки. Выполняет расчеты в соответствии с действующими нормативными документами и стандартами. Оценивает риски и обеспечивает соответствие конструкции требованиям безопасности. Разрабатывает рекомендации по оптимизации конструкции с учетом прочности, устойчивости и экономичности. Участвует в разработке технической документации, включая чертежи и спецификации.

Занимается визуализацией 3D-модели, созданием реалистичных изображений и видеороликов, демонстрирующих внешний вид автобусной остановки. Подбирает освещение, текстуры и ракурсы для достижения максимальной наглядности и привлекательности. Участвует в подготовке презентационных материалов и обеспечивает высокое качество визуализации для демонстрации проекта заказчикам и заинтересованным сторонам. Также занимается обработкой и редактированием финальных изображений.

Наименование образовательного учреждения

Проект

на тему

Проектирование и создание трехмерной модели современной автобусной остановки в программном обеспечении КОМПАС-3D

Выполнил: ФИО

Руководитель: ФИО

Содержание

  • Введение 1
  • Обзор существующих конструкций автобусных остановок 2
  • Анализ нормативной документации и стандартов 3
  • Выбор концепции и разработка эскизов 4
  • 3D-моделирование в КОМПАС-3D 5
  • Расчет прочности и устойчивости конструкции 6
  • Визуализация и презентация модели 7
  • Эргономические аспекты проектирования 8
  • Результаты и обсуждение 9
  • Список литературы 10

Введение

Содержимое раздела

Введение в проект, обзор его целей, задач и актуальности. Краткое описание проблемы, которую решаeт проект, и предлагаемого решения. Обоснование выбора темы и значимости разработки трехмерной модели современной автобусной остановки. Описание методологии работы, включая используемые инструменты и программное обеспечение. Краткий обзор структуры проекта и ожидаемых результатов. Определение целевой аудитории проекта и его потенциальной пользы для студентов, преподавателей и специалистов в области архитектуры и дизайна. Обзор структуры работы и используемых инструментов. Краткое описание ожидаемых результатов.

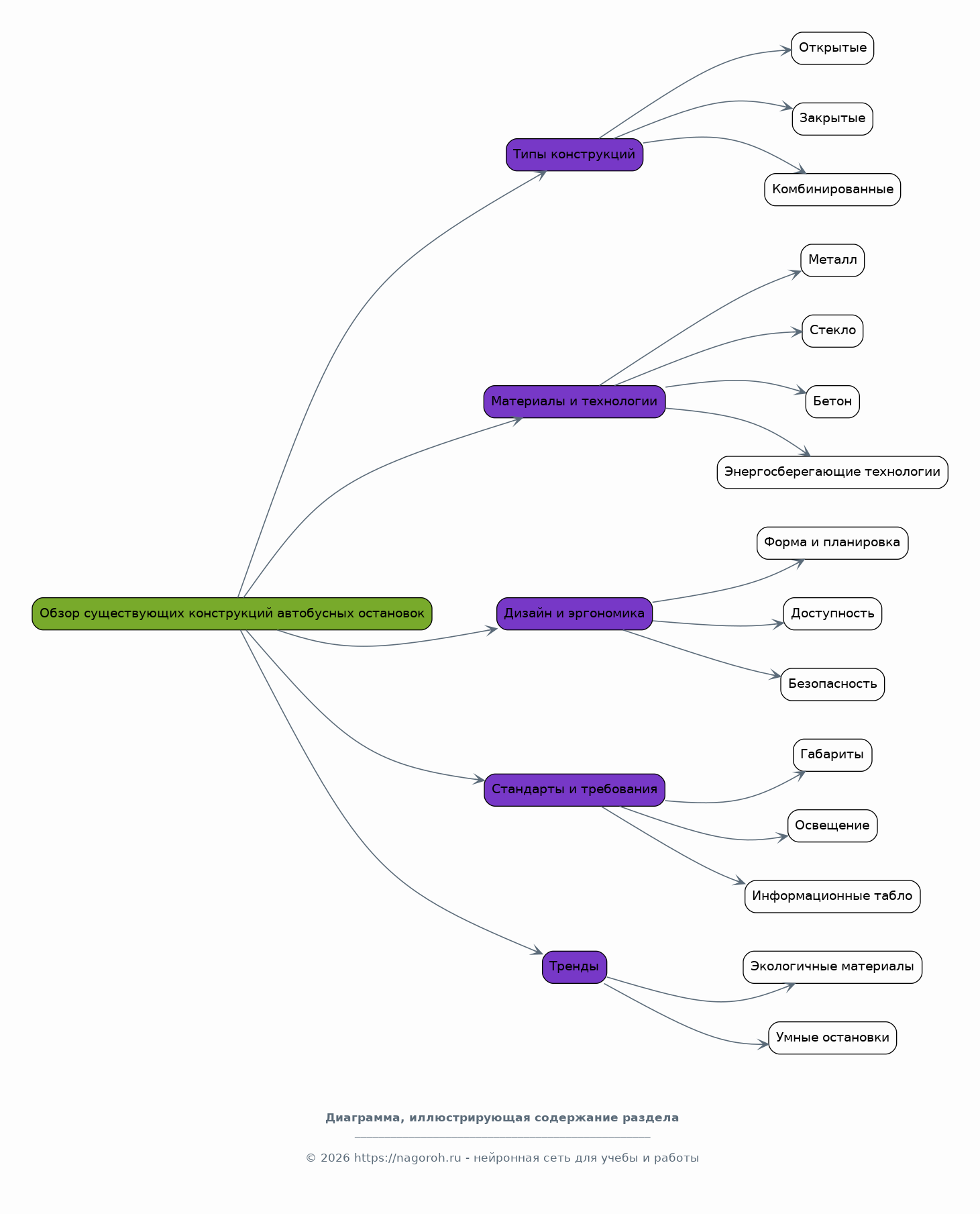
Обзор существующих конструкций автобусных остановок

Содержимое раздела

Детальный анализ существующих типов автобусных остановок, их конструктивных особенностей, материалов изготовления и применяемых технологий. Рассмотрение различных вариантов дизайна, включая открытые, закрытые и комбинированные конструкции. Анализ преимуществ и недостатков каждого типа, с учетом требований безопасности, эргономики и доступности для различных категорий пассажиров. Обзор нормативных требований и стандартов, регулирующих проектирование и строительство автобусных остановок, включая требования к габаритам, освещению, информационным табло и элементам доступности. Выявление трендов в современном дизайне автобусных остановок, включая использование экологичных материалов и энергосберегающих технологий.

Анализ нормативной документации и стандартов

Содержимое раздела

Подробный анализ нормативных документов, регламентирующих проектирование и строительство автобусных остановок. Обзор российских и международных стандартов, включая ГОСТы, СНиПы и другие нормативные акты. Рассмотрение требований к безопасности, экологичности и доступности для маломобильных групп населения. Анализ требований к материалам, конструктивным элементам, освещению, вентиляции и другим инженерным системам. Изучение правил и рекомендаций по размещению остановок в городских условиях, включая требования к расстояниям, планировке и транспортной доступности. Определение ключевых параметров и характеристик, которые необходимо учитывать при проектировании 3D-модели.

Выбор концепции и разработка эскизов

Содержимое раздела

Обоснование выбора концепции будущей автобусной остановки на основе проведенного анализа. Разработка различных вариантов эскизов, отражающих концептуальные решения по дизайну, конструкции и функциональности. Анализ преимуществ и недостатков каждого эскиза с учетом требований комфорта, безопасности и эстетики. Выбор оптимального варианта, соответствующего поставленным целям и задачам проекта. Детализация выбранного варианта, включая разработку предварительных чертежей и планов. Определение основных габаритных размеров и параметров конструкции. Учет требований эргономики и доступности при разработке эскизов.

3D-моделирование в КОМПАС-3D

Содержимое раздела

Пошаговый процесс создания трехмерной модели автобусной остановки в программном обеспечении КОМПАС-3D. Описание используемых инструментов и функций программы для моделирования различных элементов конструкции. Разработка детализированной модели, включая все основные компоненты: каркас, крыша, стены, скамейки, информационные табло и другие элементы. Применение материалов и текстур для реалистичной визуализации. Учет требований к точности и детализации модели. Описание процесса сборки модели из отдельных компонентов и проверка на соответствие проектным требованиям. Процесс создания чертежей на основе 3D-модели.

Расчет прочности и устойчивости конструкции

Содержимое раздела

Проведение расчетов прочности и устойчивости трехмерной модели автобусной остановки с использованием программных инструментов КОМПАС-3D и/или других специализированных программ. Анализ нагрузок, действующих на конструкцию, включая собственный вес, снеговые, ветровые и динамические нагрузки. Определение критических точек и зон, подверженных наибольшему напряжению. Выбор материалов и расчет их прочностных характеристик. Оценка деформаций и перемещений конструкции под воздействием нагрузок. Определение запаса прочности и соответствия конструкции требованиям безопасности. Определение необходимого армирования и усиления конструкции.

Визуализация и презентация модели

Содержимое раздела

Создание реалистичных визуализаций трехмерной модели автобусной остановки, используя встроенные инструменты визуализации КОМПАС-3D или другие средства. Настройка освещения, материалов и текстур для достижения максимальной реалистичности и привлекательности. Создание различных ракурсов и перспектив для демонстрации модели с разных сторон. Подготовка презентационных материалов, включая изображения, видеоролики и интерактивные презентации. Разработка концепции презентации, направленной на эффективную демонстрацию результатов проекта. Представление модели заказчикам, преподавателям и другим заинтересованным сторонам. Выявление сильных и слабых сторон модели путем анализа замечаний и предложений.

Эргономические аспекты проектирования

Содержимое раздела

Рассмотрение эргономических принципов, применимых к проектированию автобусных остановок. Анализ требований к размещению сидений, информационных табло, поручней и других элементов для обеспечения комфорта и безопасности пассажиров. Учет потребностей различных групп населения, включая пожилых людей, людей с ограниченными возможностями и детей. Анализ существующих эргономических стандартов и рекомендаций. Проведение расчетов и моделирование для оптимизации планировки и дизайна с учетом эргономических параметров. Оценка эргономичности модели с использованием специализированного программного обеспечения и/или методов тестирования.

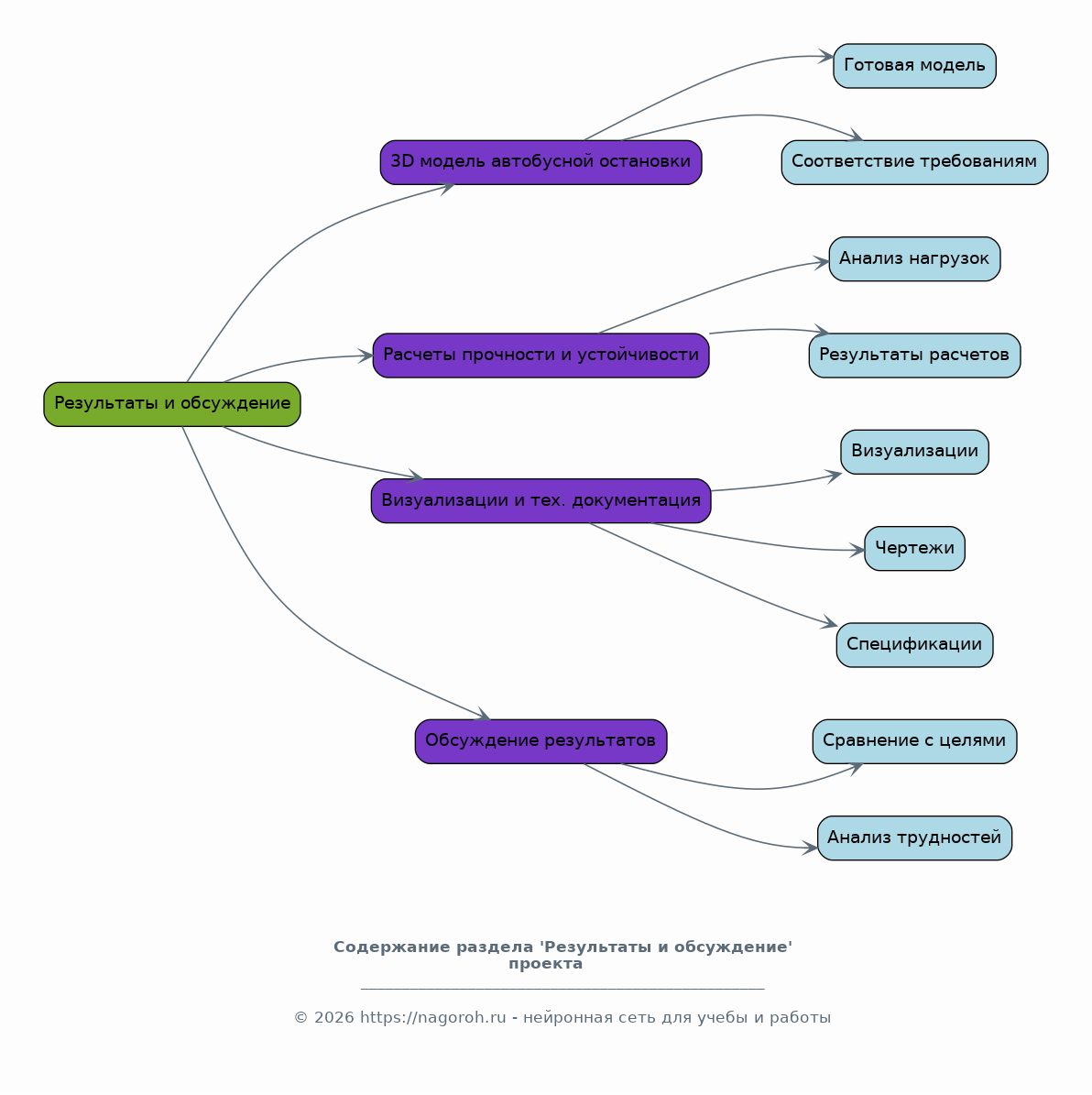
Результаты и обсуждение

Содержимое раздела

Представление результатов проекта, включая готовую трехмерную модель автобусной остановки, расчеты прочности и устойчивости, визуализации и техническую документацию. Обсуждение полученных результатов, сравнение их с поставленными целями и задачами. Анализ трудностей и проблем, возникших в процессе проектирования и моделирования. Оценка соответствия модели современным требованиям и стандартам. Обсуждение перспектив дальнейшего развития проекта, включая возможные улучшения и дополнения. Подведение итогов работы и формулирование выводов. Оценка вклада проекта в область 3D-моделирования и инженерного проектирования.

Список литературы

Содержимое раздела

Список использованной литературы, включающий нормативные документы, научные статьи, учебные пособия и другие источники информации, использованные при выполнении проекта. Форматирование списка в соответствии с требованиями к оформлению научных работ. Указание полных выходных данных каждого источника (автор, название, издательство, год издания, страницы и т.д.). Разделение списка на категории, например, нормативные документы, научные статьи, учебники и справочники. Проверка правильности и полноты списка.

Получи Такой Проект

До 90% уникальность
Готовый файл Word
15-30 страниц
Список источников по ГОСТ
Оформление по ГОСТ
Таблицы и схемы
Презентация

Создать Проект на любую тему за 5 минут

Создать

#5486426