Нейросеть

PromCore: Инновационная Платформа для Архитектурного Проектирования и Оценки Стоимости

Нейросеть для проекта Гарантия уникальности Строго по ГОСТу Высочайшее качество Поддержка 24/7

Проект PromCore направлен на разработку комплексной платформы, объединяющей инструменты для автоматизированного проектирования зданий и сооружений с передовой системой оценки стоимости строительных работ. Платформа позволяет архитекторам, инженерам и строительным организациям оптимизировать процессы создания проектной документации, сократить сроки реализации проектов и минимизировать риски, связанные с непредвиденными затратами. PromCore использует алгоритмы машинного обучения для анализа больших объемов данных о ценах на материалы, стоимости работ и рыночной конъюнктуре, обеспечивая высокую точность и оперативность оценок. Система интегрируется с BIM-моделями, позволяя учитывать все аспекты проекта при расчете сметы. Проект включает в себя разработку веб-интерфейса, API для интеграции с другими системами и мобильного приложения для удобного доступа к информации на строительной площадке. Целью является создание продукта, способного изменить подход к проектированию и строительству, сделав его более эффективным, прозрачным и экономичным.

Идея:

Современное архитектурное проектирование и оценка стоимости зачастую являются разрозненными процессами, что приводит к ошибкам и задержкам. PromCore объединяет эти процессы в единую цифровую среду, повышая эффективность и прозрачность.

Продукт:

PromCore – это веб-платформа с интегрированными инструментами BIM, автоматизированного проектирования и интеллектуальной оценки стоимости. Продукт предоставляет пользователям возможность оптимизировать проекты, снизить затраты и повысить качество строительных работ.

Проблема:

Отсутствие эффективной интеграции между этапами проектирования и оценки стоимости приводит к значительным финансовым потерям и задержкам в строительстве. Существующие решения часто являются дорогостоящими, сложными в использовании и не учитывают динамику рынка строительных материалов.

Актуальность:

В условиях растущей конкуренции и необходимости снижения затрат в строительной отрасли, автоматизация проектирования и оптимизация оценки стоимости становятся критически важными. PromCore отвечает на эту потребность, предлагая инновационный и доступный инструмент.

Цель:

Разработать и протестировать прототип платформы PromCore, демонстрирующий преимущества интеграции BIM, автоматизированного проектирования и интеллектуальной оценки стоимости. Платформа должна быть готова к дальнейшему коммерческому внедрению.

Целевая аудитория:

Основной аудиторией проекта являются архитекторы, инженеры-проектировщики, сметчики и руководители строительных организаций. Платформа также будет полезна для инвесторов и заказчиков, заинтересованных в оптимизации затрат на строительство.

Задачи:

  • Разработка архитектуры платформы и выбор технологического стека.
  • Реализация модулей автоматизированного проектирования и BIM-интеграции.
  • Разработка алгоритмов интеллектуальной оценки стоимости на основе машинного обучения.
  • Создание веб-интерфейса и API для интеграции с другими системами.
  • Проведение тестирования платформы и сбор обратной связи от пользователей.

Ресурсы:

Для реализации проекта потребуется доступ к программному обеспечению для BIM-моделирования, облачным серверам для размещения платформы, данным о ценах на строительные материалы и услуги, а также вычислительным ресурсам для обучения моделей машинного обучения.

Роли в проекте:

Осуществляет общее руководство проектом, контролирует выполнение задач, координирует работу команды и обеспечивает связь с заинтересованными сторонами. Отвечает за соблюдение сроков и бюджета проекта.

Занимается разработкой и тестированием программного кода платформы PromCore, включая веб-интерфейс, API и модули автоматизированного проектирования. Осуществляет интеграцию платформы с BIM-моделями.

Разрабатывает и обучает модели машинного обучения для интеллектуальной оценки стоимости строительных работ. Проводит анализ данных и оптимизирует алгоритмы для повышения точности прогнозов.

Оказывает консультационную поддержку в области архитектурного проектирования и BIM-моделирования. Предоставляет экспертную оценку функциональности платформы и ее соответствия требованиям отрасли.

Наименование образовательного учреждения

Проект

на тему

PromCore: Инновационная Платформа для Архитектурного Проектирования и Оценки Стоимости

Выполнил: ФИО

Руководитель: ФИО

Содержание

  • Введение 1
  • Обзор современных технологий автоматизированного проектирования 2
  • Методы оценки стоимости строительных работ 3
  • Принципы машинного обучения в оценке стоимости 4
  • Архитектура платформы PromCore 5
  • Реализация модулей автоматизированного проектирования 6
  • Разработка алгоритмов оценки стоимости 7
  • Тестирование и отладка платформы 8
  • Анализ результатов и перспективы развития 9
  • Список литературы 10

Введение

Содержимое раздела

В данном разделе представлено общее описание проекта PromCore, его актуальность и цели. Будет рассмотрена проблема интеграции процессов архитектурного проектирования и оценки стоимости в современной строительной отрасли, а также обоснован выбор технологий и методов, используемых в проекте. Также будет определена целевая аудитория и описаны ожидаемые результаты реализации проекта.

Обзор современных технологий автоматизированного проектирования

Содержимое раздела

В данном разделе будет проведен обзор современных технологий и программных инструментов для автоматизированного проектирования зданий и сооружений, включая системы BIM, параметрическое моделирование и генеративный дизайн. Будут рассмотрены преимущества и недостатки различных подходов, а также их влияние на эффективность и качество проектной документации. Особое внимание будет уделено возможностям интеграции различных инструментов и стандартов.

Методы оценки стоимости строительных работ

Содержимое раздела

В данном разделе будет представлена классификация методов оценки стоимости строительных работ, включая ресурсный метод, сметный метод и параметрический метод. Будут рассмотрены особенности каждого метода, его преимущества и недостатки, а также области применения. Также будет проведен анализ влияния различных факторов на стоимость строительных работ, таких как цены на материалы, стоимость рабочей силы и рыночная конъюнктура.

Принципы машинного обучения в оценке стоимости

Содержимое раздела

В этом разделе будут рассмотрены принципы применения машинного обучения для решения задач оценки стоимости в строительстве. Будут представлены основные алгоритмы машинного обучения, такие как линейная регрессия, деревья решений и нейронные сети, а также описаны методы обучения и оценки качества моделей. Также будет рассмотрена проблема обработки и анализа больших объемов данных о ценах на материалы и стоимость работ.

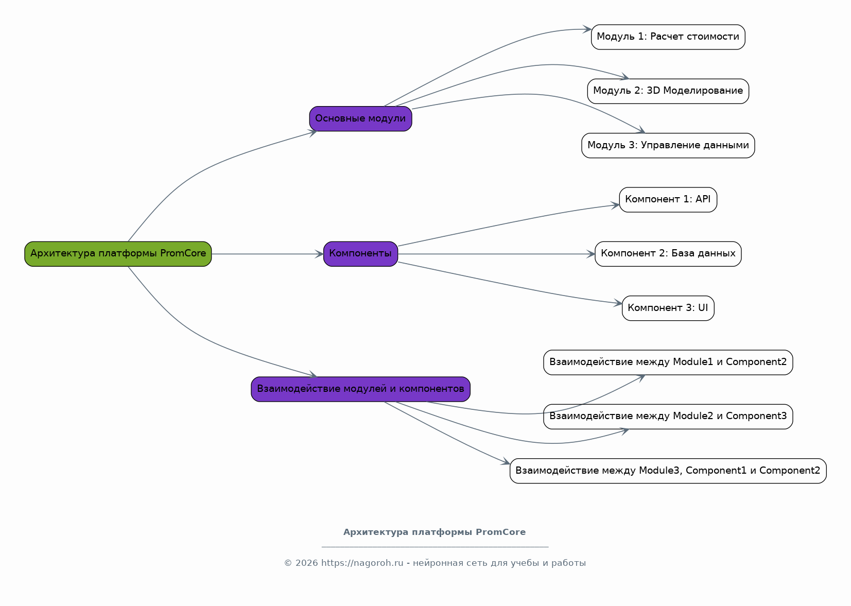
Архитектура платформы PromCore

Содержимое раздела

В данном разделе будет представлена детальная архитектура платформы PromCore, включающая описание основных модулей и компонентов, а также их взаимодействие. Будут рассмотрены вопросы обеспечения масштабируемости, надежности и безопасности платформы. Также будет представлен выбор технологического стека и обоснование его использования.

Реализация модулей автоматизированного проектирования

Содержимое раздела

В данном разделе будет описан процесс реализации модулей автоматизированного проектирования платформы PromCore, включая разработку веб-интерфейса и API для интеграции с другими системами. Будут рассмотрены вопросы обеспечения удобства использования и функциональности платформы. Также будут представлены примеры реализации основных функций модулей.

Разработка алгоритмов оценки стоимости

Содержимое раздела

В рамках этого раздела будут подробно рассмотрены алгоритмы, используемые для оценки стоимости строительных работ в платформе PromCore. Будет описан процесс сбора и обработки данных, выбор и обучение моделей машинного обучения, а также методы оценки точности и надежности прогнозов. Также будут рассмотрены возможности адаптации алгоритмов к различным регионам и типам проектов.

Тестирование и отладка платформы

Содержимое раздела

Данный раздел будет посвящен процессу тестирования и отладки платформы PromCore. Будут представлены результаты функционального тестирования, нагрузочного тестирования и тестирования безопасности. Также будут описаны методы исправления ошибок и улучшения производительности платформы. Основная цель тестирования - верификация работоспособности платформы.

Анализ результатов и перспективы развития

Содержимое раздела

В данном разделе будет проведен анализ результатов реализации проекта PromCore, включая оценку достижения поставленных целей и выявление областей для дальнейшего развития. Будут рассмотрены перспективы коммерциализации платформы и ее интеграции с другими системами. Также будут предложены направления для будущих исследований.

Список литературы

Содержимое раздела

В данном разделе будет представлен перечень использованных источников, включая научные статьи, книги, техническую документацию и веб-сайты. Список литературы будет оформлен в соответствии с установленными требованиями.

Получи Такой Проект

До 90% уникальность
Готовый файл Word
15-30 страниц
Список источников по ГОСТ
Оформление по ГОСТ
Таблицы и схемы
Презентация

Создать Проект на любую тему за 5 минут

Создать

#5433511