Нейросеть

Психологические основы самозащиты в условиях криминогенной обстановки: теоретический и практический аспекты

Нейросеть для проекта Гарантия уникальности Строго по ГОСТу Высочайшее качество Поддержка 24/7

Данный исследовательский проект посвящен изучению психологических аспектов самозащиты в условиях криминогенной обстановки. Он предполагает комплексный анализ психологических механизмов, влияющих на поведение человека в ситуациях угрозы и насилия. В рамках работы будут рассмотрены различные стратегии самозащиты, как с точки зрения теоретической базы психологии, так и с учетом практических рекомендаций. Особое внимание уделено факторам, определяющим эффективность приемов самозащиты, таким как стрессоустойчивость, уверенность в себе, умение быстро оценивать обстановку и принимать решения. Проект направлен на выявление психологических особенностей, которые могут повысить шансы человека на безопасное разрешение конфликтных ситуаций и минимизировать риски для его жизни и здоровья. Будут изучены современные методы психологической подготовки к самозащите, включая тренировки по управлению стрессом, развитие навыков ассертивного поведения и формирование ментальных установок, способствующих эффективному противодействию агрессии. Работа предполагает анализ существующих подходов к обучению самозащите, выявление их сильных и слабых сторон, а также разработку рекомендаций по оптимизации психологической подготовки.

Идея:

Изучить психологические факторы, влияющие на эффективность самозащиты в криминогенных ситуациях. Разработать практические рекомендации для повышения психологической устойчивости и навыков самозащиты.

Продукт:

Практическое руководство по психологической подготовке к самозащите, включающее теоретические основы и упражнения для развития необходимых навыков. Методические материалы для тренеров и инструкторов по самозащите, содержащие рекомендации по психологической поддержке и обучению.

Проблема:

Отсутствие комплексного подхода к психологической подготовке к самозащите, учитывающего все аспекты поведения человека в стрессовых ситуациях. Недостаточная осведомленность населения о психологических аспектах самозащиты и методах повышения личной безопасности.

Актуальность:

Возрастающая актуальность проблемы самозащиты в связи с ростом преступности и ухудшением криминогенной обстановки в обществе. Необходимость разработки эффективных методов психологической подготовки к самозащите для повышения личной безопасности граждан.

Цель:

Разработка научно обоснованных рекомендаций по психологической подготовке к самозащите в условиях криминогенной обстановки. Повышение уровня осведомленности населения о психологических аспектах самозащиты и способах обеспечения личной безопасности.

Целевая аудитория:

Школьники, студенты и все заинтересованные в повышении своей личной безопасности и самозащите. Практикующие психологи, тренеры по самообороне и специалисты в области безопасности.

Задачи:

  • Анализ научной литературы по психологии безопасности, психологии стресса и конфликтологии.
  • Изучение существующих методик психологической подготовки к самозащите.
  • Разработка практических рекомендаций по повышению психологической устойчивости.
  • Создание руководства по самозащите, адаптированного для различных групп населения.
  • Проведение обучающих семинаров и тренингов по психологической самозащите.

Ресурсы:

Для реализации проекта потребуются доступ к научной литературе, компьютер и программное обеспечение для обработки данных, а также ресурсы для проведения обучающих мероприятий.

Роли в проекте:

Осуществляет общее руководство проектом, координирует работу команды, отвечает за планирование, организацию и контроль выполнения задач. Определяет стратегию исследования, контролирует соблюдение сроков и бюджета, а также занимается подготовкой отчетов и презентацией результатов. Несет ответственность за научную обоснованность и практическую значимость исследования. Обеспечивает взаимодействие с экспертами и консультантами, а также представляет проект в научных и общественных организациях.

Предоставляет экспертные знания в области психологии безопасности, стресса и конфликтологии. Разрабатывает психологические аспекты программы обучения самозащите, проводит анализ данных, полученных в ходе исследования, и консультирует участников проекта по психологическим вопросам. Оказывает поддержку в разработке практических рекомендаций и методических материалов, адаптированных для различных целевых групп. Участвует в разработке и проведении обучающих мероприятий, включая семинары и тренинги.

Разрабатывает методические материалы для обучающих семинаров и тренингов по самозащите, учитывая теоретические основы и практические упражнения. Адаптирует учебные программы для различных целевых групп, обеспечивая доступность и понятность информации. Контролирует качество образовательных материалов, разрабатывает оценочные инструменты для измерения эффективности обучения и анализирует результаты. Осуществляет обновление и совершенствование методик преподавания с учетом последних достижений в области психологии и педагогики.

Собирает, обрабатывает и анализирует данные, полученные в ходе исследования, с использованием статистических методов и специализированного программного обеспечения. Отвечает за проверку качества данных, выявление закономерностей и тенденций. Визуализирует результаты анализа, подготавливает отчеты и презентации. Участвует в разработке и тестировании гипотез, а также предоставляет информацию для формирования выводов и рекомендаций.

Наименование образовательного учреждения

Проект

на тему

Психологические основы самозащиты в условиях криминогенной обстановки: теоретический и практический аспекты

Выполнил: ФИО

Руководитель: ФИО

Содержание

  • Введение 1
  • Теоретические основы психологической самозащиты 2
  • Психологические особенности личности и их влияние на самозащиту 3
  • Психологические аспекты конфликтных ситуаций 4
  • Практические методы психологической самозащиты 5
  • Обучение навыкам самообороны: психологический аспект 6
  • Психологическая помощь пострадавшим от насилия 7
  • Практическое применение методов самозащиты в различных ситуациях 8
  • Заключение 9
  • Список литературы 10

Введение

Содержимое раздела

Введение в проблематику психологических аспектов самозащиты в условиях криминогенной обстановки. Обоснование актуальности темы, определение цели и задач исследования, описание структуры работы и используемых методов исследования. Краткий обзор существующих подходов к самозащите, выявление основных проблем и пробелов в знаниях. Формулировка гипотезы исследования и ожидаемых результатов. Представление общей структуры проекта, включающей теоретическую и практическую части, а также описание планируемых результатов и их значимости для теории и практики.

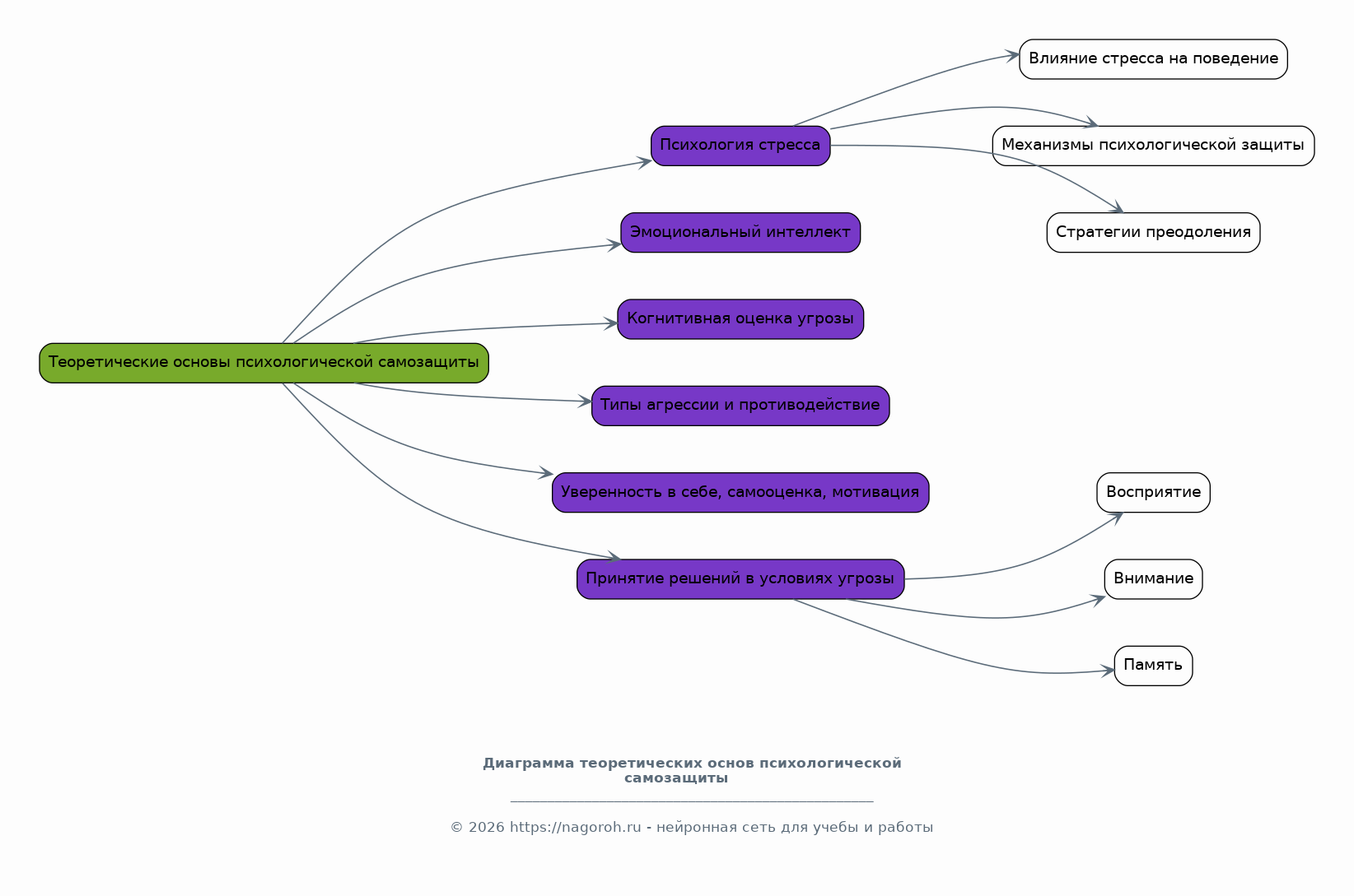
Теоретические основы психологической самозащиты

Содержимое раздела

Обзор основных психологических концепций и моделей, связанных с самозащитой, таких как психология стресса, эмоциональный интеллект, когнитивная оценка угрозы. Рассмотрение влияния стресса на поведение человека в опасных ситуациях, механизмов психологической защиты и стратегий преодоления. Анализ факторов, влияющих на принятие решений в условиях угрозы, включая восприятие, внимание, память. Изучение роли уверенности в себе, самооценки и мотивации в процессе самозащиты. Описание различных типов агрессии и способов противодействия им. Обзор современных исследований в области психологии безопасности, формирование базовых понятий.

Психологические особенности личности и их влияние на самозащиту

Содержимое раздела

Анализ личностных характеристик, влияющих на эффективность самозащиты, таких как уровень тревожности, экстраверсия-интроверсия, нейротизм, самоконтроль. Изучение роли агрессивности и конфликтности в поведении в опасных ситуациях. Рассмотрение влияния гендерных, возрастных и социокультурных факторов на психологические особенности самозащиты. Анализ взаимосвязи между психологическим состоянием и физической подготовкой. Изучение факторов, повышающих уязвимость перед преступными посягательствами, таких как страх, паника, недооценка ситуации. Обзор методов оценки личностных особенностей и их значимости для самозащиты.

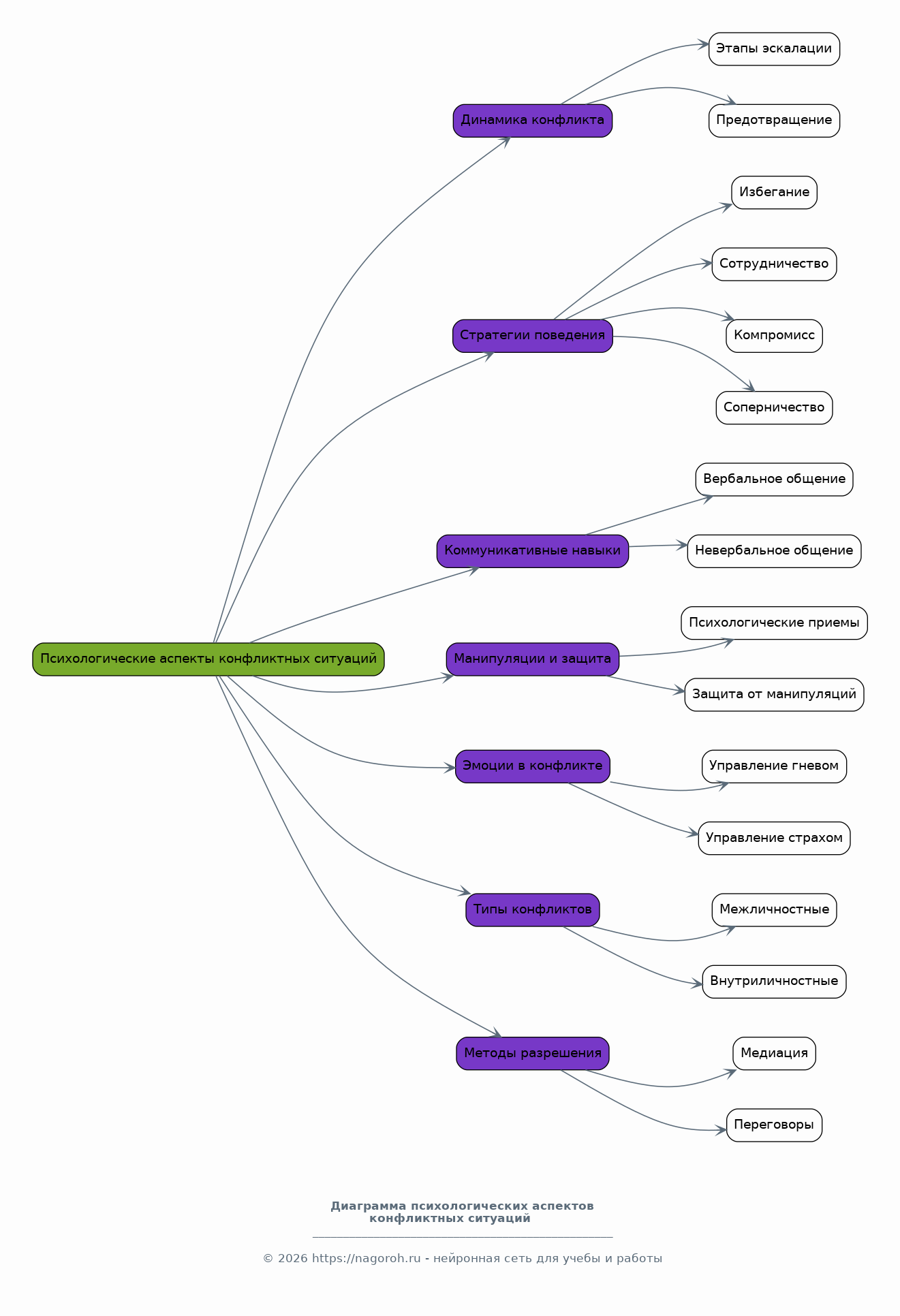
Психологические аспекты конфликтных ситуаций

Содержимое раздела

Анализ динамики развития конфликтных ситуаций, включая этапы эскалации и способы их предотвращения. Рассмотрение различных стратегий поведения в конфликте, таких как избегание, сотрудничество, компромисс и соперничество. Изучение роли коммуникативных навыков в разрешении конфликтов, включая вербальное и невербальное общение. Анализ психологических приемов манипуляции и способов защиты от них. Изучение влияния эмоций на поведение в конфликте, а также методов управления гневом и страхом. Рассмотрение различных типов конфликтов, включая межличностные и внутриличностные. Обзор методов медиации и переговоров в конфликтных ситуациях.

Практические методы психологической самозащиты

Содержимое раздела

Описание конкретных методик и упражнений для развития психологической устойчивости, уверенности в себе, навыков самоконтроля и принятия решений в стрессовых ситуациях. Обучение техникам управления стрессом, включая дыхательные упражнения, релаксацию и медитацию. Развитие навыков ассертивного поведения и эффективной коммуникации. Практические рекомендации по оценке потенциальных угроз и принятию мер предосторожности. Изучение методов саморегуляции и самопомощи в кризисных ситуациях. Составление плана действий в случае нападения или угрозы. Обзор существующих тренингов и программ по психологической самозащите.

Обучение навыкам самообороны: психологический аспект

Содержимое раздела

Анализ психологических аспектов обучения физической самообороне, включая мотивацию, страх, уверенность в себе и принятие решения о применении силы. Изучение влияния психологической подготовки на эффективность приемов самообороны. Рассмотрение способов формирования психологической готовности к самозащите. Разработка методических рекомендаций для инструкторов по самообороне, касающихся психологической поддержки и мотивации обучающихся. Изучение особенностей обучения различным возрастным группам и лицам с различным уровнем физической подготовки. Анализ роли моральных и этических аспектов в применении приемов самообороны. Обзор существующих методик обучения самообороне.

Психологическая помощь пострадавшим от насилия

Содержимое раздела

Обзор психологических последствий пережитого насилия, таких как посттравматическое стрессовое расстройство, депрессия, тревожность и другие психические расстройства. Рассмотрение особенностей оказания психологической помощи пострадавшим от насилия, включая методы психотерапии и поддержки. Изучение роли семьи и социального окружения в процессе восстановления после травмы. Описание принципов работы с жертвами насилия, включая создание безопасной среды, установление доверительных отношений и оказание эмоциональной поддержки. Обзор существующих служб психологической помощи и реабилитации. Рекомендации по профилактике насилия и защите от него.

Практическое применение методов самозащиты в различных ситуациях

Содержимое раздела

Рассмотрение различных сценариев криминогенных ситуаций, включая нападения на улице, в подъезде, в общественных местах, а также домашнее насилие. Разработка практических рекомендаций по поведению в различных ситуациях, включая методы уклонения от конфликта, вербальную самозащиту и физическое воздействие. Анализ юридических аспектов самообороны, включая границы необходимой обороны и ответственность за причинение вреда нападающему. Изучение способов защиты от преступных посягательств, Учет гендерных, возрастных и физических особенностей при выборе стратегии самозащиты. Разбор конкретных примеров из практики, анализ ошибок и успешных действий.

Заключение

Содержимое раздела

Обобщение основных результатов исследования, формулировка выводов и предложений по дальнейшим исследованиям. Подведение итогов по достижению поставленных целей и задач. Краткое изложение основных теоретических и практических аспектов психологической самозащиты. Оценка значимости полученных результатов для теории и практики. Формулировка рекомендаций по использованию полученных результатов в образовательных программах, тренингах и практике. Определение перспектив дальнейших исследований в области психологии безопасности. Выражение благодарности всем, кто способствовал проведению исследования.

Список литературы

Содержимое раздела

Представление списка использованной литературы, включающего научные статьи, монографии, учебники и другие источники, использованные в процессе исследования. Соблюдение правил оформления списка литературы в соответствии с требованиями ГОСТ или других стандартов. Сортировка списка литературы по алфавиту, году издания или другим критериям. Включение в список литературы всех источников, на которые были сделаны ссылки в тексте работы. Проверка соответствия ссылок в тексте и в списке литературы. Оформление библиографических данных каждого источника в соответствии с требованиями. Указание полных выходных данных изданий, включая авторов, название, место издания, издательство и год публикации.

Получи Такой Проект

До 90% уникальность
Готовый файл Word
15-30 страниц
Список источников по ГОСТ
Оформление по ГОСТ
Таблицы и схемы
Презентация

Создать Проект на любую тему за 5 минут

Создать

#6195297