Нейросеть

Қауіпсіздік техникасы дене шынықтыру сабақтарында: Зерттеу және талдау

Нейросеть для проекта Гарантия уникальности Строго по ГОСТу Высочайшее качество Поддержка 24/7

Бұл зерттеу дене шынықтыру сабақтарындағы қауіпсіздік техникасының маңыздылығын, оның сабақтардың тиімділігіне және студенттердің денсаулығына әсерін бағалауға арналған. Жобаның мақсаты – дене шынықтыру сабақтарындағы қауіпсіздік техникасын сақтаудың теориялық негіздерін, практикалық әдістерін және оның оқушылардың қатысуына тигізетін әсерін тереңірек зерттеу. Зерттеу барысында қауіпсіздік ережелерінің сақталуына әсер ететін факторлар, оқытушылардың рөлі және қауіпсіздік мәдениетін қалыптастыру стратегиялары талқыланады. Осы зерттеудің нәтижелері студенттерге, мұғалімдерге және жалпы білім беру жүйесіне дене шынықтыру сабақтарындағы қауіпсіздікті жақсартуға ықпал ететін нақты ұсыныстар беруге бағытталған. Зерттеуде қауіпсіздік техникасын сақтаудың тиімді тәсілдері мен оларды енгізу жолдары қарастырылады, сонымен қатар, қауіпсіздік ережелерін бұзудың салдары мен оның алдын алу жолдарына ерекше назар аударылады. Зерттеудің негізгі міндеті – қауіпсіздік мәдениетін қалыптастыру арқылы студенттердің денсаулығы мен қауіпсіздігін қамтамасыз етуге ықпал ету.

Идея:

Дене шынықтыру сабақтарында қауіпсіздік ережелерінің сақталуын зерттеу арқылы оқушылардың қауіпсіздігін қамтамасыз ету. Зерттеудің нәтижелері негізінде қауіпсіздік техникасын жақсарту бойынша ұсыныстар әзірлеу.

Продукт:

Зерттеу нәтижесінде дене шынықтыру сабақтарындағы қауіпсіздік техникасын жақсартуға арналған ұсыныстар мен нұсқаулықтар жинағы жасалады. Бұл жинақ мұғалімдерге практикалық қолдануға арналған құрал болып табылады.

Проблема:

Дене шынықтыру сабақтарында қауіпсіздік ережелерін сақтамау жарақаттар мен денсаулыққа зиян келтіру қаупін тудырады. Қауіпсіздік техникасының жеткіліксіздігі оқушылардың сабаққа деген қызығушылығын төмендетуі мүмкін.

Актуальность:

Қазіргі таңда денсаулық сақтау мен қауіпсіздікті қамтамасыз ету мәселесі өзекті болып отыр. Зерттеу нәтижелері білім беру мекемелерінде дене шынықтыру сабақтарын ұйымдастыру сапасын арттыруға септігін тигізеді.

Цель:

Дене шынықтыру сабақтарында оқушылардың қауіпсіздігін қамтамасыз ету үшін қауіпсіздік техникасының тиімділігін арттыру. Оқытушылар мен оқушылардың қауіпсіздік мәдениетін қалыптастыруға ықпал ету.

Целевая аудитория:

Бұл зерттеу дене шынықтыру мұғалімдеріне, мектеп әкімшілігіне және оқушыларға арналған. Зерттеу нәтижелері барлық мүдделі тараптарға пайдалы болады.

Задачи:

  • Қауіпсіздік техникасы бойынша әдебиеттерге шолу жасау.
  • Дене шынықтыру сабақтарындағы қауіпсіздікті бағалау әдістемесін әзірлеу.
  • Мектептерде сауалнама жүргізу және деректерді талдау.
  • Қауіпсіздік техникасын жақсарту бойынша ұсыныстар әзірлеу.
  • Зерттеу нәтижелерін қорытындылау және ұсыну.

Ресурсы:

Зерттеу жүргізу үшін әдебиеттер, сауалнамалар, компьютер және интернет қажет.

Роли в проекте:

Зерттеуші зерттеудің жоспарын жасайды, әдебиеттерді талдайды, деректерді жинайды және талдайды, сонымен қатар, зерттеу нәтижелерін талдап, қорытынды жасайды. Ол зерттеудің барлық аспектілерін басқарады және оның сапасын қамтамасыз етеді.

Мұғалімдер зерттеуге қатысады, сауалнамаларға жауап береді және өз тәжірибелерімен бөліседі. Олар зерттеушіге қажетті деректерді жинауға көмектеседі және өз пікірлерін білдіреді. Сонымен қатар, олар зерттеу нәтижелерін іске асыруға қатысады.

Оқушылар сауалнамаларға қатысады және өз пікірлерін білдіреді. Олар зерттеуге қатысу арқылы дене шынықтыру сабақтарындағы қауіпсіздік мәселелері туралы хабардар болады және өз қауіпсіздіктеріне жауапты болуға үйренеді. Сондай-ақ олар зерттеушіге қажетті ақпарат береді.

Ғылыми кеңесші зерттеушіге зерттеудің әдістемелік және теориялық аспектілері бойынша кеңес береді. Ол зерттеу жұмысының сапасын бақылайды және оның ғылыми құндылығын бағалайды. Ол зерттеу нәтижелерін талдауға және интерпретациялауға көмектеседі.

Наименование образовательного учреждения

Проект

на тему

Қауіпсіздік техникасы дене шынықтыру сабақтарында: Зерттеу және талдау

Выполнил: ФИО

Руководитель: ФИО

Содержание

  • Введение 1
  • Дене шынықтыру сабақтарындағы қауіпсіздік техникасының теориялық негіздері 2
  • Жарақаттанудың алдын алу әдістері 3
  • Сабақтар барысындағы қауіпсіздік ережелері 4
  • Қауіпсіздік техникасын сақтауға әсер ететін факторлар 5
  • Мектеп жағдайындағы қауіпсыздік шараларын ұйымдастыру 6
  • Тәжірибелік зерттеу нәтижелері 7
  • Қауіпсіздік техникасын жақсарту жөніндегі ұсыныстар 8
  • Қорытынды 9
  • Әдебиеттер тізімі 10

Введение

Содержимое раздела

Бұл кіріспе бөлімде зерттеудің өзектілігі, мақсаты мен міндеттері, сондай-ақ зерттеудің зерттеу нысаны мен пәні ұсынылады. Сондай-ақ дене шынықтыру сабақтарындағы қауіпсіздік техникасының маңыздылығы, қазіргі жағдайы және зерттеудің ғылыми жаңалығы туралы айтылады. Бұл бөлімде зерттеудің құрылымы мен негізгі терминдері беріледі, зерттеудің мақсаттары мен міндеттері нақтыланады, сондай-ақ зерттеудің ғылыми негіздемесі мен практикалық маңыздылығы көрсетіледі.

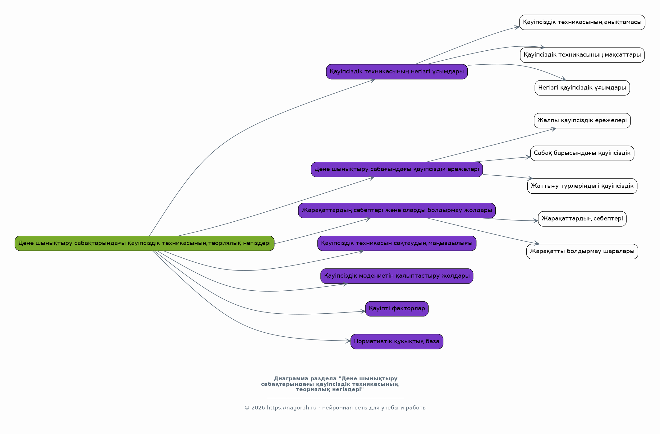
Дене шынықтыру сабақтарындағы қауіпсіздік техникасының теориялық негіздері

Содержимое раздела

Бұл бөлімде дене шынықтыру сабақтарындағы қауіпсіздік техникасының теориялық аспектілері қарастырылады. Қауіпсіздік техникасының негізгі ұғымдары, дене шынықтыру сабағындағы қауіпсіздік ережелері, жарақаттардың себептері мен оларды болдырмау жолдары талқыланады. Сонымен қатар, қауіпсіздік техникасын сақтаудың маңыздылығы, қауіпсіздік мәдениетін қалыптастырудың жолдары және қауіпті факторлар туралы мәлімет беріледі. Бұл бөлімде қауіпсіздік техникасының нормативтік құқықтық базасы, соның ішінде Қазақстан Республикасының заңнамасы да қарастырылады.

Жарақаттанудың алдын алу әдістері

Содержимое раздела

Бұл бөлімде дене шынықтыру сабақтарында жарақаттанудың алдын алудың практикалық әдістері талқыланады. Оқушылардың жарақаттану қаупін төмендетуге бағытталған әртүрлі тәсілдер, мысалы, сабақтарды дұрыс жоспарлау және орындау, жаттығулардың техникасын сақтау, қауіпсіздік жабдықтарын қолдану сияқты мәселелер қарастырылады. Сондай-ақ, жарақаттанудың алдын алу бойынша оқытушыларға арналған ұсыныстар мен нұсқаулықтар, жарақат алған жағдайда алғашқы көмек көрсету ережелері беріледі. Бұл бөлім дене шынықтыру сабағындағы қауіпсіздікті қамтамасыз етудің практикалық құралдарына арналады.

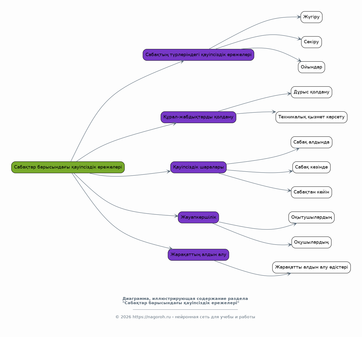
Сабақтар барысындағы қауіпсіздік ережелері

Содержимое раздела

Бұл бөлімде дене шынықтыру сабақтарында қауіпсіздік ережелерін сақтаудың ерекшеліктері қарастырылады. Сабақтардың әр түрлі түрлеріндегі (мысалы, жүгіру, секіру, ойындар) қауіпсіздік техникасының ерекшеліктері, құрал-жабдықтарды дұрыс қолдану, сабақтың алдында, сабақ кезінде және сабақтан кейінгі қауіпсіздік шаралары талқыланады. Сонымен қатар, қауіпсіздік техникасын сақтауға қатысты оқытушылар мен оқушылардың жауапкершілігі, оқытушылардың рөлі мен міндеттері, сондай-ақ, оқушылардың сабаққа қатысу ережелері мен жарақаттардың алдын алу жолдары қарастырылады. Бұл бөлім практикалық сабақтардағы қауіпсіздікті қамтамасыз етуге бағытталған.

Қауіпсіздік техникасын сақтауға әсер ететін факторлар

Содержимое раздела

Бұл бөлімде дене шынықтыру сабақтарында қауіпсіздік техникасын сақтауға әсер ететін әртүрлі факторлар талқыланады. Оларға оқушылардың жас ерекшеліктері мен физикалық дайындығының деңгейі, сабақ өткізілетін орынның жағдайы, спорттық құрал-жабдықтардың сапасы, оқытушының біліктілігі, сондай-ақ, мектеп әкімшілігінің қауіпсіздікке деген көзқарасы сияқты факторлар кіреді. Бұл факторлардың қауіпсіздікке әсері, оларды бақылау және реттеу жолдары қарастырылады. Бұл бөлім дене шынықтыру сабақтарындағы қауіпсіздікті жақсартуға бағытталған кешенді тәсілді ұсынады.

Мектеп жағдайындағы қауіпсыздік шараларын ұйымдастыру

Содержимое раздела

Бұл тарауда мектеп жағдайында дене шынықтыру сабақтарында қауіпсіздік шараларын ұйымдастыру мәселелері қарастырылады. Мектептегі қауіпсіздікті қамтамасыз етудің нормативтік құжаттары, қауіпсіздік техникасы бойынша нұсқаулықтар, қауіпсіздік журналын жүргізу ережелері талқыланады. Сонымен қатар, мектеп жағдайындағы жарақаттанудың алдын алу стратегиялары, оқушылар мен мұғалімдерді қауіпсіздікке оқыту әдістері, қауіпсіздік шараларының тиімділігін бағалау критерийлері қарастырылады. Бұл бөлім мектеп әкімшілігіне, мұғалімдерге және басқа да қатысушыларға дене шынықтыру сабақтарында қауіпсіздікті қамтамасыз ету бойынша практикалық ұсыныстар береді.

Тәжірибелік зерттеу нәтижелері

Содержимое раздела

Бұл бөлімде жүргізілген тәжірибелік зерттеудің нәтижелері ұсынылады. Сауалнама нәтижелері, бақылаулардың қорытындылары, жарақаттану статистикасы талданады. Зерттеу нәтижелерінің негізінде жасалған қорытындылар, сондай-ақ, қауіпсіздік техникасын жақсартуға бағытталған ұсыныстар беріледі. Зерттеудің әдістемесі, талдау әдістері және нәтижелердің интерпретациясы сипатталады. Бұл бөлім зерттеудің практикалық маңыздылығын көрсетеді.

Қауіпсіздік техникасын жақсарту жөніндегі ұсыныстар

Содержимое раздела

Бұл бөлімде дене шынықтыру сабақтарында қауіпсіздік техникасын жақсартуға бағытталған нақты ұсыныстар беріледі. Ұсыныстар оқытушыларға, оқушыларға және мектеп әкімшілігіне арналған. Оқытушылар үшін сабақ жоспарларын жасау, жаттығулардың техникасын көрсету, қауіпсіздік жабдықтарын қолдану және алғашқы көмек көрсету дағдыларын жетілдіру бойынша ұсыныстар беріледі. Оқушыларға арналған қауіпсіздік ережелерін сақтау, жарақат алған жағдайдағы іс-қимылдар туралы нұсқаулар ұсынылады. Мектеп әкімшілігі үшін қауіпсіздік жағдайларын жақсарту, қауіпсіздік техникасы бойынша оқытуларды ұйымдастыру және қауіпсіздік жабдықтарын қамтамасыз ету туралы ұсыныстар беріледі.

Қорытынды

Содержимое раздела

Бұл бөлімде зерттеудің негізгі нәтижелері мен қорытындылары қысқаша баяндалады. Жүргізілген зерттеудің мақсатына жету дәрежесі, алынған нәтижелердің маңыздылығы мен практикалық қолданысы, сондай-ақ, қауіпсіздік техникасын жақсарту бойынша қосымша зерттеулер жүргізудің қажеттілігі туралы айтылады. Зерттеудің шектеулері мен болашақ зерттеулерге ұсыныстар беріледі. Бұл бөлімде зерттеудің жалпы бағасы беріледі және зерттеудің нәтижелерінің білім беру жүйесіне тигізетін әсері бағаланады.

Әдебиеттер тізімі

Содержимое раздела

Бұл бөлімде зерттеу барысында пайдаланылған әдебиеттердің, ғылыми мақалалардың, кітаптардың және басқа да дереккөздердің тізімі ұсынылады. Әдебиеттер тізімі халықаралық стандарттарға сәйкес, мысалы, APA немесе MLA стилінде рәсімделеді. Әр дереккөз туралы толық мәлімет беріледі: автордың аты-жөні, кітаптың немесе мақаланың атауы, жарияланған жері және жылы. Әдебиеттер тізімі зерттеудің ғылыми негіздемесін қамтамасыз етеді және зерттеушінің зерттеу жүргізу барысында пайдаланған дереккөздерін көрсетеді.

Получи Такой Проект

До 90% уникальность
Готовый файл Word
15-30 страниц
Список источников по ГОСТ
Оформление по ГОСТ
Таблицы и схемы
Презентация

Создать Проект на любую тему за 5 минут

Создать

#5586093