Нейросеть

Разработка 3D-моделей в среде Blender: Теория, методология и практические аспекты

Нейросеть для проекта Гарантия уникальности Строго по ГОСТу Высочайшее качество Поддержка 24/7

Данный исследовательский проект посвящен всестороннему изучению процесса создания трехмерных моделей с использованием программного обеспечения Blender. Проект охватывает теоретические основы 3D-моделирования, методологию работы с Blender, а также практические аспекты создания различных типов моделей: от простых геометрических форм до сложных органических объектов. Особое внимание уделяется анализу инструментов моделирования, текстурирования, освещения и рендеринга, доступных в Blender, а также применению этих инструментов для решения конкретных задач моделирования. Проект включает в себя обзор существующих подходов к созданию 3D-моделей, анализ их преимуществ и недостатков, а также разработку и реализацию собственного практического задания по 3D-моделированию. В процессе работы над проектом студенты смогут углубить свои знания в области компьютерной графики, развить практические навыки работы с Blender, а также научиться применять полученные знания для решения различных задач в сфере 3D-моделирования.

Идея:

Проект направлен на создание практического руководства по 3D-моделированию в Blender, адаптированного для начинающих пользователей. Он позволит эффективно освоить базовые инструменты и техники создания трехмерных объектов.

Продукт:

Результатом проекта станет интерактивное руководство и набор созданных 3D-моделей. Руководство будет содержать подробные инструкции и примеры для самостоятельного обучения.

Проблема:

Существует недостаток структурированных и доступных материалов для начинающих в области 3D-моделирования, что затрудняет процесс обучения. Многие существующие уроки и руководства либо слишком сложны, либо не охватывают весь спектр необходимых знаний.

Актуальность:

3D-моделирование является востребованной областью в различных сферах, от разработки игр до архитектурного проектирования. Данный проект направлен на помощь студентам в освоении необходимых навыков для успешной работы в этой области.

Цель:

Целью проекта является разработка практического руководства по созданию 3D-моделей в Blender для начинающих, а также создание набора учебных 3D-моделей. Это позволит учащимся быстро и эффективно освоить базовые навыки и принципы 3D-моделирования.

Целевая аудитория:

Проект ориентирован на школьников и студентов, интересующихся компьютерной графикой и 3D-моделированием. Он особенно полезен для тех, кто только начинает свой путь в этой области и хочет получить базовые навыки работы с Blender.

Задачи:

  • Изучение теоретических основ 3D-моделирования и интерфейса Blender.
  • Разработка методологии создания 3D-моделей различных типов.
  • Создание набора учебных 3D-моделей с использованием Blender.
  • Подготовка интерактивного руководства с инструкциями и примерами.

Ресурсы:

Для реализации проекта потребуются персональный компьютер с установленным программным обеспечением Blender, доступ к интернету и учебные материалы.

Роли в проекте:

Отвечает за проведение теоретического исследования, анализ информации, выбор методологии и инструментов, а также за разработку руководства. Разработчик-исследователь также создает 3D-модели, тестирует их и адаптирует руководство к потребностям целевой аудитории. Важными навыками для данной роли являются знание основ 3D-моделирования, умение работать с Blender и способность к самообучению.

Отвечает за тестирование разработанного руководства и 3D-моделей. Тестер проверяет понятность инструкций, точность примеров и соответствие материалов требованиям. Он предоставляет обратную связь разработчику, выявляя ошибки и предлагая улучшения для повышения качества учебных материалов. Важно иметь навыки работы с Blender, понимать основы 3D-моделирования и быть внимательным к деталям.

Отвечает за разработку визуального оформления руководства и учебных материалов. Дизайнер создает графические элементы, подбирает шрифты и макеты, обеспечивая привлекательный и понятный интерфейс. Также дизайнер работает над визуализацией 3D-моделей, создавая интересные ракурсы и композиции. Важно иметь навыки работы с графическими редакторами и понимать принципы визуальной коммуникации.

Наименование образовательного учреждения

Проект

на тему

Разработка 3D-моделей в среде Blender: Теория, методология и практические аспекты

Выполнил: ФИО

Руководитель: ФИО

Содержание

  • Введение 1
  • Теоретические основы 3D-моделирования 2
  • Обзор программного обеспечения Blender 3
  • Моделирование простых геометрических форм 4
  • Моделирование сложных объектов и персонажей 5
  • Текстурирование и материалы 6
  • Освещение и рендеринг 7
  • Практическое применение Blender в учебных целях 8
  • Заключение 9
  • Список литературы 10

Введение

Содержимое раздела

Этот раздел представляет собой вступительную часть проекта, где обосновывается актуальность 3D-моделирования и использования Blender в современном мире. Рассматриваются цели и задачи исследования, определяется целевая аудитория проекта (школьники и студенты), а также дается краткий обзор структуры проекта. Введение также включает в себя описание методологии исследования и подходов, которые будут использованы при создании учебных материалов и 3D-моделей. Важно подчеркнуть значимость проекта для приобретения практических навыков и развития творческого мышления.

Теоретические основы 3D-моделирования

Содержимое раздела

В этом разделе подробно рассматриваются основные понятия и принципы 3D-моделирования. Обсуждаются различные типы 3D-моделей (полигональные, NURBS и другие), их преимущества и недостатки. Описываются базовые инструменты моделирования (экструзия, выдавливание, булевы операции и т.д.). Важно объяснить принципы работы с геометрическими примитивами, модификаторами и текстурами. Также рассматриваются методы оптимизации 3D-моделей и основы работы с материалами и освещением, необходимые для создания реалистичных изображений.

Обзор программного обеспечения Blender

Содержимое раздела

Данный раздел посвящен детальному обзору программного обеспечения Blender. Рассматривается интерфейс программы, основные элементы управления и навигации по сцене. Подробно описываются инструменты моделирования, модификаторы, инструменты для работы с текстурами и материалами. Анализируются возможности рендеринга и визуализации в Blender, а также его интеграция с другими программами. В данном разделе также проводится обзор ключевых функций, используемых при создании 3D-моделей, таких как работа с объектами, сценой, камерами и освещением.

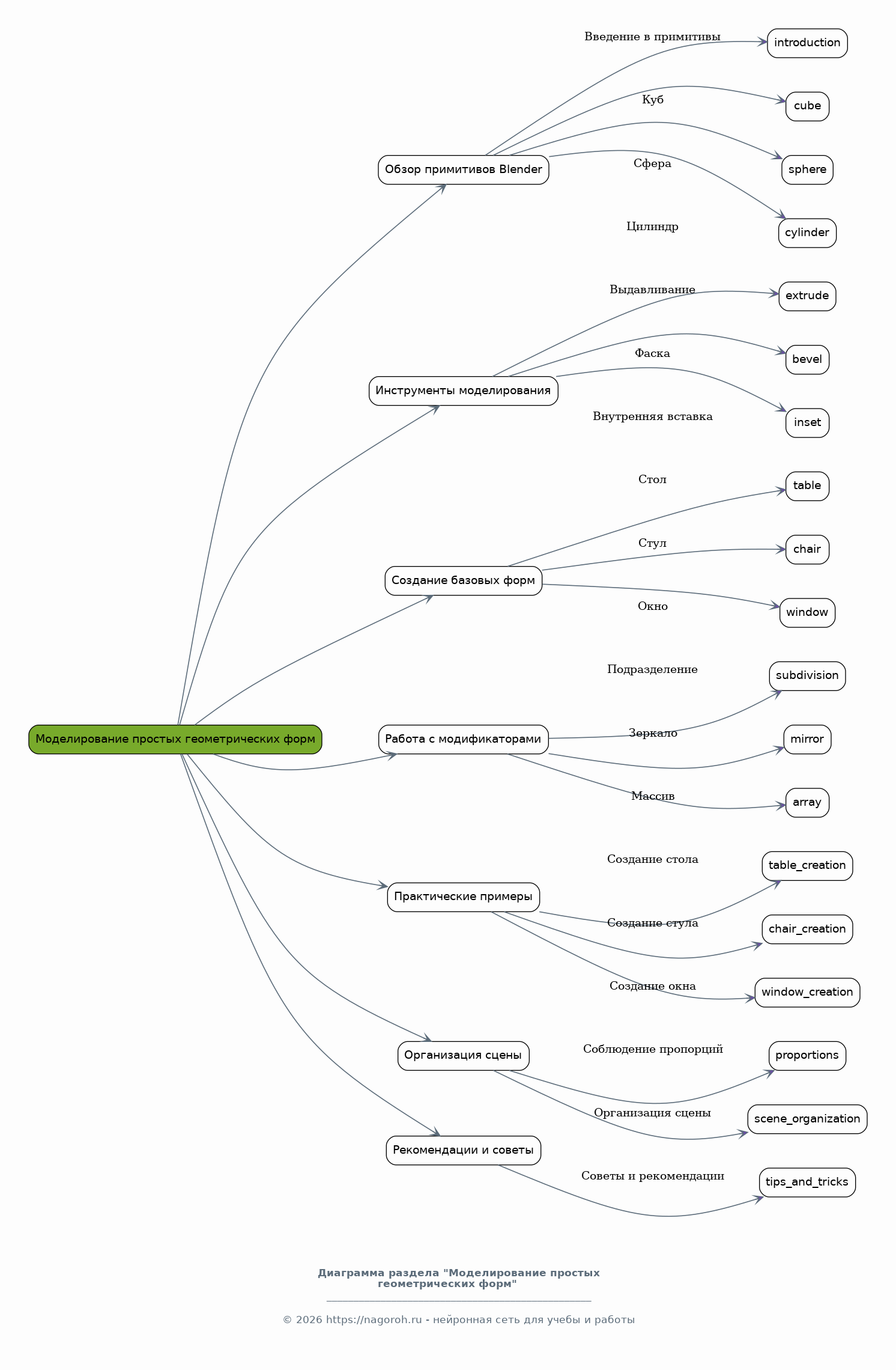
Моделирование простых геометрических форм

Содержимое раздела

В этом разделе рассматривается процесс создания простых геометрических форм в Blender. Описываются инструменты и приемы, необходимые для моделирования кубов, сфер, цилиндров и других примитивов. Предоставляются пошаговые инструкции и примеры создания различных объектов, таких как стол, стул, окно. Уделяется внимание модификаторам, позволяющим изменять и преобразовывать геометрические формы. Акцентируется внимание на соблюдении пропорций и правильной организации сцены. Приводятся практические задания для закрепления полученных знаний.

Моделирование сложных объектов и персонажей

Содержимое раздела

В этой части проекта рассматриваются методы моделирования более сложных объектов и персонажей. Обсуждаются техники моделирования сложных форм, с использованием кривых, сеток и других инструментов. Предоставляется информация о создании персонажей, включая моделирование тела, лица, одежды и аксессуаров. Рассматриваются различные подходы к скульптингу и детализации моделей. Приводятся примеры создания реалистичных и стилизованных персонажей, а также подробные инструкции по работе с костями и анимацией.

Текстурирование и материалы

Содержимое раздела

В данном разделе рассматриваются методы работы с текстурами и материалами в Blender. Описываются различные типы текстур (цвет, рельеф, отражение и т.д.) и способы их применения к 3D-моделям. Рассматриваются настройки материалов, включая параметры отражения, преломления и шероховатости. Предоставляется информация о создании и использовании шейдеров. Приводятся примеры применения текстур и материалов для создания реалистичных и стилизованных объектов, а также инструкции по работе с картами нормалей.

Освещение и рендеринг

Содержимое раздела

Этот раздел посвящен вопросам освещения и рендеринга в Blender. Рассматриваются различные типы источников света (солнце, точки, области) и способы их настройки. Обсуждаются методы создания реалистичного освещения и тени. Предоставляется информация о настройках рендера, включая качество, разрешение и формат вывода. Рассматриваются различные рендер-движки, доступные в Blender, и их особенности. Приводятся примеры настроек рендеринга для разных типов сцен и объектов, а также способы оптимизации рендеринга для повышения производительности.

Практическое применение Blender в учебных целях

Содержимое раздела

В этом разделе рассматривается применение Blender в учебных целях, в частности - для школьников и студентов. Обсуждаются конкретные примеры проектов, которые могут быть реализованы в процессе обучения, такие как создание архитектурных визуализаций, игровых моделей, анимационных роликов и т.д. Предоставляются рекомендации по организации учебного процесса, включая подбор задач, планирование времени и оценку результатов. Рассматриваются возможности использования Blender для развития творческих способностей учеников, формирования навыков работы в команде и развития критического мышления. Акцентируется внимание на мотивации и создании благоприятной учебной среды.

Заключение

Содержимое раздела

В заключительной части подводятся итоги проделанной работы, обобщаются полученные результаты и формулируются выводы по проекту. Оценивается достижение поставленных целей и задач, а также определяется вклад проекта в области обучения 3D-моделированию. Обсуждаются возможные направления для дальнейших исследований и улучшений разработанных материалов. Подчеркивается значимость полученных навыков и знаний для будущей профессиональной деятельности студентов. В заключении даются рекомендации для самостоятельного изучения Blender и развития своих навыков в области 3D-моделирования.

Список литературы

Содержимое раздела

Этот раздел содержит список использованных источников, включая книги, статьи, онлайн-ресурсы и другие материалы, которые были использованы при подготовке данного проекта. Форматирование списка литературы соответствует принятым стандартам оформления научных работ. Список включает в себя как теоретические источники, так и практические руководства по работе с Blender. Список литературы служит для подтверждения достоверности представленной информации и предоставляет читателям возможность для более глубокого изучения темы. Приводятся библиографические описания всех использованных источников.

Получи Такой Проект

До 90% уникальность
Готовый файл Word
15-30 страниц
Список источников по ГОСТ
Оформление по ГОСТ
Таблицы и схемы
Презентация

Создать Проект на любую тему за 5 минут

Создать

#5693656