Нейросеть

Разработка 3D-модели «Новогодняя ёлочка»: Проект для школьников

Нейросеть для проекта Гарантия уникальности Строго по ГОСТу Высочайшее качество Поддержка 24/7

Данный творческий проект посвящен созданию трехмерной модели новогодней ёлочки с использованием современных компьютерных технологий. В рамках проекта школьники познакомятся с основами 3D-моделирования, изучат принципы работы программного обеспечения для создания трехмерных объектов, а также приобретут навыки визуализации и представления своих творческих идей. Проект предполагает самостоятельную работу над созданием модели, начиная от разработки концепции и заканчивая финальной визуализацией. Участники смогут проявить свою креативность, развить пространственное мышление и понять основы работы с графическими редакторами. В процессе работы над проектом школьники смогут углубить свои знания в области информатики, математики и искусства, а также разработать навыки командной работы и презентации результатов. Результатом проекта станет готовая трехмерная модель ёлочки, которую можно будет распечатать на 3D-принтере, использовать в виртуальных проектах или презентациях. Данный творческий процесс будет способствовать развитию творческого мышления и улучшению навыков работы с компьютером. Проект направлен на расширение кругозора школьников и повышение их интереса к сфере информационных технологий.

Идея:

Проект предполагает создание детальной 3D-модели новогодней ёлочки с последующей визуализацией и представлением полученного результата. Эта модель может быть использована в различных целях, от виртуальных поздравительных открыток до реальной печати на 3D-принтере.

Продукт:

Конечным продуктом проекта является трехмерная модель новогодней ёлочки. Модель будет создана в специализированном программном обеспечении и может быть экспортирована в различные форматы для дальнейшего использования.

Проблема:

Существует необходимость в развитии у школьников навыков работы с современным программным обеспечением и понимании основ 3D-моделирования. Этот проект решает проблему отсутствия практического опыта в области 3D-графики и предоставляет возможность получения новых знаний.

Актуальность:

Проект актуален в связи с растущей потребностью в специалистах, владеющих навыками 3D-моделирования. Полученные навыки будут полезны в самых разных областях, от дизайна и архитектуры до игровой индустрии и кинопроизводства.

Цель:

Целью проекта является обучение школьников основам 3D-моделирования и создание трехмерной модели новогодней ёлочки. Достижение этой цели позволит участникам проекта развить творческие навыки и получить практический опыт в области компьютерной графики.

Целевая аудитория:

Проект предназначен для школьников, интересующихся информатикой, искусством и дизайном. Участие в проекте способствует развитию творческих способностей и расширению кругозора.

Задачи:

  • Изучение основ 3D-моделирования и принципов работы с графическим редактором.
  • Разработка концепции и дизайна 3D-модели ёлочки.
  • Создание базовой модели ёлочки в выбранном программном обеспечении.
  • Детализация модели, добавление текстур и материалов.
  • Визуализация и подготовка финального изображения/модели.

Ресурсы:

Для реализации проекта потребуются компьютеры с установленным программным обеспечением для 3D-моделирования, доступ в Интернет и материалы для презентации.

Роли в проекте:

Отвечает за разработку дизайна и создание трехмерной модели ёлочки. Дизайнер-модельер должен обладать навыками работы с графическими редакторами, знанием основ композиции и умением визуализировать идеи. В его обязанности входит выбор формы, размеров, украшений ёлочки, а также подбор текстур и материалов. Дизайнер-модельер отвечает за эстетическую привлекательность и функциональность модели, учитывая технические ограничения и требования проекта. Также он участвует в обсуждении проекта, вносит корректировки в модель и представляет результаты своей работы. Важно понимание основ трехмерного моделирования, знание горячих клавиш и умение оптимизировать модель для дальнейшего использования.

Отвечает за техническое обеспечение проекта, включая установку и настройку программного обеспечения, а также решение технических проблем, возникающих в процессе работы. Технический специалист должен обладать знаниями в области компьютерных систем, операционных систем и графических редакторов. Он консультирует других участников по техническим вопросам, обеспечивает резервное копирование данных и следит за соблюдением правил безопасности. Технический специалист также участвует в выборе оптимального программного обеспечения для проекта и следит за его обновлениями. Он должен уметь оперативно реагировать на возникающие проблемы в работе программ и оборудования.

Осуществляет общее руководство и координацию проекта, включая планирование, организацию и контроль сроков. Координатор проекта определяет этапы работы, распределяет задачи между участниками и следит за их выполнением. Он организует встречи, обсуждения и презентации результатов, обеспечивая эффективную коммуникацию внутри команды. Координатор проекта должен обладать организаторскими способностями, умением работать с информацией и навыками управления командой. Он принимает решения по проекту, разрешает конфликты и обеспечивает достижение поставленных целей.

Наименование образовательного учреждения

Проект

на тему

Разработка 3D-модели «Новогодняя ёлочка»: Проект для школьников

Выполнил: ФИО

Руководитель: ФИО

Содержание

  • Введение 1
  • Обзор существующих методов 3D-моделирования 2
  • Основы работы с графическим редактором 3
  • Разработка концепции модели «Новогодняя ёлочка» 4
  • Практическое создание 3D-модели «Новогодняя ёлочка» 5
  • Визуализация и подготовка к презентации 6
  • Анализ результатов и оценка эффективности 7
  • Трудности, с которыми столкнулись 8
  • Заключение 9
  • Список литературы 10

Введение

Содержимое раздела

В разделе «Введение» будет представлено обоснование актуальности проекта, его цели и задачи, а также обзор основных этапов работы. Будет описана мотивация школьников к участию в данном проекте, указаны предполагаемые результаты и их практическая значимость. Будет уделено внимание роли 3D-моделирования в современном мире, его применению в различных областях, от дизайна и архитектуры до игровой индустрии и кино. Будет представлена основная методология работы, используемые инструменты и программное обеспечение. Предполагается описание важности развития творческого потенциала школьников и формирования у них навыков работы с современными компьютерными технологиями. Раздел включает в себя общее описание проекта.

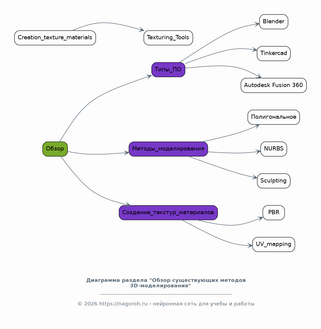
Обзор существующих методов 3D-моделирования

Содержимое раздела

В данном разделе будет проведен анализ существующих подходов и методов 3D-моделирования, с акцентом на их преимущества и недостатки. Будут рассмотрены различные типы программного обеспечения, используемого для создания 3D-объектов, включая их функциональность и области применения. Будет проведено сравнение различных инструментов и технологий, доступных для начинающих пользователей, с учетом их сложности и доступности. Анализ будет включать рассмотрение особенностей работы с полигональным моделированием, NURBS-кривыми и другими техниками. Рассмотрение подходов к созданию текстур и материалов для 3D моделей. Также будет рассмотрено влияние выбранного программного обеспечения на процесс разработки.

Основы работы с графическим редактором

Содержимое раздела

Раздел посвящен изучению базовых принципов работы с выбранным графическим редактором для 3D-моделирования. Будут рассмотрены основные инструменты, интерфейс программы, навигация в трехмерном пространстве и основные команды. Будет уделено внимание практическим упражнениям для освоения навыков создания простых геометрических форм, манипуляции с объектами, их масштабированию и вращению. Будет освещено создание материалов и текстур, настройка освещения и визуализации. Рассматриваются методы оптимизации моделей для снижения нагрузки на вычислительные ресурсы. Будет предоставлена информация о наиболее часто используемых инструментах и приемах, необходимых для создания 3D-модели ёлочки.

Разработка концепции модели «Новогодняя ёлочка»

Содержимое раздела

В этом разделе будет представлен процесс разработки концепции 3D-модели новогодней ёлочки. Будет рассмотрен выбор формы, размеров, украшений и цветовой палитры. Будет проведен анализ различных типов ёлочек, их стилей и декоративных элементов. Будут представлены примеры референсов и вдохновляющих изображений. Будет описан механизм принятия решений по выбору конкретных элементов модели, исходя из поставленных задач и имеющихся ограничений. Раздел будет включать в себя разработку эскизов, создание мудборда и обоснование выбранного дизайна. Рассмотрение вопроса о соответствии модели тематике и ее применению в различных сценариях использования.

Практическое создание 3D-модели «Новогодняя ёлочка»

Содержимое раздела

Данный раздел посвящен практической реализации 3D-модели ёлочки в выбранном программном обеспечении. Будет описан процесс создания базовой формы, добавления деталей, текстурирования и настройки материалов. Будет уделено внимание техническим аспектам моделирования, таким как правильное построение сетки, оптимизация полигонов и создание UV-развертки. Будут рассмотрены основные инструменты для моделирования, такие как экструзия, выдавливание, булевы операции и т.д. Будет дан пошаговый гайд по созданию модели, включая скриншоты и пояснения. Раздел включает в себя советы по исправлению ошибок и улучшению качества модели.

Визуализация и подготовка к презентации

Содержимое раздела

В этом разделе будет рассмотрен процесс визуализации 3D-модели и подготовки ее к презентации. Будут освещены вопросы настройки освещения, материалов и окружения для создания реалистичного изображения ёлочки. Будут рассмотрены различные методы рендеринга и их влияние на качество изображения. Будут представлены инструменты для постобработки изображений, такие как настройка цветокоррекции, добавление эффектов и композиция. Будет уделено внимание подготовке презентационных материалов, включая создание слайдов, видео и интерактивных демонстраций. Рассмотрение способов представления модели конечному пользователю.

Анализ результатов и оценка эффективности

Содержимое раздела

В этом разделе будет проведен анализ полученных результатов работы, оценка соответствия поставленным задачам и выявление сильных и слабых сторон проекта. Будет проведена оценка качества созданной 3D-модели, ее соответствия концепции и техническим требованиям. Будут рассмотрены вопросы оптимизации модели для различных сценариев использования, включая печать на 3D-принтере и использование в виртуальной реальности. Будет проведена оценка эффективности выбранных методов и инструментов, а также анализ возникших проблем и способов их решения. Обсуждение полученного опыта и разработка рекомендаций для будущих проектов.

Трудности, с которыми столкнулись

Содержимое раздела

Раздел посвящен анализу трудностей, с которыми столкнулись участники проекта в процессе создания 3D-модели ёлочки. Будут рассмотрены технические проблемы, возникшие в процессе работы с программным обеспечением, проблемы, связанные с оптимизацией модели, и вопросы, касающиеся выбора материалов и текстур. Будут представлены способы решения возникших проблем и выводы, сделанные на основе полученного опыта. Особое внимание будет уделено тем проблемам, которые оказались наиболее сложными и потребовали нестандартных решений. Обсуждение причин возникновения трудностей, их влияние на ход проекта и выработка рекомендаций по предотвращению подобных проблем в будущем.

Заключение

Содержимое раздела

В заключении будут подведены итоги проекта, обобщены полученные результаты и сделаны выводы о достижении поставленных целей. Будет дана оценка значимости проделанной работы для развития навыков 3D-моделирования у школьников и формирования у них интереса к данной области. Будут определены перспективы развития проекта, возможные направления его совершенствования и применения полученных результатов. Будут сформулированы рекомендации для будущих участников подобных проектов. Раздел должен содержать основные выводы, полученные в результате работы над 3D-моделью, и подчеркнуть важность полученного опыта.

Список литературы

Содержимое раздела

В данном разделе будет представлен список использованной литературы, включающий учебники, статьи, онлайн-ресурсы и другие источники информации, которые были использованы в процессе работы над проектом. Список литературы будет оформлен в соответствии с требованиями к академическим работам, что включает в себя указание авторов, названий, издательств, годов издания и страниц. Каждый элемент списка должен быть тщательно проверен на соответствие цитируемым источникам информации. Список литературы будет служить подтверждением достоверности и обоснованности проведенного исследования. Также добавление перечня использованных источников поможет читателям получить больше информации по теме.

Получи Такой Проект

До 90% уникальность
Готовый файл Word
15-30 страниц
Список источников по ГОСТ
Оформление по ГОСТ
Таблицы и схемы
Презентация

Создать Проект на любую тему за 5 минут

Создать

#5490616