Нейросеть

Разработка алгоритма эффективного взаимодействия образовательных организаций с субъектами профилактики терроризма и экстремизма

Нейросеть для проекта Гарантия уникальности Строго по ГОСТу Высочайшее качество Поддержка 24/7

Данный исследовательский проект направлен на разработку и обоснование алгоритма взаимодействия образовательных организаций с субъектами профилактики терроризма и экстремизма. Проект предполагает комплексный анализ нормативно-правовой базы, регулирующей данную сферу, выявление проблем и барьеров в существующей практике, а также разработку рекомендаций по повышению эффективности взаимодействия. В рамках исследования будет проведен анализ существующих моделей и методик профилактики терроризма и экстремизма, с учетом специфики образовательных организаций. Особое внимание будет уделено разработке критериев оценки эффективности предложенного алгоритма и механизмов его внедрения. Исследование предполагает междисциплинарный подход, сочетающий в себе элементы педагогики, юриспруденции, психологии и социологии. Результаты исследования будут представлены в форме практических рекомендаций и методических материалов для образовательных организаций, а также могут быть использованы для совершенствования региональных и федеральных программ профилактики терроризма и экстремизма. Проект нацелен на повышение уровня безопасности в образовательных учреждениях и снижение рисков вовлечения обучающихся в деструктивную деятельность.

Идея:

Разработать алгоритм, который поможет образовательным организациям эффективно взаимодействовать с различными субъектами профилактики терроризма и экстремизма. Алгоритм будет основан на анализе лучших практик и современных методиках профилактики.

Продукт:

Практические рекомендации и методические материалы для образовательных организаций, направленные на повышение эффективности взаимодействия с субъектами профилактики терроризма и экстремизма. Алгоритм будет представлен в виде пошаговой инструкции, включающей конкретные действия и инструменты.

Проблема:

Существует недостаточная разработанность и формализация процессов взаимодействия образовательных организаций с субъектами профилактики терроризма и экстремизма. Это приводит к низкой эффективности профилактических мероприятий и затрудняет координацию усилий различных заинтересованных сторон.

Актуальность:

Актуальность исследования обусловлена необходимостью обеспечения безопасности образовательной среды и противодействия террористическим и экстремистским угрозам. Разработка эффективного алгоритма взаимодействия способствует повышению уровня защищенности обучающихся и сотрудников образовательных организаций.

Цель:

Разработка и апробация алгоритма, обеспечивающего эффективное взаимодействие образовательных организаций с субъектами профилактики терроризма и экстремизма. Алгоритм должен способствовать повышению эффективности профилактических мероприятий и снижению рисков вовлечения обучающихся в деструктивную деятельность.

Целевая аудитория:

Целевая аудитория проекта – руководители и педагогические работники образовательных организаций, специалисты органов управления образованием, представители правоохранительных органов и других субъектов профилактики. Результаты исследования будут полезны для разработки и совершенствования региональных и федеральных программ профилактики терроризма и экстремизма, а также для повышения квалификации специалистов в данной области.

Задачи:

  • Проведение анализа нормативно-правовой базы, регулирующей профилактику терроризма и экстремизма в образовательных организациях.
  • Изучение и обобщение опыта взаимодействия образовательных организаций с субъектами профилактики в различных регионах.
  • Разработка алгоритма взаимодействия образовательных организаций с субъектами профилактики, включающего конкретные этапы и мероприятия.
  • Апробация разработанного алгоритма в пилотных образовательных организациях и оценка его эффективности.
  • Подготовка методических рекомендаций для образовательных организаций по внедрению разработанного алгоритма.

Ресурсы:

Для реализации проекта потребуются доступ к информационным ресурсам, нормативно-правовым актам, статистическим данным, а также организация встреч и интервью с экспертами и представителями образовательных организаций.

Роли в проекте:

Осуществляет общее руководство проектом, планирует и координирует работу команды, отвечает за достижение поставленных целей и задач. Руководитель проекта контролирует сроки выполнения работ, распределяет ресурсы и обеспечивает взаимодействие между участниками проекта, а также с внешними экспертами и заинтересованными сторонами. Он отвечает за подготовку отчетов и презентацию результатов исследования.

Отвечает за разработку методологии исследования, выбор методов сбора и анализа данных, а также за обеспечение соответствия исследования академическим стандартам. Методолог разрабатывает инструменты для сбора данных (анкеты, опросники, гайдлайны для интервью), осуществляет первичный анализ данных и интерпретацию результатов. Он также участвует в подготовке публикаций и презентаций результатов исследования.

Проводит анализ данных, полученных в ходе исследования, выявляет закономерности и тенденции, формулирует выводы и рекомендации. Аналитик использует различные методы статистического анализа, обработки данных и визуализации результатов. Он предоставляет отчеты руководителю проекта и методологу, участвует в разработке методических материалов.

Предоставляет экспертную оценку нормативно-правовых актов, стратегий и практик, связанных с профилактикой терроризма и экстремизма. Эксперт консультирует команду проекта по вопросам, связанным с данной тематикой, участвует в разработке рекомендаций и оценке эффективности разработанного алгоритма взаимодействия. Он может принимать участие в интервьюировании экспертов и разработке материалов для образовательных организаций.

Наименование образовательного учреждения

Проект

на тему

Разработка алгоритма эффективного взаимодействия образовательных организаций с субъектами профилактики терроризма и экстремизма

Выполнил: ФИО

Руководитель: ФИО

Содержание

  • Введение 1
  • Нормативно-правовая база профилактики терроризма и экстремизма в образовательных организациях 2
  • Анализ существующих моделей и методик профилактики терроризма и экстремизма 3
  • Субъекты профилактики терроризма и экстремизма и их взаимодействие с образовательными организациями 4
  • Разработка алгоритма эффективного взаимодействия 5
  • Методика апробации разработанного алгоритма 6
  • Результаты апробации алгоритма 7
  • Разработка рекомендаций по внедрению алгоритма 8
  • Заключение 9
  • Список литературы 10

Введение

Содержимое раздела

Введение обосновывает актуальность темы исследования, определяет проблему и объект исследования, формулирует цель и задачи проекта, а также описывает его научную новизну и практическую значимость. Введение включает в себя обзор литературы по теме, анализ существующих подходов к профилактике терроризма и экстремизма в образовательных организациях и обоснование выбора конкретного направления исследования. Важно подчеркнуть важность разработки алгоритма эффективного взаимодействия, снижения рисков и повышения безопасности образовательной среды. Введение также включает краткую характеристику методологии исследования.

Нормативно-правовая база профилактики терроризма и экстремизма в образовательных организациях

Содержимое раздела

В данном разделе рассматривается нормативно-правовая база, регулирующая вопросы профилактики терроризма и экстремизма в образовательных организациях. Анализируются основные федеральные законы, указы Президента, постановления Правительства, а также ведомственные нормативные акты, касающиеся данной темы. Осуществляется анализ соответствия нормативных актов современным вызовам и угрозам, выявляются пробелы и противоречия в правовом регулировании. Рассматриваются вопросы финансирования профилактических мероприятий и ответственность образовательных организаций за обеспечение безопасности обучающихся. В конце раздела представлены выводы и рекомендации по совершенствованию нормативно-правовой базы.

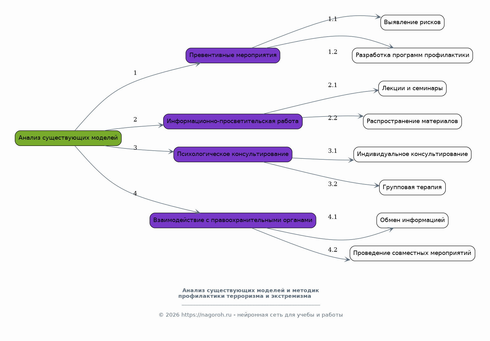
Анализ существующих моделей и методик профилактики терроризма и экстремизма

Содержимое раздела

В данном разделе проводится анализ существующих моделей и методик профилактики терроризма и экстремизма, применяемых в образовательных организациях. Рассматриваются различные подходы, включая превентивные мероприятия, информационно-просветительскую работу, психологическое консультирование и взаимодействие с правоохранительными органами. Анализируются сильные и слабые стороны каждой модели, выявляются лучшие практики и потенциальные риски. Особое внимание уделяется анализу эффективности различных методик и их адаптации к специфике образовательных организаций. Рассматриваются методы оценки эффективности профилактических мероприятий и возможности их совершенствования.

Субъекты профилактики терроризма и экстремизма и их взаимодействие с образовательными организациями

Содержимое раздела

В этом разделе подробно рассматриваются субъекты профилактики терроризма и экстремизма, такие как органы государственной власти, правоохранительные органы, специальные службы, органы местного самоуправления, общественные организации и другие заинтересованные стороны. Анализируется роль каждого субъекта в профилактической работе и их взаимодействие с образовательными организациями. Особое внимание уделяется механизмам координации и информационного обмена между субъектами профилактики и образовательными организациями. Рассматриваются проблемы и барьеры во взаимодействии, а также предлагаются пути их преодоления. В конце раздела представлены рекомендации по повышению эффективности взаимодействия между различными субъектами.

Разработка алгоритма эффективного взаимодействия

Содержимое раздела

В данном разделе разрабатывается конкретный алгоритм эффективного взаимодействия образовательных организаций с субъектами профилактики терроризма и экстремизма. Алгоритм включает в себя четкую последовательность действий, этапы, процедуры и механизмы взаимодействия. Он должен учитывать специфику образовательных организаций различных типов и уровней образования. Разрабатываются конкретные инструменты и методы, которые могут быть применены в рамках разработанного алгоритма. Алгоритм должен быть практичным, удобным в использовании и способствовать повышению эффективности профилактических мероприятий. Описывается процедура внедрения и апробации алгоритма.

Методика апробации разработанного алгоритма

Содержимое раздела

В данном разделе подробно описывается методика апробации разработанного алгоритма взаимодействия. Определяются критерии оценки эффективности алгоритма, методы сбора и анализа данных. Описывается процесс организации пилотных проектов в образовательных организациях, включая выбор образовательных организаций, определение участников, этапы реализации и методы мониторинга. Рассматриваются методы оценки эффективности алгоритма, включая количественные и качественные показатели. Особое внимание уделяется анализу результатов апробации, выявлению сильных и слабых сторон алгоритма, а также внесению необходимых корректировок.

Результаты апробации алгоритма

Содержимое раздела

В данном разделе представлены результаты апробации разработанного алгоритма взаимодействия. Осуществляется анализ данных, полученных в ходе пилотных проектов. Анализируются количественные показатели, такие как количество выявленных нарушений, случаи проявления экстремизма и терроризма, а также качественные показатели, характеризующие изменения в отношении обучающихся и сотрудников к профилактическим мероприятиям. Выявляются факторы, влияющие на эффективность алгоритма и предлагаются рекомендации по его совершенствованию. Представляются конкретные примеры успешного применения алгоритма в различных образовательных организациях. Оценивается практическая значимость полученных результатов.

Разработка рекомендаций по внедрению алгоритма

Содержимое раздела

В данном разделе формируются практические рекомендации по внедрению разработанного алгоритма взаимодействия в образовательных организациях. Рекомендации должны быть конкретными, понятными и доступными для руководителей и педагогических работников. Рассматриваются вопросы подготовки кадров, материально-технического обеспечения, организации информационного обмена и взаимодействия с различными субъектами профилактики. Предлагаются механизмы мониторинга и оценки эффективности внедрения алгоритма. Разрабатываются методические материалы, которые могут быть использованы образовательными организациями при внедрении алгоритма. Особое внимание уделяется вопросам обеспечения безопасности образовательной среды и снижения рисков.

Заключение

Содержимое раздела

В заключении обобщаются основные результаты исследования, формулируются выводы и рекомендации. Подчеркивается теоретическая и практическая значимость проведенной работы, а также ее вклад в развитие теории и практики профилактики терроризма и экстремизма в образовательных организациях. Оценивается достижение поставленных целей и задач, а также раскрывается потенциал разработанного алгоритма для повышения эффективности профилактических мероприятий. Определяются перспективные направления дальнейших исследований в данной области. Указываются области, в которых необходимо продолжить работу для улучшения и развития предложенного алгоритма.

Список литературы

Содержимое раздела

В данном разделе представлен список использованной литературы, включая нормативные правовые акты, монографии, статьи в научных журналах, материалы конференций и другие источники. Список литературы формируется в соответствии с требованиями ГОСТ. Библиографическое описание каждого источника должно быть полным и точным. Необходимо указать все релевантные источники, использованные в процессе исследования, чтобы обеспечить прозрачность и обоснованность представленных результатов. Указание списка литературы является обязательным элементом любой научной работы и способствует повышению ее credibility и достоверности. Должны быть указаны современные источники.

Получи Такой Проект

До 90% уникальность
Готовый файл Word
15-30 страниц
Список источников по ГОСТ
Оформление по ГОСТ
Таблицы и схемы
Презентация

Создать Проект на любую тему за 5 минут

Создать

#5486373