Нейросеть

Разработка алгоритма взаимодействия образовательной организации с субъектами профилактики терроризма и экстремизма: теоретический и практический аспекты

Нейросеть для проекта Гарантия уникальности Строго по ГОСТу Высочайшее качество Поддержка 24/7

Данный исследовательский проект посвящен разработке и обоснованию эффективного алгоритма взаимодействия образовательных организаций с субъектами профилактики терроризма и экстремизма. Актуальность исследования обусловлена необходимостью повышения эффективности предупреждения террористических актов и проявлений экстремизма в образовательной среде, а также необходимостью создания безопасных условий для обучающихся. Проект предполагает комплексный анализ нормативно-правовой базы, регулирующей деятельность в сфере профилактики терроризма и экстремизма, изучение передового опыта образовательных организаций и выработку рекомендаций по совершенствованию взаимодействия с различными субъектами профилактики. В рамках исследования будет разработан алгоритм, включающий в себя конкретные шаги, методики и инструменты, направленные на раннее выявление рисков, организацию профилактических мероприятий и повышение компетентности педагогических работников и обучающихся. Проект имеет практическое значение и направлен на создание условий для эффективной профилактики терроризма и экстремизма в образовательных организациях.

Идея:

Спроектировать систему взаимодействия, повышающую эффективность работы образовательных организаций и субъектов профилактики терроризма и экстремизма. Предложить алгоритм, снижающий риски проявления экстремизма и террористических угроз в образовательной среде.

Продукт:

Разработанный алгоритм взаимодействия, представляющий собой пошаговое руководство для образовательных организаций. Он будет включать методические рекомендации, шаблоны документов и учебные материалы.

Проблема:

Существует недостаточная формализация и координация взаимодействия образовательных организаций с субъектами профилактики терроризма. Отсутствуют четкие алгоритмы действий, что снижает эффективность профилактических мероприятий.

Актуальность:

Актуальность исследования обусловлена текущей ситуацией в мире и необходимостью защиты обучающихся и персонала. Разработка эффективного алгоритма имеет ключевое значение для обеспечения безопасности в образовательных учреждениях.

Цель:

Разработать и апробировать эффективный алгоритм взаимодействия образовательных организаций с субъектами профилактики терроризма и экстремизма. Повысить уровень защищенности образовательной среды.

Целевая аудитория:

Проект ориентирован на руководителей и сотрудников образовательных организаций, ответственных за профилактику терроризма и экстремизма. Также проект будет полезен специалистам, занимающимся вопросами безопасности в образовательной сфере.

Задачи:

  • Проведение анализа нормативно-правовой базы и изучение существующих моделей взаимодействия.
  • Выявление и анализ лучших практик в области профилактики терроризма и экстремизма.
  • Разработка алгоритма взаимодействия образовательной организации с субъектами профилактики.
  • Апробация разработанного алгоритма и оценка его эффективности.
  • Подготовка рекомендаций по внедрению и совершенствованию алгоритма.

Ресурсы:

Для реализации проекта потребуются доступ к нормативно-правовым актам, научным публикациям, данные о деятельности образовательных организаций и экспертное участие специалистов в области безопасности и профилактики.

Роли в проекте:

Организует и координирует работу проектной группы. Отвечает за общее руководство проектом, определение целей и задач, распределение обязанностей, контроль сроков и качества выполнения работы. Осуществляет взаимодействие с экспертами и заинтересованными сторонами, а также отвечает за подготовку итоговых отчетов и презентаций. Руководитель обеспечивает соответствие проекта поставленным задачам и требованиям нормативных документов, а также контролирует соблюдение этических норм.

Осуществляет сбор, анализ и систематизацию информации, необходимой для разработки алгоритма. Проводит анализ нормативно-правовой базы, изучение научных публикаций и лучших практик. Выявляет ключевые проблемы и разрабатывает рекомендации по их решению. Аналитик взаимодействует с другими членами проектной группы, участвует в разработке методических материалов и оценке эффективности предлагаемых решений. Аналитик также отвечает за подготовку аналитических отчетов и презентаций по результатам проведенного анализа.

Предоставляет экспертные знания и консультации по вопросам профилактики терроризма и экстремизма. Осуществляет оценку рисков и угроз, участвует в разработке алгоритма взаимодействия, учитывая специфику образовательной среды. Эксперт обеспечивает соответствие разработанных решений требованиям безопасности и действующему законодательству. Он также участвует в апробации алгоритма и подготовке рекомендаций по его внедрению и совершенствованию, основываясь на своем профессиональном опыте и знаниях.

Разрабатывает методические рекомендации и материалы для практического использования разработанного алгоритма. Адаптирует теоретические знания к практическим условиям образовательной организации. Участвует в подготовке учебных программ и инструкций для педагогических работников и обучающихся. Методист обеспечивает доступность и понятность методических материалов, а также проводит обучение и консультирование пользователей по вопросам применения разработанного алгоритма.

Наименование образовательного учреждения

Проект

на тему

Разработка алгоритма взаимодействия образовательной организации с субъектами профилактики терроризма и экстремизма: теоретический и практический аспекты

Выполнил: ФИО

Руководитель: ФИО

Содержание

  • Введение 1
  • Теоретические основы профилактики терроризма и экстремизма 2
  • Анализ существующих моделей взаимодействия образовательных организаций с субъектами профилактики 3
  • Разработка алгоритма взаимодействия образовательной организации с субъектами профилактики 4
  • Методическое обеспечение реализации алгоритма 5
  • Апробация алгоритма в образовательной организации 6
  • Анализ результатов апробации и оценка эффективности алгоритма 7
  • Разработка рекомендаций по внедрению и совершенствованию алгоритма 8
  • Практическое применение алгоритма: кейс-стади 9
  • Заключение 10
  • Список литературы 11

Введение

Содержимое раздела

В разделе описывается актуальность выбранной темы, обосновывается ее значимость для современного образовательного пространства и общественной безопасности. Приводятся основные цели и задачи исследования, определяется его объект и предмет. Указывается методология исследования, включающая методы сбора и анализа данных, а также подходы к разработке алгоритма взаимодействия. Дается обзор структуры работы и краткое описание каждой главы, определяя логику изложения материала и его практическую направленность.

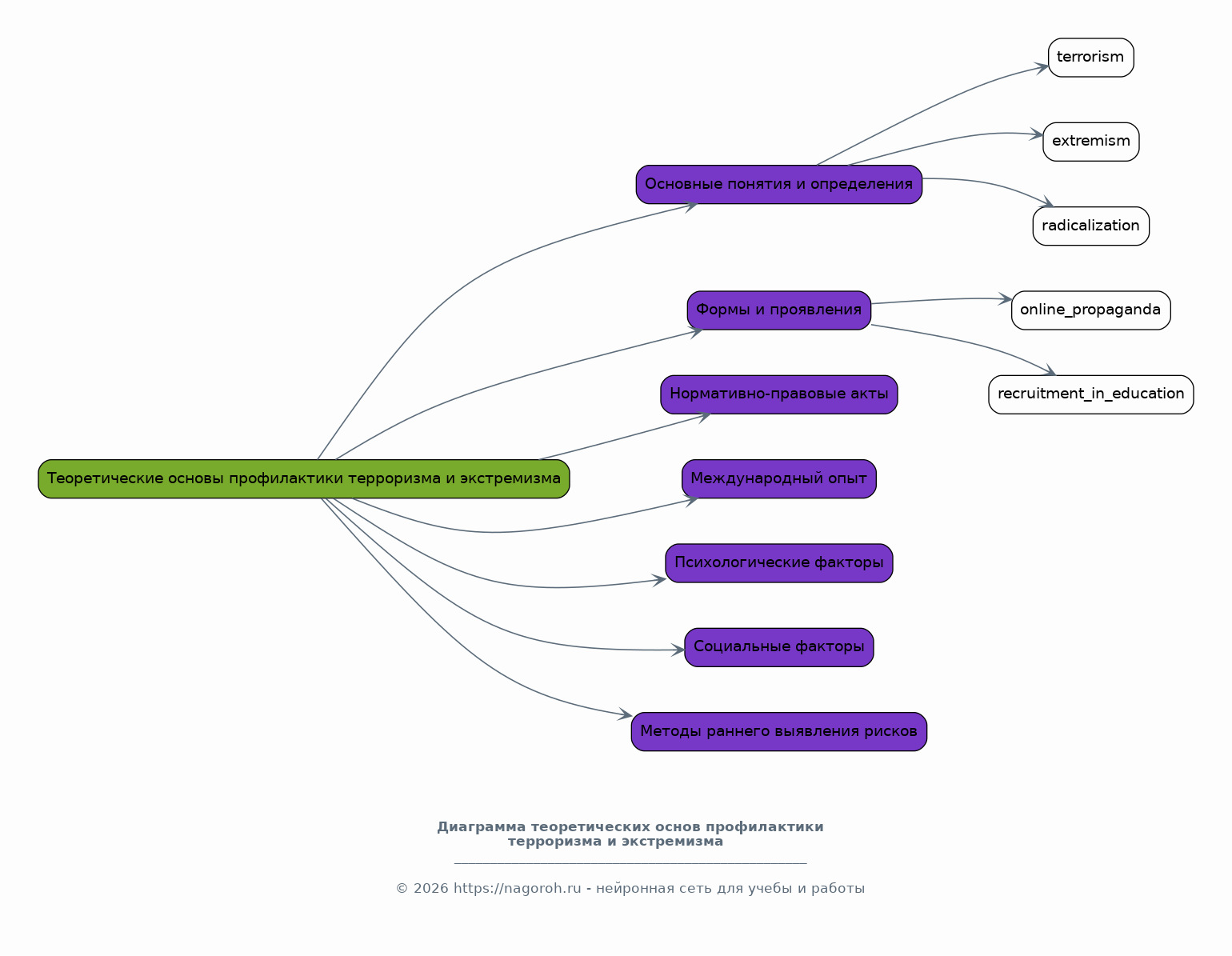
Теоретические основы профилактики терроризма и экстремизма

Содержимое раздела

Рассматриваются основные понятия и определения в области терроризма и экстремизма, анализируются их формы и проявления в образовательной среде. Изучаются нормативно-правовые акты, регулирующие деятельность по профилактике терроризма и экстремизма, а также международный опыт в данной сфере. Проводится анализ психологических и социальных факторов, влияющих на вовлечение в террористическую и экстремистскую деятельность, а также рассматриваются методы раннего выявления рисков.

Анализ существующих моделей взаимодействия образовательных организаций с субъектами профилактики

Содержимое раздела

Проводится анализ существующих моделей взаимодействия, выявляются их сильные и слабые стороны. Рассматриваются различные подходы к организации профилактической работы, включая взаимодействие с правоохранительными органами, органами молодежной политики и другими заинтересованными сторонами. Анализируется опыт конкретных образовательных организаций и оценивается эффективность используемых методов и инструментов. Определяются основные проблемы и недостатки в существующих моделях взаимодействия, а также выявляются факторы, влияющие на их эффективность.

Разработка алгоритма взаимодействия образовательной организации с субъектами профилактики

Содержимое раздела

Представлен разработанный алгоритм взаимодействия, включающий в себя четкие шаги и процедуры. Описываются методы и инструменты для раннего выявления рисков, оценки уязвимости и профилактики терроризма и экстремизма. Раскрывается роль каждого участника процесса взаимодействия, включая администрацию образовательной организации, педагогов, обучающихся и представителей субъектов профилактики. Определяются механизмы координации, информационного обмена и взаимной поддержки между различными сторонами.

Методическое обеспечение реализации алгоритма

Содержимое раздела

Описываются методические рекомендации и материалы, необходимые для практической реализации разработанного алгоритма. Представлены шаблоны документов, инструкции, обучающие программы и методики для работы с обучающимися. Рассматриваются методы оценки эффективности профилактических мероприятий, а также механизмы мониторинга и контроля. Определяются способы повышения компетенции педагогических работников и обучающихся в области профилактики терроризма и экстремизма, а также обеспечения безопасности в образовательной среде.

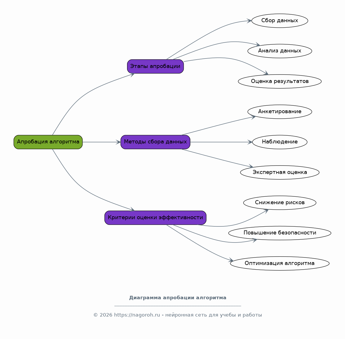
Апробация алгоритма в образовательной организации

Содержимое раздела

Описывается процесс апробации разработанного алгоритма в реальных условиях образовательной организации. Представлена методика проведения апробации, включая этапы, методы сбора данных и критерии оценки эффективности. Анализируются полученные результаты, выявляются сильные и слабые стороны алгоритма, а также предлагаются мероприятия по его доработке. Оценивается влияние апробации на уровень безопасности в образовательной организации и готовность к реагированию на террористические угрозы.

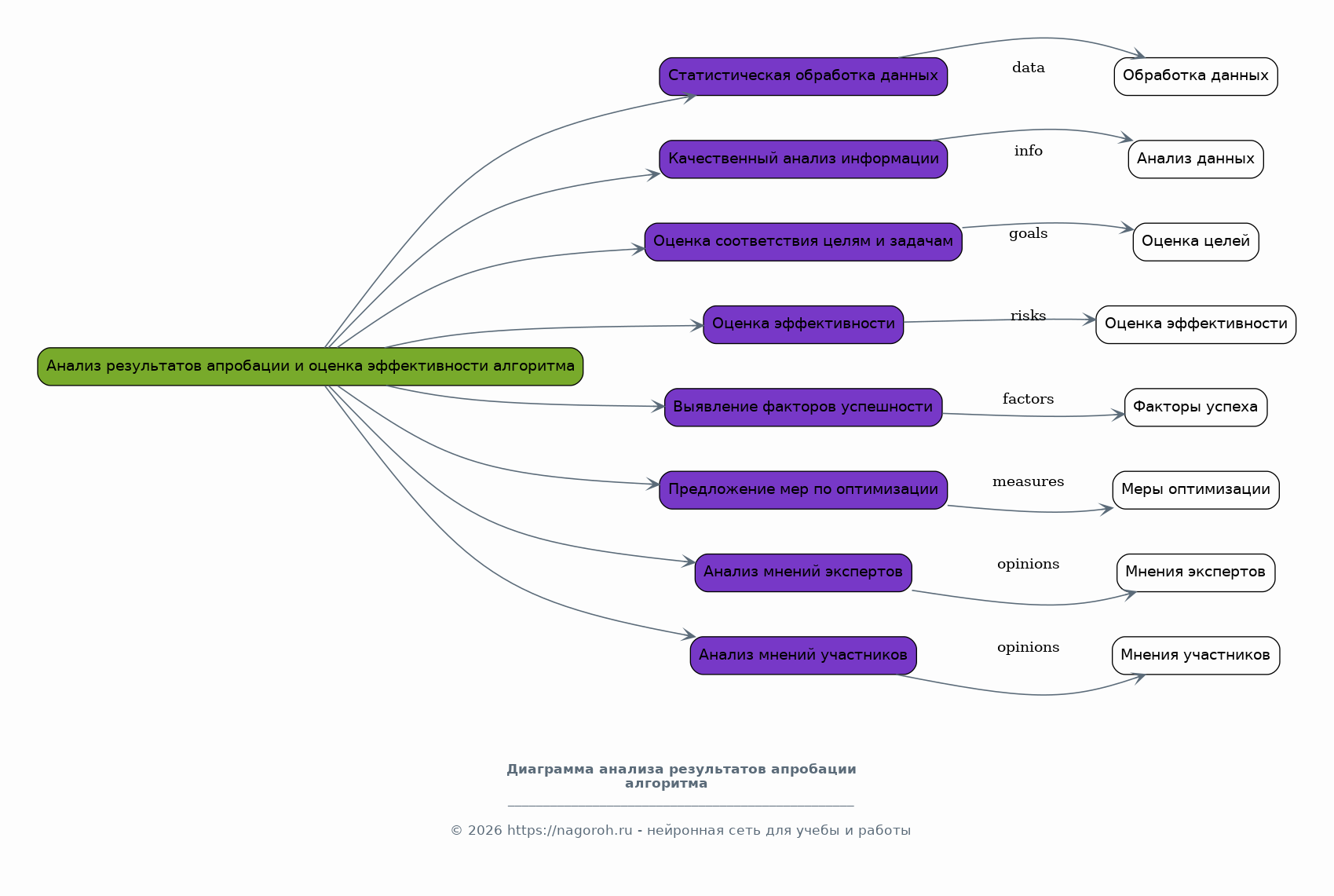
Анализ результатов апробации и оценка эффективности алгоритма

Содержимое раздела

Проводится детальный анализ результатов апробации, что включает статистическую обработку данных и качественный анализ полученной информации. Оценивается соответствие разработанного алгоритма поставленным целям и задачам, а также его эффективность с точки зрения снижения рисков терроризма и экстремизма. Выявляются факторы, влияющие на успешность внедрения алгоритма, а также предлагаются меры по его оптимизации и совершенствованию. Анализируются мнения экспертов и участников апробации.

Разработка рекомендаций по внедрению и совершенствованию алгоритма

Содержимое раздела

Представлены конкретные рекомендации по внедрению разработанного алгоритма в образовательных организациях. Определяются необходимые условия для успешной реализации алгоритма, включая организационные, кадровые и ресурсные аспекты. Предлагаются меры по повышению эффективности взаимодействия с субъектами профилактики, а также по совершенствованию системы мониторинга и контроля. Определяются перспективы дальнейшего развития алгоритма и направления его адаптации к изменяющимся условиям и вызовам.

Практическое применение алгоритма: кейс-стади

Содержимое раздела

Представлен пример практического применения разработанного алгоритма, с акцентом на конкретную образовательную организацию. Описываются особенности ее деятельности, условия реализации алгоритма и полученные результаты. Проводится анализ успешных и неудачных аспектов применения, выделяются ключевые факторы успеха. Оценивается влияние алгоритма на обеспечение безопасности и профилактику терроризма и экстремизма в данной организации. Представлены рекомендации для других образовательных учреждений на основе данного кейса.

Заключение

Содержимое раздела

Подводятся итоги проведенного исследования, обобщаются основные выводы и результаты. Оценивается достижение поставленных целей и задач, а также значимость полученных результатов для теории и практики. Определяются перспективы дальнейших исследований в области профилактики терроризма и экстремизма в образовательной среде. Подчеркивается роль данного исследования в обеспечении безопасности и создании благоприятных условий для обучения и воспитания обучающихся. Обозначается вклад работы в формирование безопасной образовательной среды.

Список литературы

Содержимое раздела

В разделе представлен полный перечень использованной литературы, включая нормативно-правовые акты, научные публикации, монографии, диссертации, статьи из журналов и интернет-ресурсы. Список составлен в соответствии с требованиями к оформлению библиографии, с указанием всех необходимых данных о каждом источнике (автор, название, издательство, год издания, страницы и т.д.). Литература систематизирована в соответствии с принятыми правилами (алфавитном порядке, по разделам).

Получи Такой Проект

До 90% уникальность
Готовый файл Word
15-30 страниц
Список источников по ГОСТ
Оформление по ГОСТ
Таблицы и схемы
Презентация

Создать Проект на любую тему за 5 минут

Создать

#5486001