Нейросеть

Разработка бизнес-плана магазина экстремальных трюковых самокатов: теоретическое обоснование и практическая реализация

Нейросеть для проекта Гарантия уникальности Строго по ГОСТу Высочайшее качество Поддержка 24/7

Данный проект представляет собой всесторонний бизнес-план, направленный на создание и развитие магазина, специализирующегося на продаже экстремальных трюковых самокатов. Проект включает в себя глубокий анализ рынка, определение целевой аудитории, разработку маркетинговой стратегии и оценку финансовых показателей. Детально рассматриваются ключевые аспекты, такие как выбор местоположения, формирование ассортимента, ценообразование, организация продаж и послепродажного обслуживания. Особое внимание уделяется анализу конкурентной среды, выявлению сильных и слабых сторон, а также разработке стратегий для достижения устойчивого конкурентного преимущества. В процессе работы будут учтены современные тенденции рынка, потребности потребителей и лучшие практики в области розничной торговли. Бизнес-план будет служить руководством для привлечения инвестиций, эффективного управления магазином и обеспечения его прибыльности. Проект направлен на студентов, изучающих основы предпринимательства и желающих освоить практические навыки разработки бизнес-планов.

Идея:

Создание торговой точки, предлагающей широкий ассортимент трюковых самокатов и сопутствующих товаров, ориентированной на любителей экстремального спорта. Предложение дополнительных услуг, таких как консультации экспертов и организация мастер-классов, для повышения лояльности клиентов и увеличения объемов продаж.

Продукт:

Магазин будет предлагать различные модели трюковых самокатов, запчасти, аксессуары и защитное снаряжение от ведущих мировых брендов. Кроме того, будут предоставлены услуги по ремонту, настройке самокатов и индивидуальному подбору оборудования.

Проблема:

Существует недостаток специализированных магазинов, предлагающих качественные трюковые самокаты и профессиональные консультации для начинающих и опытных райдеров. Недостаточность информации о правильном выборе самоката, его обслуживании и безопасной эксплуатации представляет собой проблему для потенциальных покупателей.

Актуальность:

Проект актуален в связи с ростом популярности экстремальных видов спорта среди молодежи и подростков. Высокий спрос на трюковые самокаты и сопутствующие товары делает этот рынок перспективным для предпринимательской деятельности.

Цель:

Разработать детальный бизнес-план, который позволит успешно открыть и управлять магазином экстремальных трюковых самокатов. Обеспечить прибыльность магазина в долгосрочной перспективе за счет эффективной организации бизнес-процессов и предоставления качественного обслуживания.

Целевая аудитория:

Целевая аудитория включает в себя подростков и молодых людей, увлеченных экстремальными видами спорта, а также их родителей. Важную роль будут играть тренеры и инструкторы по самокатному спорту, заинтересованные в приобретении качественного оборудования для своих учеников.

Задачи:

  • Проведение анализа рынка и исследование конкурентной среды.
  • Определение целевой аудитории и разработка маркетинговой стратегии.
  • Выбор местоположения магазина и формирование ассортимента товаров.
  • Разработка финансовой модели и оценка рисков проекта.

Ресурсы:

Для реализации проекта потребуются стартовый капитал, торговое помещение, оборудование, персонал, маркетинговые инструменты и поставщики товаров.

Роли в проекте:

Отвечает за общее руководство проектом, планирование и координацию деятельности всех участников. Организует работу команды, контролирует сроки и бюджет проекта, а также отвечает за коммуникацию с заинтересованными сторонами. Оценивает риски и принимает решения по их минимизации. Обеспечивает успешную реализацию бизнес-плана в соответствии с поставленными целями и задачами. Является ключевым лицом, ответственным за достижение финансовых показателей и развитие магазина. Менеджер проекта обладает опытом управления проектами и знанием основ предпринимательства.

Разрабатывает и реализует маркетинговую стратегию, направленную на привлечение целевой аудитории и повышение узнаваемости бренда. Проводит анализ рынка и конкурентов, определяет ценовую политику, разрабатывает рекламные кампании и продвигает магазин в социальных сетях. Организует мероприятия и акции для привлечения клиентов, а также анализирует эффективность маркетинговых мероприятий. Маркетолог обладает знаниями в области маркетинга, рекламы, PR и digital-маркетинга, опытом работы с социальными сетями и аналитическими инструментами. Важно умение работать с целевой аудиторией.

Отвечает за разработку финансовой модели проекта, анализ финансовых показателей и управление бюджетом. Проводит анализ доходов и расходов, составляет прогнозы продаж и финансовые отчеты. Оценивает риски и разрабатывает стратегии по оптимизации затрат. Контролирует движение денежных средств и обеспечивает финансовую устойчивость магазина. Финансовый аналитик обладет знаниями в области бухгалтерского учета, финансового анализа и управления финансами, а также опытом работы с финансовыми моделями и аналитическими инструментами. Хорошее знание принципов оценки инвестиций является обязательным.

Обеспечивает профессиональное обслуживание клиентов, консультирует по вопросам выбора самокатов, запчастей и аксессуаров. Знает особенности предлагаемых товаров, умеет выявлять потребности клиентов и предлагать оптимальные решения. Принимает заказы, оформляет продажи и работает с кассовым аппаратом. Поддерживает порядок в торговом зале, организует выкладку товаров и следит за их наличием. Продавец-консультант должен обладать коммуникативными навыками, знанием ассортимента, умением работать с клиентами и стремлением к достижению высоких результатов продаж.

Наименование образовательного учреждения

Проект

на тему

Разработка бизнес-плана магазина экстремальных трюковых самокатов: теоретическое обоснование и практическая реализация

Выполнил: ФИО

Руководитель: ФИО

Содержание

  • Введение 1
  • Анализ рынка трюковых самокатов 2
  • Описание целевой аудитории 3
  • Концепция магазина и ассортимент 4
  • Маркетинговая стратегия 5
  • Операционный план 6
  • Финансовый план 7
  • Анализ рисков и разработка сценариев 8
  • Оценка эффективности проекта 9
  • Список литературы 10

Введение

Содержимое раздела

В разделе описывается актуальность выбранной темы, обосновывается необходимость разработки бизнес-плана магазина экстремальных трюковых самокатов. Представлены цели и задачи проекта, а также краткий обзор структуры бизнес-плана. Рассматриваются основные этапы работы над проектом, включая анализ рынка, определение целевой аудитории, разработку маркетинговой стратегии и оценку финансовых показателей. Определены ключевые термины и понятия, используемые в бизнес-плане, а также сформулированы основные вопросы, на которые необходимо будет ответить в ходе исследования. Обосновывается научная и практическая значимость проекта для студентов, изучающих основы предпринимательства.

Анализ рынка трюковых самокатов

Содержимое раздела

В данном разделе проводится всесторонний анализ рынка трюковых самокатов. Рассматривается текущее состояние рынка, его динамика, тенденции и перспективы развития. Анализируется объем рынка, его география и структура. Проводится анализ основных игроков рынка, включая производителей, поставщиков и конкурентов. Оценивается уровень конкуренции и рыночной доли каждого игрока. Изучаются факторы, влияющие на спрос, такие как экономическая ситуация, потребительские предпочтения, сезонность и т.д. Рассматриваются основные сегменты рынка, включая различные типы самокатов, запчасти, аксессуары и сопутствующие товары. Выявляются возможности и угрозы для бизнеса, связанные с состоянием рынка.

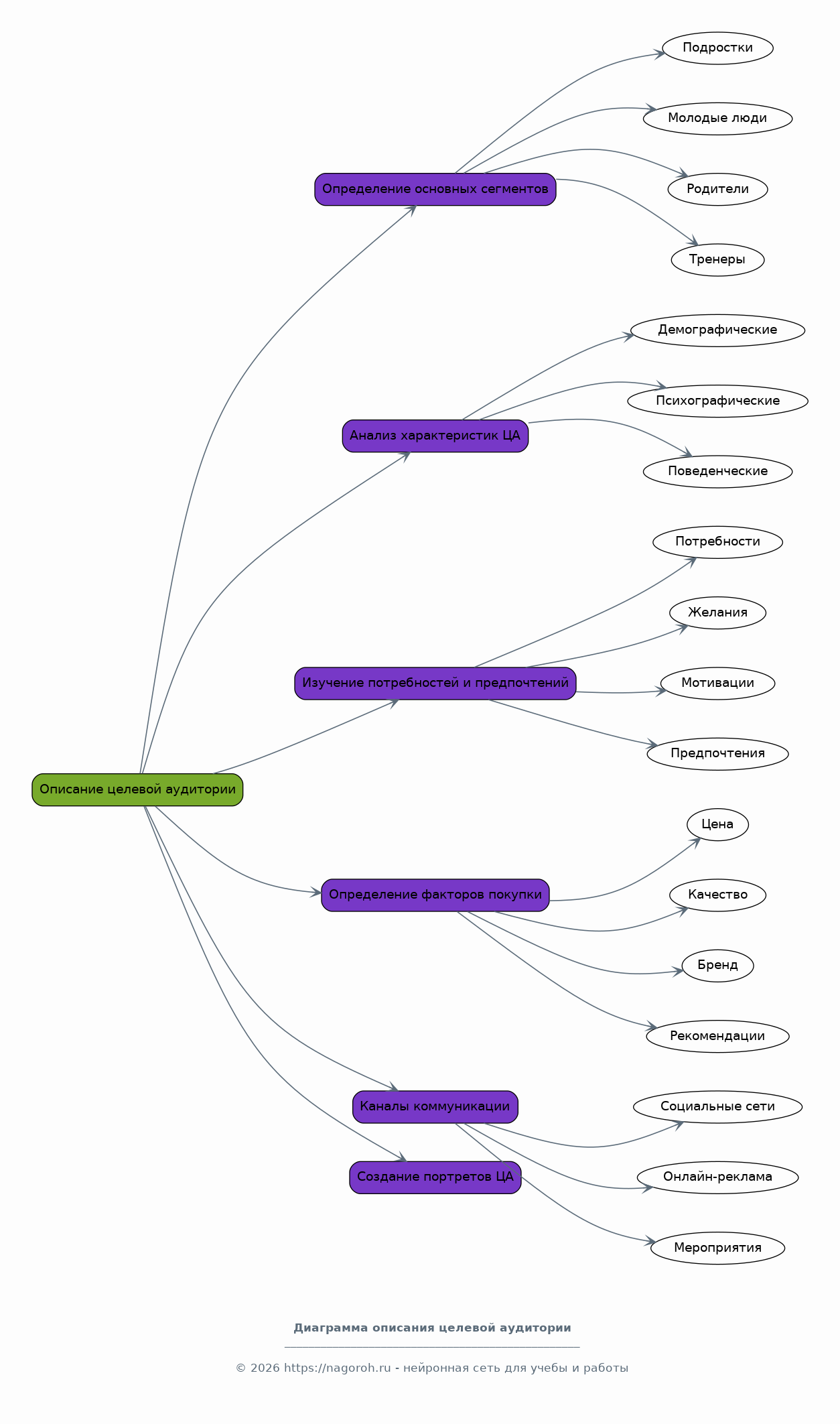
Описание целевой аудитории

Содержимое раздела

В этом разделе подробно описывается целевая аудитория магазина экстремальных трюковых самокатов. Определяются основные сегменты целевой аудитории, включая подростков, молодых людей, их родителей и тренеров по самокатному спорту. Проводится анализ демографических, психографических и поведенческих характеристик целевой аудитории. Изучаются потребности, желания, мотивации и предпочтения целевой аудитории. Определяются ключевые факторы, влияющие на принятие решения о покупке. Рассматриваются каналы коммуникации, которые наиболее эффективны для охвата целевой аудитории. Создаются портреты типичных представителей целевой аудитории, которые будут использоваться в разработке маркетинговой стратегии.

Концепция магазина и ассортимент

Содержимое раздела

В данном разделе формируется концепция магазина экстремальных трюковых самокатов. Определяется формат магазина, его местоположение, интерьер и экстерьер. Разрабатывается концепция обслуживания клиентов и формируется уникальное торговое предложение (УТП). Формируется ассортимент товаров, включая различные модели самокатов, запчасти, аксессуары и сопутствующие товары. Определяется ценовая политика и разрабатываются стратегии ценообразования. Рассматриваются вопросы поставки товаров и взаимодействия с поставщиками. Разрабатываются планы по мерчендайзингу и организации торгового пространства. Обсуждаются дополнительные услуги, которые могут быть предложены клиентам (ремонт, настройка, консультации).

Маркетинговая стратегия

Содержимое раздела

В этом разделе разрабатывается маркетинговая стратегия, направленная на продвижение магазина экстремальных трюковых самокатов. Определяются цели и задачи маркетинга. Проводится анализ внешней и внутренней среды, SWOT-анализ. Разрабатывается маркетинговый план, включающий стратегии продвижения, ценообразования, дистрибуции и коммуникаций. Выбираются каналы продвижения, такие как социальные сети, наружная реклама, онлайн-реклама, партнерские программы и мероприятия. Разрабатывается рекламная кампания, включая создание креативных материалов и определение бюджета. Разрабатывается стратегия работы с клиентами и программа лояльности. Оценивается эффективность маркетинговых мероприятий.

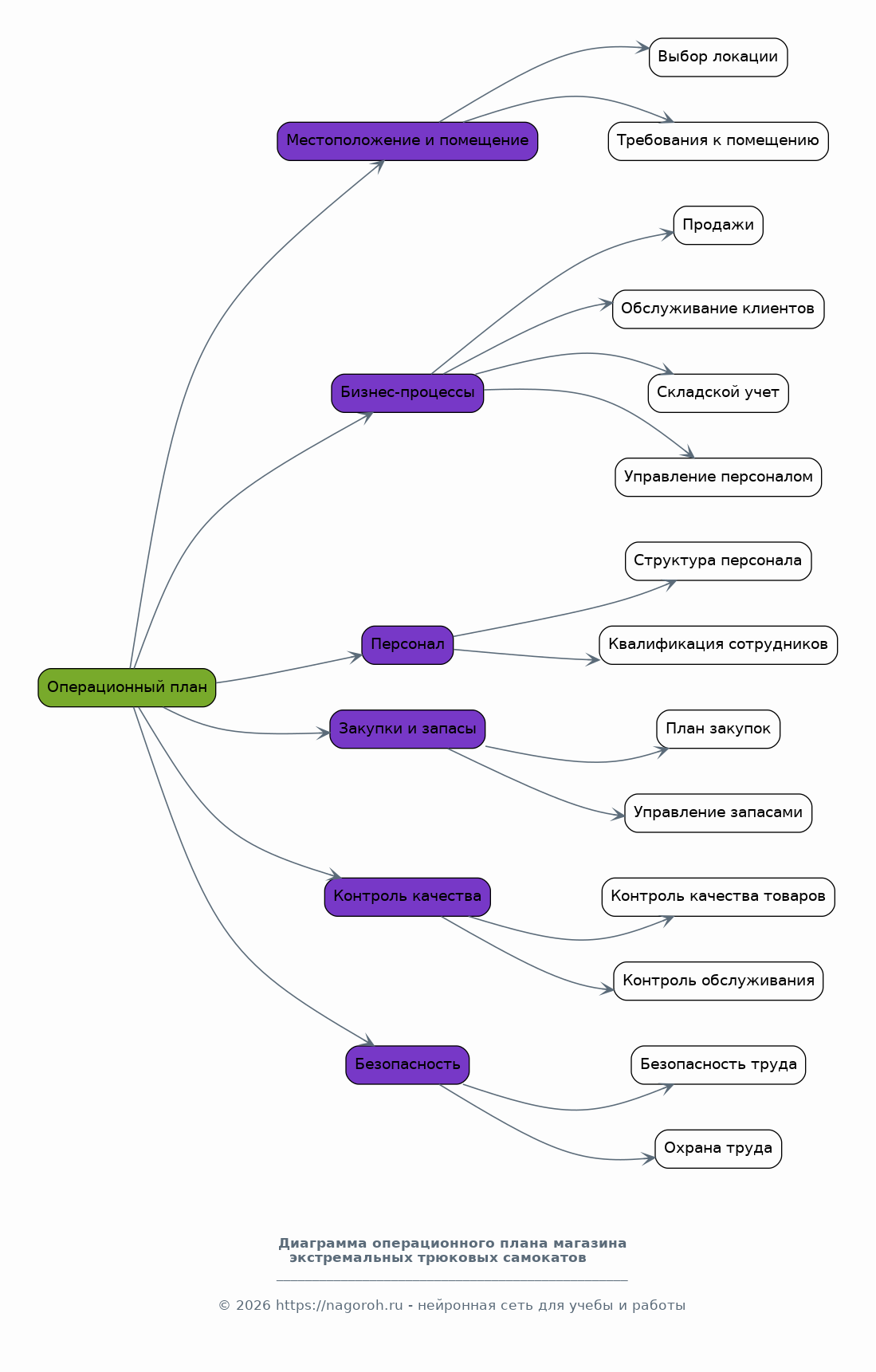
Операционный план

Содержимое раздела

В данном разделе разрабатывается операционный план, который описывает все аспекты деятельности магазина. Определяется местоположение магазина и требования к помещению. Разрабатывается схема организации бизнес-процессов, включая процессы продаж, обслуживания клиентов, складского учета и управления персоналом. Определяется структура персонала и требования к квалификации сотрудников. Разрабатывается план закупок и управления запасами. Описывается система контроля качества товаров и обслуживания клиентов. Разрабатывается план по обеспечению безопасности и охране труда.

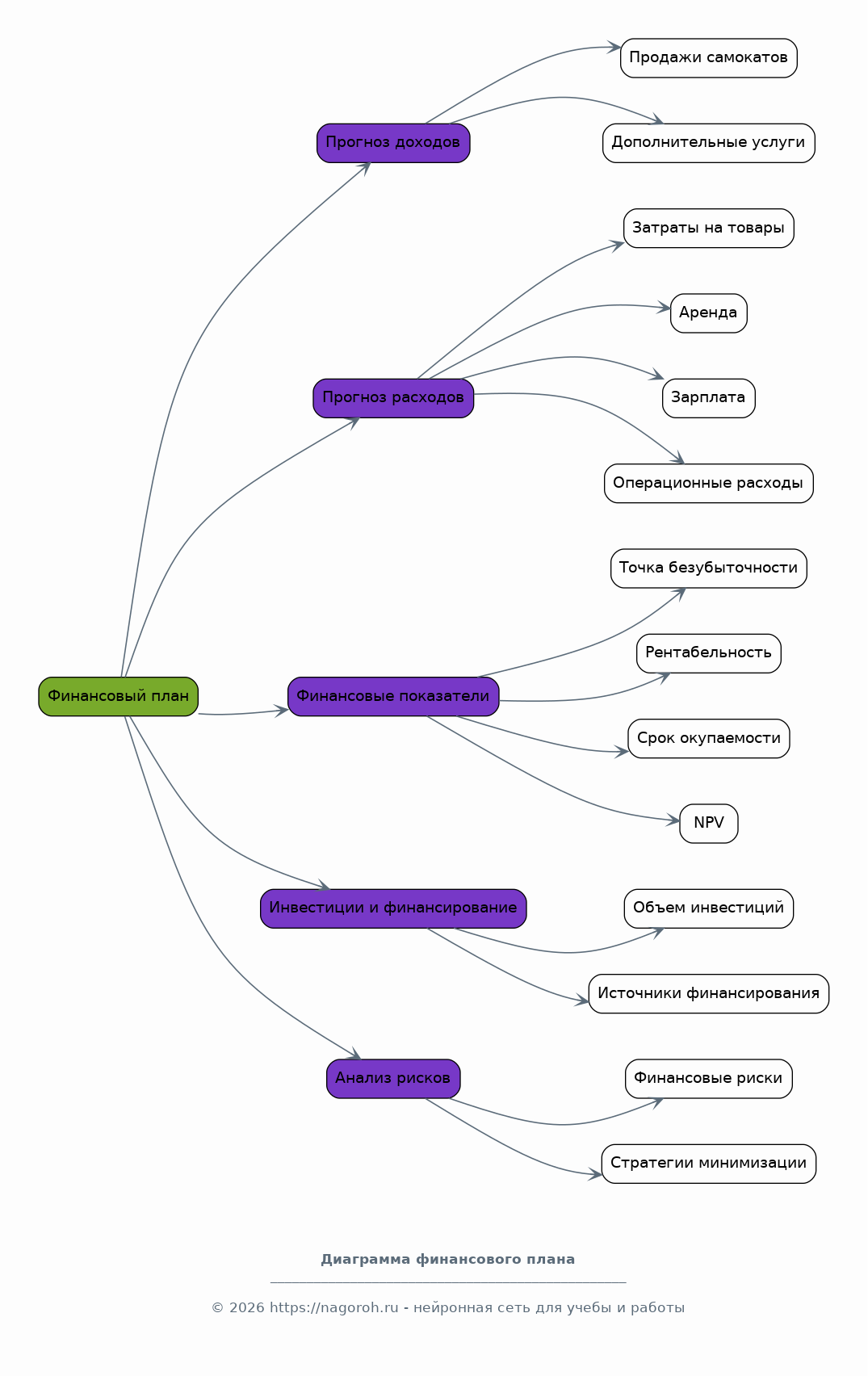
Финансовый план

Содержимое раздела

В этом разделе разрабатывается финансовый план, который включает в себя все необходимые сведения для оценки финансовой жизнеспособности проекта. Разрабатывается прогноз доходов и расходов на определенный период времени. Составляются прогнозы продаж, рассчитываются затраты на закупку товаров, аренду помещения, оплату труда персонала и другие операционные расходы. Определяется необходимый объем инвестиций и источники финансирования. Рассчитываются основные финансовые показатели: точка безубыточности, рентабельность, срок окупаемости инвестиций и чистая приведенная стоимость. Оцениваются финансовые риски и разрабатываются стратегии по их минимизации.

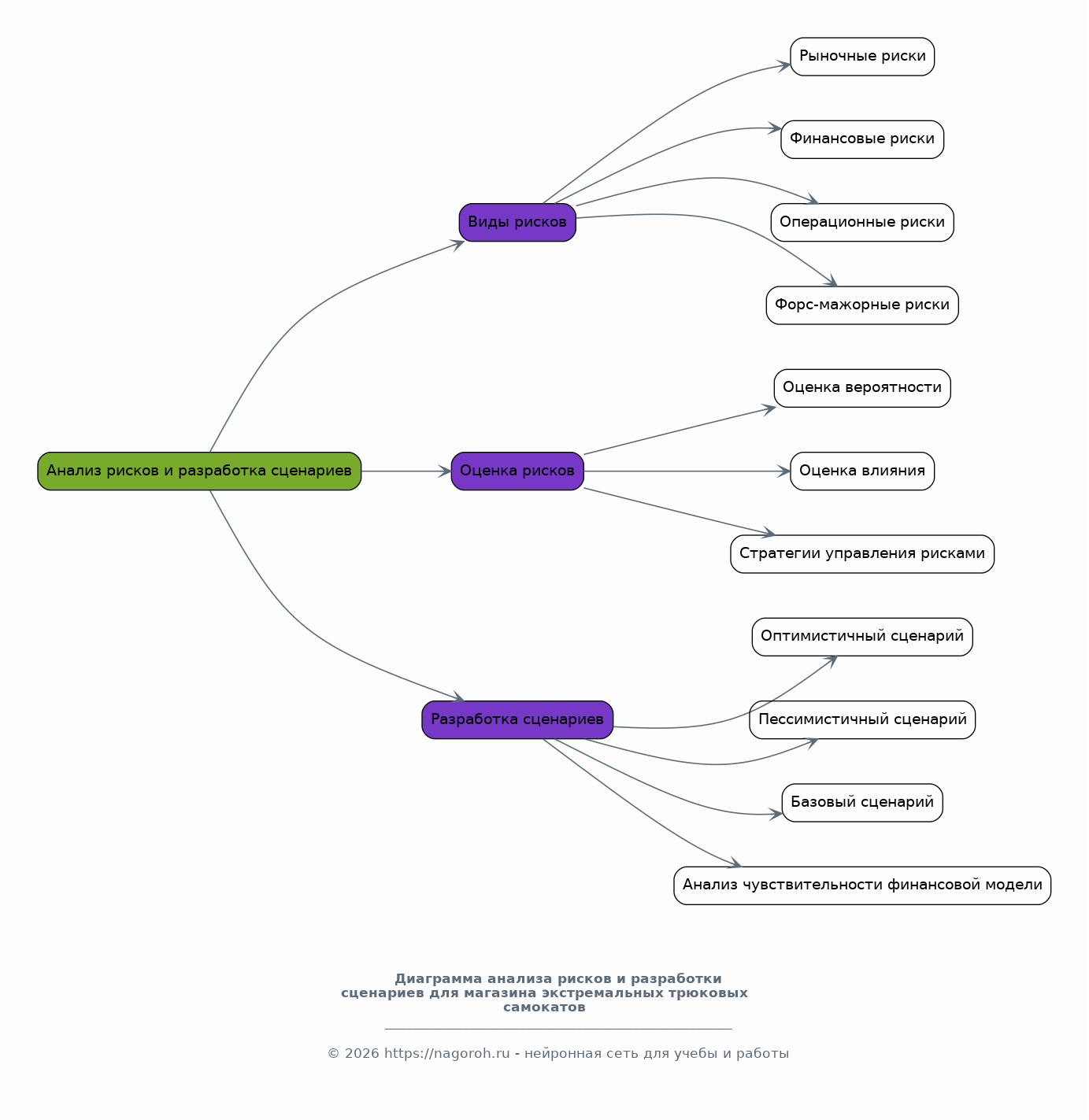
Анализ рисков и разработка сценариев

Содержимое раздела

В этом разделе проводится анализ возможных рисков, связанных с открытием и функционированием магазина экстремальных трюковых самокатов. Определяются основные виды рисков, такие как рыночные, финансовые, операционные и форс-мажорные. Оценивается вероятность возникновения каждого риска и его потенциальное влияние на бизнес. Разрабатываются стратегии по управлению рисками, включая меры по предотвращению, минимизации и страхованию рисков. Разрабатываются сценарии развития событий в различных ситуациях, включая оптимистичные, пессимистичные и базовые сценарии. Проводится анализ чувствительности финансовых показателей к изменениям ключевых факторов.

Оценка эффективности проекта

Содержимое раздела

В данном разделе проводится оценка эффективности разработанного бизнес-плана. Анализируются финансовые показатели, такие как рентабельность, срок окупаемости инвестиций и чистая приведенная стоимость. Оценивается соответствие проекта поставленным целям и задачам. Определяются сильные и слабые стороны проекта, а также возможности для его улучшения. Проводится анализ чувствительности проекта к изменениям внешних факторов и рисков. Формулируются выводы о целесообразности реализации проекта и его потенциальной прибыльности. Предлагаются рекомендации по дальнейшему развитию бизнеса.

Список литературы

Содержимое раздела

В данном разделе представлены все источники информации, использованные при разработке бизнес-плана. В список включаются книги, статьи, научные публикации, интернет-ресурсы, статистические данные и другие материалы. Список составляется в соответствии с требованиями к оформлению научной работы, с указанием авторов, названий, издательств, годов издания и страниц. Список литературы служит для подтверждения достоверности информации и демонстрации глубины исследования. Важно, чтобы список был полным и содержал все источники, на которые были сделаны ссылки в тексте бизнес-плана.

Получи Такой Проект

До 90% уникальность
Готовый файл Word
15-30 страниц
Список источников по ГОСТ
Оформление по ГОСТ
Таблицы и схемы
Презентация

Создать Проект на любую тему за 5 минут

Создать

#6210855