Нейросеть

Разработка бизнес-плана предприятия общественного питания (на примере шаурмичной)

Нейросеть для проекта Гарантия уникальности Строго по ГОСТу Высочайшее качество Поддержка 24/7

Данный проект представляет собой детальный бизнес-план, направленный на обоснование целесообразности открытия и функционирования предприятия общественного питания, специализирующегося на производстве и реализации шаурмы. В рамках данного бизнес-плана будет проведен всесторонний анализ рынка, включая исследование конкурентной среды, определение целевой аудитории и прогнозирование спроса. Особое внимание будет уделено разработке маркетинговой стратегии, направленной на привлечение и удержание клиентов, а также планированию операционной деятельности, включающей в себя выбор местоположения, закупку оборудования, организацию производственного процесса и управление персоналом. Финансовый план будет включать в себя расчет необходимых инвестиций, прогнозирование доходов и расходов, оценку точки безубыточности и анализ прибыльности проекта. Данное исследование призвано предоставить всестороннюю информацию о потенциале и рисках открытия шаурмичной, а также сформировать основу для принятия обоснованных управленческих решений.

Идея:

Предлагается разработка комплексного бизнес-плана для открытия шаурмичной, обеспечивающего детальный анализ рынка, планирование всех аспектов деятельности и оценку финансовой эффективности. Реализация данного проекта позволит создать устойчивый и прибыльный бизнес.

Продукт:

Продуктом данного проекта является готовый бизнес-план, предоставляющий детальную информацию о всех аспектах деятельности шаурмичной, включая финансовые показатели. Бизнес-план будет содержать стратегии для повышения эффективности и прибыльности бизнеса.

Проблема:

Существует необходимость в обоснованном планировании для снижения рисков и повышения вероятности успеха при открытии нового предприятия общественного питания. Отсутствие структурированного подхода к разработке бизнес-плана может привести к неэффективному использованию ресурсов и финансовым потерям.

Актуальность:

В условиях динамично развивающегося рынка общественного питания, актуальность разработки бизнес-планов возрастает, поскольку они являются инструментом для оценки перспектив и обоснования инвестиционных решений. Шаурмичные, как быстрорастущий сегмент рынка, требуют тщательной проработки бизнес-модели.

Цель:

Целью данного проекта является разработка детализированного бизнес-плана для открытия шаурмичной, обеспечивающего экономическое обоснование и эффективное управление. Достижение данной цели предполагает анализ рынка, разработку стратегий и оценку финансовой состоятельности проекта.

Целевая аудитория:

Целевой аудиторией данного бизнес-плана являются начинающие предприниматели, планирующие открыть шаурмичную, а также действующие владельцы бизнеса, желающие оптимизировать свои операции. Бизнес-план поможет им принять обоснованные решения и добиться успеха на рынке.

Задачи:

  • Проведение анализа рынка общественного питания и конкурентной среды.
  • Разработка стратегии маркетинга, включающей позиционирование, ценообразование и продвижение.
  • Составление операционного плана, включающего выбор местоположения, закупку оборудования и организацию производственного процесса.
  • Разработка финансового плана, включающего оценку инвестиций, прогнозирование доходов и расходов, а также анализ прибыльности.
  • Оценка рисков и разработка стратегии их минимизации.

Ресурсы:

Для реализации данного проекта потребуются ресурсы: доступ к статистическим данным, программное обеспечение для финансового моделирования и экспертные знания в области общественного питания и маркетинга.

Роли в проекте:

Отвечает за общее руководство проектом, включая планирование, организацию, координацию и контроль выполнения всех этапов. Осуществляет взаимодействие с членами команды, определяет приоритеты, принимает ключевые решения и отвечает за конечный результат. Также отвечает за составление итогового отчета по проекту и представление результатов.

Проводит исследование рынка общественного питания, анализирует конкурентную среду, определяет целевую аудиторию и оценивает потенциальный спрос. Собирает и анализирует данные, готовит отчеты и рекомендации для принятия стратегических решений. Участвует в разработке маркетинговой стратегии и оценке рисков.

Отвечает за разработку финансового плана, включающего оценку инвестиций, прогнозирование доходов и расходов, анализ прибыльности и расчет точки безубыточности. Анализирует финансовые показатели, оценивает риски и готовит рекомендации для оптимизации финансовых потоков. Обеспечивает соответствие финансового плана требованиям проекта.

Разрабатывает маркетинговую стратегию, включая позиционирование, ценообразование, продвижение и определение целевой аудитории. Проводит анализ эффективности маркетинговых кампаний, разрабатывает рекомендации по улучшению. Отвечает за создание бренда и повышение узнаваемости шаурмичной.

Наименование образовательного учреждения

Проект

на тему

Разработка бизнес-плана предприятия общественного питания (на примере шаурмичной)

Выполнил: ФИО

Руководитель: ФИО

Содержание

  • Введение 1
  • Анализ рынка общественного питания 2
  • Описание продукта и услуг 3
  • Маркетинговая стратегия 4
  • Операционный план 5
  • Организационный план 6
  • Финансовый план 7
  • Анализ рисков и разработка стратегии 8
  • Оценка эффективности проекта 9
  • Заключение 10
  • Список литературы 11

Введение

Содержимое раздела

Введение представляет собой первый раздел бизнес-плана и служит для ознакомления с общей структурой проекта, его целями и задачами. В этом разделе описывается актуальность выбранной темы, обосновывается необходимость разработки бизнес-плана для открытия шаурмичной. Также здесь указываются основные положения, принципы и методология, применяемые в ходе исследования. Важность введения заключается в формировании у читателя понимания сути проекта и стимулировании интереса к дальнейшему изучению материала. Корректное оформление введения способствует созданию положительного первого впечатления и повышает вероятность успешного восприятия всего бизнес-плана.

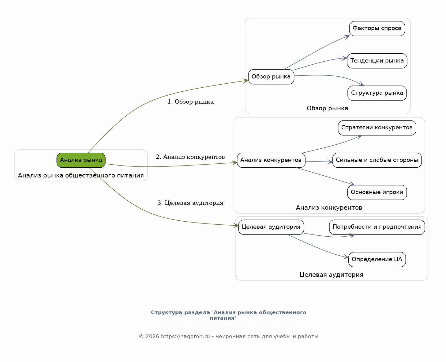
Анализ рынка общественного питания

Содержимое раздела

Раздел, посвященный анализу рынка общественного питания, является ключевым для понимания текущей ситуации и перспектив развития бизнеса. Здесь проводится детальный анализ текущего состояния рынка общественного питания в выбранном регионе, включая его структуру, тенденции и основные факторы, влияющие на спрос. Анализируется конкурентная среда, выявляются основные игроки рынка, их сильные и слабые стороны, а также стратегии, используемые ими. Определяется целевая аудитория шаурмичной и проводится оценка ее потребностей и предпочтений. Прогнозируются объемы продаж и потенциальный доход, учитывая сезонность и другие факторы, влияющие на деятельность.

Описание продукта и услуг

Содержимое раздела

В разделе описывается предлагаемый продукт – шаурма, а также ассортимент дополнительных товаров и услуг, предоставляемых шаурмичной. Детально описываются рецептура приготовления шаурмы, способы подачи, а также виды используемых ингредиентов. Анализируются уникальные преимущества продукта, его конкурентоспособность и соответствие потребностям целевой аудитории. Рассматриваются вопросы, связанные с качеством продукции, безопасностью и соблюдением санитарных норм. Оценивается возможность расширения ассортимента и введения новых продуктов или услуг для привлечения и удержания клиентов, таких как доставка, онлайн-заказы и специальные предложения.

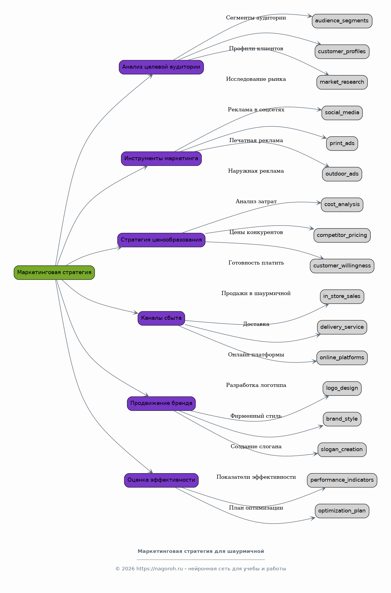
Маркетинговая стратегия

Содержимое раздела

Раздел, посвященный маркетинговой стратегии, определяет способы продвижения шаурмичной и привлечения целевой аудитории. В нем рассматриваются различные инструменты маркетинга, включая рекламу в социальных сетях, печатную рекламу, наружную рекламу и другие методы. Разрабатывается стратегия ценообразования, учитывающая затраты на производство, конкурентные цены и готовность целевой аудитории платить. Определяются каналы сбыта, включая организацию работы непосредственно в шаурмичной, а также возможность доставки и сотрудничества с платформами онлайн-заказа. Разрабатывается стратегия продвижения бренда, включая создание узнаваемого логотипа, фирменного стиля и слогана. Оценивается эффективность маркетинговых мероприятий и разрабатываются планы по их оптимизации.

Операционный план

Содержимое раздела

Раздел операционного плана охватывает все аспекты, связанные с организацией работы шаурмичной. Он включает в себя выбор местоположения, который должен соответствовать требованиям целевой аудитории и обеспечивать удобный доступ для клиентов. Рассматривается закупка необходимого оборудования, включая грили, холодильники, оборудование для приготовления продукции и кассовые аппараты. Описывается организация производственного процесса, включая планирование меню, подготовку ингредиентов и контроль качества продукции. Разрабатывается график работы персонала и системы управления, обеспечивающие эффективное функционирование шаурмичной. Рассматриваются вопросы, связанные с поставщиками сырья и материалов, а также разрабатываются стратегии по управлению запасами.

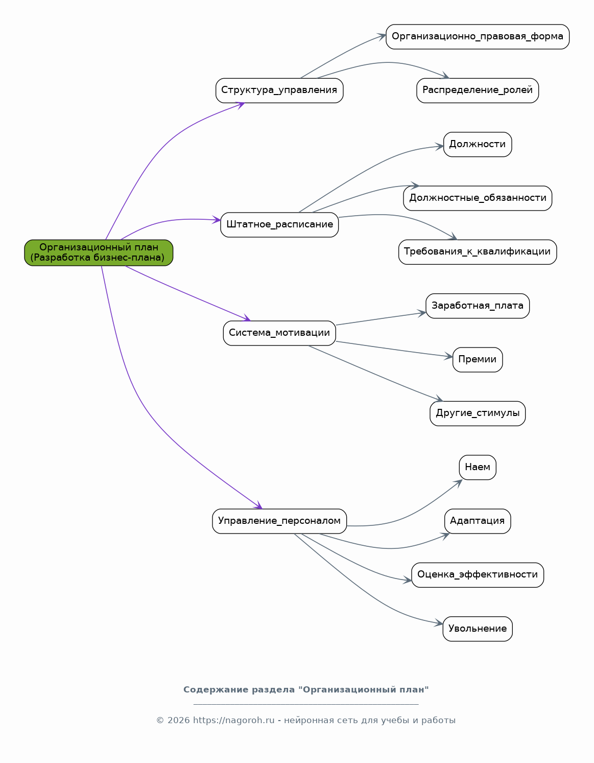
Организационный план

Содержимое раздела

Организационный план описывает структуру управления шаурмичной, распределение ролей и обязанностей среди персонала. Определяется организационно-правовая форма бизнеса, такая как индивидуальный предприниматель или общество с ограниченной ответственностью, исходя из требований законодательства и особенностей деятельности. Разрабатывается штатное расписание, включающее должности, должностные обязанности и требования к квалификации персонала. Определяется система мотивации персонала, включая заработную плату, премии и другие стимулы для повышения производительности. Рассматриваются вопросы, связанные с обучением и развитием персонала, а также разработка процедур по управлению персоналом, включая найм, адаптацию, оценку эффективности и увольнение.

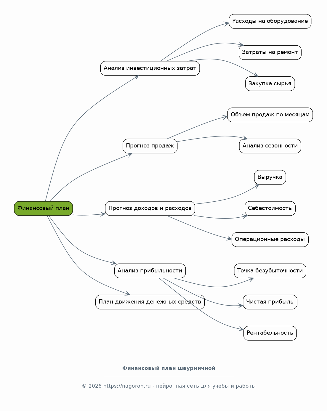
Финансовый план

Содержимое раздела

Финансовый план является ключевым разделом бизнес-плана, определяющим финансовую жизнеспособность проекта. В данном разделе проводится первичный анализ инвестиционных затрат, необходимых для открытия бизнеса, включая расходы на оборудование, ремонт помещения, закупку сырья и другие начальные издержки. Прогнозируется объем продаж на основе анализа рынка и маркетинговой стратегии, учитывая сезонность и другие факторы. Формируется прогноз доходов и расходов, включая выручку от продаж, себестоимость продукции, операционные расходы и другие финансовые показатели. Рассчитывается точка безубыточности, определяющая объем продаж, необходимый для покрытия всех затрат, и оценивается прибыльность проекта, включая чистую прибыль, рентабельность и другие финансовые коэффициенты. Разрабатывается план движения денежных средств(cash flow), обеспечивающий ликвидность бизнеса.

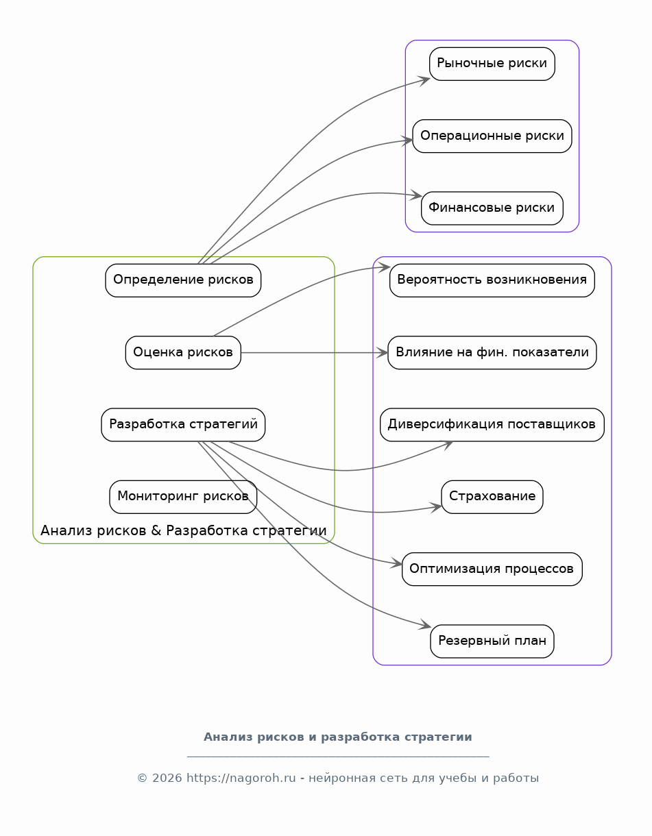
Анализ рисков и разработка стратегии

Содержимое раздела

Этот раздел посвящен анализу потенциальных рисков, которые могут повлиять на успешную деятельность шаурмичной. Идентифицируются различные виды рисков, такие как рыночные риски, связанные с изменением спроса или появлением конкурентов, операционные риски, связанные с перебоями в поставках или поломкой оборудования, финансовые риски, связанные с колебаниями цен или нехваткой финансирования. Оценивается вероятность возникновения каждого риска и его потенциальное влияние на финансовые показатели проекта. Разрабатываются стратегии минимизации рисков, включая диверсификацию поставщиков, страхование, оптимизацию операционных процессов и разработку резервного плана. Проводится мониторинг рисков, чтобы своевременно реагировать на изменения во внешней среде и принимать необходимые меры для защиты бизнеса.

Оценка эффективности проекта

Содержимое раздела

Этот раздел обеспечивает окончательную оценку жизнеспособности и привлекательности проекта. В нем анализируются ключевые финансовые показатели, такие как чистая прибыль, рентабельность инвестиций (ROI), срок окупаемости и другие показатели эффективности. Проводится анализ чувствительности финансовых показателей к изменениям ключевых факторов, таких как объем продаж, затраты на сырье и арендная плата. Оцениваются социальные и экономические последствия проекта, такие как создание рабочих мест и влияние на местную экономику. Выносятся общие выводы и рекомендации на основе проведенного анализа, определяющие целесообразность реализации бизнес-плана и возможность привлечения инвестиций. Предлагаются варианты дальнейшего развития бизнеса.

Заключение

Содержимое раздела

В заключении резюмируются основные выводы и результаты, полученные в ходе разработки бизнес-плана. Обобщаются ключевые аспекты, касающиеся анализа рынка, маркетинговой стратегии, операционных планов и финансовой жизнеспособности предлагаемого проекта. Подтверждается обоснованность решения об открытии шаурмичной, исходя из проведенного анализа. Подводятся итоги анализа рисков и предлагаются рекомендации по снижению потенциальных угроз для успешного функционирования бизнеса. Подчеркивается потенциал проекта и его соответствие поставленным целям. В заключении даются общие рекомендации относительно дальнейших шагов, необходимых для запуска бизнеса, и предлагаются перспективы дальнейшего развития предприятия.

Список литературы

Содержимое раздела

Список литературы содержит перечень всех источников, использованных в ходе разработки бизнес-плана. Он включает в себя научные статьи, книги, статистические данные, аналитические обзоры, законодательные акты, нормативные документы и интернет-ресурсы. Каждый элемент списка должен быть представлен в соответствии с требованиями к оформлению ссылок, включающими автора, название работы, издательство, год публикации и другие необходимые данные. Список литературы служит для подтверждения достоверности информации, использованной в бизнес-плане, а также предоставляет возможность читателям ознакомиться с дополнительными источниками информации по теме. Правильное оформление списка литературы является обязательным требованием для соблюдения академических стандартов и обеспечения прозрачности исследования.

Получи Такой Проект

До 90% уникальность
Готовый файл Word
15-30 страниц
Список источников по ГОСТ
Оформление по ГОСТ
Таблицы и схемы
Презентация

Создать Проект на любую тему за 5 минут

Создать

#6204710