Нейросеть

Разработка дорожной карты внедрения модели повышения качества управления в общеобразовательной организации

Нейросеть для проекта Гарантия уникальности Строго по ГОСТу Высочайшее качество Поддержка 24/7

Данный проект направлен на создание практического инструмента – дорожной карты – для повышения эффективности управления общеобразовательной организацией. В рамках исследования будет проанализирован текущий опыт внедрения моделей управления качеством в образовательных учреждениях, определены ключевые факторы успеха и потенциальные препятствия. Разработанная дорожная карта будет учитывать специфику общеобразовательной среды и ориентирована на достижение конкретных, измеримых результатов в области качества образования и управления. Проект предполагает комплексный подход, включающий теоретическое обоснование, анализ нормативной базы, разработку методических рекомендаций и пилотное внедрение дорожной карты в выбранной общеобразовательной организации. Ожидается, что реализация предложенных мероприятий позволит оптимизировать управленческие процессы, повысить удовлетворенность участников образовательного процесса и улучшить образовательные результаты.

Идея:

Повышение качества управления образовательной организацией требует систематизированного подхода и четкого планирования. Использование дорожной карты обеспечит последовательное и эффективное внедрение модели повышения качества, адаптированной к конкретным условиям.

Продукт:

Проект предоставит готовый к использованию инструмент – дорожную карту с четким перечнем мероприятий, сроками и ответственными лицами. Дорожная карта будет сопровождаться методическими рекомендациями по её внедрению и оценке эффективности.

Проблема:

Отсутствие систематизированного подхода к внедрению моделей управления качеством препятствует повышению эффективности работы общеобразовательных организаций. Недостаточное внимание к планированию и мониторингу реализации мероприятий приводит к снижению результативности и неэффективному использованию ресурсов.

Актуальность:

Современные требования к образованию предполагают постоянное повышение качества образовательного процесса и эффективности управления образовательными организациями. Внедрение моделей управления качеством является одним из ключевых факторов успешного развития образовательной системы.

Цель:

Разработать и апробировать дорожную карту внедрения модели повышения качества управления в общеобразовательной организации, способствующую улучшению образовательных результатов и повышению эффективности управленческих процессов. Достичь повышению общей эффективности деятельности образовательной организации через внедрение инновационных подходов к управлению качеством.

Целевая аудитория:

Данный проект предназначен для руководителей и специалистов общеобразовательных организаций, заинтересованных в повышении качества управления и улучшении образовательных результатов. Результаты исследования могут быть использованы сотрудниками органов управления образованием для разработки и реализации региональных программ развития системы образования.

Задачи:

  • Провести анализ теоретических основ и лучших практик внедрения моделей управления качеством в образовательных организациях.
  • Определить ключевые факторы, влияющие на эффективность управления общеобразовательной организацией.
  • Разработать дорожную карту внедрения модели повышения качества управления, учитывающую специфику общеобразовательной среды.
  • Апробировать разработанную дорожную карту в выбранной общеобразовательной организации и оценить её эффективность.
  • Разработать методические рекомендации по внедрению и оценке эффективности дорожной карты.

Ресурсы:

Для реализации проекта потребуются финансовые ресурсы для проведения исследований, разработки методических материалов и организации пилотного внедрения, а также экспертная поддержка специалистов в области управления качеством образования и доступ к информационным базам данных.

Роли в проекте:

Осуществляет общее руководство проектом, координирует работу команды, контролирует выполнение задач и обеспечивает связь с заинтересованными сторонами. Ответственен за достижение целей проекта и своевременное предоставление отчетности.

Осуществляет сбор и анализ данных, проводит мониторинг текущей ситуации в общеобразовательной организации, выявляет проблемные зоны и предлагает возможные пути их решения. Формирует аналитические отчеты и предоставляет рекомендации руководителю проекта.

Разрабатывает методические материалы по внедрению дорожной карты, проводит обучение сотрудников общеобразовательной организации, оказывает консультационную поддержку в процессе внедрения. Оценивает эффективность внедрения и предлагает корректирующие мероприятия.

Предоставляет экспертную поддержку в разработке модели управления качеством, консультирует по вопросам внедрения современных подходов и инструментов. Оценивает соответствие разрабатываемой модели требованиям нормативных документов.

Наименование образовательного учреждения

Проект

на тему

Разработка дорожной карты внедрения модели повышения качества управления в общеобразовательной организации

Выполнил: ФИО

Руководитель: ФИО

Содержание

  • Введение 1
  • Теоретические основы управления качеством в образовании 2
  • Анализ нормативно-правовой базы в области управления качеством образования 3
  • Условия и особенности общеобразовательной организации 4
  • Разработка дорожной карты внедрения модели повышения качества 5
  • Пилотное внедрение дорожной карты в общеобразовательной организации 6
  • Оценка эффективности внедрения дорожной карты 7
  • Методические рекомендации по внедрению дорожной карты 8
  • Обсуждение результатов и перспективы дальнейших исследований 9
  • Список литературы 10

Введение

Содержимое раздела

В данном разделе представлено обоснование актуальности разработки дорожной карты внедрения модели повышения качества управления в общеобразовательной организации. Описывается важность данного исследования в контексте современных требований к образованию и необходимости повышения эффективности управления образовательными учреждениями. Будет дан краткий обзор существующих моделей управления качеством и их адаптация к условиям общеобразовательной среды. Обозначаются цель, задачи и объект исследования, а также методологические основы работы. Подчеркивается практическая значимость результатов проекта для образовательной системы.

Теоретические основы управления качеством в образовании

Содержимое раздела

Данный раздел посвящен анализу теоретических основ управления качеством в образовании. Рассматриваются основные понятия и принципы управления качеством, такие как стандартизация, систематизация, непрерывное улучшение и ориентация на потребителя (ученика, родителя, педагога). Анализируются различные модели управления качеством, применяемые в образовательных организациях, включая ISO 9001, модель EFQM и другие.

Анализ нормативно-правовой базы в области управления качеством образования

Содержимое раздела

В этом разделе будет проведен детальный анализ нормативно-правовой базы в области управления качеством образования на федеральном и региональном уровнях. Рассмотрены основные нормативные документы, устанавливающие требования к качеству образования, такие как Федеральный закон «Об образовании в Российской Федерации», федеральные государственные образовательные стандарты (ФГОС) и локальные акты образовательных организаций. Оценена их соответствие современным требованиям и выявление пробелов.

Условия и особенности общеобразовательной организации

Содержимое раздела

Рассматриваются специфические условия и особенности выбранной для пилотного внедрения общеобразовательной организации. Проводится анализ организационной структуры, кадрового состава, материально-технической базы и ресурсного обеспечения. Определяются сильные и слабые стороны образовательной организации, а также потребности в улучшении качества управления.

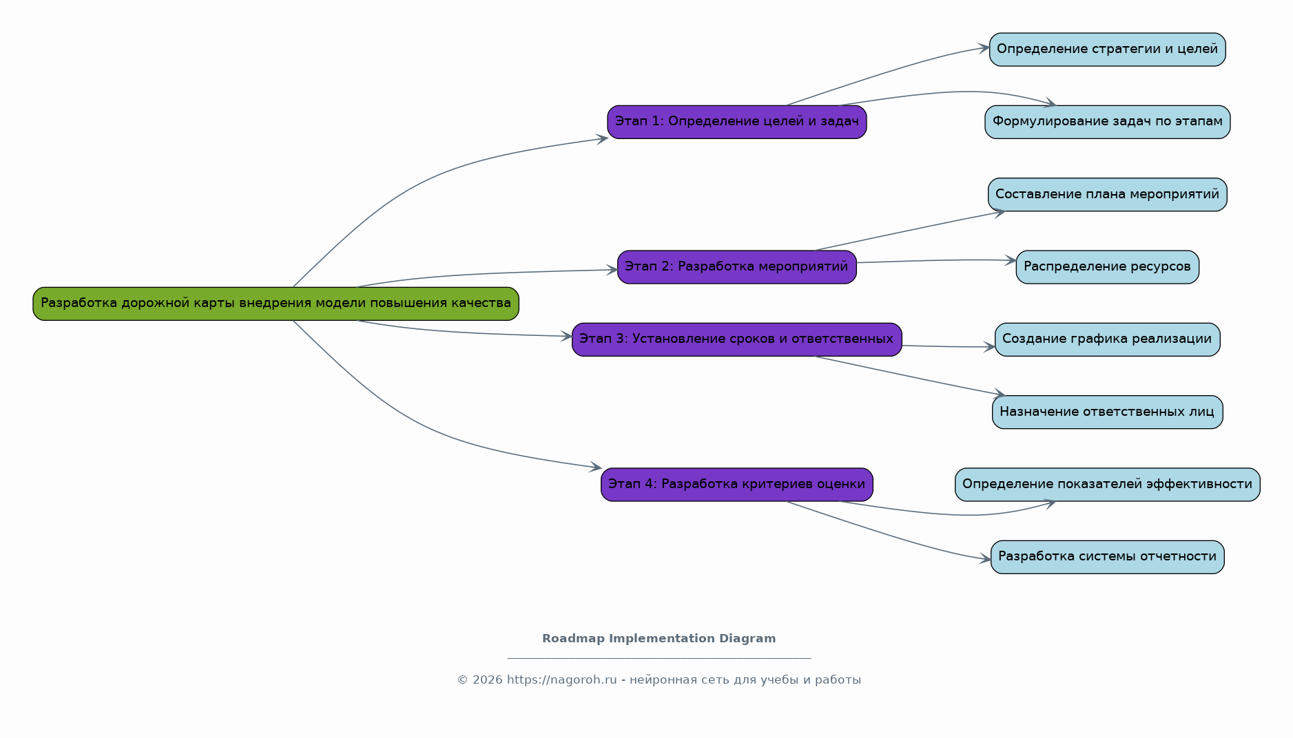
Разработка дорожной карты внедрения модели повышения качества

Содержимое раздела

В данном разделе представлен процесс разработки дорожной карты внедрения модели повышения качества управления. Определяются цели и задачи каждого этапа, разрабатываются конкретные мероприятия, устанавливаются сроки их реализации и определяются ответственные лица. Разрабатываются критерии оценки эффективности внедрения модели.

Пилотное внедрение дорожной карты в общеобразовательной организации

Содержимое раздела

Описывается процесс пилотного внедрения разработанной дорожной карты в выбранной общеобразовательной организации. Проводится мониторинг реализации мероприятий, осуществляется сбор данных об эффективности внедрения и выявляются возможные проблемы и риски. Проводится анализ полученных результатов и корректировка дорожной карты при необходимости.

Оценка эффективности внедрения дорожной карты

Содержимое раздела

В данном разделе проводится оценка эффективности внедрения дорожной карты с использованием различных методов и инструментов, таких как анкетирование, интервьюирование, анализ документации и статистических данных. Рассматриваются как количественные, так и качественные показатели эффективности, такие как улучшение образовательных результатов, повышение удовлетворенности участников образовательного процесса и оптимизация управленческих процессов.

Методические рекомендации по внедрению дорожной карты

Содержимое раздела

Разрабатываются методические рекомендации по внедрению дорожной карты в общеобразовательных организациях. Предоставляются практические советы и рекомендации по организации процесса внедрения, преодолению возможных препятствий и обеспечению устойчивости достигнутых результатов. Рассматриваются вопросы обучения персонала и мотивации участников образовательного процесса.

Обсуждение результатов и перспективы дальнейших исследований

Содержимое раздела

Обобщаются основные результаты проведенного исследования и формулируются выводы о целесообразности и эффективности внедрения разработанной дорожной карты. Обсуждаются возможные направления дальнейших исследований в области управления качеством образования, такие как разработка новых моделей управления качеством и совершенствование существующих инструментов.

Список литературы

Содержимое раздела

В данном разделе представлен перечень использованных источников литературы, включая нормативные документы, научные публикации, монографии и учебные пособия. Список литературы оформлен в соответствии с требованиями ГОСТ.

Получи Такой Проект

До 90% уникальность
Готовый файл Word
15-30 страниц
Список источников по ГОСТ
Оформление по ГОСТ
Таблицы и схемы
Презентация

Создать Проект на любую тему за 5 минут

Создать

#3584489