Нейросеть

Разработка и Анализ Календаря Профессиональных Праздников в Области Информатики

Нейросеть для проекта Гарантия уникальности Строго по ГОСТу Высочайшее качество Поддержка 24/7

Проект направлен на создание структурированного календаря профессиональных праздников, связанных с информатикой. Данный календарь будет включать в себя как общеизвестные, так и менее популярные даты, имеющие отношение к IT-индустрии, программированию, компьютерной науке и смежным областям. В рамках проекта будет проведен анализ существующих источников информации, таких как официальные сайты, специализированные издания, профессиональные сообщества и онлайн-ресурсы, для выявления и уточнения дат празднования, а также сопутствующих мероприятий. Особое внимание будет уделено систематизации информации, созданию единой базы данных и разработке понятной и удобной системы навигации по праздникам. Результатом исследования станет интерактивный календарь, доступный для широкой аудитории, интересующейся тематикой информационных технологий. Календарь будет полезен для планирования профессиональных мероприятий, поздравлений коллег и друзей, а также для повышения осведомленности о важности различных аспектов IT-сферы.

Идея:

Создать всеобъемлющий календарь профессиональных праздников в сфере информатики, учитывающий различные аспекты и события, связанные с IT-индустрией. Обеспечить доступность и удобство использования календаря для широкой аудитории, интересующейся данной тематикой.

Продукт:

Интерактивный календарь профессиональных праздников в области информатики, содержащий информацию о датах, событиях и персоналиях. Календарь будет доступен онлайн и обеспечивать удобный поиск и фильтрацию информации.

Проблема:

Отсутствие единого, актуального и структурированного ресурса, содержащего информацию о профессиональных праздниках в сфере информатики. Существующие ресурсы часто неполны, устарели или сложны в навигации.

Актуальность:

Проект актуален в связи с растущей ролью информационных технологий во всех сферах жизни и необходимостью поддерживать профессиональное сообщество. Календарь поможет повысить осведомленность о значимости IT-специальностей и укрепить профессиональные связи.

Цель:

Разработать и реализовать интерактивный календарь профессиональных праздников в области информатики, предоставляющий актуальную и полную информацию. Обеспечить удобный интерфейс и функциональность для пользователей.

Целевая аудитория:

Проект ориентирован на студентов, преподавателей, IT-специалистов, а также всех, кто интересуется информационными технологиями. Календарь будет полезен как для профессионального, так и для личного использования.

Задачи:

  • Сбор и систематизация информации о профессиональных праздниках в области информатики.
  • Разработка структуры и дизайна интерактивного календаря.
  • Реализация функциональности поиска и фильтрации информации.
  • Тестирование и отладка разработанного календаря.
  • Размещение календаря в открытом доступе.

Ресурсы:

Для реализации проекта потребуются компьютеры, доступ в интернет, программное обеспечение для разработки web-приложений, а также информационные ресурсы.

Роли в проекте:

Разработчик отвечает за техническую реализацию проекта: написание кода, создание баз данных, разработку интерфейса пользователя и обеспечение функционирования интерактивного календаря. В его обязанности входит выбор оптимальных технологий и инструментов для реализации поставленных задач, тестирование кода, отладка и обеспечение соответствия разработанного продукта требованиям проекта, а также участие в обсуждении технических аспектов реализации проекта и интеграции отдельных модулей.

Дизайнер отвечает за визуальную составляющую проекта, создание дизайна интерфейса интерактивного календаря, включая выбор цветовой палитры, шрифтов, графических элементов и общей структуры. В его обязанности также входит разработка макетов страниц, определение принципов визуальной навигации и обеспечение удобства использования интерфейса. Дизайнер должен учитывать целевую аудиторию и современные тенденции в веб-дизайне, чтобы создать привлекательный и функциональный интерфейс.

Аналитик занимается сбором, анализом и систематизацией информации о профессиональных праздниках в сфере информатики. Он исследует существующие источники данных, выявляет актуальные даты и события, а также обеспечивает полноту и достоверность информации в календаре. Аналитик также принимает участие в определении структуры данных, разработке критериев поиска и фильтрации, а также в тестировании функциональности календаря с точки зрения пользователя.

Тестировщик выполняет тестирование разработанного календаря на предмет соответствия функциональным требованиям проекта, а также на наличие ошибок и недочетов. Его задачей является выявление проблем в работе интерфейса, функциональности поиска и фильтрации, а также в отображении информации. Тестировщик разрабатывает тестовые сценарии, проводит тестирование на различных устройствах и браузерах, а также фиксирует результаты тестирования и предоставляет отчеты разработчикам для исправления ошибок.

Наименование образовательного учреждения

Проект

на тему

Разработка и Анализ Календаря Профессиональных Праздников в Области Информатики

Выполнил: ФИО

Руководитель: ФИО

Содержание

  • Введение 1
  • Обзор профессиональных праздников в IT-сфере 2
  • Методология сбора и анализа данных 3
  • Разработка структуры календаря 4
  • Проектирование базы данных 5
  • Разработка интерфейса пользователя 6
  • Реализация функциональности поиска и фильтрации 7
  • Тестирование и отладка 8
  • Заключение 9
  • Список литературы 10

Введение

Содержимое раздела

В разделе рассматривается актуальность темы исследования, значимость профессиональных праздников в области информатики для развития IT-сообщества и повышения престижа профессии. Обосновывается выбор темы и описываются цели и задачи проекта. Приводится краткий обзор существующих ресурсов, посвященных праздникам в IT-сфере, и выявляются их недостатки. Описывается структура работы и методы исследования, используемые в проекте, а также ожидаемые результаты исследования и их практическое значение. Подчеркивается важность создания единого, актуального и удобного ресурса для IT-специалистов, студентов и всех, кто интересуется информационными технологиями.

Обзор профессиональных праздников в IT-сфере

Содержимое раздела

В данном разделе представлен обзор существующих профессиональных праздников и памятных дат в области информатики, как общеизвестных, так и менее популярных. Проводится классификация праздников по различным категориям (например, международные, национальные, корпоративные). Анализируются истории возникновения праздников, их значение для IT-сообщества и способы празднования. Обсуждаются особенности празднования в различных странах и организациях, а также роль профессиональных сообществ в организации праздничных мероприятий. Рассматривается важность празднования в контексте профессионального развития и укрепления корпоративной культуры.

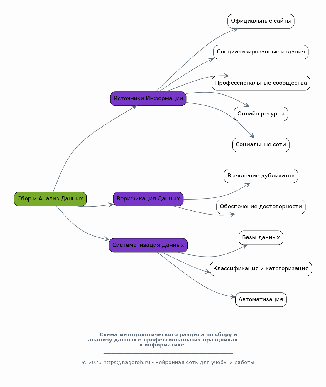
Методология сбора и анализа данных

Содержимое раздела

Раздел посвящен методам сбора, анализа и систематизации данных о профессиональных праздниках. Рассматриваются различные источники информации, такие как официальные сайты, специализированные издания, профессиональные сообщества, онлайн-ресурсы и социальные сети. Описываются методы верификации данных, выявления дубликатов и обеспечения достоверности информации. Представлены инструменты и подходы к организации данных в структурированном формате, включая использование баз данных и создание системы классификации и категоризации праздников. Обсуждается роль автоматизации в процессе сбора и обработки данных.

Разработка структуры календаря

Содержимое раздела

В данном разделе рассматриваются этапы разработки структурированной системы для интерактивного календаря профессиональных праздников. Подробно описывается структура данных, принципы организации информации о праздниках, включая даты, названия, описания, связанные события и ссылки на источники информации. Рассматриваются варианты представления данных, выбор оптимального формата для удобной навигации и поиска. Обсуждаются вопросы дизайна интерфейса, функциональности, а также адаптивности календаря для различных устройств, что подразумевает создание удобного интерфейса для пользователей.

Проектирование базы данных

Содержимое раздела

В данном разделе рассматривается процесс проектирования базы данных, необходимой для хранения информации о профессиональных праздниках в IT-сфере. Описывается структура базы данных, включая таблицы, поля и типы данных, для организации информации. Рассматриваются принципы нормализации данных для обеспечения целостности и минимизации избыточности. Обсуждается выбор системы управления базами данных (СУБД) на основе требований проекта и доступных ресурсов. Рассматриваются вопросы безопасности данных, резервного копирования и восстановления, а также оптимизации производительности базы данных.

Разработка интерфейса пользователя

Содержимое раздела

Раздел посвящен разработке пользовательского интерфейса (UI) для интерактивного календаря. Рассматриваются принципы проектирования удобного и интуитивно понятного интерфейса, обеспечивающего эффективную навигацию и доступ к информации. Обсуждаются вопросы выбора технологий и инструментов разработки, таких как HTML, CSS, JavaScript и фреймворки (например, React, Angular, Vue.js), используемые для создания интерактивных элементов. Описываются этапы разработки интерфейса, включая создание макетов, прототипирование и тестирование пользовательского опыта (UX).

Реализация функциональности поиска и фильтрации

Содержимое раздела

В данном разделе описывается реализация функциональности поиска и фильтрации информации в интерактивном календаре. Рассматриваются методы построения поисковых запросов и алгоритмы поиска по различным критериям (например, дате, названию, категории). Обсуждаются принципы фильтрации данных по заданным параметрам (например, по типу праздника, стране или региону). Описываются технологии и инструменты, используемые для реализации функциональности поиска и фильтрации, а также методы оптимизации производительности. Подчеркивается важность обеспечения удобства и эффективности использования поисковых инструментов.

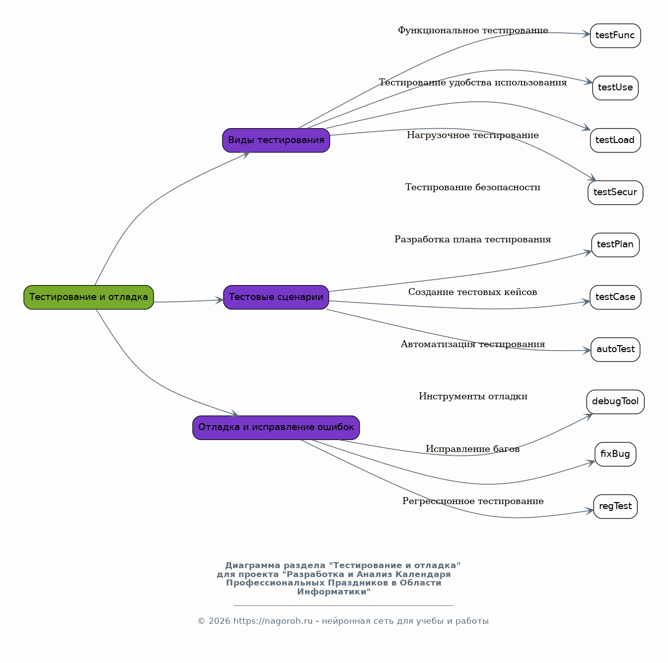
Тестирование и отладка

Содержимое раздела

В данном разделе рассматриваются процессы тестирования и отладки разработанного интерактивного календаря. Описываются различные типы тестирования, включая функциональное, юзабилити, нагрузочное и тестирование безопасности. Рассматриваются методы разработки тестовых сценариев и автоматизированного тестирования. Обсуждаются инструменты и техники, используемые для выявления и исправления ошибок (багов) в коде. Описывается процесс регрессионного тестирования и обеспечения стабильности работы календаря после внесения изменений. Подчеркивается важность качества и надежности программного продукта.

Заключение

Содержимое раздела

В разделе подводится итог выполненной работы, обобщаются основные результаты исследования и разработки интерактивного календаря профессиональных праздников в области информатики. Оценивается достижение поставленных целей и задач проекта. Анализируется эффективность реализованных решений и функциональности. Отмечаются сильные стороны разработанного календаря и указываются возможные направления для дальнейшего развития и улучшения. Подчеркивается практическая значимость полученных результатов для IT-сообщества и пользователей. Даются рекомендации по использованию и продвижению календаря.

Список литературы

Содержимое раздела

В разделе представлен список использованных источников, включая научные статьи, книги, онлайн-ресурсы, документацию и другие материалы, цитируемые в работе. Список литературы оформляется в соответствии с общепринятыми стандартами цитирования (например, ГОСТ или APA). Указываются авторы, названия, издательства, даты публикации и другие необходимые данные для идентификации источников. Обеспечивается соответствие списка ссылок тексту работы и проверка уникальности и полноты цитирования использованных материалов.

Получи Такой Проект

До 90% уникальность
Готовый файл Word
15-30 страниц
Список источников по ГОСТ
Оформление по ГОСТ
Таблицы и схемы
Презентация

Создать Проект на любую тему за 5 минут

Создать

#6204853