Нейросеть

Разработка и Анализ Улучшений Функциональности Федеральной Службы Безопасности на Multi-Roleplay сервере "Матрешка RP"

Нейросеть для проекта Гарантия уникальности Строго по ГОСТу Высочайшее качество Поддержка 24/7

Данный исследовательский проект посвящен разработке и анализу потенциальных улучшений для Федеральной Службы Безопасности (ФСБ) на игровом сервере "Матрешка RP". Проект направлен на выявление текущих функциональных ограничений и разработку предложений по их устранению, с целью повышения эффективности работы ФСБ в виртуальной среде. Исследование предполагает детальный анализ существующей игровой механики, связанной с деятельностью ФСБ, выявление проблемных зон, таких как неэффективное взаимодействие с другими игровыми структурами, слабая реализация ролевого процесса и низкая степень соответствия реальным протоколам и процедурам. В рамках проекта будут разработаны конкретные предложения по улучшению игрового процесса, включая оптимизацию взаимодействия с игроками, внедрение новых программ и инструментов, а также улучшение системы отчетности и контроля. Особое внимание будет уделено повышению реалистичности игрового процесса и соответствию реальным протоколам и процедурам ФСБ.

Идея:

Предлагается разработка и внедрение 25 улучшений для ФСБ на сервере "Матрешка RP", направленных на повышение реалистичности, функциональности и RP отыгрыша. Это позволит значительно улучшить игровой опыт для игроков и создать более правдоподобную имитацию деятельности ФСБ.

Продукт:

Конечным продуктом является комплекс модификаций и улучшений, реализованных посредством плагинов, скриптов и изменений в игровой механике. Эти улучшения будут документированы в виде отчета и руководства пользователя для облегчения их внедрения и использования.

Проблема:

Существующая функциональность ФСБ на "Матрешка RP" имеет ряд недостатков, таких как ограниченные возможности для RP отыгрыша, недостаточная реалистичность и отсутствие современных инструментов для выполнения служебных задач. Эти недостатки приводят к снижению интереса игроков к роли сотрудника ФСБ и ухудшению общего качества игрового процесса.

Актуальность:

Проект актуален в связи с возросшим интересом к RP-серверам и необходимостью создания качественного и реалистичного игрового опыта. Улучшения, предлагаемые в рамках проекта, направлены на повышение привлекательности роли сотрудника ФСБ и улучшение взаимодействия игроков с данной игровой структурой.

Цель:

Целью проекта является разработка и внедрение 25 улучшений, которые повысят функциональность и реалистичность деятельности ФСБ на сервере "Матрешка RP". Это включает в себя улучшение RP отыгрыша, внедрение новых инструментов и оптимизацию взаимодействия с игроками.

Целевая аудитория:

Аудиторией данного проекта являются игроки сервера "Матрешка RP", преимущественно те, кто интересуется ролью сотрудника ФСБ. Также проект может быть интересен разработчикам игрового сервера, заинтересованным в улучшении функциональности и оптимизации игрового процесса.

Задачи:

  • Анализ текущей функциональности ФСБ на "Матрешка RP" и выявление проблемных зон.
  • Разработка 25 конкретных улучшений, охватывающих различные аспекты деятельности ФСБ.
  • Реализация предложенных улучшений посредством модификации игровых скриптов и плагинов.
  • Тестирование внедренных улучшений и оценка их эффективности.
  • Подготовка отчета с описанием разработанных улучшений и инструкциями по их использованию.

Ресурсы:

Для реализации проекта потребуются доступ к серверу "Матрешка RP", знания в области разработки скриптов для игровых серверов, а также время и ресурсы для тестирования и отладки.

Роли в проекте:

Отвечает за общее руководство проектом, постановку задач, контроль сроков и качества выполнения работ. Осуществляет координацию между участниками проекта и обеспечивает своевременное предоставление необходимых ресурсов. Также отвечает за составление финального отчета и презентацию результатов проекта. Несет ответственность за принятие основных решений.

Разрабатывает и модифицирует скрипты и плагины для реализации предложенных улучшений. Осуществляет отладку кода, тестирование функциональности и оптимизацию производительности. Взаимодействует с руководителем проекта для уточнения требований и согласования технических решений. Несет ответственность за техническую реализацию поставленных задач, а также за качество написанного кода.

Проводит тестирование внедренных улучшений, выявляет ошибки и не соответствия требованиям. Составляет отчеты о результатах тестирования и предоставляет обратную связь разработчикам. Участвует в разработке сценариев тестирования и анализе данных. Отвечает за обеспечение надлежащего качества работы разработанных улучшений в соответствии с требованиями и техническим заданием.

Проводит анализ текущей функциональности ФСБ на игровом сервере, выявляет проблемные зоны и формирует предложения по улучшению. Собирает и анализирует данные, проводит интервью с игроками для определения потребностей и ожиданий. Готовит отчеты и рекомендации для руководителя проекта и разработчиков. Отвечает за формирование и обоснование предложений по улучшению.

Наименование образовательного учреждения

Проект

на тему

Разработка и Анализ Улучшений Функциональности Федеральной Службы Безопасности на Multi-Roleplay сервере "Матрешка RP"

Выполнил: ФИО

Руководитель: ФИО

Содержание

  • Введение 1
  • Обзор Литературы и Анализ Существующих Методик Реализации RP в Игровых Серверах 2
  • Анализ Текущего Состояния ФСБ на Сервере "Матрешка RP" 3
  • Разработка 25 Улучшений для ФСБ: Концепция и Техническая Реализация 4
  • Внедрение и Тестирование Улучшений 5
  • Оптимизация Игрового Процесса и Повышение Реалистичности 6
  • Разработка Документации и Руководств Пользователя 7
  • Анализ Результатов и Оценка Эффективности 8
  • Заключение 9
  • Список литературы 10

Введение

Содержимое раздела

В разделе «Введение» будет представлен общий обзор проекта, его цель и задачи, а также обоснование актуальности выбранной темы. Будет сформулирована проблема, которую призван решить данный проект, и описаны основные этапы его реализации. Введение также будет содержать краткий обзор сервера "Матрешка RP" и текущей ситуации с реализацией роли ФСБ на данном сервере. Представлены основные участники проекта, их роли и ответственность, а также ожидаемые результаты исследования.

Обзор Литературы и Анализ Существующих Методик Реализации RP в Игровых Серверах

Содержимое раздела

Данный раздел посвящен обзору теоретических основ RP, анализу существующих методик реализации ролевого процесса в игровых серверах, а также исследованию лучших практик. Будут рассмотрены основные принципы успешного RP, роль игровых механик в формировании реалистичного игрового опыта и влияние технических особенностей серверов на реализацию ролевых сценариев. Будут проанализированы примеры успешных и неуспешных реализаций RP на других серверах. Особое внимание будет уделено анализу существующих инструментов и плагинов, используемых для улучшения RP.

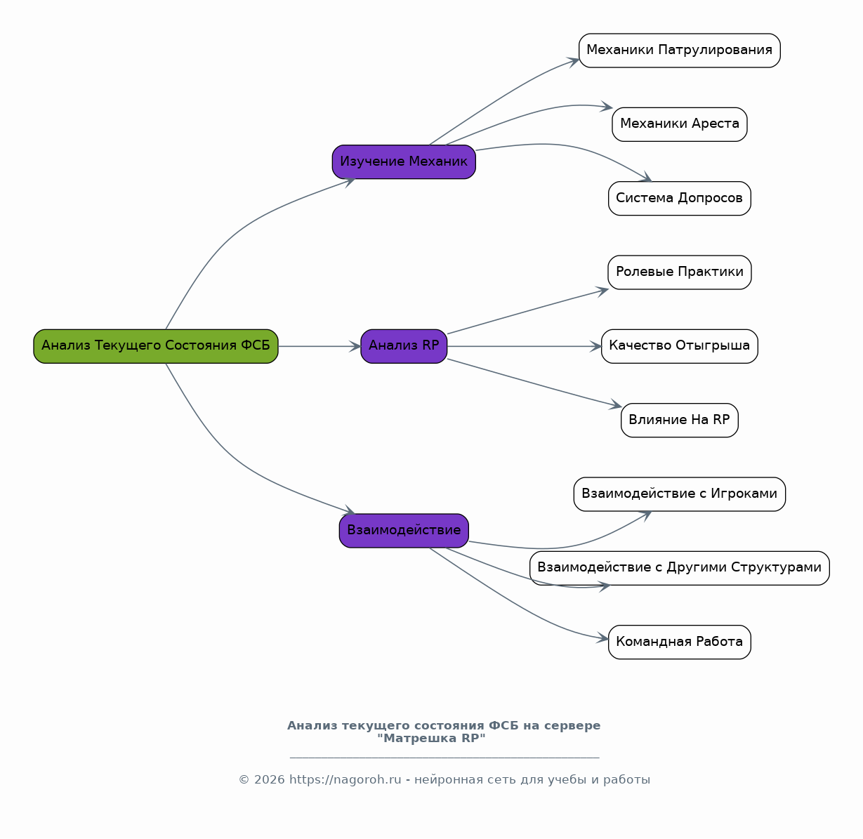
Анализ Текущего Состояния ФСБ на Сервере "Матрешка RP"

Содержимое раздела

В этом разделе будет проведен детальный анализ текущего состояния ФСБ на сервере "Матрешка RP". Будут исследованы существующие игровые механики, функциональные возможности, ролевые практики и взаимодействие с другими игровыми структурами. Будут выявлены сильные и слабые стороны текущей реализации ФСБ на сервере, а также определены основные проблемы и ограничения, влияющие на качество RP отыгрыша. Анализ будет включать опрос игроков и представителей ФСБ для сбора информации об их опыте и пожеланиях.

Разработка 25 Улучшений для ФСБ: Концепция и Техническая Реализация

Содержимое раздела

Раздел посвящен разработке и описанию 25 конкретных улучшений для ФСБ на сервере "Матрешка RP". Для каждого улучшения будет представлена концепция, обоснование необходимости его внедрения и описание ожидаемого эффекта. Будут детально описаны технические аспекты реализации каждого улучшения, включая выбор инструментов, алгоритмы работы и интеграцию с существующими игровыми системами. Раздел будет включать примеры кода, скриншоты и схемы, иллюстрирующие работу улучшений. Особое внимание будет уделено соответствию предлагаемых улучшений реальным протоколам и процедурам ФСБ.

Внедрение и Тестирование Улучшений

Содержимое раздела

В данном разделе будет описан процесс внедрения разработанных улучшений на игровой сервер. Будут рассмотрены методы и инструменты тестирования, включая нагрузочное тестирование, функциональное тестирование и тестирование на соответствие требованиям. Будут представлены результаты тестирования, включая выявленные ошибки, проблемы и рекомендации по их устранению. Будет описан процесс сбора обратной связи от игроков и представителей ФСБ, а также анализ полученных данных для оценки эффективности внедренных улучшений. Представлены планы по дальнейшей оптимизации и улучшению.

Оптимизация Игрового Процесса и Повышение Реалистичности

Содержимое раздела

Раздел фокусируется на оптимизации игрового процесса и повышении реалистичности работы ФСБ на сервере "Матрешка RP" после внедрения улучшений. Будут рассмотрены методы оптимизации взаимодействия игроков с новыми функциями, улучшение системы отчетности и контроля, а также внедрение новых инструментов для выполнения служебных задач. Особое внимание будет уделено повышению реалистичности игрового процесса за счет соответствия реальным протоколам и процедурам ФСБ. Предполагается описание методик обучения игроков и новых сотрудников ФСБ.

Разработка Документации и Руководств Пользователя

Содержимое раздела

В этом разделе будет представлен процесс подготовки документации и руководств пользователя для внедренных улучшений. Будут разработаны подробные инструкции по установке, настройке и использованию новых функций, плагинов и скриптов. Документация будет включать описание функциональности каждого улучшения, примеры использования, советы и рекомендации для игроков и сотрудников ФСБ. Руководства будут направлены на обеспечение легкого освоения новых возможностей и повышения эффективности использования улучшений в игровом процессе. Документация будет включать скриншоты и видео-инструкции.

Анализ Результатов и Оценка Эффективности

Содержимое раздела

В данном разделе будет проведен анализ результатов внедрения улучшений и оценка их эффективности. Будут проанализированы данные тестирования, отзывы игроков, статистические показатели игрового процесса и другие параметры для определения степени достижения поставленных целей. Будет проведена оценка влияния улучшений на общее качество RP-отдыха, уровень вовлеченности игроков и их удовлетворенность ролью сотрудников ФСБ. На основе проведенного анализа будут сформулированы выводы и рекомендации по дальнейшему развитию и улучшению проекта.

Заключение

Содержимое раздела

В заключении будут подведены итоги проведенного исследования, представлены основные выводы и результаты работы над проектом. Будет дана оценка достигнутых целей и задач, а также обозначены перспективы дальнейшего развития и улучшения функциональности ФСБ на сервере "Матрешка RP". Будут отмечены сильные стороны проекта, его вклад в улучшение игрового процесса и повышение реалистичности RP. Будет сформулировано общее заключение о значимости проделанной работы и ее влиянии на игровой сервер в целом.

Список литературы

Содержимое раздела

В данном разделе будет представлен список использованной литературы, включая научные статьи, книги, документацию, интернет-ресурсы и другие источники, использованные при написании проекта. Список литературы будет составлен в соответствии с требованиями к оформлению научной работы, с указанием авторов, названий, издательств, годов издания и других необходимых данных. Список будет включать в себя как источники общего характера, так и специфические материалы, касающиеся игровых серверов, RP и деятельности ФСБ. Использованные источники будут разбиты по категориям.

Получи Такой Проект

До 90% уникальность
Готовый файл Word
15-30 страниц
Список источников по ГОСТ
Оформление по ГОСТ
Таблицы и схемы
Презентация

Создать Проект на любую тему за 5 минут

Создать

#5485301