Нейросеть

Разработка и Исследование Интеллектуальной Теплицы для Улучшения Условий Выращивания Растений (Физика, 8 Класс)

Нейросеть для проекта Гарантия уникальности Строго по ГОСТу Высочайшее качество Поддержка 24/7

Данный исследовательский проект посвящен созданию и анализу функционирования умной теплицы, предназначенной для автоматического поддержания оптимальных параметров микроклимата, необходимых для успешного выращивания растений. Проект предполагает глубокое изучение физических принципов, лежащих в основе работы различных систем, входящих в состав теплицы, таких как системы отопления, вентиляции, освещения и ирригации. В рамках работы будут рассматриваться факторы, влияющие на рост и развитие растений, включая температуру, влажность воздуха, освещенность, состав почвы и доступ питательных веществ. Будут проведены эксперименты по измерению и контролю этих параметров, а также по оценке эффективности различных решений, направленных на оптимизацию условий выращивания. Особое внимание будет уделено использованию современных технологий, таких как микроконтроллеры и датчики, для автоматизации процессов и обеспечения постоянного мониторинга состояния теплицы. Результаты исследования позволят понять взаимосвязь между физическими параметрами окружающей среды и биологическими процессами, происходящими в растениях, а также разработать эффективные способы управления этими процессами, что способствует повышению урожайности и снижению затрат на выращивание.

Идея:

Создать прототип умной теплицы, способной автоматически поддерживать оптимальные условия для роста растений.

Продукт:

Практическая реализация теплицы с автоматизированной системой управления микроклиматом, позволяющей получать лучшие урожаи.

Проблема:

Существующие теплицы часто требуют ручного контроля за условиями выращивания, что может быть трудоемким и не всегда эффективным.

Актуальность:

Проект актуален в связи с растущей потребностью в эффективных методах выращивания сельскохозяйственных культур и стремлением к увеличению урожайности.

Цель:

Разработать, собрать и протестировать умную теплицу, обеспечивающую оптимальные условия для роста растений с использованием знаний физики.

Целевая аудитория:

Проект предназначен для школьников 8 класса, интересующихся физикой, биологией и технологиями, а также их преподавателей.

Задачи:

  • Изучение физических основ функционирования теплиц и факторов, влияющих на рост растений.
  • Выбор и приобретение необходимых компонентов для создания теплицы (датчики, микроконтроллер, системы управления).
  • Сборка прототипа теплицы и настройка системы автоматического управления микроклиматом.
  • Проведение экспериментов по измерению различных параметров (температура, влажность, освещенность) и оценке их влияния на рост растений.
  • Анализ полученных данных и оценка эффективности работы умной теплицы, выявление преимуществ перед традиционными методами.

Ресурсы:

Для реализации проекта потребуются микроконтроллер, датчики температуры, влажности и освещенности, нагревательные элементы, система вентиляции, материалы для строительства теплицы, а также доступ к сети Интернет для анализа данных.

Роли в проекте:

Организует работу над проектом, ставит задачи, контролирует их выполнение, координирует взаимодействие между участниками. Руководитель проекта отвечает за планирование, распределение ресурсов, обеспечение соблюдения сроков и качества работы. Он также отвечает за подготовку отчетов, презентаций и других материалов, отражающих ход работы и достигнутые результаты. Руководитель проекта должен обладать знаниями в области физики, биологии и основ программирования, а также обладать организационными и коммуникативными навыками, необходимыми для эффективного управления проектом. Руководитель выполняет функции системного интегратора, обеспечивая взаимодействие всех компонентов проекта.

Отвечает за выбор, приобретение и интеграцию электронных компонентов, таких как датчики, микроконтроллеры, системы управления. Разработчик аппаратной части занимается сборкой и настройкой аппаратной платформы теплицы, включая проектирование и монтаж электрических схем, а также обеспечение совместимости всех компонентов. Он должен обладать знаниями в области электроники, уметь работать с паяльным оборудованием и измерительными приборами, а также понимать принципы программирования микроконтроллеров. Разработчик аппаратной части тестирует и калибрует оборудование, обеспечивая его надежную и стабильную работу в течение всего периода исследования, а также разрабатывает и реализует систему электропитания.

Занимается разработкой программного обеспечения для управления микроклиматом теплицы. Программист пишет код для обработки данных с датчиков, управления исполнительными устройствами (нагреватели, вентиляторы, освещение), а также для визуализации данных и создания интерфейса пользователя. Программист должен обладать навыками программирования микроконтроллеров, знанием языков программирования, таких как C/C++ или Python, а также умением работать с библиотеками и фреймворками для обработки данных и управления оборудованием. Он создает алгоритмы автоматического регулирования параметров окружающей среды в теплице, учитывая текущие показания датчиков и заданные параметры.

Отвечает за проведение экспериментов, сбор и анализ данных, полученных в ходе работы теплицы. Исследователь разрабатывает методику проведения экспериментов, собирает данные о температуре, влажности, освещенности и других параметрах, а также анализирует влияние этих параметров на рост растений. Исследователь должен обладать знаниями в области биологии, уметь работать с измерительным оборудованием и программным обеспечением для обработки данных, а также иметь аналитические способности. Он интерпретирует полученные результаты, делает выводы и готовит отчеты.

Наименование образовательного учреждения

Проект

на тему

Разработка и Исследование Интеллектуальной Теплицы для Улучшения Условий Выращивания Растений (Физика, 8 Класс)

Выполнил: ФИО

Руководитель: ФИО

Содержание

  • Введение 1
  • Физические основы функционирования теплиц 2
  • Биологические факторы, влияющие на рост растений 3
  • Обзор существующих технологий и решений 4
  • Материалы и методы разработки 5
  • Программирование микроконтроллера 6
  • Сборка и настройка умной теплицы 7
  • Проведение экспериментов и анализ данных 8
  • Результаты и обсуждение 9
  • Заключение 10

Введение

Содержимое раздела

В разделе описывается актуальность проекта, его цели и задачи. Обосновывается выбор темы, объясняется значимость создания умной теплицы с точки зрения физики и биологии. Приводится обзор существующих технологий и методов автоматизации в сельском хозяйстве, а также указываются преимущества предлагаемого решения. Введение должно заинтересовать читателя и мотивировать его к изучению материала, подчеркивая практическую значимость исследования для школьников 8 класса. Подчеркивается необходимость изучения физических законов для создания эффективной системы управления микроклиматом, необходимой для стабильного роста растений. Акцентируется внимание на использовании микроконтроллеров и датчиков для автоматизации процессов и сбора данных.

Физические основы функционирования теплиц

Содержимое раздела

В этом разделе рассматриваются основные физические процессы, происходящие в теплице. Анализируются тепловые процессы, такие как конвекция, теплопроводность и излучение, а также их влияние на температуру воздуха и почвы. Изучается влияние влажности воздуха на рост растений и способы её регулирования. Рассматриваются принципы работы систем отопления, вентиляции и освещения, а также влияние солнечной радиации и искусственного освещения на фотосинтез. Обсуждаются физические свойства материалов, используемых при строительстве теплицы, и их влияние на микроклимат. Особое внимание уделяется законам физики, лежащим в основе работы датчиков и систем управления температурой, освещенностью и влажностью.

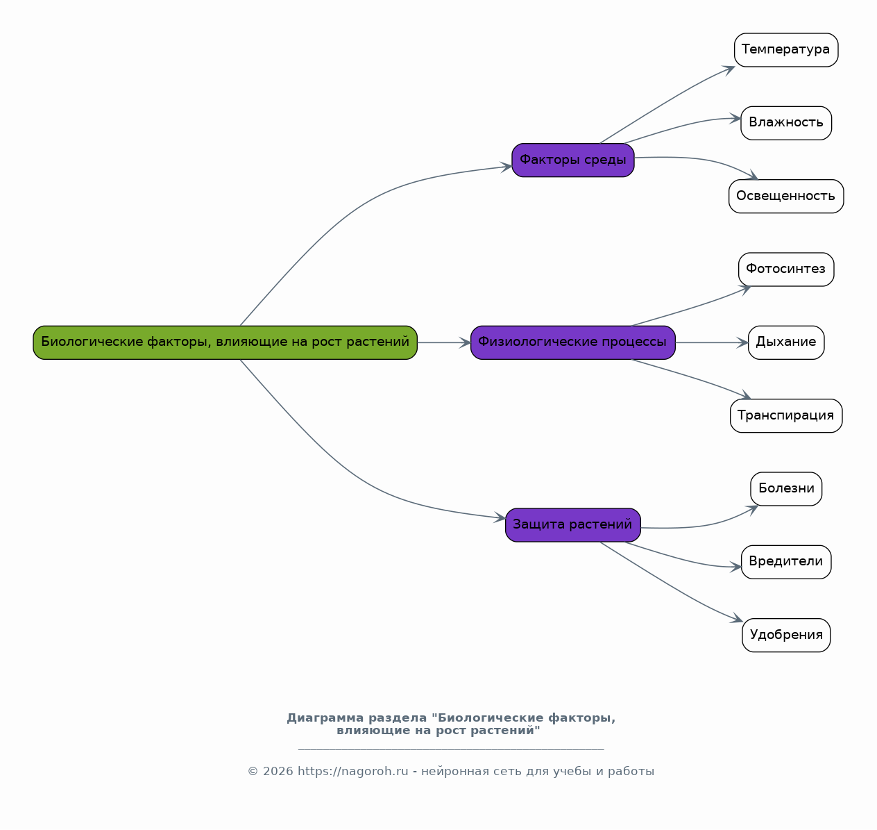
Биологические факторы, влияющие на рост растений

Содержимое раздела

В этом разделе подробно рассматриваются биологические аспекты, связанные с ростом и развитием растений в теплице. Анализируется влияние различных факторов, таких как температура, влажность, освещенность, состав почвы и доступность питательных веществ, на процессы фотосинтеза, дыхания и транспирации. Изучаются потребности различных видов растений в определенном микроклимате, а также методы и возможности его создания в контролируемой среде. Рассматриваются физиологические процессы, протекающие в растениях, и их зависимость от внешних условий. Обсуждаются методы защиты растений от болезней и вредителей, а также способы оптимизации условий выращивания для получения максимального урожая.

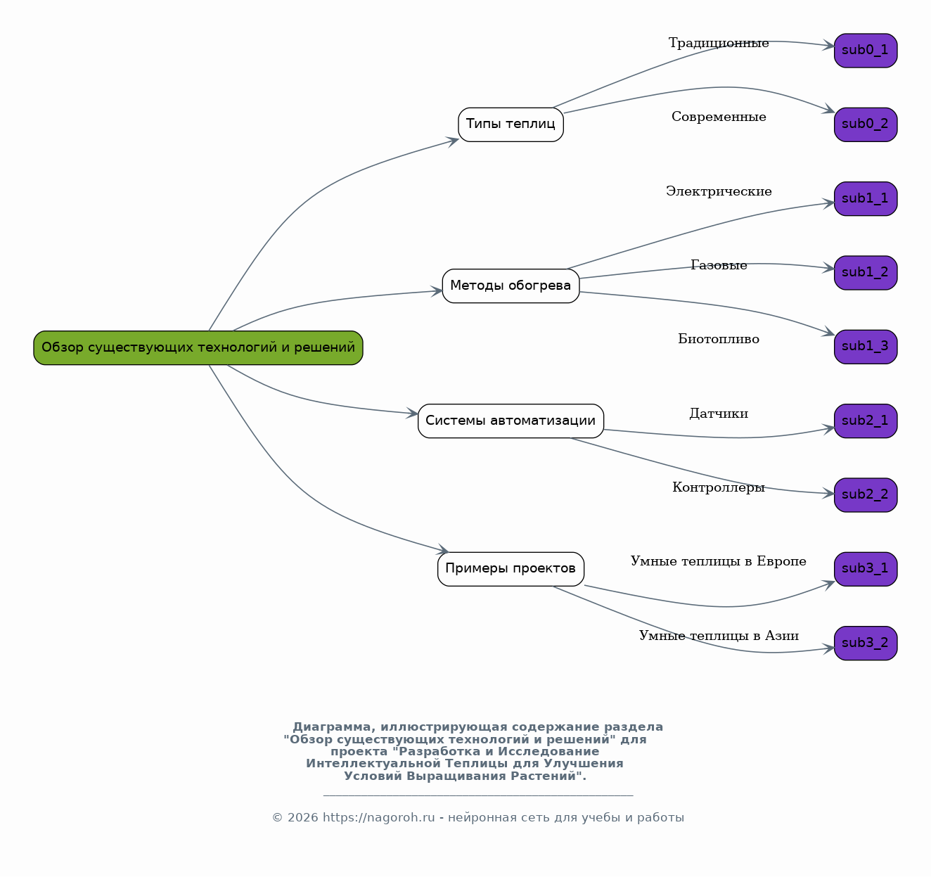
Обзор существующих технологий и решений

Содержимое раздела

В данном разделе проводится анализ и сравнение существующих технологий и решений, применяемых в современных теплицах. Рассматриваются различные типы теплиц, методы обогрева, вентиляции, освещения и ирригации. Изучаются системы автоматического управления микроклиматом, используемые датчики и контроллеры. Анализируются преимущества и недостатки различных решений, а также их применимость в рамках данного проекта. Оцениваются затраты на реализацию различных технологий и их влияние на энергоэффективность теплицы. Приводятся примеры успешных проектов в области умных теплиц, а также рассматриваются перспективы развития технологий в этой области.

Материалы и методы разработки

Содержимое раздела

В этом разделе описываются материалы, компоненты и методы, используемые для создания умной теплицы. Указываются выбранные датчики (температуры, влажности, освещенности), микроконтроллер, нагревательные элементы, системы вентиляции и другие компоненты. Описывается процесс проектирования и сборки каркаса теплицы, а также выбор материалов и их характеристики. Детально описывается схема подключения датчиков и исполнительных устройств к микроконтроллеру. Представлен алгоритм работы системы управления микроклиматом, а также используемое программное обеспечение и его функции. Указываются методы проведения экспериментов, сбора и анализа данных. Описывается методика оценки эффективности работы умной теплицы.

Программирование микроконтроллера

Содержимое раздела

В данном разделе рассматривается процесс разработки программного обеспечения для микроконтроллера, управляющего работой умной теплицы. Подробно описываются языки программирования (например, C/C++), используемые среды разработки и инструменты отладки. Рассматриваются алгоритмы обработки данных с датчиков, управления исполнительными устройствами (нагреватели, вентиляторы, освещение) и создания пользовательского интерфейса. Представлены примеры программного кода, описывающие основные функции микроконтроллера, такие как считывание данных с датчиков, управление параметрами микроклимата и передача данных на компьютер для дальнейшего анализа. Обсуждаются вопросы оптимизации программного кода для повышения производительности и энергоэффективности системы.

Сборка и настройка умной теплицы

Содержимое раздела

Этот раздел посвящен практическим аспектам сборки и настройки умной теплицы. Подробно описывается процесс сборки каркаса теплицы, установка датчиков, нагревательных элементов, вентиляторов и других компонентов. Рассматриваются особенности подключения электронных компонентов к микроконтроллеру. Описывается процесс настройки программного обеспечения и калибровки датчиков. Приводятся практические советы по устранению возможных проблем, возникающих в процессе сборки и настройки. Раздел включает в себя фотографии и схемы, иллюстрирующие процесс сборки и настройки теплицы. Особое внимание уделяется технике безопасности при работе с электрическими компонентами.

Проведение экспериментов и анализ данных

Содержимое раздела

В этом разделе описывается процесс проведения экспериментов по измерению различных параметров микроклимата в умной теплице. Представлена методика проведения экспериментов, включающая в себя описание используемого оборудования, условия проведения, параметры, которые будут измеряться, и методы обработки данных. Описывается процесс сбора данных с датчиков температуры, влажности, освещенности и других параметров, а также методы их записи и хранения. Рассматриваются методы статистического анализа данных, позволяющие выявить взаимосвязи между параметрами микроклимата и ростом растений. Приводятся графики и диаграммы, иллюстрирующие полученные результаты. Проводится сравнение результатов экспериментов с теоретическими данными и данными, полученными в других исследованиях.

Результаты и обсуждение

Содержимое раздела

В этом разделе представлены результаты проведенных экспериментов и их интерпретация. Анализируются полученные данные о влиянии различных факторов (температура, влажность, освещенность) на рост растений в умной теплице. Обсуждаются преимущества и недостатки разработанной системы по сравнению с традиционными методами выращивания. Приводятся выводы о влиянии различных параметров микроклимата на урожайность и качество продукции. Рассматриваются возможности улучшения системы и перспективы дальнейших исследований. Проводится оценка экономической эффективности разработанной теплицы. Обсуждаются области применения полученных результатов и их практическая значимость.

Заключение

Содержимое раздела

Здесь подводятся итоги проделанной работы, обобщаются основные результаты исследования и формулируются выводы. Оценивается достижение поставленных целей и задач. Указываются основные проблемы, с которыми столкнулись в ходе реализации проекта, и предлагаются пути их решения. Определяется практическая значимость разработанной умной теплицы и её вклад в развитие современных технологий выращивания растений. Формулируются рекомендации по дальнейшему совершенствованию системы, включая возможные направления для будущих исследований и разработок. Подчеркивается важность междисциплинарного подхода к решению задач, сочетающего знания физики, биологии и информационных технологий.

Получи Такой Проект

До 90% уникальность
Готовый файл Word
15-30 страниц
Список источников по ГОСТ
Оформление по ГОСТ
Таблицы и схемы
Презентация

Создать Проект на любую тему за 5 минут

Создать

#5590273