Нейросеть

Разработка и реализация алгоритма автоматизированного решения судоку на базе робототехнической платформы

Нейросеть для проекта Гарантия уникальности Строго по ГОСТу Высочайшее качество Поддержка 24/7

Данный исследовательский проект посвящен разработке и реализации алгоритма для автоматического решения головоломок судоку с использованием робототехнической платформы. Проект включает в себя глубокий анализ существующих методов решения судоку, выбор наиболее подходящего алгоритма для автоматизации, его программную реализацию, а также интеграцию с механической частью робота для взаимодействия с головоломкой. В рамках проекта будет проведено исследование эффективности различных алгоритмов решения судоку, включая методы полного перебора, методы исключения и эвристические подходы. Особое внимание будет уделено оптимизации алгоритма для обеспечения высокой скорости решения и минимизации вычислительных ресурсов. Программная реализация будет осуществлена с использованием языка программирования Python и специализированных библиотек для работы с изображениями и управления робототехнической платформой. Будет разработан графический интерфейс для визуализации процесса решения судоку и управления роботом. Реализация проекта позволит получить практический опыт в области робототехники, программирования и алгоритмизации, а также продемонстрирует применение теоретических знаний на практике. В результате будет создан прототип робота, способного автоматически решать головоломки судоку, что может быть использовано в образовательных целях, а также для развлечения.

Идея:

Разработать робота, способного автоматически решать головоломки судоку, используя алгоритмы компьютерного зрения и обработки изображений. Этот проект объединит программирование, робототехнику и математику.

Продукт:

Продуктом данного проекта является функциональный прототип робота, способного решать судоку, распознавать сетку судоку и заполнять ее.

Проблема:

Существует потребность в разработке эффективных и автоматизированных методов решения головоломок судоку, что требует интеграции различных областей знаний. Актуальность задачи обусловлена необходимостью демонстрации практического применения алгоритмов и развития навыков работы с робототехническими системами.

Актуальность:

Проект актуален для демонстрации практического применения алгоритмов решения логических задач и развития навыков в области робототехники и программирования. Он способствует популяризации науки и техники среди школьников и студентов.

Цель:

Разработать и реализовать робототехническую систему, способную автоматически решать головоломки судоку. Цель также включает в себя изучение и применение алгоритмов компьютерного зрения и оптимизации программного кода.

Целевая аудитория:

Проект ориентирован на школьников старших классов и студентов, интересующихся информатикой, робототехникой и математикой. Он может быть интересен преподавателям данных дисциплин как наглядное пособие.

Задачи:

  • Анализ существующих алгоритмов решения судоку.
  • Разработка алгоритма и программной реализации решения судоку.
  • Интеграция алгоритма с робототехнической платформой.
  • Тестирование и оптимизация работы робота.
  • Создание отчета о проделанной работе и презентации.

Ресурсы:

Для реализации проекта потребуются микроконтроллер, сенсоры для распознавания судоку, робототехническая платформа, компьютер с установленным программным обеспечением, а также знания в области программирования и математики.

Роли в проекте:

Разработчик алгоритма отвечает за изучение существующих методов решения судоку, разработку нового алгоритма или адаптацию существующего, его программную реализацию и оптимизацию. Его задача включает в себя выбор подходящих методов для эффективного решения головоломок, написание и отладку кода на языке программирования Python, а также проведение экспериментов для оценки производительности алгоритма. Ведет всю техническую документацию по разработке алгоритма, составляет отчеты и презентации по проделанной работе, а также принимает участие в обсуждении технических аспектов реализации проекта.

Инженер-робототехник отвечает за интеграцию разработанного алгоритма с робототехнической платформой. Его задачи включают в себя выбор подходящего оборудования, такого как микроконтроллеры, датчики и приводы, разработку механической системы для взаимодействия с головоломкой, настройку и калибровку оборудования, а также тестирование и отладку работы робота. Инженер-робототехник обеспечивает взаимодействие между программной и аппаратной частями проекта, а также отвечает за безопасность работы робота и соблюдение технических стандартов.

Тестировщик отвечает за проверку корректности работы разработанного робота-решателя судоку и выявление возможных ошибок. Его задачи включают в себя разработку тестовых сценариев, проведение тестов на различных головоломках судоку с разным уровнем сложности, анализ результатов тестирования и составление отчетов об обнаруженных ошибках. Тестировщик также участвует в оптимизации алгоритма и механической части робота, внося предложения по улучшению производительности и надежности системы. Важно, чтобы тестировщик был знаком с основами программирования и робототехники для понимания работы системы.

Руководитель проекта отвечает за планирование, координацию и контроль выполнения проекта. Его задачи включают в себя определение целей проекта, распределение задач между участниками команды, контроль сроков и бюджета, а также обеспечение эффективной коммуникации между членами команды. Руководитель проекта также отвечает за подготовку презентаций и отчетов о проделанной работе, а также за представление результатов проекта на различных мероприятиях. Он должен обладать лидерскими качествами, навыками управления проектами, а также иметь базовое представление о программировании и робототехнике, чтобы эффективно управлять командой и принимать решения.

Наименование образовательного учреждения

Проект

на тему

Разработка и реализация алгоритма автоматизированного решения судоку на базе робототехнической платформы

Выполнил: ФИО

Руководитель: ФИО

Содержание

  • Введение 1
  • Обзор существующих методов решения судоку 2
  • Алгоритмы компьютерного зрения для распознавания судоку 3
  • Разработка алгоритма решения судоку 4
  • Программная реализация алгоритма 5
  • Разработка механической системы робота 6
  • Интеграция аппаратной и программной частей 7
  • Тестирование и оптимизация работы робота 8
  • Заключение 9
  • Список литературы 10

Введение

Содержимое раздела

Введение представляет собой важную часть проекта, где четко формулируется актуальность выбранной темы, основная проблема, которую предстоит решить, и цель данного исследования. В этой секции необходимо четко описать значимость разработки робота-решателя судоку, подчеркнуть его потенциальную практическую ценность и продемонстрировать связь с современными тенденциями в области робототехники и искусственного интеллекта. Также следует обозначить область применения робота, упомянуть о целевой аудитории, для которой предназначен проект. Необходимо указать структуру работы, перечислить основные этапы проекта, используемые инструменты и методы, а также ожидаемые результаты. Подробное описание плана работы.

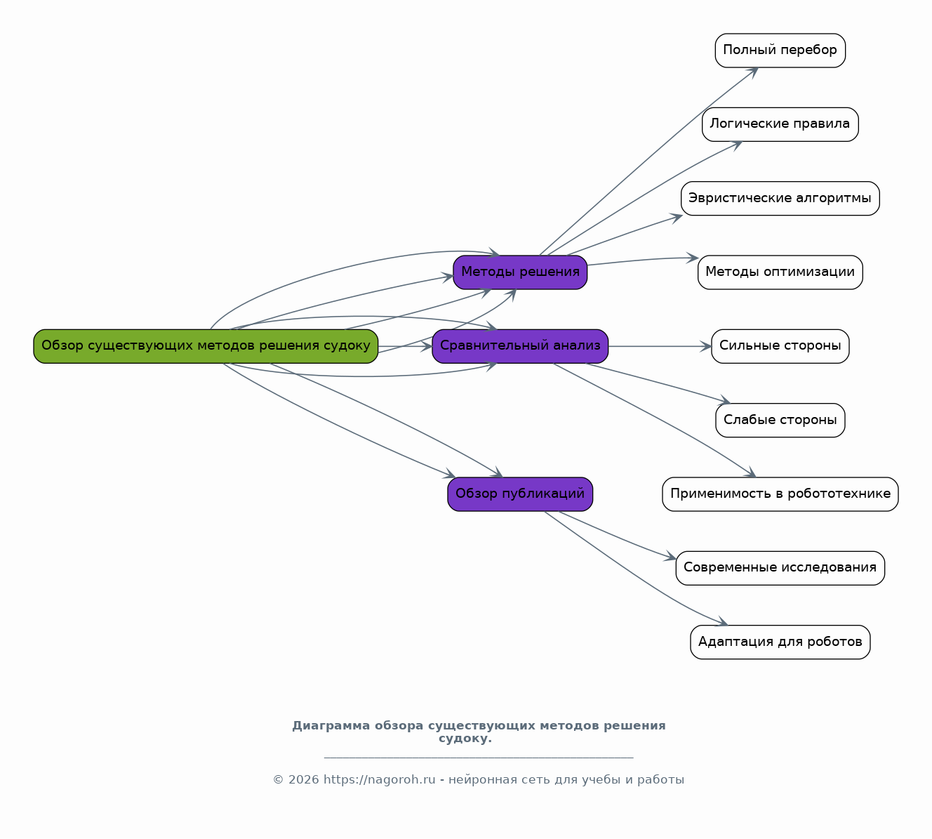
Обзор существующих методов решения судоку

Содержимое раздела

В данном разделе будет проведен всесторонний анализ существующих методов решения головоломок судоку. Будут рассмотрены различные подходы, такие как методы полного перебора, использование логических правил, эвристические алгоритмы и методы оптимизации. Особое внимание будет уделено сравнительному анализу этих методов, оценке их сильных и слабых сторон, а также их применимости в контексте автоматизированного решения судоку. Будет проведен обзор современных публикаций и исследований в данной области, с акцентом на алгоритмы, которые могут быть адаптированы для использования в робототехнических системах. В ходе обзора будут выявлены наиболее перспективные методы для реализации в рамках проекта, обоснован выбор конкретного алгоритма для решения судоку, а так же его достоинства и недостатки.

Алгоритмы компьютерного зрения для распознавания судоку

Содержимое раздела

Этот раздел посвящен изучению и применению алгоритмов компьютерного зрения для распознавания судоку. Рассматриваются методы обработки изображений для выделения сетки и цифр судоку. Будут исследованы различные подходы, такие как фильтрация, обнаружение контуров, сегментация и распознавание символов (OCR). Особое внимание будет уделено выбору оптимальных алгоритмов для повышения точности и скорости распознавания при различных условиях освещения и качества изображения. Будет проведена оценка эффективности различных методов, выбраны наиболее подходящие из них. Будет рассмотрена обработка изображений для преобразования полученных данных в формат, пригодный для дальнейшей обработки алгоритмом решения судоку. Здесь также будет представлен анализ способов обработки изображений сетки, цифр, и распознавания их значений.

Разработка алгоритма решения судоку

Содержимое раздела

В этом разделе будет представлен процесс разработки алгоритма решения судоку. Будет детально описана структура выбранного алгоритма, включая его основные этапы и логику работы.Будут рассмотрены методы оптимизации алгоритма для повышения его эффективности, в том числе снижение временной сложности и оптимизация использования памяти. Будет предоставлено объяснение выбора конкретных структур данных и алгоритмических подходов, а также обоснование принятых решений. Будет описан механизм взаимодействия алгоритма с системой распознавания и управления роботом. Будут рассмотрены подходы к обработке данных, полученных с использованием компьютерного зрения, и их преобразованию в формат, пригодный для работы алгоритма решения судоку.

Программная реализация алгоритма

Содержимое раздела

В данном разделе будет подробно описана программная реализация разработанного алгоритма решения судоку. Будет представлен выбор языка программирования, обоснован выбор соответствующих библиотек и инструментов разработки. Будет описана структура программного кода, включая основные классы, функции и методы. Будет детально рассмотрен процесс написания и отладки кода, включая использование инструментов отладки и методов тестирования. Будет описана разработка графического интерфейса пользователя для визуализации процесса решения судоку. Представлены пример кода и объяснения его работы, а так же взаимодействие с робототехнической платформой, включая передачу данных, управление движением и обратную связь.

Разработка механической системы робота

Содержимое раздела

В этом разделе будет описан процесс разработки механической системы робота-решателя судоку. Будут рассмотрены различные варианты конструкций робота и выбран оптимальный вариант, учитывающий требуемую функциональность, габариты и стоимость. Будет представлено описание механических компонентов, таких как сервоприводы, захватывающие устройства и платформа для перемещения робота. Будут описаны методы крепления компонентов, а также способы обеспечения точности позиционирования и перемещения робота. Особое внимание будет уделено безопасности работы робота и минимизации возможных рисков. Будут представлены чертежи и 3D-модели механической системы, а также описаны методы сборки и настройки робота.

Интеграция аппаратной и программной частей

Содержимое раздела

Данный раздел посвящен интеграции аппаратной и программной частей робота-решателя судоку. Будет рассмотрен процесс взаимодействия между программным обеспечением, отвечающим за решение судоку и управление роботом, и аппаратной частью, включающей в себя микроконтроллер, датчики и приводы. Будет описан процесс настройки и калибровки оборудования, а также методы обеспечения корректной работы всех компонентов системы. Будет рассмотрен выбор протоколов связи, таких как UART, I2C, SPI. Будет уделено внимание разработке драйверов для управления аппаратной частью, а также реализации функций для обработки данных, полученных с датчиков. Будут представлены конкретные примеры взаимодействия компонентов.

Тестирование и оптимизация работы робота

Содержимое раздела

В этом разделе будет представлен процесс тестирования разработанного робота-решателя судоку. Будет описана методология тестирования, включая разработку тестовых сценариев и выбор критериев оценки производительности. Будут проведены испытания различных стадий робота. Особое внимание будет уделено анализу результатов тестирования, выявлению проблем и ошибок, а также разработке методов их устранения. Будут рассмотрены методы оптимизации алгоритма решения судоку, а также оптимизации механической системы робота. Будет проведен сравнительный анализ различных вариантов оптимизации и выбраны наиболее эффективные методы. Будут представлены результаты тестирования и оптимизации, демонстрирующие улучшение производительности и надежности робота. Будут описаны меры, принятые для повышения эффективности работы робота.

Заключение

Содержимое раздела

В заключении будут подведены итоги работы над проектом, обобщены полученные результаты и сделаны выводы. Будет дана оценка достигнутым целям и задачам, а также проанализирована эффективность разработанного робота-решателя судоку. Будут обсуждены проблемы, возникшие в процессе реализации проекта, и предложены пути их решения. Будут определены перспективы дальнейшего развития проекта и возможные направления для будущих исследований. Будет рассмотрена возможность расширения функциональности робота, например, добавление поддержки других типов головоломок или интеграция с другими системами. Будет указана практическая ценность полученных результатов и их потенциальное применение в образовательных целях или в области развлечений.

Список литературы

Содержимое раздела

В этом разделе будет представлен список использованных источников. Он будет содержать все научные статьи, книги, ресурсы из сети Интернет и другие материалы, которые были использованы в процессе работы над проектом. Список будет оформлен в соответствии с требованиями к оформлению ссылок на источники, с указанием авторов, названий, издателей, годов публикации и других необходимых данных. В списке будут представлены ссылки на различные типы источников, включая научные статьи, учебники, онлайн-ресурсы и программное обеспечение. Список будет отсортирован в алфавитном порядке или в соответствии с другими принятыми стандартами. Для каждого источника будет указана его значимость и вклад в проект.

Получи Такой Проект

До 90% уникальность
Готовый файл Word
15-30 страниц
Список источников по ГОСТ
Оформление по ГОСТ
Таблицы и схемы
Презентация

Создать Проект на любую тему за 5 минут

Создать

#5695214