Нейросеть

Разработка и реализация инженерных проектов в образовательном пространстве: методология и практическое применение

Нейросеть для проекта Гарантия уникальности Строго по ГОСТу Высочайшее качество Поддержка 24/7

Данный исследовательский проект посвящен разработке методологии и практическому применению инженерных проектов в образовательном процессе. Он направлен на изучение эффективных подходов к интеграции инженерных задач в учебные программы, способствуя развитию у школьников и студентов навыков, необходимых для успешной деятельности в области науки, технологий, инженерии и математики (STEM). Проект предполагает анализ существующих образовательных моделей, выявление их сильных и слабых сторон, а также разработку инновационных решений, направленных на повышение вовлеченности учащихся и улучшение результатов обучения. Реализация проекта включает в себя разработку конкретных инженерных задач, подготовку методических материалов и проведение экспериментальной апробации в образовательных учреждениях, с последующим анализом полученных данных и формулировкой рекомендаций по масштабированию и применению разработанной методологии. Результаты исследования могут быть полезны для преподавателей, методистов, разработчиков образовательных программ, а также для администраций образовательных учреждений, стремящихся к модернизации учебного процесса и повышению его эффективности.

Идея:

Проект предполагает создание комплексной образовательной программы, направленной на развитие инженерных компетенций школьников и студентов. Он ориентирован на практическое применение теоретических знаний и формирование навыков решения реальных инженерных задач.

Продукт:

Конечным продуктом проекта станет учебно-методический комплекс, включающий в себя набор инженерных задач, методические рекомендации для преподавателей и специализированное программное обеспечение. Этот комплекс будет способствовать повышению качества инженерного образования и развитию творческого потенциала учащихся.

Проблема:

Существует недостаточный уровень практической подготовки школьников и студентов в области инженерных дисциплин, что снижает их конкурентоспособность на рынке труда. Традиционные методы обучения часто не учитывают современные тенденции в сфере технологий и не формируют навыки командной работы и решения проблем.

Актуальность:

Актуальность проекта обусловлена необходимостью подготовки квалифицированных кадров для развития высокотехнологичных отраслей экономики. Интеграция инженерных проектов в образовательный процесс способствует формированию критического мышления, креативности и способности к инновациям.

Цель:

Основной целью проекта является разработка и апробация эффективной модели обучения инженерным дисциплинам, основанной на проектно-ориентированном подходе. Достижение этой цели позволит повысить качество подготовки будущих инженеров и специалистов в области STEM.

Целевая аудитория:

Целевой аудиторией проекта являются школьники старших классов и студенты, обучающиеся по техническим специальностям. Также проект ориентирован на преподавателей, методистов и администрацию образовательных учреждений, заинтересованных в повышении эффективности образовательного процесса.

Задачи:

  • Разработка учебно-методического комплекса по инженерным дисциплинам.
  • Проведение экспериментальной апробации разработанного комплекса в образовательных учреждениях.
  • Анализ результатов апробации и формулировка рекомендаций по совершенствованию образовательной программы.
  • Разработка методических рекомендаций для преподавателей по применению проектно-ориентированного подхода.

Ресурсы:

Для реализации проекта потребуются учебные аудитории, компьютерная техника, специализированное программное обеспечение, материалы для прототипирования и доступ к современному оборудованию.

Роли в проекте:

Осуществляет общее руководство проектом, координирует работу команды, отвечает за планирование и контроль сроков, бюджета и ресурсов. Руководитель проекта также отвечает за взаимодействие с заинтересованными сторонами, включая образовательные учреждения, преподавателей и студентов. Он формирует стратегию проекта, обеспечивает соответствие результатов поставленным целям и задачам, а также несет ответственность за подготовку итоговых отчетов и презентаций. Кроме того, руководитель проекта принимает участие в разработке методологии исследования и курирует написание научных статей и публикаций, представляющих результаты проекта в научном сообществе. Его задача — обеспечить успешную реализацию проекта в соответствии с установленными стандартами качества и сроками.

Занимается разработкой и совершенствованием учебно-методических материалов, включая учебные пособия, методические рекомендации и контрольно-измерительные материалы. Методист анализирует существующие образовательные программы, выявляет их сильные и слабые стороны, а также разрабатывает новые подходы к обучению, основанные на проектно-ориентированном подходе. Он адаптирует учебные материалы к потребностям целевой аудитории, разрабатывает критерии оценки результатов обучения и проводит мониторинг эффективности образовательного процесса. Методист также участвует в организации и проведении практических занятий, семинаров и мастер-классов, направленных на повышение квалификации преподавателей и развитие у учащихся инженерных навыков.

Отвечает за разработку и реализацию инженерных задач, создание прототипов и технических решений. Инженер-разработчик использует современные технологии и инструменты для проектирования, моделирования и тестирования. Он также занимается интеграцией различных компонентов и систем, обеспечивает соответствие разработанных решений техническим требованиям и стандартам. Его работа включает в себя проведение расчетов, анализ данных, подготовку технической документации и участие в экспертных оценках проектов. Инженер-разработчик тесно сотрудничает с методистами и преподавателями, адаптируя технические решения к образовательным задачам и потребностям учащихся.

Проводит экспериментальную апробацию разработанных учебно-методических материалов и инженерных задач в образовательных учреждениях. Он организует и проводит учебные занятия, семинары и практические работы, используя проектно-ориентированный подход. Преподаватель-экспериментатор собирает данные об эффективности обучения, анализирует результаты и предоставляет обратную связь разработчикам. Он также участвует в разработке оценочных материалов, оценивает достижения учащихся и адаптирует методы преподавания в соответствии с полученными результатами. Его работа направлена на создание комфортной и эффективной образовательной среды, способствующей развитию инженерных навыков и мотивации к обучению.

Наименование образовательного учреждения

Проект

на тему

Разработка и реализация инженерных проектов в образовательном пространстве: методология и практическое применение

Выполнил: ФИО

Руководитель: ФИО

Содержание

  • Введение 1
  • Теоретические основы инженерного образования 2
  • Методология разработки инженерных проектов 3
  • Инструменты и технологии для инженерного проектирования 4
  • Практическая реализация инженерных проектов в образовательном процессе 5
  • Анализ результатов экспериментальной апробации 6
  • Методические рекомендации для преподавателей 7
  • Перспективы развития инженерного образования 8
  • Заключение 9
  • Список литературы 10

Введение

Содержимое раздела

В разделе описывается актуальность выбранной темы, обосновывается необходимость разработки и реализации инженерных проектов в образовательном процессе. Подчеркивается важность подготовки квалифицированных кадров для высокотехнологичных отраслей экономики. Раскрываются цели и задачи проекта, а также его ожидаемые результаты и практическая значимость. Обозначаются основные этапы исследования, структура работы и методология, используемая для достижения поставленных целей. Приводятся общие сведения о проблеме, требующей решения, и рассматриваются существующие подходы к обучению инженерным дисциплинам, выделяя их недостатки и предлагая пути усовершенствования. Вводная часть служит для формирования у читателя общего представления о проекте и его важности, а также для обоснования его научной новизны и практической ценности.

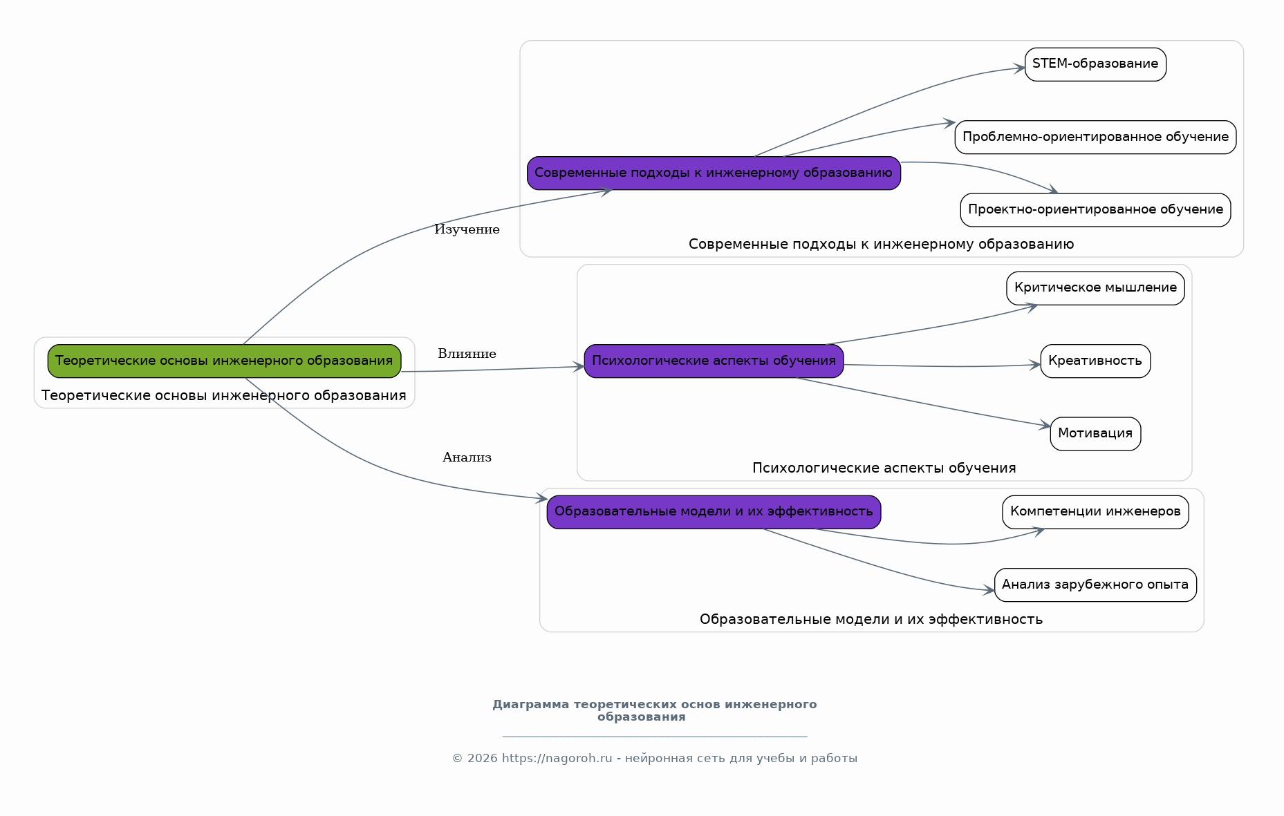
Теоретические основы инженерного образования

Содержимое раздела

В данном разделе рассматриваются теоретические основы инженерного образования, включая анализ современных подходов к обучению инженерным дисциплинам. Осуществляется обзор существующих методов и технологий, используемых в инженерном образовании, таких как проектно-ориентированное обучение, проблемно-ориентированное обучение и STEM-образование. Проводится анализ психологических аспектов, влияющих на процесс обучения инженерным дисциплинам, таких как мотивация, креативность и критическое мышление. Рассматриваются особенности различных образовательных моделей и их эффективность в контексте подготовки будущих инженеров. Проводится сравнительный анализ зарубежного опыта в области инженерного образования, выявляются лучшие практики и потенциальные возможности их адаптации к российским условиям. Анализируются требования к компетенциям инженеров в современных условиях, с учетом развития технологий и рынка труда.

Методология разработки инженерных проектов

Содержимое раздела

Раздел посвящен методологии разработки инженерных проектов, включая детальное описание этапов проектного цикла. Рассматриваются методы выбора и формулировки инженерных задач, а также требования к их сложности и соответствию учебной программе. Описываются подходы к структурированию проектов, включая разделение на этапы, распределение ролей и определение сроков выполнения. Рассматриваются методики планирования ресурсов, включая материальные, финансовые и человеческие ресурсы. Детализируются способы оценки и контроля качества инженерных проектов, включая методы тестирования, анализа результатов и обратной связи. Рассматриваются инструменты и технологии, используемые для разработки инженерных проектов, такие как CAD/CAM системы, симуляционное программное обеспечение и платформы для совместной работы. Представлены рекомендации по документированию и презентации результатов проектов.

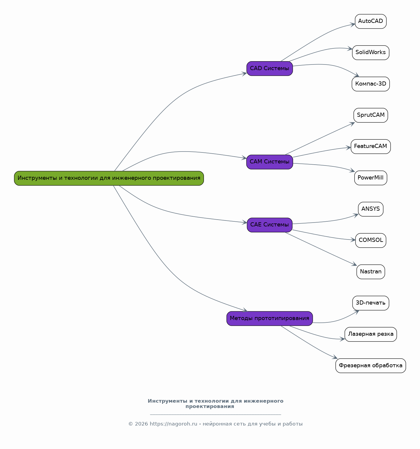
Инструменты и технологии для инженерного проектирования

Содержимое раздела

В данном разделе представлен обзор инструментов и технологий, используемых в инженерном проектировании, начиная от базовых, таких как чертежные инструменты и средства моделирования, до современных, основанных на компьютерном моделировании и прототипировании. Подробно рассматриваются системы автоматизированного проектирования (CAD), автоматизированного производства (CAM) и автоматизированного инженерного анализа (CAE). Анализируются программные продукты, применяемые в различных областях инженерной деятельности, включая мехатронику, электронику, информационные технологии и другие. Рассматриваются методы прототипирования, включая лазерную резку, 3D-печать и другие технологии быстрого прототипирования. Обсуждаются вопросы выбора инструментов и технологий, исходя из специфики решаемых задач, уровня подготовки учащихся и доступности ресурсов. Рассматриваются примеры практического применения инструментов и технологий в учебном процессе.

Практическая реализация инженерных проектов в образовательном процессе

Содержимое раздела

Рассматриваются практические аспекты реализации инженерных проектов в образовательном процессе, включая организацию учебных занятий, планирование времени и ресурсов, а также методы оценки результатов. Описываются конкретные примеры инженерных проектов, разработанных и реализованных в рамках данного исследования, с указанием целей, задач, использованных инструментов и технологий, а также полученных результатов. Анализируются проблемы и трудности, возникающие в процессе реализации проектов, и предлагаются способы их преодоления. Рассматриваются методы вовлечения учащихся в процесс проектирования, формирования у них исследовательских навыков и развития командной работы. Обсуждаются практические рекомендации по организации учебного пространства, обеспечению безопасности работы и подготовке преподавателей. Представлены результаты экспериментальной апробации разработанных инженерных проектов в различных образовательных учреждениях.

Анализ результатов экспериментальной апробации

Содержимое раздела

В данном разделе представлен анализ результатов экспериментальной апробации разработанных инженерных проектов в реальных условиях образовательного процесса. Проводится статистическая обработка данных, полученных в ходе реализации проектов, с целью выявления закономерностей и оценки эффективности различных подходов к обучению. Анализируются данные об успеваемости учащихся, уровне их вовлеченности в проектную деятельность, а также об их отношении к изучаемым предметам. Проводится сравнение результатов эксперимента с контрольными группами, где применялись традиционные методы обучения. Выявляются факторы, оказывающие наибольшее влияние на результаты обучения, и определяются оптимальные условия для реализации инженерных проектов. Представлены графики, диаграммы и таблицы, иллюстрирующие основные результаты исследования. Формулируются выводы о соответствии полученных результатов поставленным целям и задачам.

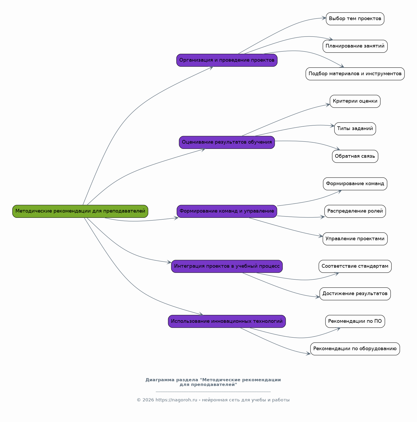
Методические рекомендации для преподавателей

Содержимое раздела

Раздел содержит методические рекомендации для преподавателей, основанные на результатах проведенного исследования. Представлены конкретные шаги и инструкции по организации и проведению инженерных проектов в образовательном процессе, включая выбор тем, планирование занятий, подбор материалов и инструментов. Рассматриваются методы оценивания результатов обучения, включая критерии оценки, типы заданий и способы обратной связи. Даются советы по формированию команд, распределению ролей и управлению проектами. Предлагаются практические примеры использования различных методических приемов, направленных на повышение вовлеченности учащихся и развитие их инженерных навыков. Рассматриваются вопросы интеграции инженерных проектов в учебные программы, соответствия образовательным стандартам и достижения запланированных образовательных результатов. Представлены рекомендации по использованию инновационных технологий и программного обеспечения.

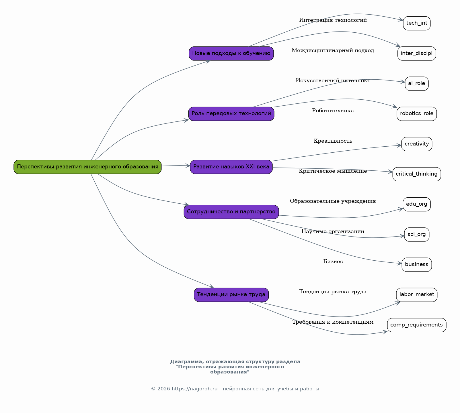
Перспективы развития инженерного образования

Содержимое раздела

Данный раздел посвящен перспективам развития инженерного образования в контексте современных вызовов и тенденций. Рассматриваются новые подходы к обучению, основанные на интеграции технологий, междисциплинарном подходе и развитии навыков XXI века. Оценивается роль искусственного интеллекта, робототехники, и других передовых технологий в инженерном образовании. Обсуждаются вопросы формирования у учащихся креативности, критического мышления и способности к инновациям. Рассматриваются возможности сотрудничества между образовательными учреждениями, научными организациями и бизнесом для улучшения качества инженерного образования. Анализируются тенденции на рынке труда и требования к компетенциям инженеров, а также разрабатываются рекомендации по адаптации образовательных программ к этим требованиям. Представлены возможные направления дальнейших исследований в области инженерного образования.

Заключение

Содержимое раздела

В заключении обобщаются основные результаты проведенного исследования, подчеркивается достижение поставленных целей и задач. Формулируются основные выводы, вытекающие из проведенного анализа данных и экспериментальной апробации. Оценивается практическая значимость полученных результатов для образовательного процесса и инженерной практики. Рассматриваются ограничения исследования и предлагаются направления для дальнейшей работы. Подчеркивается вклад проекта в развитие инженерного образования, его потенциал для улучшения качества подготовки будущих инженеров и специалистов в области STEM. Даются рекомендации по имплементации разработанной методологии и практических решений в образовательные учреждения, а также по масштабированию проекта. Подводится итог проделанной работы, подчеркивается новизна, оригинальность и научная ценность.

Список литературы

Содержимое раздела

В данном разделе представлен список использованной литературы, включая научные статьи, учебники, монографии, диссертации, нормативные документы и интернет-ресурсы, которые были использованы в процессе написания работы. Список составлен в соответствии с требованиями к оформлению научной литературы, с указанием авторов, названий работ, издательств, годов издания и страниц. Литература систематизирована по алфавиту, соблюдены стандарты цитирования и библиографического описания. Раздел служит для подтверждения достоверности изложенной информации, а также для предоставления возможности читателям ознакомиться с источниками, на которых основано данное исследование, и углубить свои знания в области инженерного образования.

Получи Такой Проект

До 90% уникальность
Готовый файл Word
15-30 страниц
Список источников по ГОСТ
Оформление по ГОСТ
Таблицы и схемы
Презентация

Создать Проект на любую тему за 5 минут

Создать

#6200121