Нейросеть

Разработка и реализация комплекса военно-патриотических мероприятий для участников Специальной Военной Операции

Нейросеть для проекта Гарантия уникальности Строго по ГОСТу Высочайшее качество Поддержка 24/7

Данный исследовательский проект посвящен разработке и внедрению комплексного подхода к военно-патриотическому воспитанию участников Специальной Военной Операции (СВО). Целью проекта является создание системы мероприятий, направленных на повышение морального духа, формирование чувства гордости за свою страну, а также укрепление чувства товарищества и взаимопомощи среди военнослужащих. Проект предполагает анализ существующих методик патриотического воспитания, адаптацию их к специфике боевых условий и создание новых, более эффективных инструментов. Реализация проекта предполагает проведение теоретических исследований, разработку практических занятий, организацию спортивных мероприятий, военно-исторических квестов и встреч с ветеранами. Ожидается, что данный комплекс мероприятий будет способствовать повышению боеспособности военнослужащих, укреплению их психологической устойчивости и формированию позитивного образа службы в армии. Внедрение разработанного комплекса способствует формированию чувства гордости за свою страну и укреплению чувства товарищества и взаимопомощи среди военнослужащих.

Идея:

Спроектировать и реализовать эффективный комплекс мероприятий, направленных на военно-патриотическое воспитание участников СВО. Использовать современные подходы и методы, адаптированные к специфике боевых действий и психологическим особенностям военнослужащих.

Продукт:

Комплекс методических рекомендаций, включающий в себя образовательные программы, сценарии мероприятий и практические пособия. Разработанные материалы будут доступны в электронном и печатном формате для широкого использования.

Проблема:

Существует потребность в разработке специализированных программ военно-патриотического воспитания для участников СВО, учитывающих их опыт и психологические особенности. Отсутствие комплексного подхода к данному вопросу снижает эффективность проводимых мероприятий и не в полной мере раскрывает потенциал патриотического воспитания.

Актуальность:

Актуальность проекта обусловлена необходимостью поддержки и реабилитации участников СВО, а также формированием у них чувства гордости за свою страну и готовности к защите ее интересов. Проект направлен на решение задач, поставленных государством в области патриотического воспитания и укрепления обороноспособности страны.

Цель:

Разработать и апробировать эффективный комплекс военно-патриотических мероприятий для участников СВО, способствующий повышению их морального духа и психологической устойчивости. Оценить эффективность разработанного комплекса на основе объективных критериев.

Целевая аудитория:

Основной аудиторией проекта являются участники Специальной Военной Операции, проходящие службу в различных воинских подразделениях. Вторичная аудитория – это военные психологи, офицеры по работе с личным составом и преподаватели военно-патриотических клубов.

Задачи:

  • Проведение анализа существующих методик военно-патриотического воспитания и выявление их сильных и слабых сторон.
  • Разработка теоретической базы для комплекса мероприятий с учетом психологических особенностей участников СВО.
  • Создание сценариев практических занятий, спортивных мероприятий и военно-исторических квестов.
  • Организация и проведение пилотного проекта мероприятий и оценка их эффективности.
  • Разработка методических рекомендаций по внедрению комплекса мероприятий в практику работы с военнослужащими.

Ресурсы:

Для реализации проекта потребуются материальные ресурсы (финансирование, помещения, оборудование) и человеческие ресурсы (специалисты, волонтеры, участники мероприятий).

Роли в проекте:

Осуществляет общее руководство проектом, планирует и координирует деятельность рабочей группы, отвечает за выполнение поставленных задач и достижение целей проекта. Обеспечивает взаимодействие с заинтересованными сторонами, контролирует ход реализации проекта и представляет отчетность.

Предоставляет экспертную поддержку по вопросам военно-патриотического воспитания, психологии, педагогики и военной истории. Оказывает помощь в разработке теоретической базы проекта, анализе данных и интерпретации результатов исследований. Участвует в подготовке методических рекомендаций.

Разрабатывает сценарии мероприятий, практических занятий, игр и квестов с учетом специфики аудитории и поставленных целей. Осуществляет подбор и адаптацию методических материалов, разработку дидактических средств и пособий. Отвечает за организацию и проведение мероприятий.

Проводит психологическую диагностику участников, оказывает психологическую поддержку в процессе мероприятий. Участвует в разработке программы мероприятий, учитывая психологические особенности военнослужащих. Анализирует психологические аспекты эффективности мероприятий.

Наименование образовательного учреждения

Проект

на тему

Разработка и реализация комплекса военно-патриотических мероприятий для участников Специальной Военной Операции

Выполнил: ФИО

Руководитель: ФИО

Содержание

  • Введение 1
  • Теоретические основы военно-патриотического воспитания 2
  • Психологические особенности участников СВО 3
  • Анализ существующих методик военно-патриотического воспитания 4
  • Разработка комплекса военно-патриотических мероприятий 5
  • Организация и проведение пилотного проекта 6
  • Оценка эффективности комплекса мероприятий 7
  • Методические рекомендации по внедрению 8
  • Заключение 9
  • Список литературы 10

Введение

Содержимое раздела

В разделе представлено обоснование актуальности проекта, его цели и задачи, а также краткий обзор существующих подходов к военно-патриотическому воспитанию. Обосновывается необходимость разработки специализированного комплекса мероприятий для участников СВО, учитывающего их психологические и физические особенности, а также опыт, полученный в ходе боевых действий. Раскрываются основные понятия и термины, используемые в проекте, а также методологические подходы к исследованию. Кроме того, в данном разделе формулируются основные теоретические положения, которые лягут в основу разработки мероприятий.

Теоретические основы военно-патриотического воспитания

Содержимое раздела

В данной главе анализируются теоретические основы военно-патриотического воспитания, его цели, задачи и принципы. Рассматриваются различные подходы к формированию патриотических чувств и убеждений у военнослужащих. Анализируется отечественный и зарубежный опыт военно-патриотического воспитания, выявляются наиболее эффективные методы и технологии. Особое внимание уделяется специфике работы с участниками СВО, учитывая их психологическое состояние и опыт боевых действий. Исследуются факторы, влияющие на формирование патриотизма и готовности к защите Отечества.

Психологические особенности участников СВО

Содержимое раздела

В этой главе рассматриваются психологические особенности участников Специальной Военной Операции, связанные с пережитым опытом боевых действий. Анализируются факторы, влияющие на психологическое состояние военнослужащих, такие как стресс, травмы, потеря товарищей, и их влияние на поведение и мировосприятие. Рассматриваются методы психологической реабилитации и адаптации участников СВО к мирной жизни, а также профилактики посттравматических стрессовых расстройств (ПТСР). Особое внимание уделяется формированию психологической устойчивости и мотивации к службе.

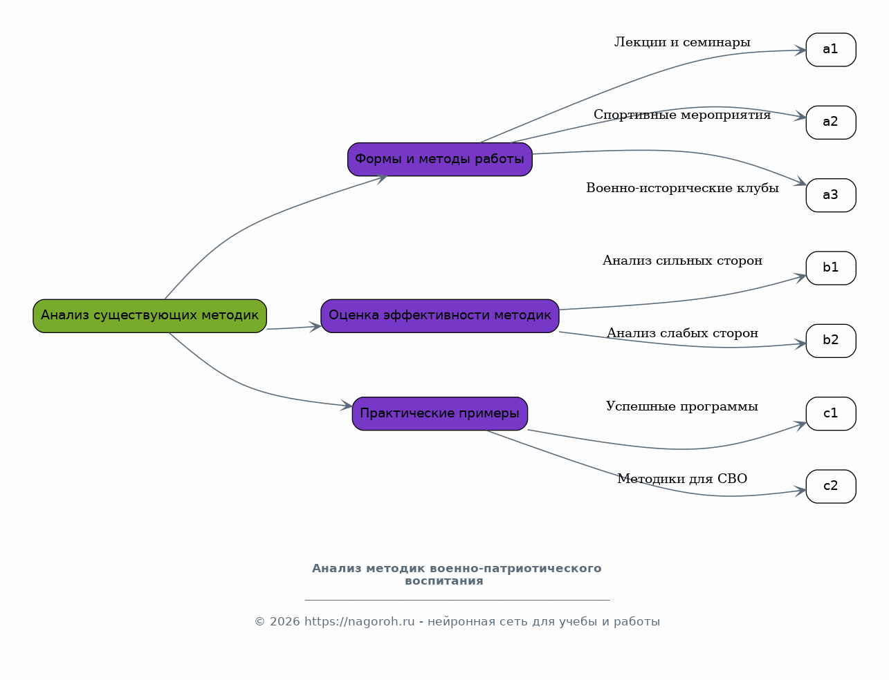
Анализ существующих методик военно-патриотического воспитания

Содержимое раздела

В данном разделе проводится анализ существующих методик военно-патриотического воспитания, используемых в России и за рубежом. Рассматриваются различные формы и методы работы с военнослужащими, включая лекции, семинары, тренинги, спортивные мероприятия, военно-исторические клубы и музеи. Оценивается эффективность каждой методики, выявляются их сильные и слабые стороны. Изучаются практические примеры успешной реализации военно-патриотических программ, направленных на повышение морального духа и сплоченности военнослужащих. Выявляются методики, наиболее подходящие для работы с участниками СВО.

Разработка комплекса военно-патриотических мероприятий

Содержимое раздела

В этой главе представлен разработанный комплекс военно-патриотических мероприятий, предназначенный для участников СВО. Описываются цели, задачи и содержание каждого мероприятия, включая образовательные программы, тренинги, спортивные соревнования и военно-исторические квесты. Представлены сценарии мероприятий, методические рекомендации по их проведению и необходимые ресурсы. Обосновывается выбор конкретных методов и технологий с учетом психологических особенностей участников СВО. Определяются критерии оценки эффективности разработанного комплекса.

Организация и проведение пилотного проекта

Содержимое раздела

В данной главе описывается процесс организации и проведения пилотного проекта разработанного комплекса мероприятий. Представлены этапы подготовки, подбора участников, логистики и реализации мероприятий. Подробно описываются методы сбора данных, используемые для оценки эффективности проекта (анкетирование, наблюдение, анализ документов). Анализируются полученные результаты пилотного проекта, выявляются сильные и слабые стороны разработанного комплекса. Предлагаются рекомендации по улучшению мероприятий.

Оценка эффективности комплекса мероприятий

Содержимое раздела

В этой главе представлен анализ результатов пилотного проекта, направленный на оценку эффективности разработанного комплекса мероприятий. Осуществляется количественный и качественный анализ данных, полученных в ходе исследования. Оценивается влияние мероприятий на морально-психологическое состояние участников СВО, их патриотические чувства, социальную адаптацию и готовность к дальнейшей службе. Выявляются факторы, способствовавшие достижению поставленных целей, и факторы, которые препятствовали этому. Формулируются выводы о целесообразности использования разработанного комплекса.

Методические рекомендации по внедрению

Содержимое раздела

В этой главе представлены методические рекомендации по внедрению разработанного комплекса военно-патриотических мероприятий. Описываются шаги по адаптации комплекса к различным условиям и потребностям военнослужащих. Представлены рекомендации по подготовке персонала, организации мероприятий и обеспечению необходимой материально-технической базы. Рассматриваются вопросы финансирования и ресурсного обеспечения. Разрабатывается план дальнейшего развития и совершенствования комплекса, с учетом полученного опыта и новых научных данных. Определяются перспективы дальнейших исследований.

Заключение

Содержимое раздела

В заключении обобщаются основные результаты исследования, подтверждающие эффективность разработанного комплекса военно-патриотических мероприятий для участников СВО. Подводятся итоги проведенной работы, формулируются основные выводы и рекомендации. Оценивается вклад проекта в решение задач, связанных с повышением морального духа и психологической устойчивости военнослужащих, а также в укрепление обороноспособности страны. Определяются перспективы дальнейших исследований и практического применения полученных результатов. Подчеркивается важность военно-патриотического воспитания в современных условиях.

Список литературы

Содержимое раздела

В список литературы включаются все источники, использованные в процессе исследования, включая научные статьи, монографии, учебники, нормативно-правовые акты и другие материалы. Список составляется в соответствии с требованиями ГОСТ и содержит полную библиографическую информацию о каждом источнике (автор, название, место издания, издательство, год издания, количество страниц и т.д.). Список литературы является важным элементом научной работы, подтверждающим достоверность и обоснованность представленных результатов. Он также позволяет читателям ознакомиться с использованными источниками и продолжить изучение темы.

Получи Такой Проект

До 90% уникальность
Готовый файл Word
15-30 страниц
Список источников по ГОСТ
Оформление по ГОСТ
Таблицы и схемы
Презентация

Создать Проект на любую тему за 5 минут

Создать

#6203237