Нейросеть

Разработка и реализация проектной идеи для школьников в рамках Клуба "Большая перемена": Методологический подход

Нейросеть для проекта Гарантия уникальности Строго по ГОСТу Высочайшее качество Поддержка 24/7

Данный проект направлен на разработку и реализацию проектной идеи, ориентированной на школьников, в рамках образовательной площадки Клуба "Большая перемена". Он предполагает глубокое изучение существующих подходов к проектной деятельности, анализ потребностей целевой аудитории и формирование инновационного решения для решения актуальных образовательных задач. В рамках проекта будет осуществлен методологический анализ, что позволит создать эффективный инструмент для развития креативности, критического мышления и командной работы у учащихся. Проект будет учитывать особенности возрастной психологии школьников, что позволит создать адаптированную систему обучения, которая будет учитывать интересы обучающихся. Это обеспечит высокую степень вовлеченности школьников в проект, а также будет способствовать формированию необходимых soft skills, таких как коммуникация, лидерство и умение работать в команде. Реализация проекта предполагает поэтапное планирование, от разработки концепции до тестирования и оценки эффективности, с учетом современных тенденций в образовании.

Идея:

Разработать и реализовать проектную идею, направленную на развитие творческого потенциала и навыков командной работы у школьников в рамках Клуба "Большая перемена". Предложить методику, адаптированную под интересы целевой аудитории и способствующую достижению образовательных целей.

Продукт:

Практическим результатом проекта станет разработанный и протестированный методический комплекс, включающий в себя конкретные проектные задания, инструкции для участников и рекомендации для кураторов. Этот комплекс будет ориентирован на школьников и может быть использован в образовательном процессе для развития проектных компетенций.

Проблема:

В современном образовательном пространстве существует потребность в актуальных и увлекательных формах обучения, способствующих развитию у школьников как предметных, так и надпредметных компетенций. Традиционные методы обучения часто не учитывают быстро меняющиеся интересы учащихся и не способствуют развитию навыков, востребованных в XXI веке.

Актуальность:

Актуальность проекта обусловлена необходимостью формирования у школьников навыков XXI века, таких как критическое мышление, креативность и умение работать в команде. Предлагаемый проект решает задачу интеграции современных образовательных подходов с учетом специфики целевой аудитории.

Цель:

Целью проекта является разработка и апробация эффективной методики, направленной на развитие проектных компетенций у школьников в рамках деятельности Клуба "Большая перемена". Достижение этой цели позволит повысить мотивацию учащихся к обучению и сформировать у них навыки, необходимые для успешной самореализации.

Целевая аудитория:

Целевой аудиторией проекта являются школьники, заинтересованные в проектной деятельности и стремящиеся к развитию своих творческих и лидерских качеств. Особое внимание будет уделено учету интересов и возрастных особенностей учащихся, что поможет сделать проект максимально вовлекающим и полезным.

Задачи:

  • Анализ существующих методик проектной деятельности и выявление лучших практик.
  • Разработка концепции проектной идеи, учитывающей интересы целевой аудитории.
  • Создание методических материалов и инструментов для реализации проекта.
  • Проведение апробации проекта и оценка его эффективности.
  • Формирование рекомендаций по тиражированию проекта и его дальнейшему развитию.

Ресурсы:

Для реализации проекта потребуются доступ к образовательным платформам, информационным ресурсам, инструменты для командной работы и финансирование необходимых мероприятий.

Роли в проекте:

Обеспечивает общее руководство проектом, координирует работу команды, отвечает за достижение поставленных целей и задач. Руководитель проекта осуществляет планирование, контроль и оценку результатов, а также взаимодействие с заинтересованными сторонами, включая представителей Клуба "Большая перемена". Он отвечает за соблюдение сроков реализации проекта, управление ресурсами и рисками, а также за формирование позитивной рабочей атмосферы в команде. Руководитель - это лидер, вдохновляющий коллектив на достижение поставленных целей.

Отвечает за разработку и адаптацию методологических аспектов проекта. Проводит анализ образовательных методик, определяет оптимальные подходы к организации проектной деятельности для школьников, учитывая их возрастные особенности и интересы. Разрабатывает методические материалы, обеспечивает их соответствие поставленным целям проекта, и проводит тестирование предложенных методик. Важно учитывать актуальность знаний и исследований в сфере образования.

Создает контент проекта: проектные задания, инструкции, презентации, видеоматериалы и другие учебные ресурсы. Он должен обладать навыками написания текстов, создания визуальных материалов и пониманием принципов геймификации для повышения вовлеченности аудитории. Разработчик контента учитывает методические рекомендации и особенности целевой аудитории, стремясь сделать материалы понятными, интересными и эффективными для обучения.

Обеспечивает организацию и координацию всех этапов проекта. В его обязанности входит планирование, мониторинг выполнения задач, управление бюджетом и коммуникация с командой и внешними партнерами. Координатор отвечает за соблюдение сроков, решение возникающих проблем, а также за подготовку отчетности о проделанной работе. Он является связующим звеном между участниками проекта, обеспечивая эффективное взаимодействие и достижение поставленных целей.

Наименование образовательного учреждения

Проект

на тему

Разработка и реализация проектной идеи для школьников в рамках Клуба "Большая перемена": Методологический подход

Выполнил: ФИО

Руководитель: ФИО

Содержание

  • Введение 1
  • Теоретические основы проектной деятельности 2
  • Анализ целевой аудитории и потребностей 3
  • Разработка концепции проектной идеи 4
  • Методическое обеспечение проекта 5
  • Реализация проекта и анализ результатов 6
  • Оценка эффективности проекта 7
  • Рекомендации по улучшению и масштабированию 8
  • Заключение 9
  • Список литературы 10

Введение

Содержимое раздела

Данный раздел представляет собой введение в проблематику проектной деятельности школьников в рамках Клуба "Большая перемена". Он определяет актуальность выбранной темы, обосновывает необходимость разработки и реализации проектной идеи, а также формулирует основные цели и задачи проекта. Вводная часть подчеркивает важность развития проектных компетенций у школьников, рассматривает текущие тенденции в образовании и обосновывает значимость предложенного исследования. Здесь обозначены методы исследования, структура проекта и ожидаемые результаты. Раздел задает тон для последующих глав и знакомит читателя с общей концепцией исследования.

Теоретические основы проектной деятельности

Содержимое раздела

Этот раздел посвящен рассмотрению теоретических основ проектной деятельности, анализу существующих подходов и методик, применяемых в образовании. Он включает обзор различных моделей проектного обучения, анализ преимуществ и недостатков каждой из них, а также выявление ключевых принципов эффективной организации проектной деятельности. Рассматриваются особенности мотивации школьников к участию в проектах, роль куратора и методы оценки результатов проектной работы. Раздел опирается на научные публикации и исследования в области педагогики и психологии, что позволяет сформировать прочную теоретическую базу для дальнейшего исследования.

Анализ целевой аудитории и потребностей

Содержимое раздела

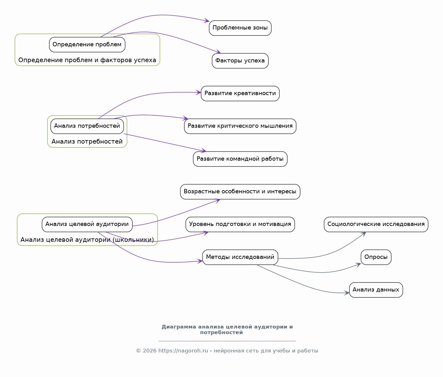
В данном разделе проводится глубокий анализ целевой аудитории – школьников, участвующих в деятельности Клуба "Большая перемена". Рассматриваются их возрастные особенности, интересы, уровень подготовки и мотивация к проектной деятельности. Проводится анализ потребностей в области развития креативности, критического мышления и командной работы. Выявляются проблемные зоны, связанные с участием школьников в проектах, и определяются факторы, влияющие на успешность проектной деятельности. Используются методы социологических исследований, опросы и анализ данных для получения объективной информации.

Разработка концепции проектной идеи

Содержимое раздела

Этот раздел посвящен разработке конкретной проектной идеи, направленной на решение выявленных проблем и удовлетворение потребностей целевой аудитории. Описывается концепция проекта, его цели, задачи, основные этапы реализации и ожидаемые результаты. Определяются формат проекта, его тематика и методы работы, учитывающие интересы и особенности школьников. Раздел включает в себя обоснование выбора конкретной идеи, описание механизмов вовлечения участников и планирование ресурсов, необходимых для реализации проекта. Также рассматриваются варианты адаптации и масштабирования проекта.

Методическое обеспечение проекта

Содержимое раздела

В данном разделе представлено описание методического обеспечения проекта, включающего в себя разработанные учебные материалы, инструкции, рекомендации для кураторов и инструменты оценки результатов. Описываются конкретные проектные задания, методы их реализации и критерии оценки. Рассматриваются принципы подбора учебного контента, его адаптация к возрастным особенностям школьников и использование современных образовательных технологий. Особое внимание уделяется разработке системы обратной связи и мониторинга прогресса участников.

Реализация проекта и анализ результатов

Содержимое раздела

В этом разделе описывается процесс реализации разработанного проекта, включая этапы его проведения, методы вовлечения участников и механизмы контроля качества. Представлены результаты апробации проекта, проведен анализ собранных данных, выявлены сильные и слабые стороны предложенной методики. Оцениваются достигнутые результаты в соответствии с поставленными целями и задачами, а также анализируется влияние проекта на развитие проектных компетенций школьников. Приводятся конкретные примеры успешных кейсов и рекомендации по дальнейшему совершенствованию проекта.

Оценка эффективности проекта

Содержимое раздела

В разделе проводится оценка эффективности реализованного проекта, используя различные методы анализа. Рассматриваются критерии оценки, такие как уровень вовлеченности участников, достижение поставленных образовательных целей и развитие ключевых компетенций, включая креативность, критическое мышление и навыки работы в команде. Анализируются данные, полученные в ходе реализации проекта, включая результаты анкетирования, тестирования и наблюдений. Оценивается соответствие результатов поставленным задачам и определяется степень достижения запланированных эффектов.

Рекомендации по улучшению и масштабированию

Содержимое раздела

Раздел содержит рекомендации по улучшению разработанного проекта на основе проведенного анализа и оценки результатов. Рассматриваются возможности адаптации проекта для различных возрастных групп школьников и сфер деятельности. Предлагаются стратегии масштабирования проекта, включая его тиражирование в других образовательных учреждениях и интеграцию в образовательные программы. Обсуждаются перспективные направления развития проекта, включая использование новых технологий и материалов, а также формирование партнерских отношений с заинтересованными сторонами.

Заключение

Содержимое раздела

В заключении подводятся итоги проведенного исследования, обобщаются основные результаты и формулируются выводы о достижении поставленных целей. Рассматривается значимость полученных результатов для теории и практики проектной деятельности в образовании, а также для Клуба "Большая перемена". Подчеркивается вклад проекта в развитие проектных компетенций у школьников и предлагаются перспективные направления дальнейших исследований в этой области. Отмечается практическая ценность разработанной методики и возможность ее использования в образовательном процессе.

Список литературы

Содержимое раздела

Этот раздел содержит список использованных в исследовании источников информации, включая научные статьи, книги, учебные пособия, интернет-ресурсы и другие материалы. Список составлен в соответствии с требованиями к оформлению библиографии, с указанием авторов, названий, издательств, годов публикации и других необходимых данных. В списке литературы представлены основные источники, использованные при разработке теоретической базы, анализе данных и написании работы. Составление списка помогает подтвердить авторство и достоверность информации, а также обеспечивает возможность для дальнейшего изучения темы.

Получи Такой Проект

До 90% уникальность
Готовый файл Word
15-30 страниц
Список источников по ГОСТ
Оформление по ГОСТ
Таблицы и схемы
Презентация

Создать Проект на любую тему за 5 минут

Создать

#6214795