Нейросеть

Разработка и реализация учебно-игровой программы "Веселые старты" для уроков физической культуры в первом классе

Нейросеть для проекта Гарантия уникальности Строго по ГОСТу Высочайшее качество Поддержка 24/7

Данный исследовательский проект посвящен разработке и апробации учебно-игровой программы "Веселые старты" для учащихся первого класса общеобразовательных учреждений. Проект направлен на создание эффективной методики обучения, способствующей формированию у детей интереса к физической культуре, развитию основных физических качеств и укреплению здоровья. В рамках исследования будет проведен анализ существующих подходов к организации уроков физической культуры в начальной школе, выявлены наиболее актуальные проблемы, связанные с мотивацией учащихся, недостаточной физической активностью и отсутствием игровых элементов в учебном процессе. Будет разработана программа, включающая в себя комплекс разнообразных эстафет, подвижных игр и соревнований, адаптированных к возрастным особенностям первоклассников. Особое внимание будет уделено формированию у детей командного духа, развитию коммуникативных навыков и воспитанию чувства ответственности. Программа будет реализована в практической деятельности, оценена эффективность ее применения и внесены корректировки с учетом полученных результатов.

Идея:

Предлагается разработать и апробировать программу "Веселые старты" для уроков физической культуры в первом классе, направленную на повышение мотивации к занятиям спортом и развитие физических качеств у младших школьников. Программа будет основана на игровых формах проведения занятий, что сделает процесс обучения более интересным и эффективным.

Продукт:

Конечным продуктом проекта является методическое пособие с описанием программы "Веселые старты", включающей в себя сценарии занятий, описание игр и эстафет, а также рекомендации для учителей по организации и проведению уроков. Пособие будет дополнено демонстрационными видеоматериалами, наглядно демонстрирующими ход занятий и примеры выполнения упражнений.

Проблема:

В современной образовательной практике наблюдается тенденция к снижению физической активности у детей младшего школьного возраста, что негативно сказывается на их здоровье и общем развитии. Существующие методы проведения уроков физической культуры не всегда способны заинтересовать первоклассников и мотивировать их к регулярным занятиям спортом.

Актуальность:

Актуальность данного проекта обусловлена необходимостью повышения эффективности уроков физической культуры в начальной школе и формированием у детей положительного отношения к здоровому образу жизни. Разработанная программа "Веселые старты" может быть применена в различных общеобразовательных учреждениях, способствуя решению проблемы гиподинамии и воспитанию здорового поколения.

Цель:

Целью данного проекта является разработка и апробация эффективной учебно-игровой программы "Веселые старты" для уроков физической культуры в первом классе, способствующей повышению интереса у школьников к занятиям спортом. Достижение этой цели позволит улучшить физическую подготовку первоклассников и сформировать у них устойчивую мотивацию к ведению здорового образа жизни.

Целевая аудитория:

Аудиторией данного проекта являются учителя физической культуры, работающие с учащимися первого класса общеобразовательных учреждений, а также сами первоклассники. Программа предназначена для широкого круга специалистов в области образования и физической культуры, заинтересованных в повышении эффективности образовательного процесса и улучшении физического развития детей.

Задачи:

  • Проведение анализа существующих методик организации уроков физической культуры в начальной школе.
  • Разработка учебно-игровой программы "Веселые старты" с учетом возрастных особенностей учащихся первого класса.
  • Апробация разработанной программы в реальных условиях образовательного процесса.
  • Оценка эффективности применения программы и внесение корректировок.
  • Подготовка методических рекомендаций для учителей по применению программы.

Ресурсы:

Для реализации проекта потребуются учебные пособия, спортивный инвентарь, компьютерная техника, доступ к сети Интернет и необходимые материальные ресурсы для проведения мероприятий.

Роли в проекте:

Ответственный за общее руководство проектом, определение целей и задач, контроль за выполнением плана работ, координацию деятельности участников проекта, подготовку отчетов, организацию презентаций. Руководитель обеспечивает соблюдение сроков реализации проекта, а также отвечает за его научную обоснованность и практическую значимость. Он является связующим звеном между всеми участниками и заинтересованными сторонами.

Разрабатывает методические материалы, составляет сценарии занятий, подбирает игры и упражнения, адаптирует программу под конкретные условия. Методист анализирует существующие методики, проводит консультации с учителями и специалистами, участвует в апробации программы, оценивает ее эффективность и вносит необходимые изменения. Он обеспечивает соответствие программы современным требованиям образования и физического воспитания.

Непосредственно проводит занятия по разработанной программе, внедряет ее в учебный процесс, наблюдает за реакцией детей, собирает данные для оценки эффективности. Педагог-экспериментатор использует разнообразные методы и приемы обучения, создает благоприятную атмосферу на занятиях, мотивирует детей к участию в играх и эстафетах. Он фиксирует результаты, анализирует успехи и трудности, предлагает свои коррективы.

Проводит анализ полученных данных, оценивает эффективность программы, выявляет сильные и слабые стороны. Аналитик использует различные методы обработки данных, статистические методы, делает выводы и формирует рекомендации для улучшения программы. Он участвует в подготовке отчетов, презентаций и других информационных материалов, представляющих результаты исследования. Без аналитика невозможно объективно оценить результаты проекта.

Наименование образовательного учреждения

Проект

на тему

Разработка и реализация учебно-игровой программы "Веселые старты" для уроков физической культуры в первом классе

Выполнил: ФИО

Руководитель: ФИО

Содержание

  • Введение 1
  • Теоретические основы формирования интереса к физической культуре у младших школьников 2
  • Анализ существующих методик проведения уроков физической культуры в первом классе 3
  • Разработка учебно-игровой программы "Веселые старты" для первого класса 4
  • Методика проведения эстафет и подвижных игр 5
  • Апробация и оценка эффективности программы "Веселые старты" 6
  • Анализ результатов эксперимента 7
  • Рекомендации по внедрению программы в образовательный процесс 8
  • Заключение 9
  • Список литературы 10

Введение

Содержимое раздела

В этом разделе будет представлено обоснование актуальности выбранной темы, сформулированы цели и задачи исследования, определены объект и предмет исследования, описана научная новизна и практическая значимость работы. Будет дан обзор существующих подходов к организации уроков физической культуры в начальной школе и обоснован выбор игровой формы проведения занятий, как наиболее эффективной для первоклассников. Также будет представлен план работы и структура исследования, что позволит читателю ориентироваться в содержании проекта.

Теоретические основы формирования интереса к физической культуре у младших школьников

Содержимое раздела

В данном разделе будет рассмотрен теоретический аспект проблемы формирования интереса к физической культуре у детей младшего школьного возраста. Будут изучены психологические и педагогические особенности развития детей в возрасте 6-7 лет, а также факторы, влияющие на их мотивацию к занятиям спортом и физической активностью. Будет проанализирована роль игры в развитии ребенка, её влияние на формирование физических качеств и социализацию. Будут рассмотрены основные виды игр и упражнений, используемых в физическом воспитании младших школьников, а также методы и приемы, способствующие повышению интереса к занятиям.

Анализ существующих методик проведения уроков физической культуры в первом классе

Содержимое раздела

В этом разделе будет проведен анализ действующих учебных программ и методик преподавания физической культуры в первом классе общеобразовательных школ. Будут рассмотрены методические рекомендации и пособия, используемые учителями физической культуры. Будет проведен сравнительный анализ различных подходов к организации уроков, выявлены их сильные и слабые стороны. Особое внимание будет уделено использованию игровых методов обучения и их влиянию на мотивацию и физическое развитие учащихся. Будут проанализированы результаты исследований, посвященных данной проблематике.

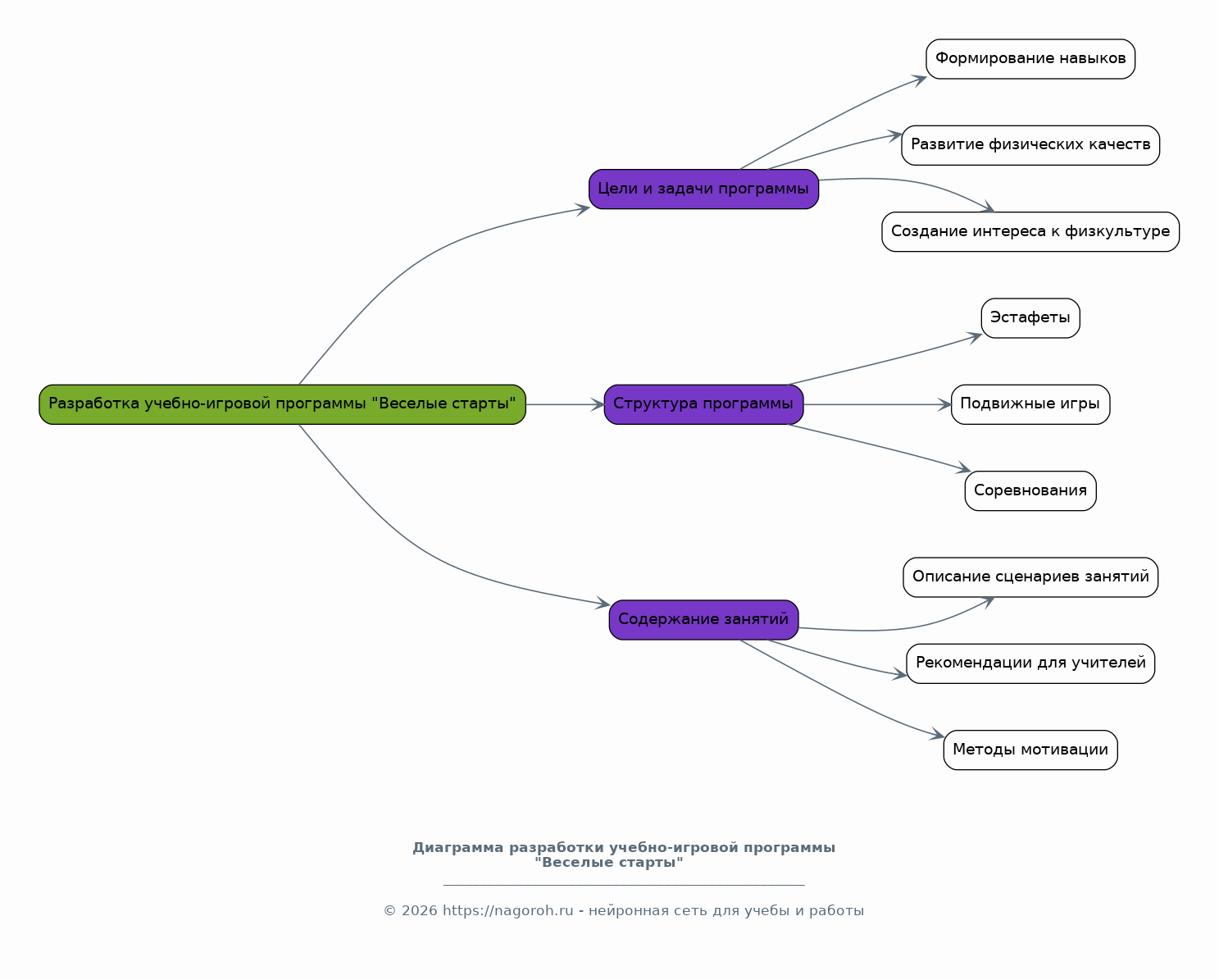
Разработка учебно-игровой программы "Веселые старты" для первого класса

Содержимое раздела

В данном разделе будет подробно представлена разработанная учебно-игровая программа "Веселые старты" для учащихся первого класса. Будут описаны цели и задачи программы, ее структура, содержание занятий, включающие в себя различные виды эстафет, подвижных игр и соревнований, адаптированных к возрастным особенностям детей. Будут определены основные принципы организации и проведения занятий, а также методы и приемы мотивации учащихся к активному участию. Будут представлены примеры сценариев занятий, описания игр и эстафет, а также рекомендации для учителей.

Методика проведения эстафет и подвижных игр

Содержимое раздела

Данный раздел посвящен детальному описанию методики проведения эстафет и подвижных игр, включенных в программу "Веселые старты". Будет представлен подробный анализ каждого вида эстафет и игр, с указанием целей, задач, правил, необходимого инвентаря и мер безопасности. Будут описаны различные варианты проведения игр, учитывающие индивидуальные особенности детей и уровень их физической подготовки. Особое внимание будет уделено организации пространства для проведения игр, распределению ролей, а также методам стимулирования активности учащихся. Раздел будет дополнен иллюстративными материалами и видеоматериалами для наглядности.

Апробация и оценка эффективности программы "Веселые старты"

Содержимое раздела

В этом разделе описываются этапы апробации разработанной программы "Веселые старты" в реальных условиях образовательного процесса. Будет представлена методика проведения педагогического эксперимента, включающая в себя выбор экспериментальной и контрольной групп, определение критериев оценки эффективности программы, сбор и анализ данных. Будут описаны методы оценки физической подготовленности учащихся, уровня их мотивации и интереса к занятиям физической культурой. Будут представлены результаты эксперимента, включая статистические данные и графическое представление. Особое внимание будет уделено анализу изменений, произошедших в экспериментальной группе по сравнению с контрольной.

Анализ результатов эксперимента

Содержимое раздела

В этом разделе будет проведен детальный анализ результатов, полученных в ходе апробации программы "Веселые старты". Будут рассмотрены все аспекты, влияющие на эффективность программы: уровень физической подготовки учащихся, их мотивация, интерес, вовлеченность в процесс. Будет проведена статистическая обработка данных, выявлены значимые различия между экспериментальной и контрольной группами. Будет произведена оценка соответствия полученных результатов поставленным целям и задачам исследования. Будут рассмотрены факторы, повлиявшие на результаты, и сформулированы выводы об эффективности разработанной программы.

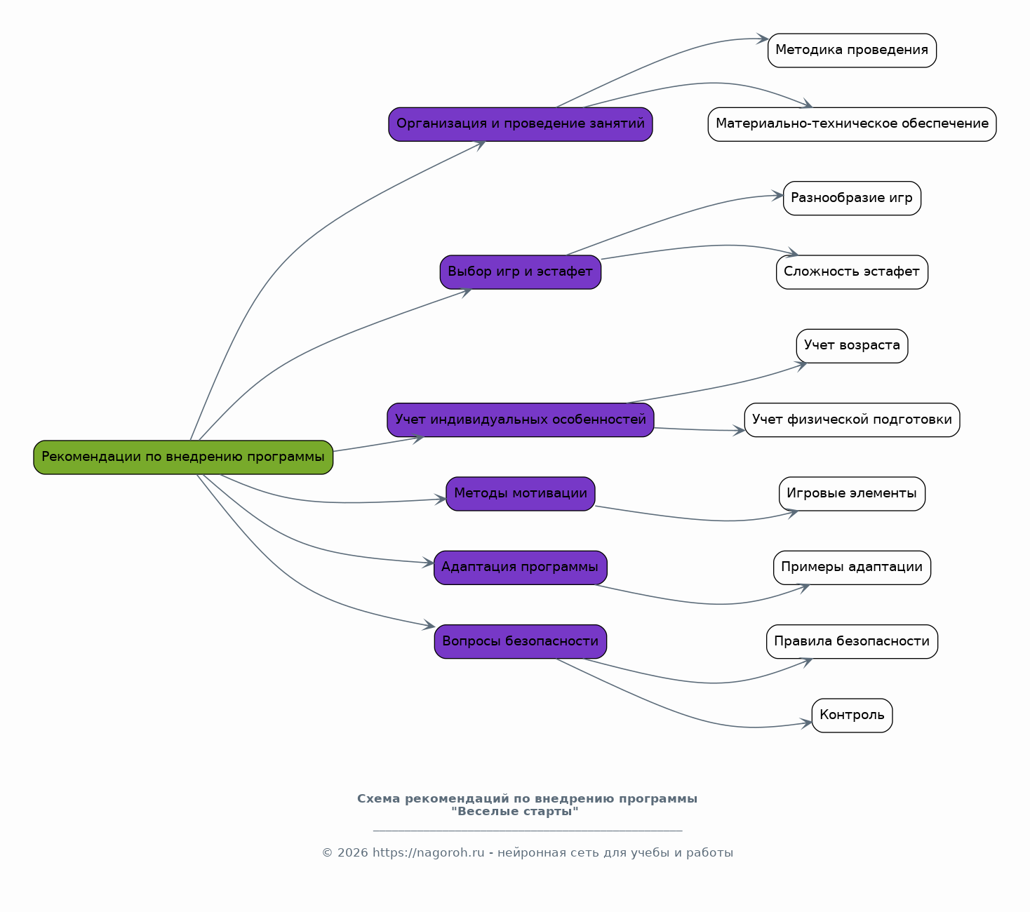
Рекомендации по внедрению программы в образовательный процесс

Содержимое раздела

На основе полученных результатов будут сформулированы рекомендации для учителей физической культуры по внедрению разработанной программы "Веселые старты" в образовательный процесс. Будут даны практические советы по организации и проведению занятий, выбору игр и эстафет, учету индивидуальных особенностей учащихся. Будут предложены методы мотивации детей к участию в играх и развитию физических качеств. Будет рассмотрена возможность адаптации программы для различных условий и уровней физической подготовки учащихся. Особое внимание будет уделено вопросам безопасности и соблюдения правил.

Заключение

Содержимое раздела

В заключении будут подведены итоги проведенного исследования, сформулированы основные выводы о разработанной программе "Веселые старты" для уроков физической культуры в первом классе. Будет оценена степень достижения поставленных целей и задач. Будут отмечены практическая значимость и научная новизна работы. Будут определены перспективы дальнейших исследований в данной области, а также предложены направления для совершенствования программы. Будет подчеркнута важность физического воспитания в формировании здорового образа жизни у детей.

Список литературы

Содержимое раздела

В данном разделе будет представлен список использованной литературы, включающий в себя научные статьи, учебные пособия, нормативные документы и другие источники, использованные при написании данного исследования. Список будет оформлен в соответствии с требованиями ГОСТ. Библиографические ссылки будут содержать полную информацию об авторах, названиях, издательствах и годах издания. Список будет систематизирован и представлен в алфавитном порядке или в соответствии с требованиями конкретного издания. Это будет отражать глубину и всесторонность проведенного исследования.

Получи Такой Проект

До 90% уникальность
Готовый файл Word
15-30 страниц
Список источников по ГОСТ
Оформление по ГОСТ
Таблицы и схемы
Презентация

Создать Проект на любую тему за 5 минут

Создать

#5590320