Нейросеть

Разработка и создание информационного буклета для музея боевой славы: исторический анализ и методические рекомендации

Нейросеть для проекта Гарантия уникальности Строго по ГОСТу Высочайшее качество Поддержка 24/7

Данный проект направлен на разработку и создание информационного буклета для музея боевой славы, ориентированного на школьников. Буклет призван эффективно рассказывать о важных событиях, героях и экспонатах, представленных в музее. Он будет учитывать особенности восприятия информации школьниками, предлагая привлекательный визуальный ряд и доступный для понимания текст. Проект включает в себя исторический анализ, выбор оптимального формата буклета, разработку дизайна, а также написание содержательных статей. Особое внимание уделяется интерактивности и вовлечению аудитории, чтобы сделать посещение музея более познавательным и запоминающимся. В процессе работы над буклетом будут учтены методические рекомендации по оформлению образовательных материалов для школьников, что позволит создать качественный и эффективный информационный продукт. Проект нацелен на повышение интереса к истории и патриотическому воспитанию подрастающего поколения посредством доступных и современных информационных технологий.

Идея:

Создать информативный и привлекательный буклет, который будет служить важным инструментом для обучения и вовлечения школьников в историю. Разработать современный дизайн и структурировать информацию таким образом, чтобы она была легко воспринимаема юными посетителями музея.

Продукт:

Информационный буклет, содержащий структурированную информацию о музее, его экспонатах и исторических событиях. Буклет будет адаптирован для школьной аудитории, включать в себя иллюстрации, карты, графики и интерактивные элементы для лучшего усвоения материала.

Проблема:

Существует необходимость в эффективном способе донесения исторической информации до школьников, с учетом их возраста и интересов. Традиционные методы представления информации в музеях часто недостаточно привлекательны и могут не учитывать потребности современных школьников в интерактивности и визуализации.

Актуальность:

Проект актуален в свете необходимости патриотического воспитания подрастающего поколения и повышения интереса к истории. Создание современного, информативного и привлекательного буклета способствует формированию глубоких знаний о героическом прошлом страны и уважения к подвигам предков.

Цель:

Разработать информационный буклет, который будет эффективно доносить историческую информацию до школьников, повышая их интерес к истории. Достичь цели посредством сочетания доступного изложения материала, привлекательного дизайна и интерактивных элементов.

Целевая аудитория:

Основная аудитория проекта – школьники средних и старших классов, а также учителя истории и музейные работники. Буклет предназначен для использования во время посещения музея, а также для самостоятельного изучения материала дома или на уроках.

Задачи:

  • Проведение исторического анализа и отбор ключевых событий и экспонатов для включения в буклет.
  • Разработка структуры и дизайна буклета с учетом особенностей восприятия информации школьниками.
  • Написание информативных и доступных для понимания текстов.
  • Подбор и создание иллюстраций, карт и других визуальных материалов.
  • Включение интерактивных элементов для повышения вовлеченности аудитории.

Ресурсы:

Для реализации проекта потребуются исторические материалы, доступ к музейным экспонатам, программное обеспечение для дизайна, опытный дизайнер и корректор.

Роли в проекте:

Отвечает за историческую точность информации, предоставляемой в буклете. Осуществляет отбор и систематизацию исторических данных, консультирует по вопросам содержания, проверяет факты и события на соответствие историческим источникам. Обеспечивает соответствие информации образовательным стандартам и принципам исторической достоверности, а также адаптирует её для целевой аудитории - школьников, делая ее понятной и интересной.

Разрабатывает визуальный облик буклета, учитывая его целевую аудиторию и задачи. Создает макеты, выбирает шрифты и цветовые решения, подбирает и обрабатывает иллюстрации, обеспечивает визуальную привлекательность и удобство восприятия информации. Дизайнер должен учитывать особенности восприятия школьников и создавать материалы, которые будут стимулировать интерес к истории, используя современные графические техники и средства.

Пишет тексты для буклета, адаптируя сложные исторические факты для восприятия школьниками. Редактирует и корректирует тексты, проверяет их на грамотность и стилистическое соответствие. Обеспечивает логичность изложения, структурированность информации и соответствие текста заданной концепции, а также следит за объемом и доступностью информации для целевой аудитории.

Разрабатывает методические рекомендации по использованию буклета в образовательном процессе. Анализирует соответствие содержания буклета образовательным стандартам, разрабатывает задания и вопросы для учащихся, а также предлагает методы работы с материалом. Осуществляет экспертную оценку образовательной ценности буклета и его эффективности для достижения образовательных целей.

Наименование образовательного учреждения

Проект

на тему

Разработка и создание информационного буклета для музея боевой славы: исторический анализ и методические рекомендации

Выполнил: ФИО

Руководитель: ФИО

Содержание

  • Введение 1
  • Исторический контекст и анализ экспозиции музея 2
  • Психологические особенности восприятия информации школьниками 3
  • Методические рекомендации по разработке образовательных буклетов 4
  • Анализ существующих аналогов и выбор формата буклета 5
  • Разработка макета и дизайна информационного буклета 6
  • Наполнение буклета информационным содержанием 7
  • Создание иллюстративного материала и интерактивных элементов 8
  • Заключение 9
  • Список литературы 10

Введение

Содержимое раздела

В разделе "Введение" будет представлено обоснование актуальности проекта, его цели и задачи. Будет описана проблема, которую призван решить разработанный буклет, а также обозначена его значимость для школьников и музея. Этот раздел подчеркнет необходимость создания современного информационного продукта, способного заинтересовать подрастающее поколение историей, а также укажет на важность использования современных подходов к подаче информации в музейной среде для повышения эффективности образовательного процесса. Введение служит для ориентации читателя в проекте и задает основные направления дальнейшего исследования.

Исторический контекст и анализ экспозиции музея

Содержимое раздела

В этом разделе будет проведен глубокий анализ исторических событий и экспонатов, представленных в музее. Будут рассмотрены ключевые периоды истории, связанные с боевой славой, а также определены наиболее значимые экспонаты для включения в буклет. Кроме того, будет проанализирована текущая экспозиция музея с точки зрения ее соответствия образовательным целям и потребностям школьников. Будет оценена степень наглядности экспонатов и их способность передать историческую информацию в доступной форме. Этот раздел станет основой для отбора материала, который будет отражен в буклете.

Психологические особенности восприятия информации школьниками

Содержимое раздела

В данном разделе будет исследовано, как школьники разного возраста воспринимают информацию, какие методы обучения и подачи материала наиболее эффективны для них. Будут рассмотрены особенности восприятия визуальной информации, а также факторы, влияющие на внимание и интерес. Будут проанализированы психологические аспекты вовлечения школьников в процесс обучения, такие как мотивация, любопытство и интерактивность. Основной акцент будет сделан на разработке такой структуры и дизайна буклета, который наилучшим образом соответствует психологическим особенностям целевой аудитории - школьников.

Методические рекомендации по разработке образовательных буклетов

Содержимое раздела

Раздел будет посвящен изучению существующих методических рекомендаций по созданию образовательных буклетов для школьников. Будут рассмотрены принципы структурирования информации, правила оформления текста и иллюстраций, а также методы повышения интерактивности. Будут проанализированы примеры успешных образовательных буклетов других музеев и учебных заведений. Основной целью раздела является разработка методологии, которая позволит создать эффективный информационный продукт. Внимание будет уделено доступности языка, визуальной привлекательности и интерактивным элементам.

Анализ существующих аналогов и выбор формата буклета

Содержимое раздела

В этом разделе будет проведен анализ существующих буклетов и других информационных материалов, посвященных военной истории. Будут рассмотрены их структура, дизайн, содержание и целевая аудитория. Будет проведена оценка сильных и слабых сторон каждого аналога. На основе этого анализа будет выбран оптимальный формат буклета, который лучше всего соответствует поставленным задачам и потребностям целевой аудитории - школьникам. Решение о выборе формата будет обосновано с учетом удобства использования, привлекательности и эффективности донесения информации.

Разработка макета и дизайна информационного буклета

Содержимое раздела

Этот раздел посвящен созданию визуальной концепции буклета, включая выбор цветовой гаммы, шрифтов, иллюстраций и графических элементов. Будет разработана структура буклета, определяющая последовательность представления информации и расположение материалов на страницах. Будут созданы макеты с учетом требований целевой аудитории - школьников, а также принципов эргономики и визуальной привлекательности. Дизайн будет направлен на создание понятного и интересного визуального образа, который будет способствовать лучшему усвоению информации и мотивировать школьников к изучению истории.

Наполнение буклета информационным содержанием

Содержимое раздела

В этом разделе будет осуществлен подбор и адаптация текстового материала, необходимого для буклета. Будут написаны информативные статьи о ключевых событиях, героях и экспонатах музея, адаптированные для понимания школьниками. Информация будет представлена в доступной форме, с использованием простых предложений и понятных терминов. Тексты будут отредактированы и проверены на соответствие историческим фактам, а также на стилистическую грамотность. Задача - создать содержательный и легко воспринимаемый контент, который будет стимулировать интерес школьников к истории.

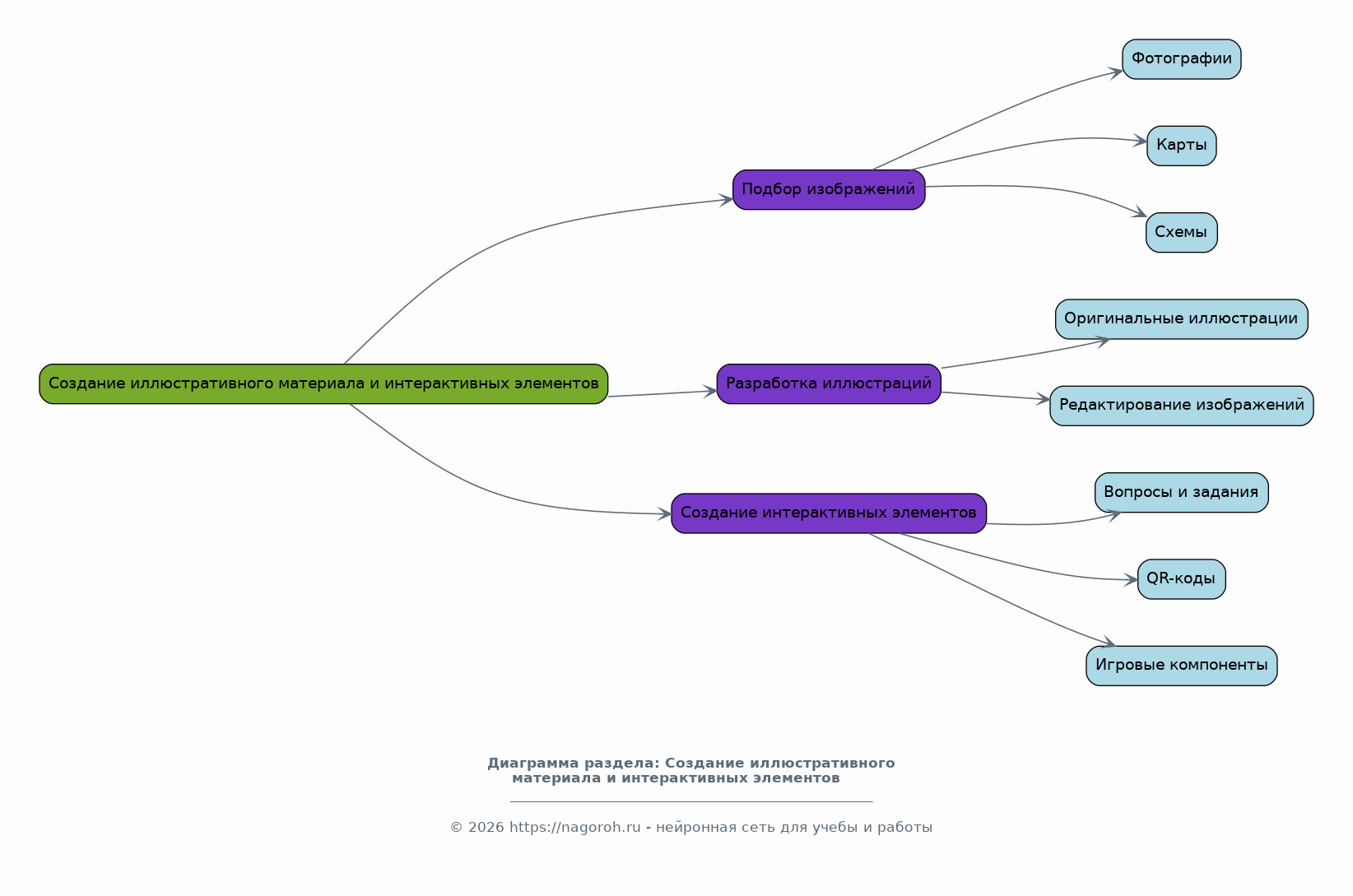
Создание иллюстративного материала и интерактивных элементов

Содержимое раздела

Этот раздел описывает процесс создания иллюстраций, карт, схем и интерактивных элементов для буклета. Будет осуществлен подбор соответствующих изображений, а также разработка оригинальных иллюстраций, которые наилучшим образом иллюстрируют текстовый материал. Будут созданы интерактивные элементы, такие как вопросы, задания, QR-коды для доступа к дополнительной информации и игровые компоненты. Цель - сделать информационный продукт более привлекательным, интерактивным и эффективным для обучения и вовлечения школьников в процесс изучения истории.

Заключение

Содержимое раздела

В заключении будут подведены итоги работы над проектом, обобщены основные результаты и выводы. Будет дана оценка эффективности разработанного буклета, а также определены его перспективы использования. Будут сформулированы рекомендации по дальнейшему совершенствованию продукта. Обсуждение коснется достигнутых целей, сложности в процессе реализации проекта и полученного опыта. Раздел будет содержать оценку вклада проекта в развитие музейного дела и образовательного процесса, а также предложения по масштабированию и применению разработанных материалов в других музеях.

Список литературы

Содержимое раздела

В данном разделе будет представлен список использованной литературы и источников, на основе которых был разработан буклет. Список будет содержать книги, статьи, музейные материалы и интернет-ресурсы, использованные при подготовке проекта. Информация будет структурирована в соответствии с правилами библиографического описания. Список литературы будет служить доказательством научной обоснованности проекта и позволит читателям ознакомиться с изученными материалами более подробно. Этот раздел демонстрирует глубину проведенного исследования и является важной составляющей академической работы.

Получи Такой Проект

До 90% уникальность
Готовый файл Word
15-30 страниц
Список источников по ГОСТ
Оформление по ГОСТ
Таблицы и схемы
Презентация

Создать Проект на любую тему за 5 минут

Создать

#6200002