Нейросеть

Разработка и технологическая оценка конструкции деревянной лопаты для уборки снега

Нейросеть для проекта Гарантия уникальности Строго по ГОСТу Высочайшее качество Поддержка 24/7

Данный проект посвящен разработке конструкции и оценке технологичности изготовления деревянной лопаты для уборки снега в условиях умеренного климата. Исследование охватывает анализ существующих конструкций, выбор оптимальных материалов, проектирование и изготовление прототипа, а также оценку его эксплуатационных характеристик. В рамках данной работы будут рассмотрены вопросы эргономики, прочности, долговечности и экономической целесообразности использования дерева в качестве основного материала для изготовления лопаты. Особое внимание уделяется доступности материалов и простоте изготовления, что делает проект особенно актуальным для реализации в условиях ограниченных ресурсов. Проект ориентирован на применение знаний в области материаловедения, конструирования и технологии деревообработки. Результаты исследования могут быть использованы при создании эффективных и экологичных инструментов для уборки снега.

Идея:

Создание экологически чистого и доступного инструмента для уборки снега из возобновляемого материала. Повышение удобства и эффективности процесса уборки снега за счет оптимизации конструкции лопаты.

Продукт:

Деревянная лопата для снега, отличающаяся эргономичным дизайном, прочной конструкцией и высокой надежностью. Продукт будет ориентирован на бытовое использование и отличаться простотой в изготовлении и обслуживании.

Проблема:

Существующие лопаты для снега часто изготавливаются из пластика, что негативно сказывается на окружающей среде. Металлические лопаты могут быть тяжелыми и неудобными в использовании, особенно для пожилых людей и людей с ограниченными физическими возможностями.

Актуальность:

Использование дерева в качестве материала для изготовления лопаты позволит снизить негативное воздействие на окружающую среду и предложить экологически чистую альтернативу пластиковым и металлическим изделиям. Разработка эргономичной и легкой конструкции лопаты повысит удобство и эффективность уборки снега для широкого круга пользователей.

Цель:

Разработать и изготовить прототип деревянной лопаты для снега, обладающий оптимальными характеристиками по прочности, легкости и удобству использования. Провести технологическую оценку процесса изготовления и определить экономическую целесообразность производства.

Целевая аудитория:

Данный проект ориентирован на широкий круг пользователей: владельцев частных домовладений, коммунальные службы, дачники, а также на студентов и преподавателей профильных специальностей (технология деревообработки, материаловедение, инженерный дизайн).

Задачи:

  • Проведение анализа существующих конструкций снежных лопат и выявление их достоинств и недостатков.
  • Выбор оптимального вида древесины для изготовления лопаты с учетом ее свойств (прочность, влагостойкость, вес).
  • Разработка конструкторской документации (чертежи, спецификации) для изготовления прототипа лопаты.
  • Изготовление прототипа лопаты и проведение испытаний на прочность и удобство использования.
  • Оценка технологичности процесса изготовления и расчет экономической целесообразности производства.

Ресурсы:

Для реализации проекта потребуются: древесина (сосна, лиственница), инструменты для деревообработки (пила, рубанок, стамеска, дрель), измерительный инструмент, крепежные элементы, а также программное обеспечение для проектирования (например, AutoCAD или SketchUp).

Роли в проекте:

Осуществляет общее руководство проектом, координирует работу команды, контролирует соблюдение сроков и бюджета, принимает ключевые решения. Ответственен за итоговый результат.

Разрабатывает конструкторскую документацию (чертежи, спецификации) на основе проведенного анализа и выбранных материалов. Проводит расчеты прочности и обеспечивает соответствие конструкции требованиям безопасности.

Разрабатывает технологический процесс изготовления лопаты, определяет необходимое оборудование и инструменты, обеспечивает контроль качества на всех этапах производства. Оценивает экономическую эффективность процесса изготовления.

Проводит анализ свойств древесины, определяет оптимальный вид древесины для изготовления лопаты, оценивает ее долговечность и устойчивость к внешним воздействиям.

Наименование образовательного учреждения

Проект

на тему

Разработка и технологическая оценка конструкции деревянной лопаты для уборки снега

Выполнил: ФИО

Руководитель: ФИО

Содержание

  • Введение 1
  • Анализ существующих конструкций лопат для снега 2
  • Выбор материала: свойства древесины 3
  • Проектирование конструкции деревянной лопаты 4
  • Технология изготовления прототипа 5
  • Испытания и оценка эксплуатационных характеристик 6
  • Экономическая оценка производства 7
  • Анализ экологической безопасности 8
  • Возможные направления дальнейших исследований 9
  • Список литературы 10

Введение

Содержимое раздела

В данном разделе будет представлена актуальность темы, обоснование выбора объекта исследования – деревянной лопаты для снега. Подчеркнется важность разработки экологически чистых и эффективных инструментов для уборки снега и роль проекта в решении данной задачи. Будет определена цель проекта и поставлены конкретные задачи, которые необходимо решить для достижения этой цели. Кроме того, введение познакомит читателя с методами исследования и структурой работы.

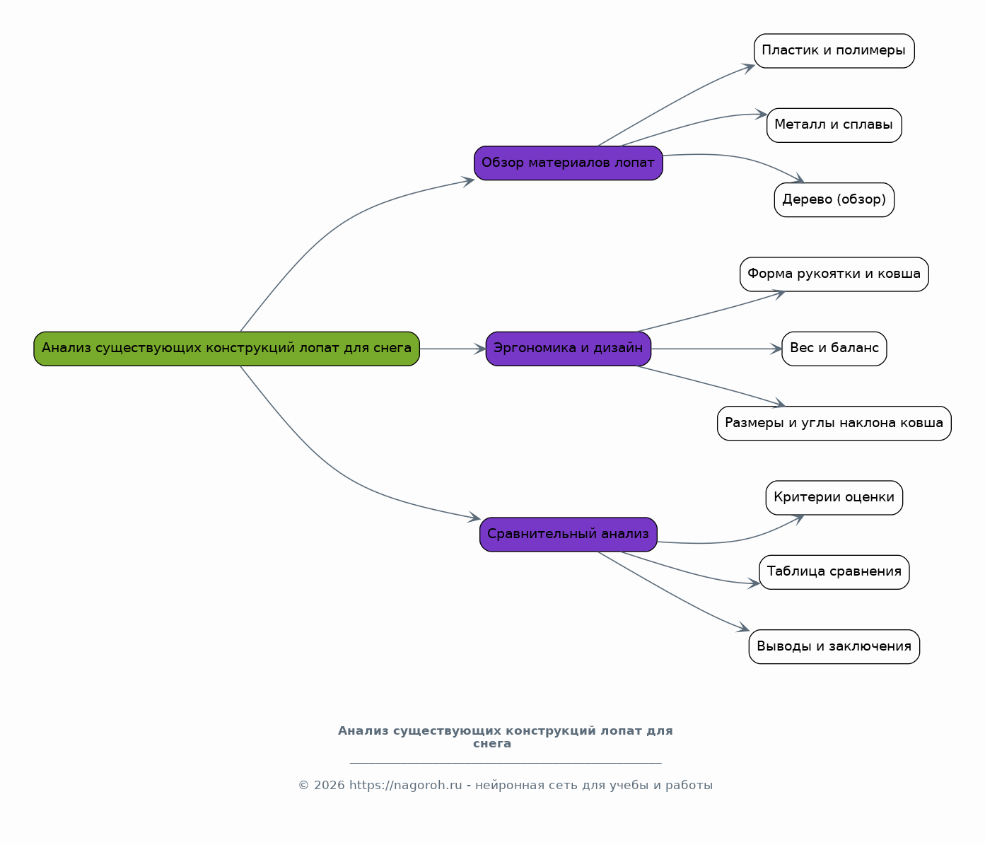
Анализ существующих конструкций лопат для снега

Содержимое раздела

В этом разделе будет проведен обзор и анализ различных конструкций лопат для снега, представленных на рынке. Будут рассмотрены лопаты из пластика, металла, алюминия и других материалов. Особое внимание будет уделено достоинствам и недостаткам каждой конструкции с точки зрения эргономики, прочности, легкости и эффективности уборки снега. Результаты анализа позволят выявить оптимальные конструктивные решения для деревянной лопаты.

Выбор материала: свойства древесины

Содержимое раздела

Данный раздел посвящен выбору оптимального вида древесины для изготовления лопаты. Будут рассмотрены различные породы древесины (сосна, лиственница, береза, дуб) и проанализированы их свойства: прочность, плотность, влагостойкость, гибкость, устойчивость к гниению. Будет обоснован выбор древесины с учетом требований к материалу, предъявляемым к лопате для снега.

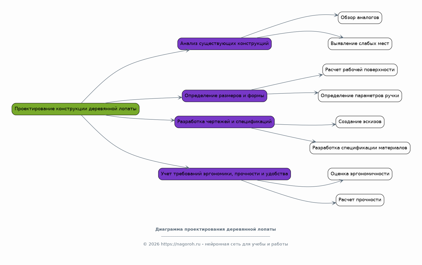
Проектирование конструкции деревянной лопаты

Содержимое раздела

В этом разделе будет представлен процесс проектирования конструкции деревянной лопаты. Будут разработаны чертежи и спецификации, определены размеры и форма рабочей поверхности, ручки и других элементов лопаты. При проектировании будут учтены требования эргономики, прочности и удобства использования. Используются результаты анализа существующих конструкций и свойств древесины.

Технология изготовления прототипа

Содержимое раздела

В данном разделе будет описан технологический процесс изготовления прототипа деревянной лопаты. Будут определены последовательность операций, необходимое оборудование и инструменты, режимы обработки древесины. Особое внимание будет уделено обеспечению точности размеров и качества поверхности изделия. Описание будет достаточно подробным.

Испытания и оценка эксплуатационных характеристик

Содержимое раздела

В этом разделе будут описаны методы и результаты испытаний прототипа лопаты. Будут проведены испытания на прочность, жесткость, устойчивость к влаге и удобство использования. Будут определены основные эксплуатационные характеристики лопаты и сравнены с характеристиками аналогичных лопат из других материалов.

Экономическая оценка производства

Содержимое раздела

В данном разделе будет проведена экономическая оценка производства деревянных лопат. Будут рассчитаны затраты на приобретение материалов, оплату труда, амортизацию оборудования и другие расходы. Будет определена себестоимость одной лопаты и рассчитана прибыль от ее продажи. Экономическая целесообразность производства будет оценена.

Анализ экологической безопасности

Содержимое раздела

В данном разделе будет проведен анализ экологической безопасности производства и эксплуатации деревянных лопат. Будут рассмотрены вопросы использования возобновляемых материалов, снижения отходов производства и утилизации отходов после эксплуатации. Подчеркнется экологическая чистота данной технологии и ее соответствие принципам устойчивого развития.

Возможные направления дальнейших исследований

Содержимое раздела

В данном разделе будут представлены возможные направления дальнейших исследований, связанные с совершенствованием конструкции и технологии изготовления деревянных лопат. Будут рассмотрены вопросы использования новых материалов, оптимизации производственного процесса и расширения ассортимента продукции. Также рассматриваются перспективы применения автоматизированных систем управления производством.

Список литературы

Содержимое раздела

В данном разделе будет представлен список использованных литературных источников, включая научные статьи, монографии, учебники, патенты и интернет-ресурсы. Список литературы будет оформлен в соответствии с требованиями ГОСТ.

Получи Такой Проект

До 90% уникальность
Готовый файл Word
15-30 страниц
Список источников по ГОСТ
Оформление по ГОСТ
Таблицы и схемы
Презентация

Создать Проект на любую тему за 5 минут

Создать

#5438542