Нейросеть

Разработка и внедрение онлайн-игр в образовательный процесс: Методический аспект и практическая реализация

Нейросеть для проекта Гарантия уникальности Строго по ГОСТу Высочайшее качество Поддержка 24/7

Данный исследовательский проект посвящен разработке, внедрению и анализу эффективности использования онлайн-игр в современном образовательном процессе. Он объединяет в себе теоретические основы игрового обучения, методические подходы к интеграции игровых элементов в учебные программы, а также практические аспекты создания и применения образовательных игр. Проект направлен на выявление оптимальных стратегий использования игрового формата для повышения мотивации учащихся, улучшения усвоения учебного материала и развития различных компетенций, таких как критическое мышление, решение проблем и командная работа. Будут рассмотрены различные типы онлайн-игр, их соответствие учебным целям, специфика разработки и адаптации игровых механик для различных возрастных групп и учебных дисциплин. Особое внимание уделяется анализу педагогических и дидактических принципов, лежащих в основе игрового обучения, а также оценке влияния онлайн-игр на формирование образовательных результатов. В ходе исследования планируется разработать прототипы образовательных игр, провести их апробацию в реальных учебных условиях и проанализировать полученные данные для выработки рекомендаций по их эффективному применению в образовательной практике.

Идея:

Использовать онлайн-игры для повышения вовлеченности учащихся в учебный процесс и улучшения усвоения знаний. Разработать и внедрить образовательные игры, соответствующие учебным программам.

Продукт:

Практическое руководство по разработке и внедрению образовательных онлайн-игр. Прототипы образовательных игр для конкретных учебных дисциплин.

Проблема:

Традиционные методы обучения часто не учитывают современные тенденции и не всегда вызывают интерес у учащихся. Существует потребность в новых, более эффективных и интерактивных методах обучения, которые могли бы повысить мотивацию и вовлеченность учащихся.

Актуальность:

Использование онлайн-игр в образовании является актуальным, учитывая рост популярности онлайн-игр и их потенциал для обучения. Исследование способствует развитию методических подходов к интеграции игровых элементов в учебный процесс.

Цель:

Разработать и апробировать методику использования онлайн-игр для повышения эффективности образовательного процесса. Оценить влияние игрового обучения на мотивацию и успеваемость учащихся.

Целевая аудитория:

Учащиеся различных возрастных групп (школьники, студенты). Преподаватели и методисты, заинтересованные в использовании новых технологий в образовании.

Задачи:

  • Анализ существующих образовательных игр и методик их применения.
  • Разработка концепции и структуры образовательных игр.
  • Создание прототипов образовательных игр для различных дисциплин.
  • Проведение апробации игр в реальных учебных условиях.
  • Анализ результатов и выработка рекомендаций по применению игр.

Ресурсы:

Для реализации проекта потребуются компьютеры, доступ в интернет, программное обеспечение для разработки игр и ресурсы для проведения тестирования.

Роли в проекте:

Осуществляет общее руководство проектом, определяет цели и задачи, координирует работу команды, отвечает за соблюдение сроков и качество результатов исследования. Руководитель проекта также отвечает за подготовку отчетов, презентаций и публикаций по результатам исследования. Он осуществляет стратегическое планирование, распределяет ресурсы и контролирует ход выполнения каждого этапа проекта, обеспечивая соответствие разработанной методике и поставленным целям. Кроме того, руководитель проекта поддерживает связь с заинтересованными сторонами, включая образовательные учреждения и экспертов в области игрового обучения, для обмена опытом и получения обратной связи.

Отвечает за непосредственное создание игрового контента, включая разработку игровых механик, программирование, дизайн графики и звука. Разработчик игр использует современные инструменты и технологии для создания интерактивных образовательных продуктов, соответствующих заданным требованиям и учебным целям. Он тесно сотрудничает с педагогами и методистами для обеспечения соответствия игрового контента учебной программе и возрастным особенностям учащихся. Разработчик игр также участвует в тестировании игр, анализе обратной связи и внесении необходимых изменений для улучшения игрового опыта и образовательной эффективности.

Отвечает за разработку методических рекомендаций по использованию образовательных игр в учебном процессе, определяет соответствие игрового контента учебной программе и возрастным особенностям учащихся. Методист анализирует учебные планы, разрабатывает сценарии уроков с использованием игр, проводит оценку эффективности игр с точки зрения образовательных результатов. Он также участвует в подготовке дидактических материалов, инструкций для преподавателей и учащихся. Методист обеспечивает согласованность игровых механик и учебных целей, а также разрабатывает систему оценивания результатов обучения, полученных с помощью игровых технологий.

Проводит тестирование разработанных образовательных игр, выявляет ошибки, недочеты и проблемы в игровом процессе. Тестировщик разрабатывает тестовые сценарии, собирает обратную связь от пользователей, анализирует данные и предоставляет отчеты разработчикам и методистам. Он обеспечивает контроль качества игрового продукта с точки зрения функциональности, удобства использования и соответствия требованиям. Тестировщик также участвует в оптимизации игровых механик, интерфейса и производительности игр для улучшения пользовательского опыта и повышения образовательной эффективности.

Наименование образовательного учреждения

Проект

на тему

Разработка и внедрение онлайн-игр в образовательный процесс: Методический аспект и практическая реализация

Выполнил: ФИО

Руководитель: ФИО

Содержание

  • Введение 1
  • Теоретические основы игрового обучения 2
  • Методология разработки образовательных онлайн-игр 3
  • Анализ существующих образовательных онлайн-игр 4
  • Разработка образовательной онлайн-игры (практическая часть) 5
  • Внедрение и апробация образовательной онлайн-игры 6
  • Анализ результатов апробации 7
  • Методические рекомендации по использованию образовательных онлайн-игр 8
  • Перспективы дальнейших исследований 9
  • Список литературы 10

Введение

Содержимое раздела

В разделе "Введение" будет представлен всесторонний обзор проблемы, стоящей за внедрением онлайн-игр в образовательный процесс. Эта часть проекта включает в себя обоснование актуальности исследования, определение его целей и задач, описание структуры работы и планируемых результатов. Будут рассмотрены основные понятия, связанные с игровым обучением, включая его преимущества и недостатки. Кроме того, в данном разделе будет представлен обзор литературы, касающейся темы внедрения игр в образование, чтобы определить существующие исследования и пробелы в знаниях, которые проект намерен заполнить. Акцент будет сделан на потенциале онлайн-игр в повышении мотивации учащихся и улучшении усвоения учебного материала. Обоснование выбора темы и ее значимость для развития образовательной среды.

Теоретические основы игрового обучения

Содержимое раздела

В данном разделе будет проведен углубленный анализ теоретических основ игрового обучения, рассматривающий ключевые принципы и концепции, лежащие в основе эффективного использования игр в образовательном процессе. Будут исследованы различные педагогические подходы, такие как геймификация, игровое обучение и проблемно-ориентированное обучение, с акцентом на их практическую применимость. Рассмотрены психологические аспекты вовлечения учащихся в образовательные игры, включая мотивацию, интерес и вовлеченность. Анализируется влияние игровых механик на когнитивные процессы, такие как память, внимание и мышление. Будут детально рассмотрены существующие модели игрового обучения и их адаптация для образовательных целей, с акцентом на то, как игры могут способствовать развитию различных компетенций, включая критическое мышление и решение проблем.

Методология разработки образовательных онлайн-игр

Содержимое раздела

Этот раздел посвящен детальному описанию методологии разработки образовательных онлайн-игр. Будут рассмотрены основные этапы разработки игровых продуктов для образования, начиная от определения учебных целей и задач. Будут представлены различные подходы к созданию игрового контента, включая выбор игровых механик, разработку сценариев, создание интерактивных элементов и визуального оформления. Особое внимание будет уделено проектированию игровых интерфейсов, обеспечивающих удобство и доступность для учащихся. Рассмотрены инструменты и технологии, используемые для разработки образовательных игр, а также подходы к управлению проектом и командной работе. Описаны подходы к тестированию и оценке качества образовательных игр, включая методы обратной связи и анализа данных для улучшения игрового процесса.

Анализ существующих образовательных онлайн-игр

Содержимое раздела

Раздел посвящен анализу существующих образовательных онлайн-игр, их классификации и оценке их педагогического потенциала. Проводится обзор различных типов образовательных игр, от простых игровых приложений до сложных многопользовательских платформ. Будут проанализированы примеры успешных и неуспешных проектов, выявлены их сильные и слабые стороны. Рассмотрены критерии оценки качества образовательных игр, включая соответствие учебным целям, интерактивность, удобство использования и вовлеченность учащихся. Анализируются игровые механики, используемые в различных играх, и их влияние на мотивацию и успеваемость учащихся. Проводится сравнительный анализ различных подходов к разработке образовательных игр, с учетом их преимуществ и недостатков. Будут рассмотрены примеры интеграции образовательных игр в учебный процесс.

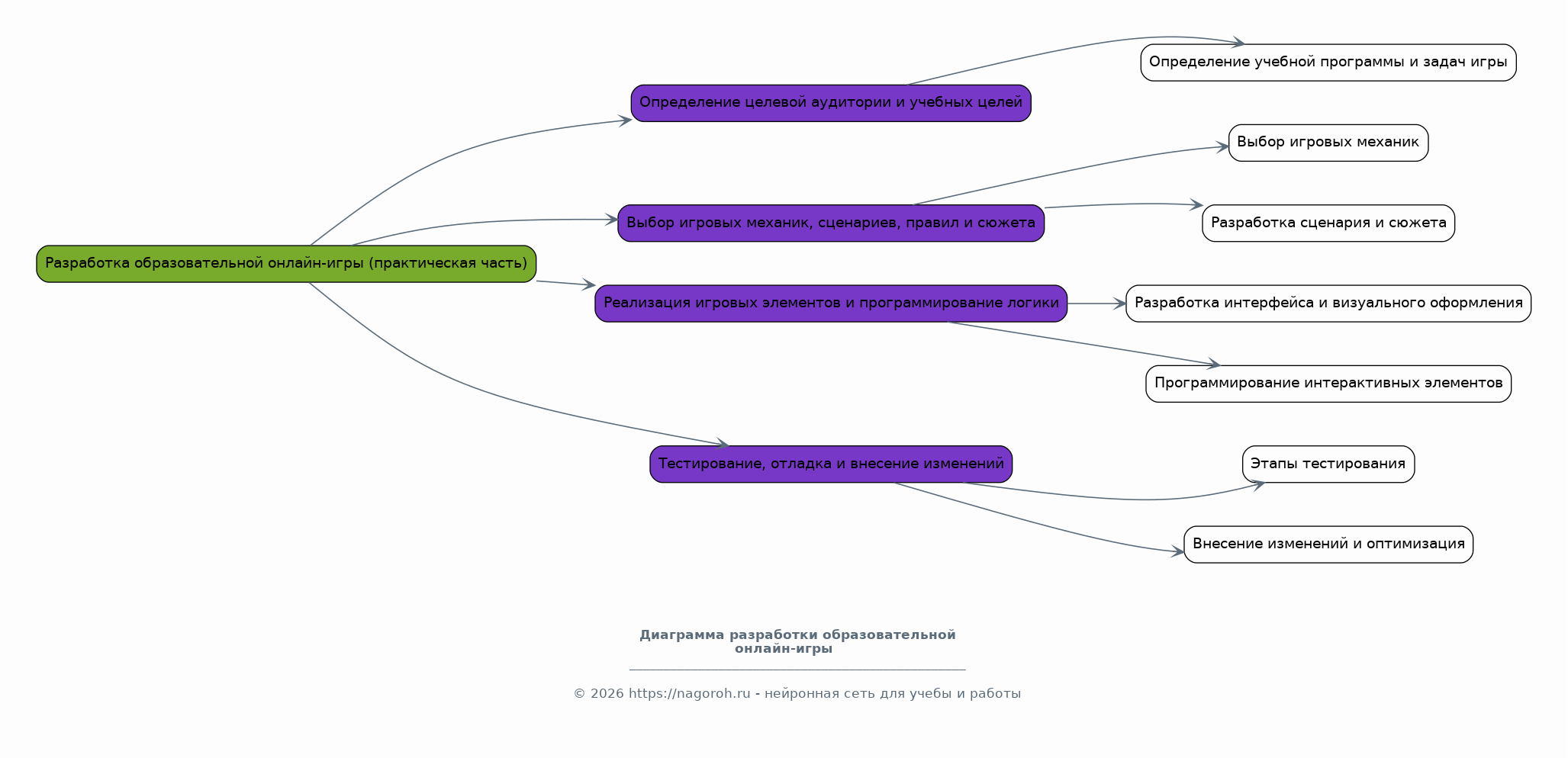
Разработка образовательной онлайн-игры (практическая часть)

Содержимое раздела

В этой части проекта будет представлен детальный процесс разработки конкретной образовательной онлайн-игры. Будет определена целевая аудитория, учебные цели и задачи, для которых разрабатывается игра. Описан выбор игровых механик, сценариев, правил и сюжета. Будут рассмотрены аспекты дизайна интерфейса, визуального оформления и звукового сопровождения. Пошагово описана реализация игровых элементов, программирование логики игры, а также создание интерактивных элементов. Будет представлен пример прототипа игры, включая описание его функциональности, игрового процесса и особенностей. Подробно описаны этапы тестирования, отладки и внесения изменений в разработанную игру. Включено описание использованных инструментов и технологий.

Внедрение и апробация образовательной онлайн-игры

Содержимое раздела

В данном разделе будет описан процесс внедрения разработанной образовательной онлайн-игры в реальный учебный процесс, включая планирование, организацию и проведение апробации. Будут определены методы и инструменты, используемые для оценки эффективности игры в повышении мотивации учащихся и улучшении усвоения учебного материала. Рассмотрены методы сбора данных, включая анкетирование, наблюдение и анализ учебных результатов. Будет описан состав экспериментальной группы и контрольной группы, а также методика проведения эксперимента. Представлены результаты апробации, включая статистический анализ данных и интерпретацию результатов. Обсуждены сложности и проблемы, возникшие в процессе внедрения и апробации игры, а также предложены пути их решения. Описаны результаты, подтверждающие положительное воздействие игры на учебный процесс.

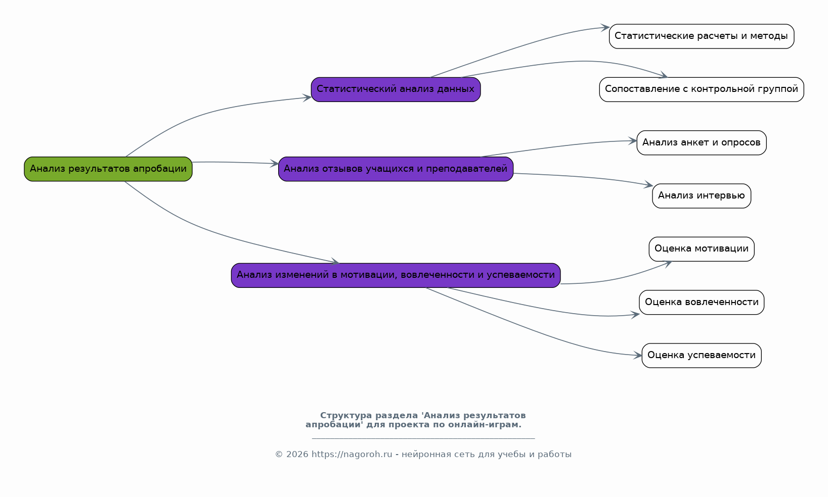
Анализ результатов апробации

Содержимое раздела

В этом разделе будет представлен подробный анализ данных, полученных в ходе апробации разработанной образовательной онлайн-игры. Будут проведены статистические расчеты и анализ результатов, полученных при использовании игры в учебном процессе. Результаты будут сопоставлены с данными контрольной группы для определения влияния игры на учебный процесс. Проанализированы отзывы учащихся и преподавателей, полученные в ходе анкетирования и интервью. Будет проведен анализ изменений в мотивации, вовлеченности и успеваемости учащихся. Рассмотрены факторы, влияющие на эффективность игры, включая возраст, уровень подготовки и особенности восприятия материала. Представлена интерпретация результатов, подтверждающая или опровергающая гипотезы исследования.

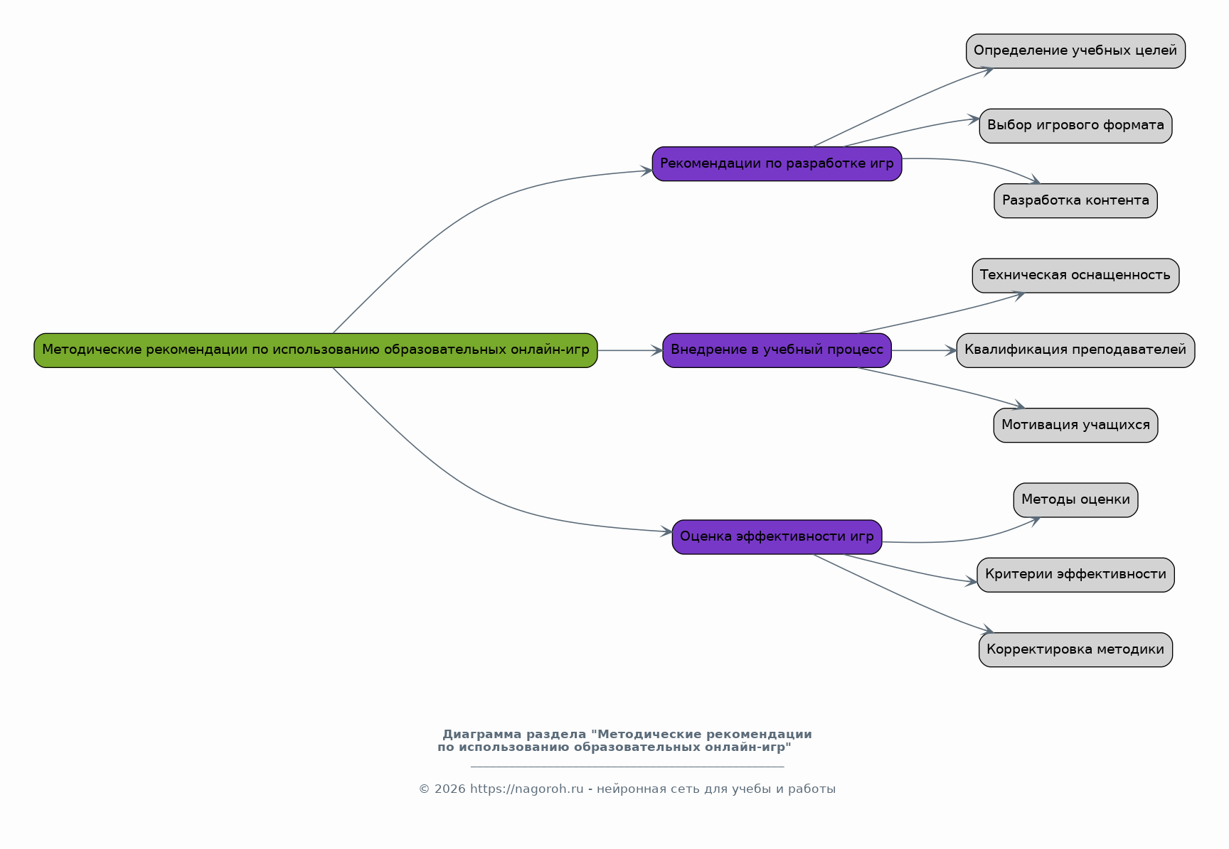
Методические рекомендации по использованию образовательных онлайн-игр

Содержимое раздела

В этом разделе будут сформулированы методические рекомендации по эффективному использованию образовательных онлайн-игр в образовательном процессе, основанные на результатах проведенного исследования. Будут представлены конкретные рекомендации по разработке образовательных игр, их внедрению в учебный процесс и методы оценки их эффективности. Рассмотрены условия, необходимые для успешного применения игр, включая техническую оснащенность, квалификацию преподавателей и мотивацию учащихся. Будет предложен ряд сценариев использования образовательных игр в различных учебных дисциплинах и возрастных группах. Будут даны практические советы по адаптации существующих игр к конкретным учебным целям, с учетом разных подходов к обучению. Предоставлены рекомендации по оценке эффективности игрового процесса и корректировке методики преподавания.

Перспективы дальнейших исследований

Содержимое раздела

В данном разделе рассматриваются перспективы дальнейших исследований в области использования онлайн-игр в образовательном процессе. Будут определены направления, требующие дополнительного изучения, на основе полученных результатов и выявленных проблем. Описаны возможные темы для будущих исследований, включая разработку новых игровых механик, адаптацию игр для различных платформ и расширение охвата аудитории. Рассмотрены возможности использования игровых элементов в других областях образования, таких как профессиональное обучение и дополнительное образование. Будут предложены направления развития технологий, способствующих улучшению образовательных игр, включая виртуальную реальность, дополненную реальность и искусственный интеллект. Описаны возможные проекты по созданию новых образовательных игр и методик их применения.

Список литературы

Содержимое раздела

Данный раздел включает в себя список использованных источников, включая научные статьи, книги, учебные пособия и другие материалы, цитируемые в исследовании. Список литературы будет составлен в соответствии с требованиями к оформлению научных работ, содержащий все необходимые сведения о каждой публикации, такие как авторы, название, издательство, год издания и страницы. Материалы будут систематизированы и представлены в алфавитном порядке или в соответствии с принятыми стандартами. Весь список литературы будет проверен на соответствие требованиям научной этики и актуальности источников, чтобы обеспечить надежность и достоверность представленных данных.

Получи Такой Проект

До 90% уникальность
Готовый файл Word
15-30 страниц
Список источников по ГОСТ
Оформление по ГОСТ
Таблицы и схемы
Презентация

Создать Проект на любую тему за 5 минут

Создать

#5649648