Нейросеть

Разработка и внедрение проекта поддержки пожилых людей «Старшее поколение» в условиях социальной среды

Нейросеть для проекта Гарантия уникальности Строго по ГОСТу Высочайшее качество Поддержка 24/7

Проект «Старшее поколение» направлен на улучшение качества жизни пожилых людей путем предоставления им необходимой поддержки и создания условий для активной и полноценной жизни. Проект предполагает комплексный подход к решению проблем, с которыми сталкиваются пожилые люди, включая социальную изоляцию, ухудшение здоровья и финансовые трудности. В рамках проекта будут реализованы различные мероприятия, направленные на социальную адаптацию, медицинскую помощь, организацию досуга и оказание материальной поддержки. Особое внимание будет уделено разработке индивидуальных планов поддержки для каждого участника, учитывающих его личные потребности и пожелания. Проект предусматривает привлечение местных сообществ, волонтеров и специалистов для обеспечения устойчивости и эффективности предоставляемых услуг. Реализация проекта будет осуществляться в несколько этапов, начиная с анализа потребностей целевой аудитории и разработки конкретных мероприятий, и заканчивая оценкой результатов и подготовкой рекомендаций по масштабированию проекта. Проект «Старшее поколение» призван внести вклад в создание более справедливого и гуманного общества, в котором пожилые люди будут чувствовать себя защищенными, уважаемыми и социально активными.

Идея:

Инициатива направлена на создание эффективной системы поддержки пожилых людей, обеспечивающей улучшение их благосостояния и качества жизни. Проект предполагает формирование комплексной модели, объединяющей социальную, медицинскую и культурную поддержку.

Продукт:

Комплексный пакет услуг, включающий социальную помощь, медицинское обслуживание и организацию досуга для пожилых людей. Результатом станет улучшение физического и психического здоровья, а также повышение социальной активности пожилых людей.

Проблема:

Существует недостаточный уровень социальной поддержки для пожилых людей, что приводит к ухудшению их благосостояния и социальной изоляции. Актуальность проблемы обусловлена демографическим старением населения и необходимостью обеспечения достойной старости.

Актуальность:

Проект имеет высокую социальную значимость, так как направлен на улучшение качества жизни уязвимой группы населения. Актуальность проекта подтверждается ростом численности пожилых людей и необходимостью создания условий для их активного долголетия.

Цель:

Основная цель проекта – улучшение качества жизни пожилых людей путем предоставления им необходимой поддержки и создания условий для активной и полноценной жизни. Достижение этой цели предполагает решение проблем социальной изоляции, ухудшения здоровья и финансовых трудностей пожилых людей.

Целевая аудитория:

Целевой аудиторией проекта являются пожилые люди, нуждающиеся в социальной, медицинской и психологической поддержке. Особое внимание уделяется одиноким пожилым людям, инвалидам, а также тем, кто испытывает трудности в повседневной жизни.

Задачи:

  • Разработка и утверждение плана реализации проекта.
  • Организация и проведение информационных мероприятий.
  • Обучение и подготовка волонтеров и персонала.
  • Предоставление социальной, медицинской и психологической помощи.
  • Оценка эффективности проекта и подготовка отчетов.

Ресурсы:

Для реализации проекта потребуются финансовые средства, помещения для проведения мероприятий, транспорт, медицинское оборудование и квалифицированные специалисты.

Роли в проекте:

Обеспечивает общее руководство проектом, отвечает за планирование, организацию, координацию и контроль деятельности. Руководитель проекта осуществляет взаимодействие с заинтересованными сторонами, включая финансирующие организации, партнеров и органы власти. Он отвечает за формирование команды, распределение ресурсов, управление рисками и достижение поставленных целей проекта, а также за подготовку и представление отчетности по проекту. Руководитель проекта принимает стратегические решения, направленные на успешную реализацию проекта, и обеспечивает соблюдение установленных сроков и бюджета.

Оказывает социальную поддержку пожилым людям, включая консультации, помощь в оформлении документов и организацию досуга. Социальный работник проводит оценку потребностей пожилых людей и разрабатывает индивидуальные планы поддержки. Он взаимодействует с медицинскими учреждениями и другими организациями для обеспечения комплексной помощи. Социальный работник также организует и проводит различные мероприятия для пожилых людей, способствующие их социальной адаптации и активной жизни. Он ведет учет и отчетность о проделанной работе и предоставляет информацию о ходе реализации проекта.

Предоставляет медицинскую помощь и консультации пожилым людям, включая осмотры, диагностику и лечение. Медицинский специалист осуществляет контроль за состоянием здоровья пожилых людей и назначает необходимые процедуры и лекарства. Он взаимодействует с другими специалистами для обеспечения комплексного медицинского обслуживания. Медицинский специалист также проводит профилактические мероприятия и обучает пожилых людей здоровому образу жизни. Он ведет медицинскую документацию и предоставляет информацию о состоянии здоровья пациентов.

Оказывает помощь в реализации проекта, включая организацию мероприятий, сопровождение пожилых людей и помощь в повседневных делах. Волонтер помогает в организации досуга, оказывает поддержку в общении и социализации пожилых людей. Он участвует в проведении различных мероприятий, таких как праздники, экскурсии и творческие занятия. Волонтер также может оказывать помощь в уходе за пожилыми людьми и выполнять другие задачи по указанию руководителей проекта.

Наименование образовательного учреждения

Проект

на тему

Разработка и внедрение проекта поддержки пожилых людей «Старшее поколение» в условиях социальной среды

Выполнил: ФИО

Руководитель: ФИО

Содержание

  • Введение 1
  • Обзор литературы по проблеме старения и социальной поддержки пожилых людей 2
  • Социально-экономические аспекты старения населения 3
  • Психологические особенности пожилого возраста 4
  • Медицинские аспекты старения и уход за пожилыми людьми 5
  • Методология исследования и методы реализации проекта 6
  • Практическая реализация проекта: этапы и мероприятия 7
  • Результаты и оценка эффективности проекта 8
  • Заключение 9
  • Список литературы 10

Введение

Содержимое раздела

В разделе описывается актуальность выбранной темы, обосновывается значимость проекта для социальной сферы и пожилых людей. Описывается общая структура проекта, его цели и задачи, а также предмет исследования. Подчеркивается важность комплексного подхода к решению проблем, с которыми сталкиваются пожилые люди, таких как социальная изоляция, ухудшение здоровья и финансовые трудности. Введение также содержит краткий обзор методологии исследования и ожидаемых результатов проекта. Обосновывается выбор целевой аудитории и значимость проекта для местного сообщества.

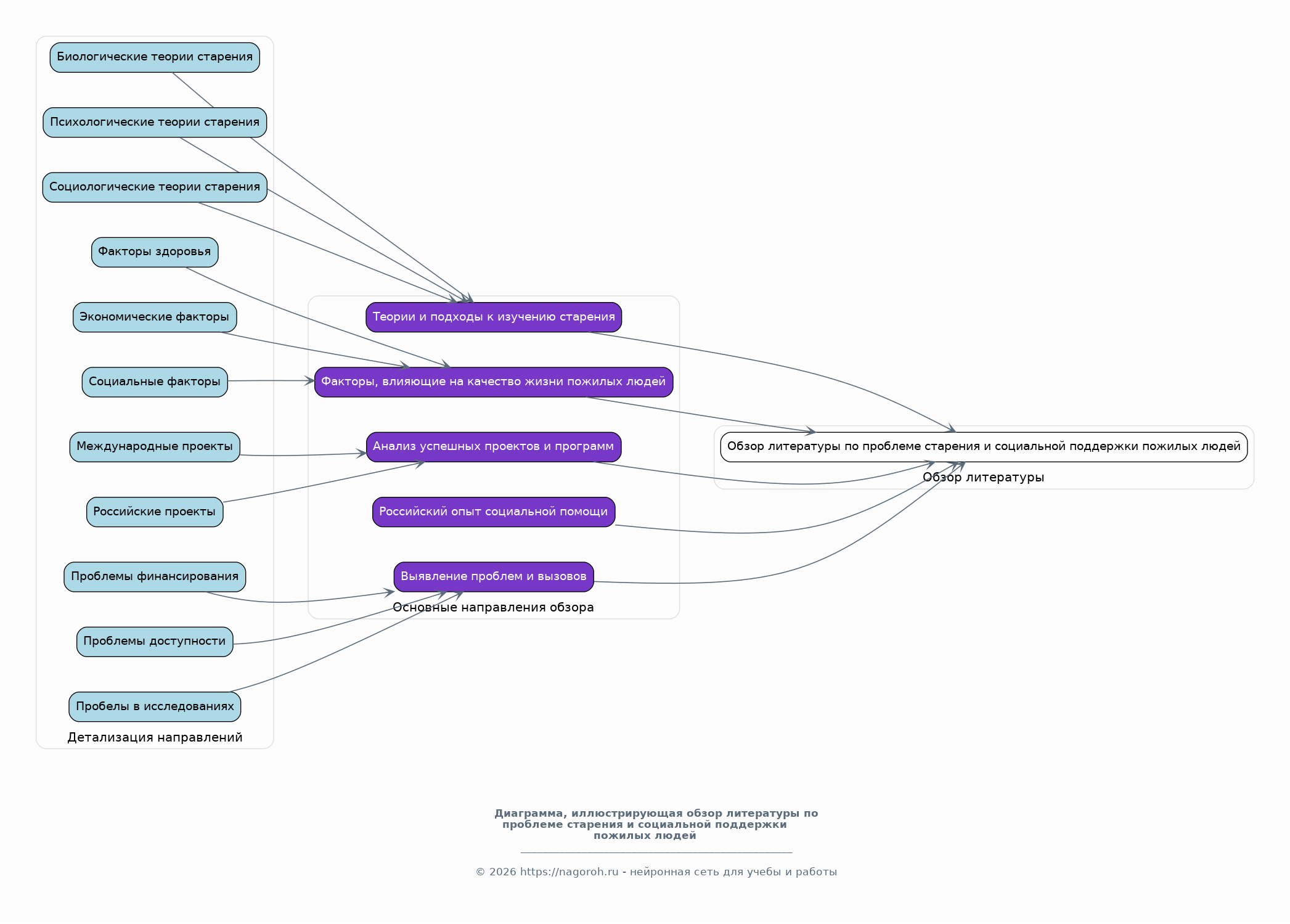
Обзор литературы по проблеме старения и социальной поддержки пожилых людей

Содержимое раздела

В данном разделе представлен обзор научных исследований и публикаций, посвященных вопросам старения, социальной поддержки пожилых людей и существующим практикам оказания помощи. Анализируются основные теории и подходы к изучению старения, рассматриваются факторы, влияющие на качество жизни пожилых людей. Осуществляется анализ успешных проектов и программ, направленных на поддержку пожилых людей в различных странах. Особое внимание уделяется российскому опыту оказания социальной помощи пожилым людям. Выявляются основные проблемы и вызовы в данной области, а также пробелы в существующих исследованиях.

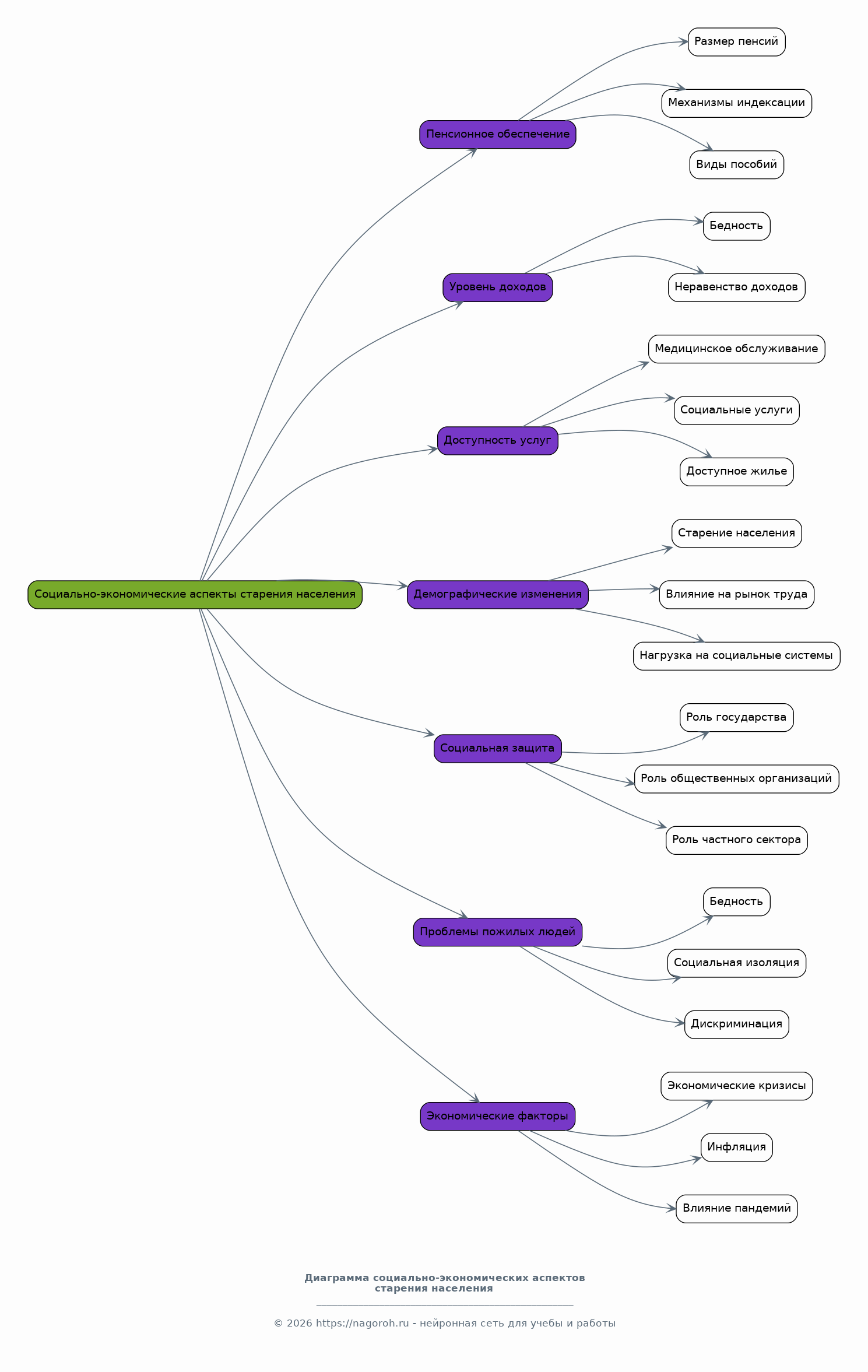
Социально-экономические аспекты старения населения

Содержимое раздела

Рассматриваются социально-экономические факторы, влияющие на жизнь пожилых людей, такие как пенсионное обеспечение, уровень доходов, доступность медицинских услуг и жилья. Анализируется влияние демографических изменений на социальную сферу и экономику. Оценивается роль государства, общественных организаций и частного сектора в обеспечении социальной защиты пожилых людей. Рассматриваются проблемы бедности, социальной изоляции и дискриминации пожилых людей. Анализируется влияние экономических кризисов и других факторов на благосостояние пожилого населения.

Психологические особенности пожилого возраста

Содержимое раздела

В этом разделе раскрываются психологические изменения, происходящие в пожилом возрасте, и их влияние на качество жизни. Рассматриваются основные психологические проблемы, с которыми сталкиваются пожилые люди, такие как депрессия, тревожность, одиночество и потеря смысла жизни. Анализируются методы психологической поддержки и реабилитации пожилых людей. Рассматриваются особенности когнитивных процессов, памяти и внимания в пожилом возрасте. Особое внимание уделяется вопросам поддержания психического здоровья и активного долголетия.

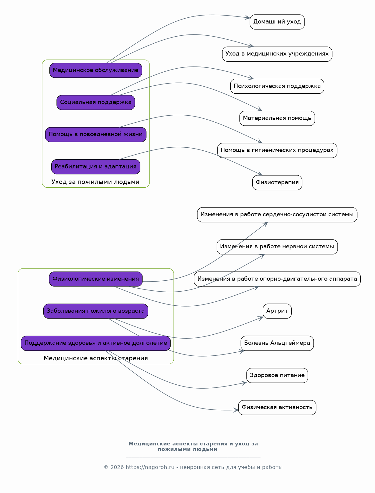
Медицинские аспекты старения и уход за пожилыми людьми

Содержимое раздела

Рассматриваются физиологические изменения, происходящие в организме с возрастом, и их влияние на здоровье пожилых людей. Анализируются наиболее распространенные заболевания, характерные для пожилого возраста, и методы их профилактики и лечения. Рассматриваются вопросы ухода за пожилыми людьми, включая организацию медицинского обслуживания, социальную поддержку и помощь в повседневной жизни. Изучаются вопросы реабилитации и адаптации пожилых людей к новым условиям жизни. Рассматриваются современные подходы к поддержанию здоровья и активного долголетия.

Методология исследования и методы реализации проекта

Содержимое раздела

В данном разделе описывается методология исследования, использованная для анализа проблемы и разработки проекта. Определяются методы сбора данных, такие как анкетирование, интервью, наблюдение и анализ существующих документов. Обосновывается выбор целевой аудитории и методов отбора участников проекта. Описываются методы реализации проекта, включая организацию мероприятий, предоставление социальных услуг и взаимодействие с партнерами. Подробно описывается процедура оценки эффективности проекта и методы анализа полученных результатов.

Практическая реализация проекта: этапы и мероприятия

Содержимое раздела

В этом разделе подробно описываются этапы реализации проекта, начиная от планирования и подготовки, заканчивая проведением мероприятий и оценкой результатов. Описываются конкретные мероприятия, направленные на решение проблем, с которыми сталкиваются пожилые люди, такие как социальная изоляция, ухудшение здоровья и финансовые трудности. Представляется план организации досуга, оказания медицинской помощи и предоставления социальной поддержки. Описываются методы привлечения волонтеров и специалистов, а также взаимодействие с местными сообществами. Оцениваются ресурсы, необходимые для реализации проекта, включая финансовые, материальные и человеческие.

Результаты и оценка эффективности проекта

Содержимое раздела

В данном разделе представлены результаты проекта, полученные в ходе его реализации. Проводится анализ данных, собранных в ходе анкетирования, интервью и других методов исследования. Оценивается эффективность проведенных мероприятий и их влияние на качество жизни пожилых людей. Определяются основные достижения и проблемы, возникшие в ходе реализации проекта. Предлагаются рекомендации по улучшению работы и масштабированию проекта, а также по дальнейшим исследованиям в данной области. Оцениваются количественные и качественные показатели проекта.

Заключение

Содержимое раздела

В разделе подводятся итоги проекта, формулируются основные выводы и обобщаются полученные результаты. Подчеркивается значимость проекта для решения проблемы социальной поддержки пожилых людей и улучшения их качества жизни. Оценивается вклад проекта в развитие социальной сферы и создание благоприятных условий для активного долголетия. Формулируются рекомендации для дальнейшей работы по улучшению социальной поддержки пожилых людей и масштабированию проекта. Отмечается важность дальнейших исследований в данной области для совершенствования существующих практик.

Список литературы

Содержимое раздела

В данном разделе представлен список использованной литературы, включающий научные статьи, монографии, нормативные документы и другие источники, использованные при написании проекта. Список литературы составляется в соответствии с требованиями к оформлению научных работ, включая указание авторов, названий, издательств, годов издания и страниц. Материалы систематизируются в алфавитном порядке или в соответствии со структурой проекта. Список литературы является важным элементом научной работы, подтверждающим обоснованность выводов и достоверность представленной информации.

Получи Такой Проект

До 90% уникальность
Готовый файл Word
15-30 страниц
Список источников по ГОСТ
Оформление по ГОСТ
Таблицы и схемы
Презентация

Создать Проект на любую тему за 5 минут

Создать

#5434717