Нейросеть

Разработка интерактивной биографии в PowerPoint: методика и реализация

Нейросеть для проекта Гарантия уникальности Строго по ГОСТу Высочайшее качество Поддержка 24/7

Данный исследовательский проект посвящен созданию интерактивной биографии, разработанной с использованием программного обеспечения Microsoft PowerPoint. Проект призван продемонстрировать возможности современных технологий в области образования и представить новую форму представления биографических данных, делая их более доступными и привлекательными для восприятия. В рамках данного исследования будут рассмотрены основные принципы проектирования интерактивных презентаций, методики структурирования информации, а также технические аспекты реализации интерактивных элементов в PowerPoint. Особое внимание будет уделено возможностям использования мультимедийных средств и техник визуализации данных для повышения эффективности и запоминаемости информации. Проект предполагает создание готового продукта, который может быть использован в образовательном процессе, а также служить наглядным пособием для изучения технологий разработки интерактивных презентаций. Работа сочетает теоретический анализ и практическую реализацию, что обеспечивает всестороннее понимание темы и позволяет предложить конкретные решения для оптимизации процесса создания интерактивных биографий. Анализ существующих аналогов и выявление их преимуществ и недостатков также является неотъемлемой частью проекта. Исследование направлено на повышение интереса к биографиям и формирование навыков работы с цифровыми инструментами.

Идея:

Разработать интерактивную биографию с использованием PowerPoint. Представить биографические данные в интерактивном формате.

Продукт:

Интерактивная презентация в PowerPoint, содержащая биографическую информацию. Продукт включает в себя интерактивные элементы, обеспечивающие удобную навигацию и визуализацию.

Проблема:

Традиционные биографии часто представлены в статичном формате, что снижает интерес читателей. Отсутствие интерактивных элементов ограничивает возможности восприятия и взаимодействия с информацией.

Актуальность:

Проект актуален в связи с растущей потребностью в инновационных методах обучения. Интерактивные презентации повышают вовлеченность и улучшают усвоение материала.

Цель:

Создать интерактивную биографию, которая будет эффективным образовательным инструментом. Развить практические навыки разработки интерактивных презентаций.

Целевая аудитория:

Проект ориентирован на школьников, студентов и преподавателей. Он также будет интересен всем, кто интересуется историей.

Задачи:

  • Изучение методологии создания интерактивных презентаций в PowerPoint.
  • Сбор и анализ биографических данных.
  • Разработка структуры и дизайна интерактивной биографии.
  • Реализация интерактивных элементов (навигация, мультимедиа).
  • Тестирование и корректировка презентации.

Ресурсы:

Для реализации проекта потребуются персональный компьютер с установленным Microsoft PowerPoint, доступ к интернету и графические материалы.

Роли в проекте:

Разработчик презентации отвечает за создание структуры, дизайна и реализацию интерактивных элементов в PowerPoint. Он осуществляет сбор и обработку биографических данных, а также обеспечивает функциональность и визуальную привлекательность презентации. Разработчик презентации должен обладать знаниями в области дизайна, информационных технологий и умением работать с программным обеспечением Microsoft PowerPoint. В его обязанности входит тестирование и отладка презентации, а также подготовка к публичному представлению.

Исследователь проводит поиск и анализ биографических данных, изучает методологию создания интерактивных презентаций. Он отвечает за сбор и систематизацию информации, а также за подготовку текстовых материалов для презентации. Исследователь должен обладать навыками работы с научными источниками, умением анализировать информацию и формулировать выводы. Его задача - обеспечить точность и достоверность представленных в презентации данных.

Дизайнер отвечает за визуальное оформление презентации, включая выбор цветовой гаммы, шрифтов, графических элементов и компоновки слайдов. Он создает уникальный и привлекательный дизайн, способствующий улучшению восприятия информации. Дизайнер должен учитывать особенности целевой аудитории и требования к общему стилю презентации. В его обязанности входит адаптация дизайна под интерактивные элементы и обеспечение интуитивно понятной навигации.

Наименование образовательного учреждения

Проект

на тему

Разработка интерактивной биографии в PowerPoint: методика и реализация

Выполнил: ФИО

Руководитель: ФИО

Содержание

  • Введение 1
  • Обзор существующих методик создания презентаций в PowerPoint 2
  • Анализ инструментов интерактивности PowerPoint 3
  • Методология сбора и обработки биографических данных 4
  • Разработка дизайна и структуры интерактивной биографии 5
  • Практическое создание интерактивной биографии в PowerPoint 6
  • Интеграция мультимедиа и интерактивных элементов 7
  • Эффективное оформление и навигация в презентации 8
  • Заключение 9
  • Список литературы 10

Введение

Содержимое раздела

Введение представляет собой первый раздел исследовательской работы и служит для ознакомления читателя с темой. В нем обосновывается актуальность выбранного направления исследования, формулируются цели и задачи проекта, а также описывается его структура. В этой части работы кратко излагаются основные проблемы, которые предстоит решить, и обозначается практическая значимость полученных результатов. В начальной части вводится общая концепция интерактивных биографий, их потенциал в современном образовании, и обозначается переход от традиционных к более динамичным форматам представления биографических данных.Также указывается основная цель проекта и кратко обрисовывается его структура для подготовки читателя к последующему изучению материала.

Обзор существующих методик создания презентаций в PowerPoint

Содержимое раздела

Раздел посвящен анализу и систематизации методик создания презентаций в PowerPoint. В нем рассматриваются различные подходы к структурированию информации, визуализации данных и использованию интерактивных элементов. Особое внимание уделяется принципам дизайна, которые способствуют лучшему восприятию информации и привлечению внимания аудитории. Анализируются различные типы слайдов, инструменты для создания графики и анимации, а также методы оптимизации размера файла презентации. Рассматриваются различные уровни интерактивности и методы их реализации. Рассматриваются шаблоны и инструменты Microsoft PowerPoint, обеспечивающие эффективное обучение и улучшение их восприятия. Оцениваются преимущества и недостатки различных методик и рекомендации по их применению.

Анализ инструментов интерактивности PowerPoint

Содержимое раздела

Этот раздел посвящен детальному анализу инструментов интерактивности, доступных в Microsoft PowerPoint. В нем рассматриваются различные функции, такие как гиперссылки, кнопки, триггеры, анимации и переходы, позволяющие создать интерактивные элементы в презентации. Подробно описываются способы реализации разных типов интерактивных взаимодействий, таких как переходы между слайдами, вызов всплывающих окон, анимация элементов при наведении мышью и т.д. Рассматриваются технические аспекты использования каждого инструмента, его преимущества и ограничения. Представлены примеры практического применения инструментов интерактивности для создания эффективных интерактивных биографий. Особое внимание уделяется методам оптимизации интерактивных элементов для обеспечения плавной работы презентации.

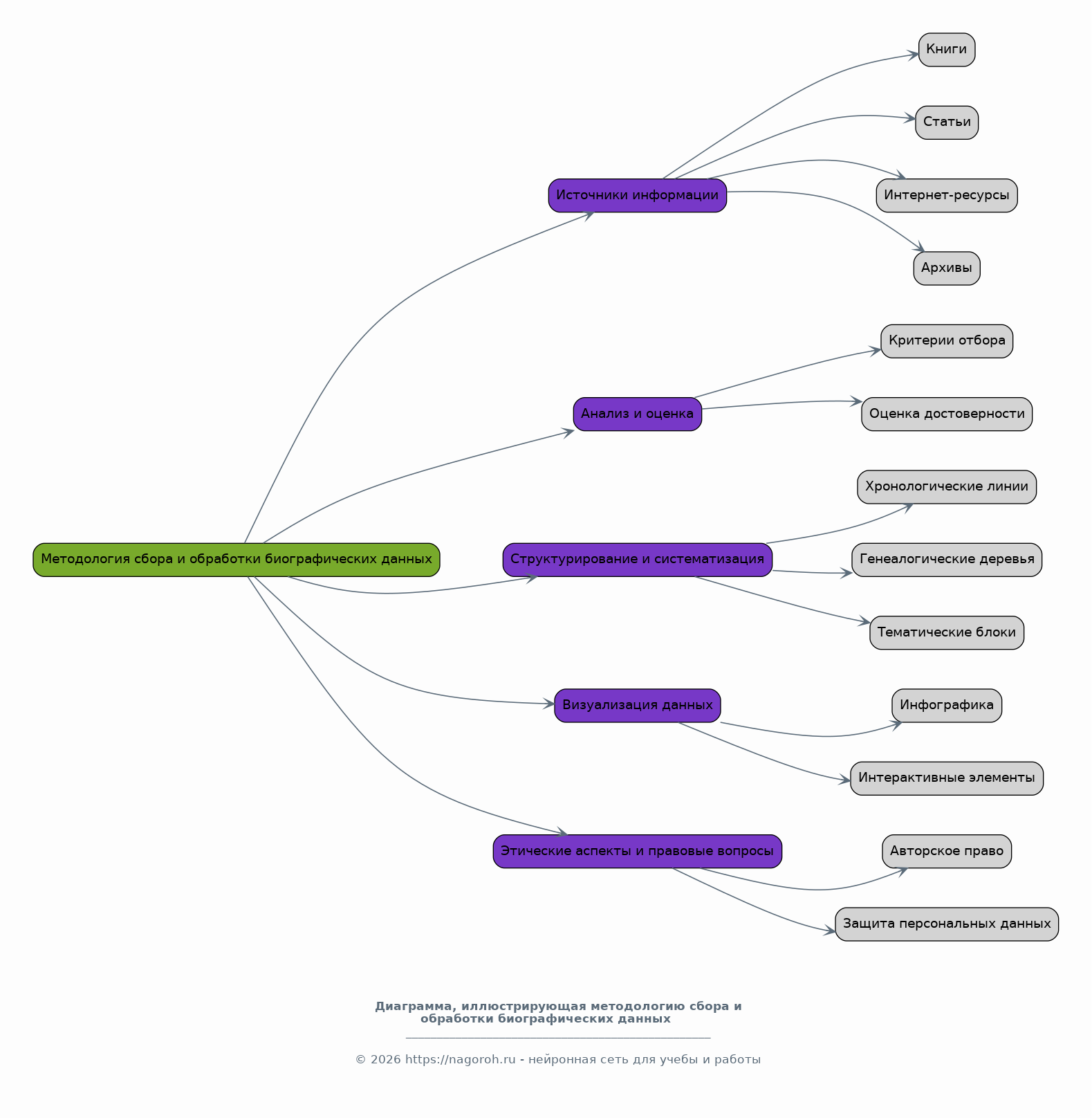
Методология сбора и обработки биографических данных

Содержимое раздела

В этом разделе рассматривается методология сбора, анализа и обработки биографических данных для создания интерактивной биографии. Обсуждаются различные источники информации, такие как книги, статьи, интернет-ресурсы и архивы. Выделяются критерии отбора и оценки достоверности информации. Предлагаются методы структурирования и систематизации биографических данных, например, использование хронологических линий, генеалогических деревьев и тематических блоков. Рассматриваются приемы визуализации информации, которые позволяют сделать биографические данные более наглядными и интересными. Обсуждаются этические аспекты работы с биографической информацией, а также вопросы авторского права и защиты персональных данных. Обозначается последовательность действий и инструменты, используемые на каждом из этапов работы с данными.

Разработка дизайна и структуры интерактивной биографии

Содержимое раздела

Этот раздел посвящен практическим аспектам разработки дизайна и структуры интерактивной биографии. В нем рассматриваются принципы визуального оформления, применяемые для создания привлекательного и удобного интерфейса. Определяются основные компоненты презентации, такие как титульный слайд, разделы, содержащие основную информацию, интерактивные элементы и навигация. Рассматриваются различные стили дизайна, подходящие для разных типов биографий и целевой аудитории. Обсуждаются вопросы цветовой гаммы, шрифтов, графических элементов и общей композиции слайдов. Особое внимание уделяется созданию интуитивно понятной системы навигации, обеспечивающей удобный доступ к различным разделам и интерактивным элементам. Предлагаются рекомендации по структурированию информации и размещению элементов на слайдах.

Практическое создание интерактивной биографии в PowerPoint

Содержимое раздела

Этот раздел посвящен практической реализации интерактивной биографии в программе Microsoft PowerPoint. В нем подробно описывается процесс создания презентации, начиная от выбора шаблона и заканчивая добавлением интерактивных элементов. Рассматриваются пошаговые инструкции по использованию различных инструментов PowerPoint, таких как гиперссылки, триггеры, анимации и переходы. Представлены примеры реализации различных типов интерактивных взаимодействий, таких как переходы между слайдами, вызов всплывающих окон и т.д. Описываются рекомендации по оптимизации производительности презентации и обеспечению ее совместимости с различными устройствами. Особое внимание уделяется практическим советам по улучшению визуального оформления и повышению удобства использования презентации. Предоставлен подробный разбор сложных элементов и техник реализации интерактивности.

Интеграция мультимедиа и интерактивных элементов

Содержимое раздела

В этом разделе обсуждается интеграция мультимедийных и интерактивных элементов в интерактивную биографию. Рассматриваются различные типы медиаконтента, которые могут быть включены в презентацию, такие как изображения, видео, аудио и анимации. Обсуждаются способы вставки и настройки мультимедийных файлов в PowerPoint, а также методы оптимизации их размера и формата для обеспечения плавной работы презентации. Рассматриваются различные виды интерактивных элементов, такие как кнопки, гиперссылки, триггеры и навигационные панели, которые обеспечивают удобное взаимодействие с информацией. Представлены примеры использования мультимедиа и интерактивных элементов для создания привлекательных и информативных слайдов. Обсуждаются методы синхронизации мультимедиа с интерактивными элементами и оптимизации для различных платформ.

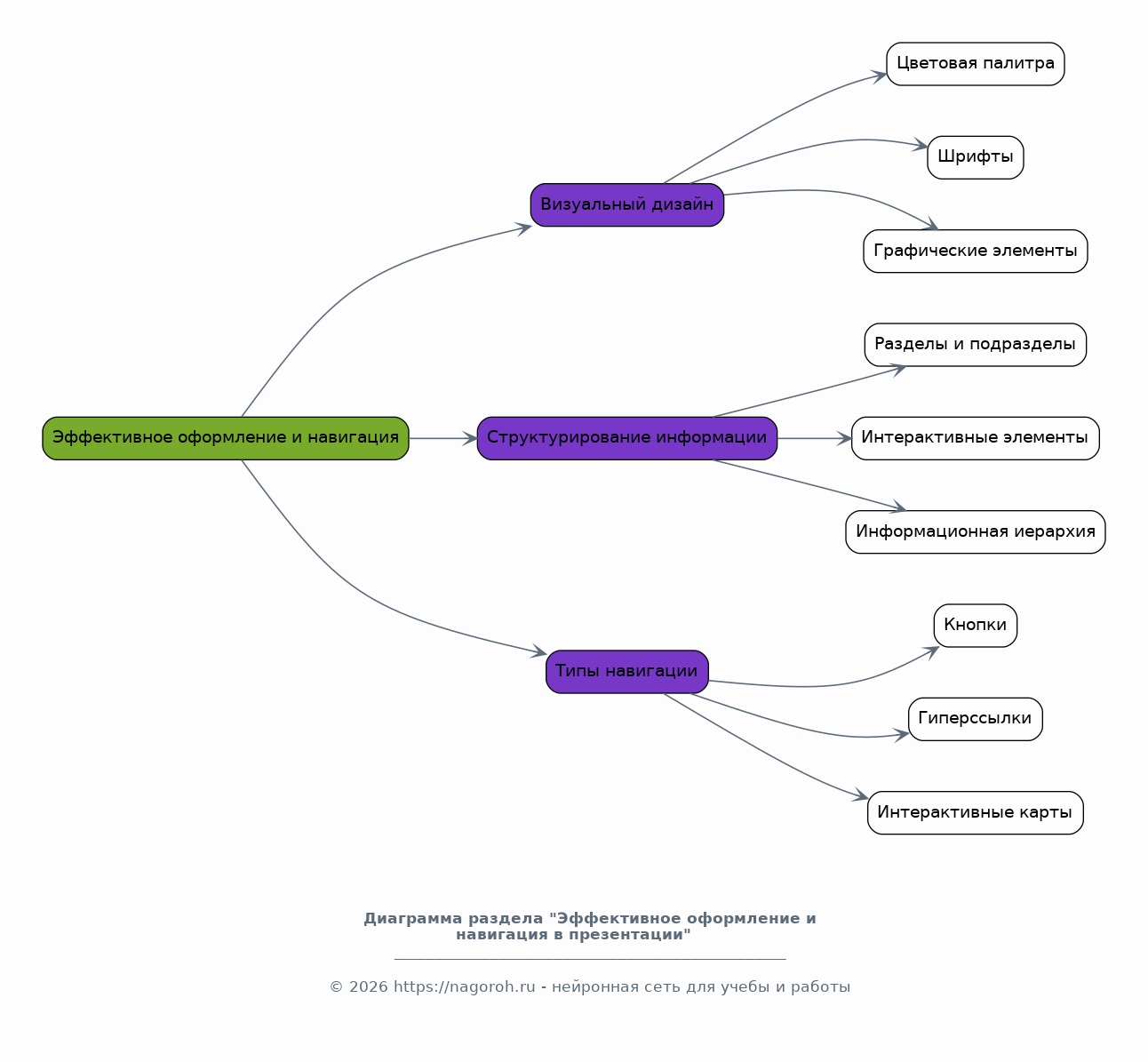
Эффективное оформление и навигация в презентации

Содержимое раздела

Раздел посвящен эффективному оформлению и навигации в интерактивной биографии. Рассматриваются основные принципы визуального дизайна, включая выбор цветовой палитры, шрифтов и графических элементов. Оценивается влияние дизайна на восприятие информации и вовлечение аудитории. Обсуждаются различные способы структурирования информации с использованием разделов, подразделов и интерактивных элементов. Рассматриваются различные типы навигации, такие как кнопки, гиперссылки и интерактивные карты, и их влияние на удобство использования презентации. Обсуждаются методы создания интуитивно понятной навигации, обеспечивающей легкий доступ к каждому элементу биографии. Представлены рекомендации по расположению элементов на слайдах и обеспечению информационной иерархии.

Заключение

Содержимое раздела

Заключительный раздел исследовательской работы, где подводятся итоги проделанной работы и формулируются основные выводы. В нем кратко излагаются достигнутые результаты, оценивается степень достижения поставленных целей и задач. Осуществляется анализ эффективности использованных методов и инструментов. Обозначаются основные преимущества разработанной интерактивной биографии по сравнению с традиционными форматами представления информации. Подчеркивается практическая значимость полученных результатов и их потенциал для использования в образовательном процессе и других сферах. Приводятся рекомендации по дальнейшему развитию и улучшению интерактивной биографии, а также предлагаются направления для дальнейших исследований в данной области.

Список литературы

Содержимое раздела

В разделе 'Список литературы' приводятся все источники, использованные при написании исследовательской работы. Он содержит библиографическое описание книг, статей, интернет-ресурсов и других материалов, на которые осуществляются ссылки в тексте работы. Каждый источник должен быть оформлен в соответствии с принятыми стандартами библиографического описания, например, в стиле ГОСТ или APA. Список сортируется в алфавитном порядке по фамилиям авторов или названиям работ. При составлении списка следует уделить внимание правильности оформления каждого элемента библиографического описания, включая авторов, названия, издательства, даты публикации и номера страниц. Это обеспечивает прозрачность исследования и возможность проверки использованных источников другими исследователями.

Получи Такой Проект

До 90% уникальность
Готовый файл Word
15-30 страниц
Список источников по ГОСТ
Оформление по ГОСТ
Таблицы и схемы
Презентация

Создать Проект на любую тему за 5 минут

Создать

#5723315