Нейросеть

Разработка Интерактивной Карты Школьного Двора с Использованием QR-кодов: Учебный Проект

Нейросеть для проекта Гарантия уникальности Строго по ГОСТу Высочайшее качество Поддержка 24/7

Данный проект направлен на создание интерактивной карты школьного двора, интегрированной с QR-кодами, обеспечивающими доступ к дополнительной информации об объектах и территориях. Проект предполагает глубокое изучение функциональности QR-кодов, принципов картографии и способов представления информации в удобном для пользователей формате. В рамках разработки будет проведено картографирование школьного двора с идентификацией ключевых объектов, таких как спортивные площадки, зоны отдыха, учебные корпуса и зеленые насаждения. Последующим этапом станет создание базы данных, содержащей информацию об этих объектах, включая фотографии, описания, видеоролики и другую полезную информацию. QR-коды будут сгенерированы и размещены на карте, а также непосредственно на объектах школьного двора. Пользователи смогут сканировать QR-коды с помощью мобильных устройств, что позволит им получать доступ к интересующей информации мгновенно. Важной частью проекта является разработка удобного и интуитивно понятного интерфейса карты, обеспечивающего легкую навигацию и доступ к контенту. Кроме того, будет предусмотрена возможность обновления информации на карте, поддерживая ее актуальность и релевантность. Реализация данного проекта позволит сделать школьный двор более интерактивным, познавательным и удобным для учащихся, преподавателей и посетителей, способствуя развитию познавательного интереса и улучшению пространственной ориентации. Описание проекта включает в себя аспекты разработки, внедрения и тестирования, что позволит использовать этот проект в качестве образца для решения подобных задач.

Идея:

Создать инновационную платформу, объединяющую физическое пространство школьного двора с цифровой информацией для улучшения образовательного опыта. Интеграция QR-кодов обеспечит мгновенный доступ к информационному контенту, делая обучение более интерактивным и увлекательным.

Продукт:

Интерактивная карта школьного двора, доступная через мобильные устройства, с QR-кодами, привязанными к различным объектам. Каждый QR-код будет предоставлять доступ к подробной информации, включая описания, фотографии и мультимедийный контент.

Проблема:

Отсутствие интерактивных инструментов для изучения школьной территории, что снижает интерес к школьной среде и ограничивает возможности для познавательной деятельности. Традиционные методы ориентации и получения информации о школьном дворе могут быть неэффективны и неудобны для современных учащихся.

Актуальность:

Проект отвечает современным требованиям к образованию, предоставляя интерактивные инструменты для обучения и развития. Использование QR-кодов и цифровых технологий повышает вовлеченность учащихся и делает образовательный процесс более интересным и эффективным.

Цель:

Разработать и внедрить интерактивную карту школьного двора с QR-кодами, обеспечивающую мгновенный доступ к информации об объектах школьного двора. Повысить уровень информированности, улучшить ориентацию и создать более интересную среду для обучения и досуга.

Целевая аудитория:

Учащиеся, преподаватели и посетители школы. Проект предназначен для широкой аудитории, заинтересованной в изучении школьного двора и получении информации о его объектах.

Задачи:

  • Картографирование школьного двора с идентификацией ключевых объектов.
  • Создание базы данных с информацией об объектах школьного двора.
  • Генерация и размещение QR-кодов на карте и объектах.
  • Разработка удобного и интуитивно понятного интерфейса для карты.
  • Тестирование и внедрение интерактивной карты в школьной среде.

Ресурсы:

Для реализации проекта потребуются: компьютерное оборудование, программное обеспечение для картографии и дизайна, печатное оборудование для QR-кодов, мобильные устройства для тестирования и доступ к интернету.

Роли в проекте:

Отвечает за создание интерактивной карты школьного двора, включая выбор программного обеспечения, разработку интерфейса, интеграцию QR-кодов и разработку функциональности. Также отвечает за тестирование работоспособности и внесение изменений на основе отзывов пользователей. Разработчик должен обладать знаниями в области картографии, веб-дизайна и разработки баз данных.

Отвечает за визуальное оформление карты, включая выбор цветовой гаммы, шрифтов, элементов интерфейса. Дизайнер должен обеспечить удобство использования карты, а также соответствие ее внешнего вида общей стилистике проекта и школьной среде. Он также отвечает за создание графических элементов для QR-кодов и сопутствующих материалов. Дизайнер должен обладать навыками работы с графическими редакторами.

Отвечает за сбор, обработку и предоставление информации для наполнения карты. Он создает описания объектов, собирает фотографии, видео и другие мультимедийные материалы. Специалист по контенту также отвечает за проверку информации на актуальность и соответствие требованиям проекта, поддерживая базу данных в актуальном состоянии. Специалист должен обладать навыками информационного поиска и работы с различными форматами данных.

Отвечает за тестирование интерактивной карты, выявление ошибок и недочетов в ее работе. Тестировщик проводит различные виды тестирования, включая функциональное, юзабилити и тестирование производительности. Он создает отчеты о выявленных ошибках и предлагает способы их устранения. Тестировщик должен обладать терпением, внимательностью и пониманием принципов работы тестируемого продукта, а также умением взаимодействовать с другими членами команды.

Наименование образовательного учреждения

Проект

на тему

Разработка Интерактивной Карты Школьного Двора с Использованием QR-кодов: Учебный Проект

Выполнил: ФИО

Руководитель: ФИО

Содержание

  • Введение 1
  • Теоретические основы работы с QR-кодами 2
  • Принципы картографии и создание школьных карт 3
  • Обзор технологий для разработки интерактивных карт 4
  • Методология разработки интерактивной карты 5
  • Практическое картографирование школьного двора 6
  • Реализация QR-кодов и интеграция с картой 7
  • Разработка интерфейса пользователя и мобильного приложения 8
  • Тестирование и оценка эффективности проекта 9
  • Список литературы 10

Введение

Содержимое раздела

Данный раздел посвящен общему обзору проекта, его целей и задач. Детально описывается актуальность проекта в контексте современных образовательных тенденций и необходимости внедрения интерактивных инструментов. Будет представлено обоснование выбора темы, включающее анализ текущей ситуации в образовательном процессе и выявление проблем, связанных с недостаточным использованием информационных технологий для изучения школьной территории. Введение также включает в себя краткий обзор ключевых понятий, используемых в проекте, таких как QR-коды, интерактивная карта и школьная среда. Будут сформулированы основные вопросы, на которые проект должен дать ответы, а также представлена структура работы и ожидаемые результаты.

Теоретические основы работы с QR-кодами

Содержимое раздела

В данном разделе будет рассмотрена теоретическая основа работы с QR-кодами. Будут изложены принципы кодирования и декодирования информации в QR-кодах, их структура и особенности. Рассмотрены различные типы QR-кодов и их применение, а также преимущества использования QR-кодов в образовательном процессе. Будет представлен анализ существующих технологий распознавания QR-кодов, их алгоритмы и методы оптимизации. Рассмотрены стандарты и спецификации, определяющие формат и характеристики QR-кодов. Будут изучены основные области применения QR-кодов, а также преимущества их использования в интерактивных проектах, таких как разработка интерактивных карт.

Принципы картографии и создание школьных карт

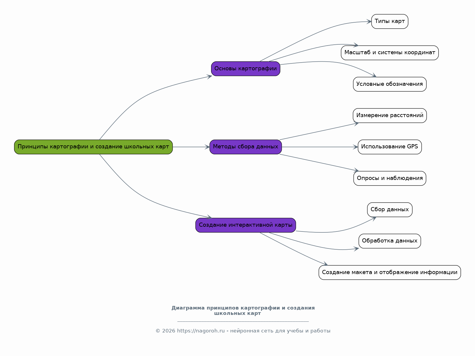
Содержимое раздела

В данном разделе будут рассмотрены принципы картографии, включая основные типы карт, методы построения и картографического отображения информации. Будут изучены инструменты и методы создания школьных карт, включая выбор масштаба, системы координат и условных обозначений. Рассмотрены требования к точности и информативности школьных карт. Будет проведен анализ различных методов сбора данных для картографирования: измерение расстояний, использование GPS. Будет уделено внимание этапам создания интерактивной карты, включая сбор данных, обработку данных, создание макета и отображение информации на карте. Будут изучены существующие программные средства для создания карт.

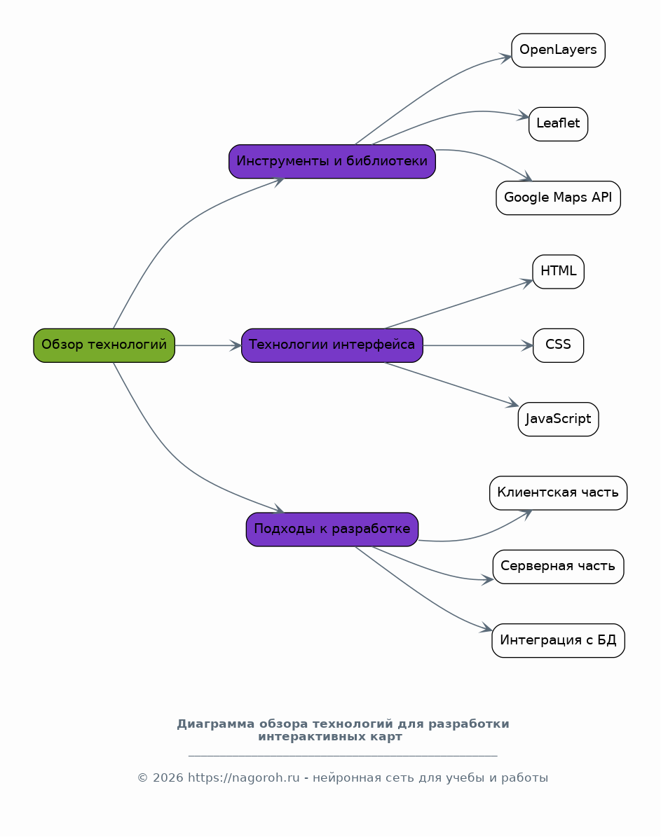
Обзор технологий для разработки интерактивных карт

Содержимое раздела

В данном разделе будет проведен обзор различных технологий, используемых для разработки интерактивных карт. Рассмотрены существующие инструменты и библиотеки для создания интерактивных карт, такие как OpenLayers, Leaflet и Google Maps API. Будут проанализированы их функциональные возможности, производительность и удобство использования. Также будут рассмотрены технологии для создания интерфейса пользователя, такие как HTML, CSS и JavaScript. Будет проведено сравнение различных подходов к разработке интерактивных карт, включая клиентскую и серверную части. Рассмотрены вопросы интеграции с базами данных для хранения и управления информацией об объектах школьного двора. Будут изучены платформы, предлагающие решения для интерактивных карт.

Методология разработки интерактивной карты

Содержимое раздела

В данном разделе будет представлена методология разработки интерактивной карты школьного двора. Будут рассмотрены этапы разработки, включая анализ требований, проектирование, реализацию, тестирование и внедрение. Будет описан процесс выбора инструментов и технологий, используемых в проекте. Рассмотрены различные подходы к разработке, такие как водопадная модель и Agile. Будет представлено детальное описание разработки каждого компонента интерактивной карты, включая дизайн пользовательского интерфейса, интеграцию QR-кодов и разработку базы данных. Будут определены ключевые критерии успеха и способы оценки результатов проекта. Также будет уделено внимание вопросам безопасности и защиты данных, собираемых в ходе проекта.

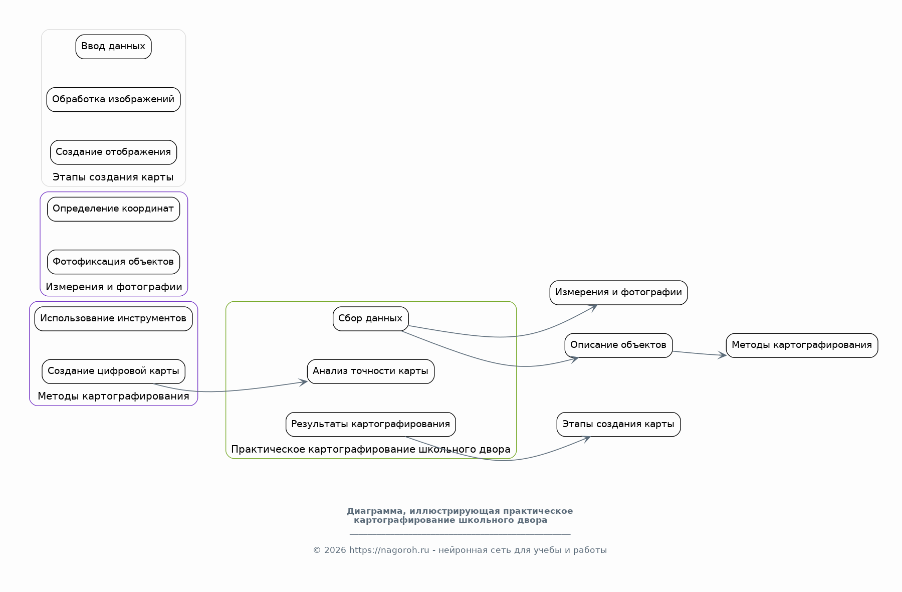
Практическое картографирование школьного двора

Содержимое раздела

Этот раздел посвящен практическому картографированию школьного двора. Будет описан процесс сбора данных о различных объектах и территориях, включая проведение измерений, фотографирование и описание объектов. Будут рассмотрены методы определения координат и создания карты школьного двора. Описано использование специализированных инструментов и программного обеспечения для картографирования. Будут представлены результаты картографирования, включая созданную цифровую карту школьного двора. Будут продемонстрированы этапы создания карты, включая ввод данных, обработку изображений и создание картографического отображения. Проведен анализ точности полученной карты и возможности ее дальнейшего использования в проекте.

Реализация QR-кодов и интеграция с картой

Содержимое раздела

В данном разделе описывается процесс создания и интеграции QR-кодов в интерактивную карту школьного двора. Будет рассмотрен выбор типа QR-кодов, а также выбор генератора QR-кодов. Будет описан процесс генерации QR-кодов для каждого объекта школьного двора. Будет представлен процесс интеграции QR-кодов с информационным контентом, включая описание, фотографии и видео. Будет описана структура базы данных, хранящей информацию об объектах школьного двора. Будет рассмотрен процесс размещения QR-кодов на карте и физических объектах. Будет уделено внимание тестированию работоспособности QR-кодов и их взаимодействию с различными мобильными устройствами. Будут описаны способы повышения удобства взаимодействия пользователей с QR-кодами.

Разработка интерфейса пользователя и мобильного приложения

Содержимое раздела

В данном разделе будет подробно описан процесс разработки пользовательского интерфейса для интерактивной карты. Будет рассмотрен выбор платформы и инструментов для разработки мобильного приложения, обеспечивающего доступ к карте и QR-кодам. Будут представлены принципы проектирования удобного и интуитивно понятного интерфейса, учитывающего особенности мобильных устройств. Будет описан процесс разработки интерфейса, включая выбор цветовой гаммы, шрифтов и элементов управления. Будет уделено внимание разработке навигации и организации контента. Будут рассмотрены методы тестирования и улучшения пользовательского опыта. Будут представлены результаты разработки интерфейса пользователя, включая скриншоты и описание функциональности мобильного приложения.

Тестирование и оценка эффективности проекта

Содержимое раздела

В данном разделе будут представлены результаты тестирования интерактивной карты школьного двора. Будут описаны методы тестирования, включая функциональное тестирование, тестирование производительности и тестирование удобства использования. Будут проанализированы результаты тестирования, включая выявление ошибок и недочетов. Будут представлены результаты оценки эффективности проекта, включая анализ вовлеченности пользователей и удовлетворенности пользователей. Будут описаны методы сбора обратной связи от пользователей и способы ее учета при улучшении проекта. Будут определены ключевые показатели эффективности и проанализированы результаты их измерения. Будут даны рекомендации по совершенствованию интерактивной карты и ее дальнейшей разработке.

Список литературы

Содержимое раздела

В данном разделе будет представлен список использованной литературы и источников, включая научные статьи, книги, учебные пособия, веб-сайты и другие материалы, использованные при написании проекта. Список литературы будет составлен в соответствии с требованиями к оформлению научных работ, включая указание авторов, названий, издательств, годов издания и страниц, если применимо. Список будет разбит на категории для удобного поиска и просмотра. Он демонстрирует исследовательскую базу, на которой базировалась работа. Также укажет источники, которыми использовалась информация о QR-кодах, картографии, разработке интерактивных карт и мобильных приложениях. Список включает в себя все процитированные источники, указанные в тексте проекта.

Получи Такой Проект

До 90% уникальность
Готовый файл Word
15-30 страниц
Список источников по ГОСТ
Оформление по ГОСТ
Таблицы и схемы
Презентация

Создать Проект на любую тему за 5 минут

Создать

#5487896