Нейросеть

Разработка интерактивной викторины по социальным пособиям для повышения осведомленности населения

Нейросеть для проекта Гарантия уникальности Строго по ГОСТу Высочайшее качество Поддержка 24/7

Данный исследовательский проект направлен на разработку интерактивной викторины, призванной повысить уровень знаний населения о различных видах социальных пособий, доступных в Российской Федерации. Проект предполагает создание удобной и понятной платформы, которая позволит пользователям в игровой форме изучать информацию о пособиях, условиях их получения, размерах выплат и процедуре оформления. Викторина будет включать в себя различные типы вопросов, охватывающих широкий спектр социальных выплат, включая пособия по беременности и родам, детские пособия, пособия по безработице, выплаты ветеранам и инвалидам, а также другие виды социальной поддержки. Особое внимание будет уделено актуальности информации и ее соответствию действующему законодательству. В рамках проекта планируется провести анализ существующих информационных ресурсов и платформ, посвященных социальным пособиям, для выявления их сильных и слабых сторон, а также определения потребностей целевой аудитории. Результатом работы станет готовый к использованию интерактивный продукт, который сможет служить эффективным инструментом для повышения финансовой грамотности населения и снижения социального неравенства.

Идея:

Создать инновационную викторину, которая в игровой форме обучает граждан основам социального обеспечения. Интерактивный формат позволит пользователям лучше усваивать информацию и мотивирует их к дальнейшему изучению темы.

Продукт:

Разработанная викторина будет представлять собой веб-приложение с удобным интерфейсом и адаптивным дизайном. Продукт будет содержать базу знаний о социальных пособиях, а также систему оценки результатов и предоставления обратной связи.

Проблема:

Существует недостаточный уровень информированности населения о доступных социальных пособиях, что затрудняет реализацию прав граждан на получение социальной поддержки. Недостаток информации часто приводит к неэффективному использованию государственных ресурсов и снижению качества жизни населения.

Актуальность:

Актуальность проекта обусловлена необходимостью повышения финансовой грамотности населения и обеспечения доступа к информации о социальных пособиях. Реализация проекта будет способствовать повышению социальной справедливости и улучшению качества жизни граждан.

Цель:

Основной целью проекта является разработка эффективного инструмента для повышения осведомленности населения о социальных пособиях. Достижение этой цели позволит людям более осознанно пользоваться своими социальными правами.

Целевая аудитория:

Целевой аудиторией проекта являются школьники, студенты и все заинтересованные граждане, желающие улучшить свои знания о социальных пособиях. Викторина будет адаптирована для различного уровня подготовки, что позволит охватить широкую аудиторию.

Задачи:

  • Проведение анализа существующих информационных ресурсов по социальным пособиям.
  • Разработка структуры и содержания викторины, включая вопросы, ответы и систему оценивания.
  • Создание пользовательского интерфейса и разработка веб-приложения.
  • Тестирование и отладка викторины, включая проверку корректности информации и удобства использования.
  • Публикация викторины и продвижение её среди целевой аудитории.

Ресурсы:

Для реализации проекта потребуются компьютеры, доступ к сети Интернет, программное обеспечение для разработки веб-приложений и информационные материалы по социальным пособиям.

Роли в проекте:

Разработчик отвечает за техническую реализацию проекта, включая создание пользовательского интерфейса, программирование функционала викторины, интеграцию базы данных и тестирование работоспособности. Разработчик должен обладать навыками программирования на соответствующих языках, знанием веб-технологий, а также умением работать с системами управления версиями. Он также отвечает за оптимизацию работы приложения и обеспечение его стабильности. Разработчик координирует свою работу с дизайнером и контент-менеджером, чтобы обеспечить соответствие технической реализации поставленным задачам.

Дизайнер отвечает за создание визуальной концепции викторины, включая разработку макетов пользовательского интерфейса, подбор цветовой гаммы, шрифтов и графических элементов. Дизайнер должен обладать навыками работы с графическими редакторами, знанием принципов UX/UI дизайна и пониманием потребностей целевой аудитории. Он обеспечивает визуальную привлекательность и удобство использования викторины, а также отвечает за соответствие дизайна задачам проекта. Дизайнер тесно взаимодействует с разработчиком для реализации своих идей, а также с контент-менеджером для согласования визуального представления информации.

Контент-менеджер отвечает за наполнение викторины информацией о социальных пособиях, включая подготовку текстов вопросов и ответов, а также подбор справочных материалов. Контент-менеджер должен обладать знаниями в области социального права, умением анализировать информацию, а также навыками написания грамотных и понятных текстов. Он отвечает за актуальность и достоверность информации, а также за ее соответствие требованиям целевой аудитории. Контент-менеджер координирует свою работу с исследователем, чтобы убедиться в правильности данных и обеспечивает структурированный и понятный контент. Он также взаимодействует с дизайнером для согласования визуального представления информации.

Исследователь выполняет роль эксперта по социальным пособиям, осуществляя сбор, анализ и систематизацию информации о различных видах пособий, условиях их предоставления и процедуре оформления. Исследователь должен обладать глубокими знаниями в области социального права, а также умением работать с нормативно-правовыми актами. Он обеспечивает достоверность и актуальность информации, используемой в викторине, а также предоставляет контент-менеджеру материалы для подготовки вопросов и ответов. Исследователь следит за изменениями в законодательстве и оперативно вносит коррективы в базу данных. Это гарантирует правильность и актуальность предоставляемой в викторине информации.

Наименование образовательного учреждения

Проект

на тему

Разработка интерактивной викторины по социальным пособиям для повышения осведомленности населения

Выполнил: ФИО

Руководитель: ФИО

Содержание

  • Введение 1
  • Обзор существующих информационных ресурсов о социальных пособиях 2
  • Теоретические основы социальных пособий в Российской Федерации 3
  • Методология разработки интерактивной викторины 4
  • Разработка структуры и контента викторины 5
  • Разработка пользовательского интерфейса (UI) и пользовательского опыта (UX) 6
  • Реализация веб-приложения 7
  • Тестирование и оценка эффективности викторины 8
  • Заключение 9
  • Список литературы 10

Введение

Содержимое раздела

Данный раздел проекта представляет собой вводную часть, в которой обосновывается актуальность выбранной темы - разработки интерактивной викторины, направленной на повышение осведомленности населения о социальных пособиях. Введение включает в себя краткий обзор существующих проблем в области информирования граждан о социальной поддержке, таких как недостаток информации, сложность понимания законодательства и отсутствие доступных образовательных инструментов. Обосновывается потребность в разработке эффективного и интересного инструмента, способного устранить эти недостатки. Это включает в себя описание целей и задач проекта, а также ожидаемых результатов и его значимости для улучшения качества жизни граждан и повышения их финансовой грамотности. Подчеркивается необходимость создания интуитивно понятного и интерактивного продукта, который будет интересен широкой аудитории и сможет эффективно информировать о правах и возможностях в сфере социального обеспечения. Описываются методы исследования и структура работы.

Обзор существующих информационных ресурсов о социальных пособиях

Содержимое раздела

Этот параграф посвящен всестороннему анализу существующих информационных платформ и ресурсов, посвященных социальным пособиям в Российской Федерации. Проводится обзор официальных сайтов государственных органов, таких как портал Госуслуг, сайты Пенсионного фонда и Фонда социального страхования, а также специализированных информационных порталов и баз данных. Анализируются их структура, содержание, удобство использования и доступность информации для различных категорий граждан. Выявляются сильные и слабые стороны каждого ресурса, оценивается полнота и актуальность предоставляемой информации, а также ее соответствие действующему законодательству. Особое внимание уделяется выявлению недостатков и проблем, таких как сложность навигации, отсутствие интерактивности, неясность изложения информации и недостаточная адаптация к потребностям различных целевых групп. Результатом обзора является определение основных тенденций в предоставлении информации о социальных пособиях, а также выявление пробелов и возможностей для улучшения образовательных инструментов.

Теоретические основы социальных пособий в Российской Федерации

Содержимое раздела

Данный раздел посвящен теоретическому обоснованию и детальному анализу системы социальных пособий в Российской Федерации. Рассматриваются основные категории пособий, их правовая основа, условия предоставления, размеры выплат и порядок оформления. Дается подробное описание пособий по беременности и родам, детских пособий, пособий по безработице, выплат ветеранам, инвалидам, а также других видов социальной поддержки, предусмотренных законодательством. Анализируются принципы назначения и выплаты пособий, учитывая различные жизненные ситуации и категории получателей. Раскрываются вопросы финансирования социальных выплат, а также механизмы контроля за их целевым использованием. Отдельное внимание уделяется изменениям в законодательстве, связанным с социальными пособиями, и их влиянию на жизнь граждан. Данный раздел предоставляет теоретическую базу, необходимую для разработки викторины, включающую в себя ключевые понятия, принципы и положения.

Методология разработки интерактивной викторины

Содержимое раздела

В этом разделе подробно описывается методология, используемая при разработке интерактивной викторины по социальным пособиям. Описываются подходы к определению целевой аудитории и ее потребностей в информации, а также методы сбора данных и анализа существующих информационных ресурсов. Детализируется процесс разработки контента викторины, включая формирование вопросов, ответов и системы оценивания, ориентированных на различные уровни знаний и интересов пользователей. Представляется методика выбора дизайна, включающего разработку пользовательского интерфейса (UI) и пользовательского опыта (UX), с учетом требований доступности и удобства использования. Также рассматриваются методы тестирования и отладки викторины, направленные на обеспечение корректности информации, функциональности и общей привлекательности продукта. Этот параграф включает в себя описание используемых инструментов и технологий, а также обоснование выбранных методологических подходов.

Разработка структуры и контента викторины

Содержимое раздела

Детальное описание процесса разработки структуры и содержания интерактивной викторины. Описывается процесс структурирования викторины по различным категориям социальных пособий, таким как пособия по беременности и родам, пособия на детей, пособия по безработице и другие. Детализируется методика разработки вопросов, ответов и системы оценивания, включающая в себя выбор формата вопросов (множественный выбор, сопоставление, открытые вопросы и т.д.) и критериев оценки правильности ответов. Описывается процесс создания банка вопросов, обеспечивающего разнообразие и охват различных аспектов социальных пособий, а также разработку материалов для предоставления обратной связи пользователям. Рассматривается процесс адаптации контента для различных целевых групп, с учетом их знаний и потребностей. Особое внимание уделяется обеспечению актуальности, достоверности и понятности информации.

Разработка пользовательского интерфейса (UI) и пользовательского опыта (UX)

Содержимое раздела

В данном разделе рассматривается процесс создания пользовательского интерфейса (UI) и пользовательского опыта (UX) для интерактивной викторины. Описывается разработка дизайна, ориентированного на простоту, интуитивность и удобство использования. Осуществляется выбор цветовой палитры, шрифтов и элементов графического оформления, обеспечивающих визуальную привлекательность и комфорт для пользователей. Подробно описывается логика навигации по викторине, структура разделов и организация контента для обеспечения удобного доступа к информации. Рассматриваются принципы адаптивного дизайна, обеспечивающего корректное отображение викторины на различных устройствах. Особое внимание уделяется обеспечению доступности для пользователей с ограниченными возможностями, с учетом стандартов WCAG (Web Content Accessibility Guidelines). Описаны способы улучшения взаимодействия пользователя с интерфейсом, включая обратную связь, подсказки и систему мотивации.

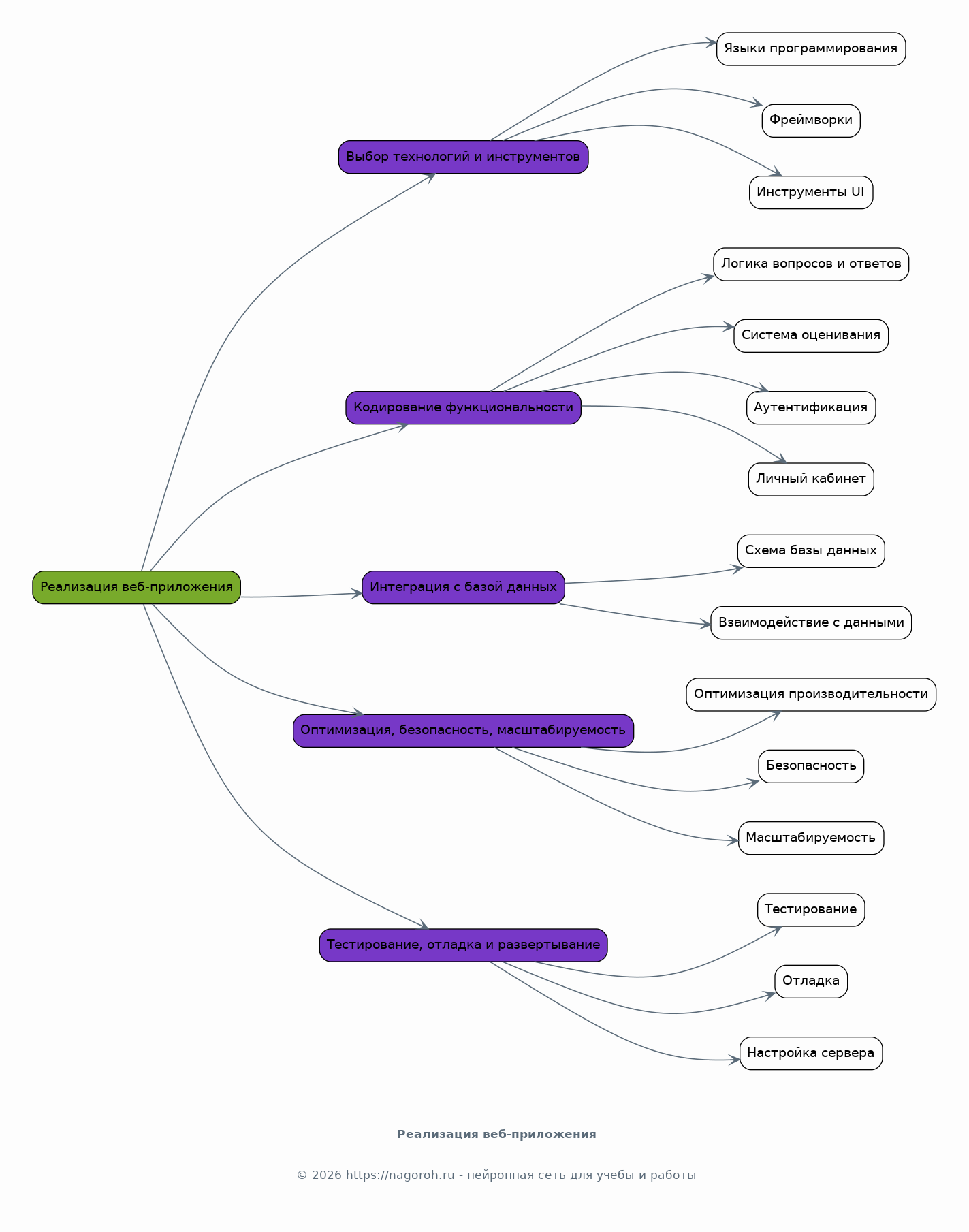
Реализация веб-приложения

Содержимое раздела

Этот раздел посвящен практической реализации веб-приложения викторины. Описывается выбор технологий и инструментов разработки, таких как языки программирования, фреймворки, базы данных и инструменты для работы с пользовательским интерфейсом. Детализируется процесс кодирования функциональности викторины, включая разработку логики вопросов и ответов, системы оценивания, пользовательской аутентификации и личного кабинета. Описывается процесс интеграции с базой данных для хранения вопросов, ответов, информации о пользователях и результатах викторины. Рассматриваются вопросы оптимизации производительности веб-приложения, обеспечения его безопасности и масштабируемости. Подробно описываются этапы тестирования, отладки и развертывания веб-приложения на сервере. Включает в себя описание технических решений, принятых в процессе реализации проекта.

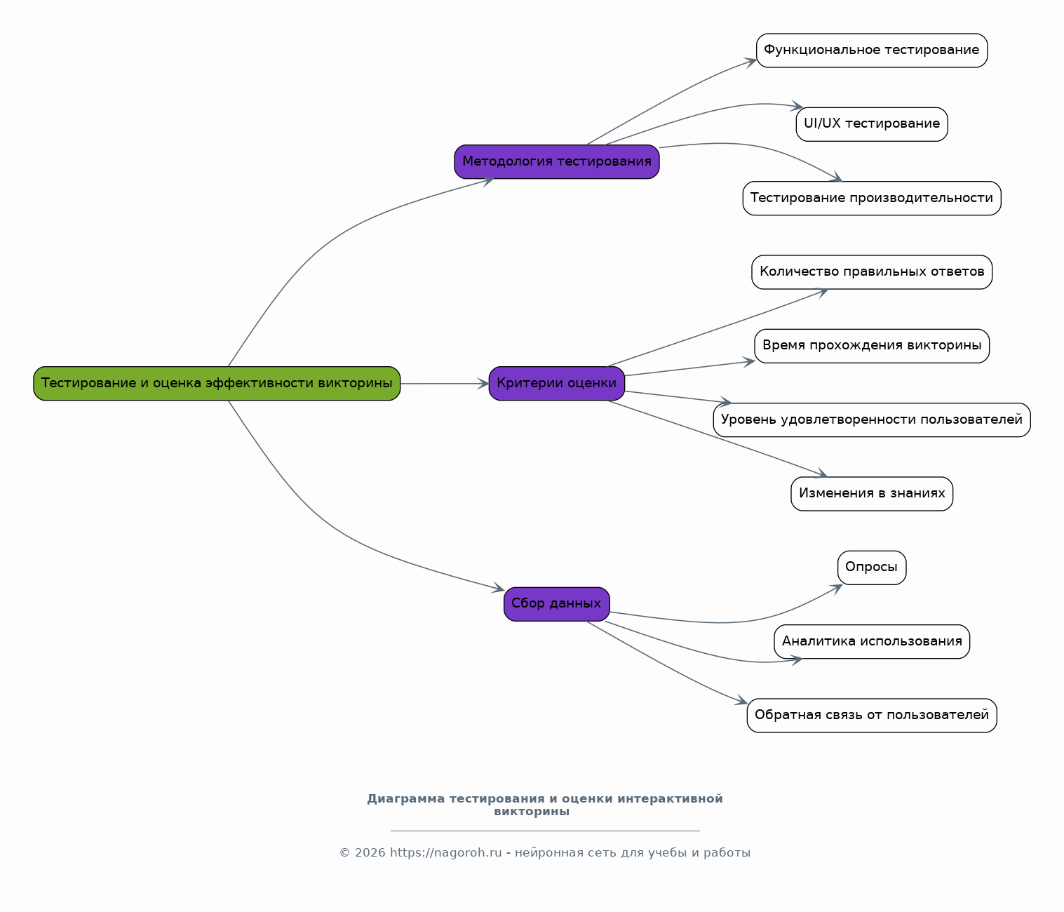
Тестирование и оценка эффективности викторины

Содержимое раздела

В этом разделе представлен процесс тестирования и оценки эффективности разработанной викторины. Описывается методология тестирования, включающая в себя функциональное тестирование, тестирование пользовательского интерфейса (UI/UX) и тестирование производительности. Детализируются этапы тестирования, такие как alpha-тестирование (внутреннее тестирование) и beta-тестирование (с участием целевой аудитории). Определяются критерии оценки эффективности обучения, такие как количество правильных ответов, время прохождения викторины, уровень удовлетворенности пользователей и изменения в знаниях после прохождения викторины. Описываются методы сбора данных, такие как опросы, аналитика использования и обратная связь от пользователей. Анализируются результаты тестирования и оценивается соответствие викторины поставленным целям и задачам. На основе полученных результатов формируются выводы и рекомендации по улучшению викторины.

Заключение

Содержимое раздела

В заключительной части подводятся итоги проделанной работы, обобщаются основные результаты исследования и разработки интерактивной викторины по социальным пособиям. Кратко излагаются основные выводы, полученные в ходе тестирования и оценки эффективности викторины, подчеркивается ее потенциал в повышении осведомленности населения о социальных пособиях, а также ее вклад в улучшение финансовой грамотности граждан. Оценивается достижение поставленных целей и задач проекта, описываются возможные направления для дальнейшего развития и улучшения викторины, такие как расширение базы знаний, добавление новых функций и интеграция с другими образовательными ресурсами. Подчеркивается значимость полученных результатов для практического применения и потенциального масштабирования проекта. Указываются перспективы использования викторины для социальной поддержки и повышения качества жизни граждан.

Список литературы

Содержимое раздела

В разделе "Список литературы" представлен перечень всех источников, использованных в процессе разработки и написания данного исследования. Сюда входят нормативно-правовые акты Российской Федерации, такие как федеральные законы, постановления правительства, указы президента, касающиеся системы социальных пособий, их назначения и выплат. Включены публикации в научных журналах, монографии, учебные пособия и другие научные работы, посвященные вопросам социального обеспечения, социальной защиты населения, финансовой грамотности и образовательным технологиям. Кроме того, указаны ссылки на официальные сайты государственных органов, предоставляющих информацию о социальных пособиях, такие как портал Госуслуг, сайты Пенсионного фонда, Фонда социального страхования и Министерства труда и социальной защиты Российской Федерации. Этот раздел обеспечивает прозрачность исследования и позволяет читателям ознакомиться с использованными источниками.

Получи Такой Проект

До 90% уникальность
Готовый файл Word
15-30 страниц
Список источников по ГОСТ
Оформление по ГОСТ
Таблицы и схемы
Презентация

Создать Проект на любую тему за 5 минут

Создать

#5492007