Нейросеть

Разработка инвертора аналогового видеосигнала для защиты FPV-систем от перехвата видеоданных

Нейросеть для проекта Гарантия уникальности Строго по ГОСТу Высочайшее качество Поддержка 24/7

Данный исследовательский проект посвящен разработке устройства, обеспечивающего защиту каналов передачи видеосигнала в FPV (First Person View) системах от несанкционированного перехвата. Актуальность исследования обусловлена ростом популярности FPV-технологий в различных областях, включая беспилотные летательные аппараты (БПЛА), гоночные дроны и системы видеонаблюдения, что делает каналы передачи видеосигнала уязвимыми к перехвату злоумышленниками. Разработка инвертора направлена на решение проблемы защиты конфиденциальной информации, передаваемой по видеоканалам, путем усложнения процесса декодирования сигнала для потенциальных перехватчиков. Проект предполагает изучение принципов аналоговой обработки видеосигналов, разработку схемотехнических решений, моделирование и прототипирование устройства. Результатом работы станет действующий прототип инвертора, способного эффективно преобразовывать видеосигнал, обеспечивая защиту от несанкционированного доступа. В процессе исследования будет уделено внимание вопросам помехозащищенности, энергопотребления и минимизации задержек в передаче сигнала, что является критически важным для обеспечения комфортного и безопасного использования FPV-систем.

Идея:

Предлагается разработка специализированного инвертора, преобразующего аналоговый видеосигнал с целью затруднения его расшифровки при перехвате. Инвертор будет реализован на основе современных электронных компонентов, обеспечивая высокую эффективность и надежность работы.

Продукт:

Конечным продуктом проекта станет работоспособный прототип инвертора аналогового видеосигнала. Устройство будет способно инвертировать видеосигнал в реальном времени, обеспечивая защиту видеоданных от перехвата.

Проблема:

Существует проблема уязвимости FPV-систем к перехвату видеосигнала, что может привести к несанкционированному доступу к информации. Современные методы перехвата становятся все более изощренными, требуя разработки новых средств защиты.

Актуальность:

Актуальность проекта обусловлена ростом популярности FPV-технологий и необходимостью защиты конфиденциальности передаваемой информации. Разработка эффективных методов защиты видеосигнала является приоритетной задачей для обеспечения безопасности и конфиденциальности данных.

Цель:

Целью проекта является разработка и создание функционального прототипа инвертора аналогового видеосигнала. Прототип должен обеспечивать надежную защиту видеосигнала от перехвата и быть совместимым с распространенными FPV-системами.

Целевая аудитория:

Проект ориентирован на студентов технических специальностей, интересующихся радиотехникой, электроникой и системами передачи данных. Результаты работы могут быть полезны разработчикам FPV-систем и специалистам в области информационной безопасности.

Задачи:

  • Изучение принципов работы аналоговых видеосигналов и методов их защиты.
  • Разработка принципиальной схемы инвертора и выбор элементной базы.
  • Моделирование работы инвертора с использованием специализированного ПО.
  • Создание прототипа инвертора и проведение испытаний.
  • Анализ полученных результатов и оптимизация конструкции.

Ресурсы:

Для реализации проекта потребуются электронные компоненты, измерительное оборудование, программное обеспечение для моделирования и пайки, а также доступ к технической документации.

Роли в проекте:

Осуществляет общее руководство проектом, координирует работу команды, отвечает за планирование, контроль сроков и ресурсов. Оценивает риски, принимает решения и представляет результаты проекта. Отвечает за коммуникацию с научным руководителем и другими заинтересованными сторонами, а также за подготовку отчетной документации.

Отвечает за разработку принципиальной схемы инвертора, выбор электронных компонентов, проектирование печатной платы и сборку прототипа. Проводит измерения и тестирование аппаратной части, а также занимается оптимизацией схемы для достижения требуемых характеристик. Взаимодействует с разработчиком программной части (если таковая имеется).

Отвечает за разработку программного обеспечения для управления инвертором (если требуется), моделирования работы устройства и обработки результатов измерений. Разрабатывает алгоритмы обработки сигналов и интерфейсы взаимодействия с пользователем. Осуществляет тестирование и отладку программного обеспечения, а также поддерживает документацию.

Отвечает за проведение испытаний прототипа инвертора, сбор данных и анализ результатов. Разрабатывает методики тестирования и оценивает производительность устройства, определяет его уязвимости. Составляет отчеты о тестировании, предоставляет рекомендации по улучшению конструкции.

Наименование образовательного учреждения

Проект

на тему

Разработка инвертора аналогового видеосигнала для защиты FPV-систем от перехвата видеоданных

Выполнил: ФИО

Руководитель: ФИО

Содержание

  • Введение 1
  • Теоретические основы аналоговой обработки видеосигнала 2
  • Анализ существующих методов защиты видеосигнала 3
  • Разработка принципиальной схемы инвертора видеосигнала 4
  • Проектирование и изготовление прототипа инвертора 5
  • Методика испытаний прототипа инвертора 6
  • Результаты испытаний и анализ данных 7
  • Оптимизация конструкции и внесение изменений 8
  • Обсуждение результатов и перспективы дальнейших исследований 9
  • Список литературы 10

Введение

Содержимое раздела

В разделе "Введение" будет представлен общий обзор проекта, обоснование его актуальности и значимости. Будут сформулированы цели и задачи исследования, обозначена проблема и предложенное решение. Также будет представлен краткий обзор FPV-технологий, их текущих проблем безопасности и необходимость защиты передаваемого видеосигнала. Ожидается описание основных компонентов системы, в которой будет применяться инвертор, а также предполагаемые результаты и их практическая ценность. Будет четко определена область применения инвертора и его потенциальное влияние на развитие FPV-индустрии.

Теоретические основы аналоговой обработки видеосигнала

Содержимое раздела

Данный раздел посвящен теоретическому обоснованию принципов работы аналоговых видеосигналов, включая стандарты кодирования и передачи (NTSC, PAL). Будут рассмотрены основные характеристики видеосигналов, такие как синхронизация, яркость, цветность и их связь с частотными характеристиками. Будут изучены различные методы модуляции и демодуляции видеосигналов, а также влияние шумов и помех на качество передачи. Особое внимание будет уделено вопросам защиты информации в аналоговых системах, методам шифрования и инверсии сигнала, а также их влиянию на качество изображения и устойчивость к перехвату. Раздел будет служить основой для разработки схемотехнического решения инвертора.

Анализ существующих методов защиты видеосигнала

Содержимое раздела

В данном разделе будет проведен обзор существующих методов защиты аналоговых видеосигналов от перехвата, включая как простые, так и более сложные решения. Будут рассмотрены методы шифрования, инверсии сигнала, использования кодирования с помощью различных фильтров. Будут проанализированы их преимущества и недостатки, эффективность и сложность реализации. Особое внимание будет уделено методам, которые могут быть применены в FPV-системах, с учетом ограничений по размеру, энергопотреблению и задержкам. Будет проведена оценка возможности аппаратной и программной реализации различных методов защиты, а также их соответствие требованиям безопасности. В результате будет сформирована база для выбора оптимального решения для разработки инвертора.

Разработка принципиальной схемы инвертора видеосигнала

Содержимое раздела

В этом разделе будет представлена детальная информация о разработке принципиальной схемы инвертора аналогового видеосигнала. Будут рассмотрены основные компоненты схемы, их параметры и принципы работы. Будет проведен выбор элементной базы с учетом требований к быстродействию, энергопотреблению и стоимости. Будет описан процесс моделирования работы схемы в специализированном программном обеспечении (например, Multisim, orCAD). Будет проанализировано влияние различных параметров на качество работы инвертора (например, частота преобразования, шумовые характеристики). Будут представлены результаты моделирования и оптимизации схемы, а также обоснован выбор конкретных технических решений для реализации разработанного функционала.

Проектирование и изготовление прототипа инвертора

Содержимое раздела

В данном разделе будет описан процесс проектирования и изготовления прототипа инвертора аналогового видеосигнала. Будет представлено проектирование печатной платы с учетом требований к электромагнитной совместимости и механическим характеристикам. Будет описан процесс изготовления платы, включая выбор технологии и оборудования. Будет рассмотрен процесс сборки прототипа, включая пайку компонентов и подключение к системе. Будут представлены результаты визуального контроля и проверки качества сборки. Будет уделено внимание вопросам минимизации размеров и веса устройства, его интеграции в FPV-систему, а также вопросам защиты от помех и внешних воздействий.

Методика испытаний прототипа инвертора

Содержимое раздела

В данном разделе будет представлена подробная методика испытаний прототипа инвертора аналогового видеосигнала. Будут определены основные параметры, подлежащие измерению, такие как коэффициент инверсии, полоса пропускания. Будут определены методы измерения параметров видеосигнала, включая использование осциллографов, генераторов сигналов и анализаторов спектра. Будут описаны процедуры измерения временных характеристик, таких как задержка сигнала, и оценка влияния инвертора на качество изображения. Будут рассмотрены методы оценки устойчивости к воздействию помех и внешних воздействий. Будут представлены схемы подключения оборудования и описаны требования к условиям испытаний.

Результаты испытаний и анализ данных

Содержимое раздела

В данном разделе будут представлены результаты испытаний прототипа инвертора аналогового видеосигнала. Будут представлены графики, таблицы и диаграммы, отображающие измеренные параметры, такие как коэффициент инверсии, полоса пропускания, задержка сигнала, а также показатели качества изображения. Будет проведен анализ полученных данных, включая оценку соответствия результатов проектным требованиям и оценку эффективности инвертора в защите видеосигнала от перехвата. Будет проведено сравнение результатов с существующими аналогами (если таковые имеются). Будут выявлены недостатки и особенности работы прототипа, проведен анализ причин отклонений от ожидаемых результатов и предложены пути улучшения.

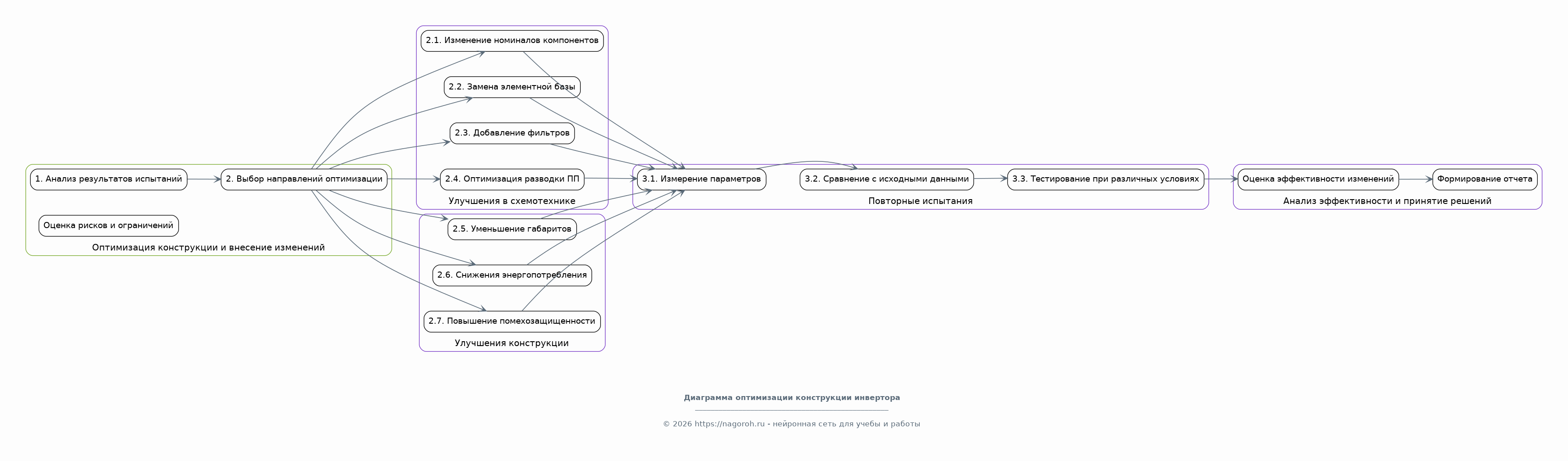
Оптимизация конструкции и внесение изменений

Содержимое раздела

В этом разделе будет обсуждаться процесс оптимизации конструкции инвертора на основе результатов испытаний и анализа данных. Будут рассмотрены возможные улучшения в схемотехнике, элементной базе и конструкции печатной платы. Будет уделено внимание снижению энергопотребления, уменьшению размеров и улучшению помехозащищенности. Будут описываться внесенные изменения, а также проводиться повторные испытания для подтверждения улучшения характеристик инвертора. Будет представлена оценка эффективности внесенных изменений и обоснование принятых технических решений. В результате будет сформирован улучшенный прототип инвертора, готовый к реализации.

Обсуждение результатов и перспективы дальнейших исследований

Содержимое раздела

В данном разделе будет проведено обобщение полученных результатов и их сопоставление с поставленными целями и задачами исследования. Будут проанализированы сильные и слабые стороны разработанного инвертора, а также его потенциал для применения в различных FPV-сиcтемах. Будут рассмотрены вопросы масштабируемости и интеграции инвертора с другими компонентами FPV-системы. Будут предложены направления дальнейших исследований, связанные с улучшением характеристик инвертора, разработкой новых методов защиты видеосигнала и расширением области его применения. Обсуждаются перспективы коммерциализации разработки, интеллектуальной собственности и возможности для дальнейшего совершенствования.

Список литературы

Содержимое раздела

В данном разделе будет представлен список использованных источников информации, включая научные статьи, книги, техническую документацию и интернет-ресурсы. Список будет составлен в соответствии с требованиями к оформлению научной работы, с указанием авторов, названий, издательств, годов издания и страниц. Список литературы будет систематизирован и разделен на категории (например, статьи, книги, патенты и т.д.) для удобства использования. Каждый пункт списка будет пронумерован и оформлен в соответствии со стандартами библиографического описания. Список литературы будет служить доказательной базой для проведенного исследования и позволит читателям ознакомиться с изученными материалами.

Получи Такой Проект

До 90% уникальность
Готовый файл Word
15-30 страниц
Список источников по ГОСТ
Оформление по ГОСТ
Таблицы и схемы
Презентация

Создать Проект на любую тему за 5 минут

Создать

#5482822