Нейросеть

Разработка медиакарты для СМИ: Методология создания и практическое применение

Нейросеть для проекта Гарантия уникальности Строго по ГОСТу Высочайшее качество Поддержка 24/7

Проект направлен на разработку медиакарты для средств массовой информации (СМИ). Медиакарта представляет собой инструмент для стратегического планирования, визуализации информационного ландшафта, анализа аудитории и выбора оптимальных каналов коммуникации. В рамках данного проекта будет проведен анализ существующих медиакарт, выявлены их сильные и слабые стороны, а также разработана методология создания эффективной медиакарты, адаптированной к потребностям конкретных СМИ. В процессе работы над проектом будет уделено внимание как теоретическим основам медиапланирования и медиаизмерений, так и практическим аспектам разработки медиакарты, включая выбор инструментов, сбор данных, визуализацию информации и интерпретацию результатов. Особое внимание будет уделено формированию рекомендаций по использованию медиакарты для повышения эффективности коммуникационных стратегий, увеличения охвата аудитории и оптимизации рекламных кампаний. Конечным результатом проекта станет практическое руководство по созданию медиакарт, включающее шаблоны, примеры и рекомендации.

Идея:

Разработать универсальную медиакарту, которая сможет быть адаптирована к различным типам СМИ и позволит им эффективно планировать свою деятельность. Предложить конкретные методики и инструменты для создания и использования медиакарты.

Продукт:

Создание детальной медиакарты, включающей исчерпывающие сведения о целевой аудитории, конкурентах и медиа-ландшафте. Разработка практического руководства по созданию и применению медиакарт для СМИ.

Проблема:

Отсутствие единого подхода к созданию медиакарт, что приводит к неэффективному планированию и недостаточной осведомленности о целевой аудитории. Необходимость в разработке унифицированного и практичного инструмента для анализа медиа-среды и повышения эффективности коммуникаций СМИ.

Актуальность:

Актуальность проекта обусловлена возрастающей конкуренцией между СМИ и необходимостью более точного таргетирования аудитории. Медиакарта становится ключевым инструментом для выживания и развития СМИ в современных условиях.

Цель:

Разработать практическое руководство по созданию и применению медиакарт для повышения эффективности работы СМИ. Предоставить инструмент для принятия обоснованных решений в области медиапланирования.

Целевая аудитория:

Проект ориентирован на студентов и специалистов в области журналистики, рекламы, PR и маркетинга, желающих углубить свои знания и навыки в области медиапланирования. Также, проект будет полезен для владельцев и менеджеров СМИ, стремящихся улучшить свои коммуникационные стратегии и повысить эффективность работы.

Задачи:

  • Провести анализ существующих медиакарт и выявить лучшие практики.
  • Разработать методологию создания медиакарты, учитывающую специфику различных СМИ.
  • Выбрать инструменты и методы сбора и анализа данных для медиакарты.
  • Создать прототип медиакарты и протестировать его на реальных данных.
  • Сформулировать рекомендации по использованию медиакарты для повышения эффективности коммуникаций.

Ресурсы:

Для реализации проекта потребуются доступ к специализированному программному обеспечению для анализа данных, информационные ресурсы, публикации по медиапланированию и медиаисследованиям, а также необходимое оборудование для проведения презентаций и демонстраций результатов.

Роли в проекте:

Осуществляет общее руководство проектом, координирует работу команды, отвечает за соблюдение сроков и качества выполнения задач. Определяет стратегию исследования, контролирует ход работы на всех этапах, взаимодействует с заинтересованными сторонами. Руководитель проекта также отвечает за подготовку итоговых отчетов и презентаций, а также за представление результатов исследования широкой аудитории.

Проводит сбор, обработку и анализ данных, необходимых для разработки медиакарты. Использует статистические методы и программные инструменты для выявления закономерностей и тенденций в медиа-ландшафте. Готовит отчеты и рекомендации на основе проведенного анализа, принимает участие в разработке методологии исследования и подготовке презентационных материалов.

Отвечает за визуальное оформление медиакарты и презентационных материалов. Разрабатывает дизайн интерфейса, выбирает подходящие графические элементы и способы визуализации данных. Обеспечивает наглядность и понятность представления информации, а также разрабатывает инфографику и другие визуальные компоненты, делающие данные более доступными для восприятия.

Отвечает за подготовку текстовых материалов для проекта, включая описания, инструкции и отчеты. Редактирует и корректирует тексты, обеспечивает их соответствие стилистическим и грамматическим нормам. Создает информативные и понятные тексты, адаптированные для целевой аудитории проекта, а также принимает активное участие в разработке финальных презентаций.

Наименование образовательного учреждения

Проект

на тему

Разработка медиакарты для СМИ: Методология создания и практическое применение

Выполнил: ФИО

Руководитель: ФИО

Содержание

  • Введение 1
  • Теоретические основы медиапланирования 2
  • Методология создания медиакарты 3
  • Анализ существующих медиакарт 4
  • Выбор инструментов для разработки медиакарты 5
  • Практическое применение медиакарты 6
  • Разработка прототипа медиакарты 7
  • Тестирование и оценка эффективности 8
  • Заключение 9
  • Список литературы 10

Введение

Содержимое раздела

Введение в проблематику медиапланирования и значимость медиакарт для современных СМИ. Обзор текущей ситуации на рынке медиакоммуникаций, анализ основных вызовов и возможностей для медиаиндустрии. Обоснование актуальности исследования и его практической значимости. Определение целей и задач проекта, описание методологии исследования, а также структурирование работы и представление ее основных этапов. Подробное раскрытие ключевых понятий, используемых в работе, и их взаимосвязи.

Теоретические основы медиапланирования

Содержимое раздела

Детальный анализ теоретических аспектов медиапланирования, включая принципы, методы и инструменты. Обзор основных концепций медиастратегии, целевой аудитории и каналов коммуникации. Рассмотрение различных моделей медиапланирования, таких как модель SOSTAC и другие. Анализ влияния современных трендов, таких как социальные сети, мобильные устройства и персонализация, на процесс медиапланирования. Обсуждение роли данных и аналитики в принятии решений в сфере медиакоммуникаций, а также методов оценки эффективности медиакампаний.

Методология создания медиакарты

Содержимое раздела

Подробное описание методологии создания медиакарты, включая этапы разработки и ключевые шаги. Определение целевой аудитории медиакарты и ее целей, а также выбор соответствующих инструментов и ресурсов. Анализ данных и их структурирование для последующей визуализации. Рекомендации по выбору показателей, таких как охват, частота, эффективность и другие показатели. Этап разработки включает анализ медиаландшафта, определение целевой аудитории, сбор и анализ данных, а также разработку рекомендаций для оптимизации медиа стратегии.

Анализ существующих медиакарт

Содержимое раздела

Обзор и анализ существующих медиакарт, используемых в различных СМИ. Выявление сильных и слабых сторон различных подходов к созданию медиакарт. Изучение лучших практик и инновационных решений в области медиакартографии. Анализ примеров успешного использования медиакарт для повышения эффективности коммуникационных стратегий. Выявление основных типов медиакарт, их структуры и функциональности. Оценка различных подходов к визуализации данных и представлению информации.

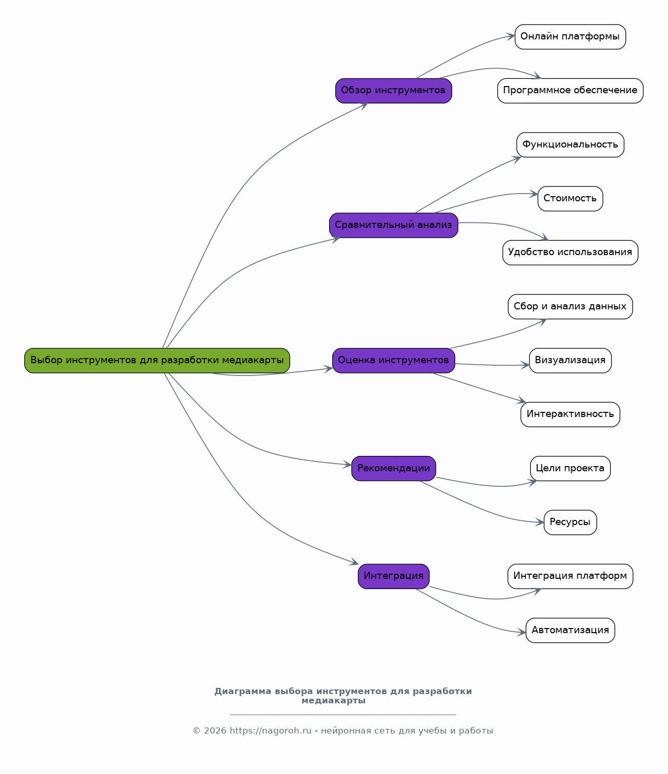
Выбор инструментов для разработки медиакарты

Содержимое раздела

Обзор и анализ различных инструментов и программных решений для разработки медиакарт. Сравнительный анализ различных инструментов, включая их функциональность, стоимость и удобство использования. Оценка инструментов для сбора и анализа данных, визуализации информации и создания интерактивных медиакарт. Рекомендации по выбору оптимальных инструментов в зависимости от целей проекта и доступных ресурсов. Рассмотрение возможностей интеграции различных инструментов и платформ для автоматизации процесса создания медиакарты.

Практическое применение медиакарты

Содержимое раздела

Рассмотрение конкретных примеров практического применения медиакарт в различных СМИ. Анализ кейсов успешного использования медиакарт для оптимизации медиапланирования, повышения охвата аудитории и увеличения эффективности рекламных кампаний. Обсуждение проблем и challenges при внедрении медиакарт, а также способов их решения. Формулировка рекомендаций по применению медиакарт для решения конкретных задач, таких как выход на новую аудиторию или повышение лояльности существующей аудитории. Анализ измерителей эффективности и конкретные шаги для достижения поставленых целей.

Разработка прототипа медиакарты

Содержимое раздела

Детальное описание процесса разработки прототипа медиакарты, включая выбор формата, структуры и визуального оформления. Определение ключевых элементов, которые должны быть включены в медиакарту, таких как информация о целевой аудитории, конкурентах и медиа-ландшафте. Выбор подходящих методов визуализации данных для представления информации в наглядном и понятном виде. Создание макета медиакарты, а также разработка интерактивных элементов. Разработка дизайна, включая цветовую палитру, шрифты и другие элементы.

Тестирование и оценка эффективности

Содержимое раздела

Описание процесса тестирования и оценки эффективности разработанного прототипа медиакарты. Выбор методик тестирования, включая фокус-группы, опросы и A/B-тестирование. Анализ результатов тестирования и выявление сильных и слабых сторон медиакарты. Оценка соответствия медиакарты поставленным целям и задачам. Внесение изменений и улучшений в прототип на основе результатов тестирования. Анализ метрик эффективности и подготовка рекомендаций для дальнейшего улучшения медиакарты.

Заключение

Содержимое раздела

Обобщение основных результатов исследования и выводов. Подведение итогов работы, включая достигнутые цели и результаты. Оценка практической значимости разработанной медиакарты для СМИ. Формулировка рекомендаций по использованию медиакарты в различных ситуациях и для решения различных задач. Определение перспектив дальнейших исследований в области медиапланирования и медиакартографии. Подчеркивание ценности разработанного инструмента для повышения эффективности работы СМИ.

Список литературы

Содержимое раздела

Составление списка использованной литературы, включая публикации, статьи, книги и другие источники информации, которые были использованы в процессе исследования и разработки медиакарты. Форматирование списка в соответствии с принятыми академическими стандартами, такими как ГОСТ или APA. Указание полных библиографических данных для каждого источника, включая авторов, названия, издательства, год публикации и другие необходимые сведения.

Получи Такой Проект

До 90% уникальность
Готовый файл Word
15-30 страниц
Список источников по ГОСТ
Оформление по ГОСТ
Таблицы и схемы
Презентация

Создать Проект на любую тему за 5 минут

Создать

#6208374