Нейросеть

Разработка мобильного робота на базе платформы Arduino: Исследование и практическая реализация

Нейросеть для проекта Гарантия уникальности Строго по ГОСТу Высочайшее качество Поддержка 24/7

Данный исследовательский проект посвящен разработке мобильного робота с использованием микроконтроллерной платформы Arduino. Проект включает в себя анализ различных компонентов, необходимых для создания робота, таких как моторы, сенсоры, элементы питания и управляющая электроника. Особое внимание уделяется выбору оптимальных датчиков для навигации и обхода препятствий, а также разработке алгоритмов управления движением робота. В рамках проекта будет проведено исследование различных методов программирования Arduino, включая использование специализированных библиотек для управления моторами и обработки данных с сенсоров. Будет рассмотрена интеграция беспроводных каналов связи для дистанционного управления роботом. Практическая часть включает в себя сборку механической платформы, монтаж электронных компонентов, написание и отладку программного обеспечения, а также проведение испытаний для оценки эффективности работы робота. Результатом работы станет функционирующий мобильный робот, способный к самостоятельному передвижению и выполнению заданных функций.

Идея:

Основная идея проекта заключается в создании доступного и функционального мобильного робота, который может использоваться для различных задач, таких как образовательные цели или прототипирование будущих робототехнических систем. Проект направлен на расширение знаний и практических навыков в области робототехники и программирования микроконтроллеров.

Продукт:

Конечным продуктом является полностью функционирующий мобильный робот, способный выполнять определенные задачи в автономном или дистанционно управляемом режиме. Робот будет оснащен различными сенсорами для обнаружения препятствий и навигации в пространстве.

Проблема:

Существует потребность в доступных и простых в реализации робототехнических решениях для обучения и исследования. Многие готовые решения являются дорогими и сложными для начинающих исследователей. Данный проект направлен на решение этой проблемы, предлагая недорогое и наглядное решение.

Актуальность:

Проект актуален в связи с растущим интересом к робототехнике и автоматизации. Изучение данной области позволяет получить ценные навыки, которые востребованы в современном мире, что подчеркивает значимость проекта для участников.

Цель:

Целью данного проекта является разработка и реализация мобильного робота на базе Arduino, способного к самостоятельному передвижению и выполнению заданных функций. Необходимо достичь поставленной цели путем решения задач, связанных с конструированием, программированием и тестированием робота.

Целевая аудитория:

Проект ориентирован на школьников и студентов, интересующихся робототехникой, программированием и электроникой. Он также может быть полезен для преподавателей, желающих использовать его в учебном процессе.

Задачи:

  • Сборка механической платформы робота.
  • Выбор и подключение необходимых сенсоров.
  • Написание программного обеспечения для управления роботом.
  • Тестирование и отладка работы робота.
  • Разработка алгоритмов навигации и обхода препятствий.

Ресурсы:

Для реализации проекта потребуются микроконтроллер Arduino, моторы, колеса, корпус робота, сенсоры (например, ультразвуковые или инфракрасные), провода, инструменты для сборки, а также компьютер с установленной средой разработки Arduino IDE.

Роли в проекте:

Отвечает за выбор и монтаж электронных компонентов, сборку механической платформы робота, подключение сенсоров и моторов. Также отвечает за подготовку и обслуживание аппаратной части, включая обеспечение работоспособности всех компонентов и их совместимость друг с другом. Осуществляет подбор оптимальных технических решений исходя из поставленных задач и имеющихся ресурсов проекта. Вносит предложения по модернизации и улучшению аппаратной составляющей робота.

Отвечает за написание и отладку программного обеспечения для управления роботом, включая разработку алгоритмов управления движением, обработки данных с сенсоров и реализацию пользовательского интерфейса. Осуществляет выбор и использование необходимых библиотек для упрощения разработки программного кода. Проводит тесты для выявления ошибок и оптимизации работы программного обеспечения, а также участвует в интеграции аппаратной и программной частей робота.

Отвечает за проведение теоретических исследований и анализ литературы, связанных с тематикой проекта, выбор оптимальных решений, подготовку отчетов, обзоров литературы и презентаций. Осуществляет поиск информации о различных компонентах робота, алгоритмах управления и методах программирования. Участвует в обсуждении технических решений и формулировании задач проекта, а также помогает в подготовке и проведении испытаний.

Отвечает за тестирование робота, выявление ошибок и неисправностей в его работе, а также за оценку эффективности различных алгоритмов управления. Разрабатывает тесты и сценарии для проверки функционирования робота в различных условиях. Собирает данные о производительности робота и предоставляет отчеты о результатах тестирования. Участвует в анализе результатов тестирования и предлагает улучшения для программного обеспечения и аппаратной части.

Наименование образовательного учреждения

Проект

на тему

Разработка мобильного робота на базе платформы Arduino: Исследование и практическая реализация

Выполнил: ФИО

Руководитель: ФИО

Содержание

  • Введение 1
  • Обзор литературы по робототехнике и платформе Arduino 2
  • Принципы работы мобильных роботов и их компонентов 3
  • Программирование Arduino: основы и передовые методы 4
  • Выбор компонентов и разработка механической платформы 5
  • Сборка электронных компонентов и подключение сенсоров 6
  • Разработка программного обеспечения для управления роботом 7
  • Тестирование и отладка работы робота 8
  • Заключение 9
  • Список литературы 10

Введение

Содержимое раздела

В данном разделе представлено введение в проблематику исследования. Обосновывается выбор темы, ее актуальность и значимость. Определяются цели и задачи проекта, а также кратко описывается структура работы. Рассматриваются основные этапы реализации проекта и ожидаемые результаты. Подчеркивается важность изучения робототехники в современном мире, особенно для молодых исследователей.

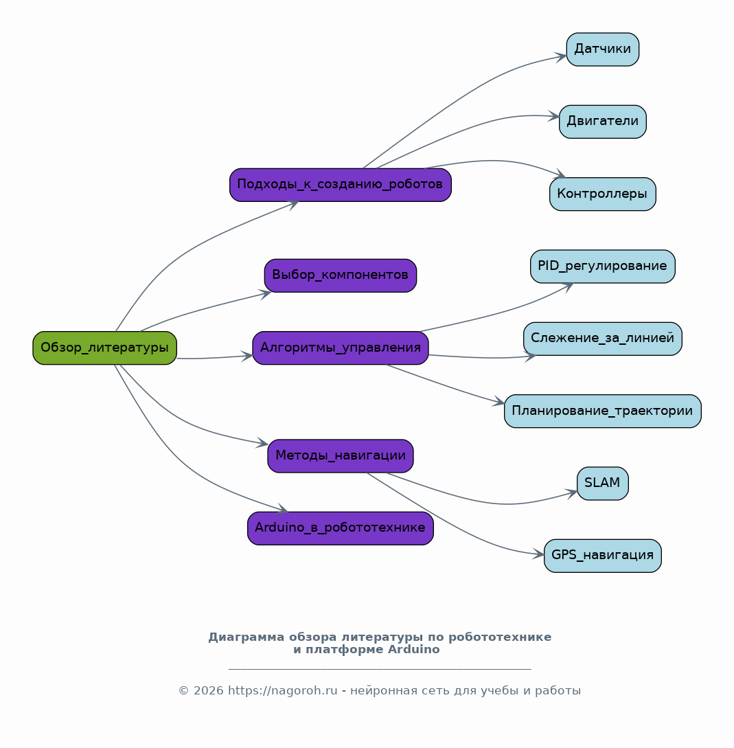
Обзор литературы по робототехнике и платформе Arduino

Содержимое раздела

Данный раздел содержит обзор существующих научных работ и публикаций, посвященных мобильной робототехнике и платформе Arduino. Проводится анализ различных подходов к созданию мобильных роботов, включая выбор компонентов, алгоритмы управления и методы навигации. Особое внимание уделяется существующим разработкам, их сильным и слабым сторонам, а также применению платформы Arduino в робототехнических проектах.

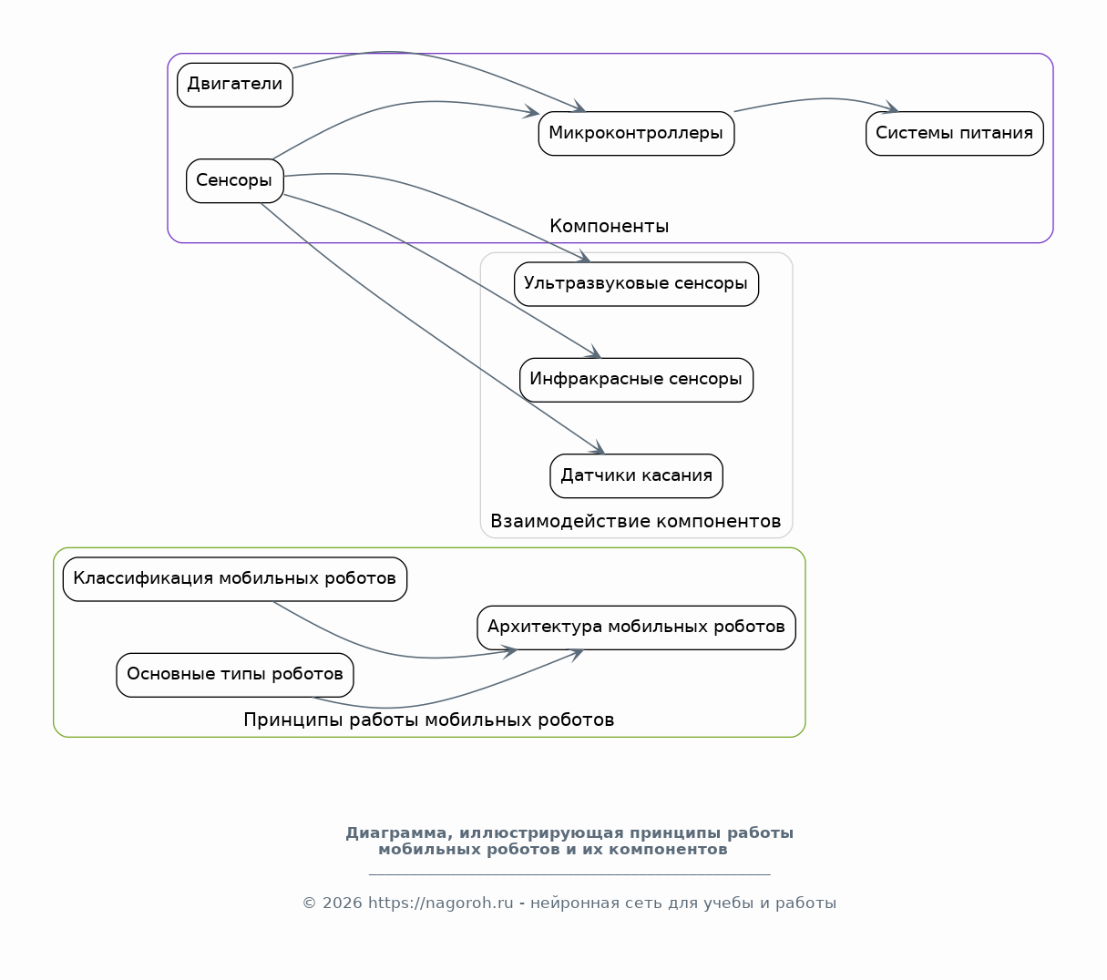
Принципы работы мобильных роботов и их компонентов

Содержимое раздела

В этом разделе подробно рассматриваются принципы работы мобильных роботов, включая классификацию, основные типы и архитектуру. Описываются ключевые компоненты, такие как моторы, сенсоры (ультразвуковые, инфракрасные, датчики касания), микроконтроллеры и системы питания. Подробно рассматриваются принципы работы каждого компонента, их характеристики и особенности, а также способы их взаимодействия друг с другом в составе робототехнической системы.

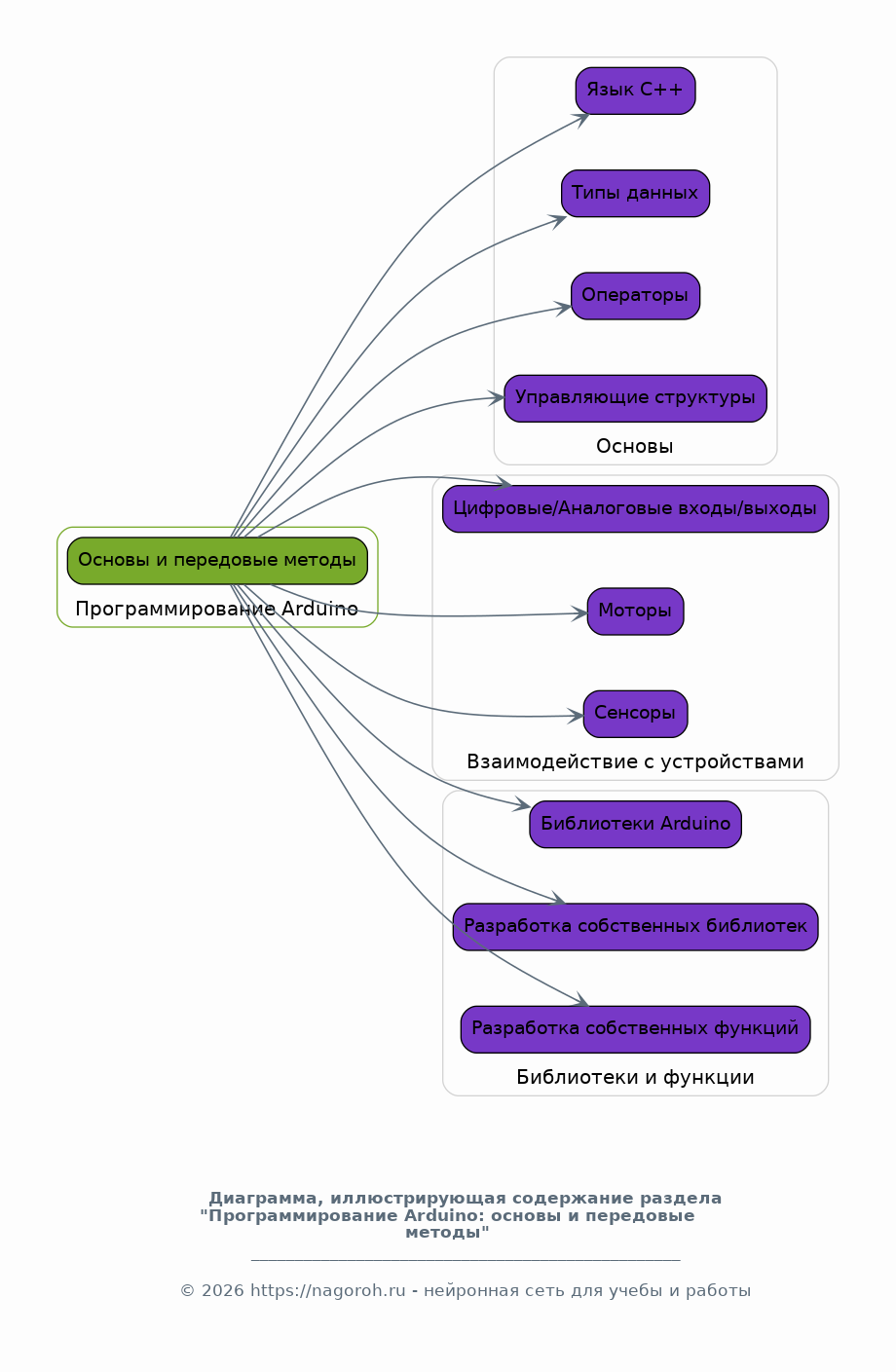
Программирование Arduino: основы и передовые методы

Содержимое раздела

Данный раздел посвящен программированию микроконтроллеров Arduino. Рассматриваются основы языка программирования C++, используемого в Arduino IDE, включая переменные, типы данных, операторы и управляющие структуры. Подробно рассматриваются методы работы с цифровыми и аналоговыми входами/выходами, а также с различными периферийными устройствами, такими как моторы и сенсоры. Особое внимание уделяется использованию библиотек Arduino и разработке собственных библиотек и функций.

Выбор компонентов и разработка механической платформы

Содержимое раздела

В данном разделе рассматривается выбор компонентов для мобильного робота, включая моторы, колеса, корпус и другие механические элементы. Проводится анализ различных типов моторов и их характеристик, а также выбор оптимального типа моторов для конкретных задач. Рассматриваются различные варианты построения механической платформы, включая выбор материалов и конструктивных решений. Представлены этапы сборки платформы и необходимые инструменты.

Сборка электронных компонентов и подключение сенсоров

Содержимое раздела

В данном разделе описывается процесс сборки и монтажа электронных компонентов, включая подключение микроконтроллера Arduino, моторов, сенсоров и других устройств. Рассматриваются принципы работы с различными типами сенсоров, такими как ультразвуковые датчики, инфракрасные датчики и датчики касания. Описываются схемы подключения сенсоров и моторов к микроконтроллеру, а также методы устранения возможных проблем.

Разработка программного обеспечения для управления роботом

Содержимое раздела

Данный раздел посвящен разработке программного обеспечения для управления мобильным роботом. Рассматриваются основы алгоритмов управления движением, включая прямолинейное движение, повороты и обход препятствий. Разрабатываются и реализуются алгоритмы обработки данных с сенсоров, такие как обнаружение препятствий и построение карты окружающей среды. Описывается процесс написания и отладки программного кода с использованием Arduino IDE.

Тестирование и отладка работы робота

Содержимое раздела

В данном разделе описывается процесс тестирования и отладки работы мобильного робота. Разрабатываются тесты для проверки функционирования робота в различных условиях, таких как движение по прямой, обход препятствий и самостоятельная навигация. Проводится анализ результатов тестирования и выявление ошибок в работе программного обеспечения и аппаратной части. Описываются методы исправления ошибок и оптимизации работы робота, а также способы улучшения его характеристик.

Заключение

Содержимое раздела

В заключении подводятся итоги проделанной работы, формулируются основные выводы и оцениваются достигнутые результаты. Обозначаются полученные навыки и знания в области робототехники и программирования микроконтроллеров. Дается оценка степени достижения поставленных целей и задач проекта. Обсуждаются возможные направления дальнейшего развития проекта, улучшения существующей системы, а также перспективы применения разработанного робота.

Список литературы

Содержимое раздела

В данном разделе представлен список использованной литературы, включающий научные статьи, книги, учебные пособия и другие источники информации, которые были использованы при подготовке данного проекта. Список литературы оформлен в соответствии с требованиями к цитированию. Указываются ссылки на все использованные источники, обеспечивая прозрачность и достоверность исследования, а также возможность дальнейшего изучения темы.

Получи Такой Проект

До 90% уникальность
Готовый файл Word
15-30 страниц
Список источников по ГОСТ
Оформление по ГОСТ
Таблицы и схемы
Презентация

Создать Проект на любую тему за 5 минут

Создать

#6214715