Нейросеть

Разработка нейронной сети для классификации изображений на основе глубокого обучения: Методология и применение

Нейросеть для проекта Гарантия уникальности Строго по ГОСТу Высочайшее качество Поддержка 24/7

Данный исследовательский проект посвящен разработке и исследованию архитектуры нейронной сети для эффективной классификации изображений. В рамках проекта будет проведен анализ существующих подходов к решению задачи классификации изображений, включая сверточные нейронные сети (CNN) и их модификации. Особое внимание будет уделено оптимизации архитектуры сети для достижения высокой точности классификации при минимальных вычислительных затратах. Проект предполагает глубокое изучение принципов работы нейронных сетей, методов обучения, таких как обратное распространение ошибки, а также техник регуляризации для предотвращения переобучения. Будут рассмотрены различные наборы данных для классификации изображений, такие как CIFAR-10, ImageNet (в упрощенном варианте) или другие актуальные наборы, соответствующие целям и задачам проекта. В ходе работы будет разработана модель нейронной сети, проведено обучение и тестирование на выбранных наборах данных, а также выполнена оценка производительности разработанной модели. Результаты проекта будут представлены в виде отчета, включающего описание методологии, результатов экспериментов и выводов о применимости разработанной модели в реальных задачах классификации изображений.

Идея:

Разработать и обучить сверточную нейронную сеть для классификации изображений с высокой точностью. Исследовать различные архитектуры и методы оптимизации для достижения оптимальной производительности.

Продукт:

Рабочая модель нейронной сети, способная классифицировать изображения с заданной точностью. Отчет о проведенных экспериментах и полученных результатах.

Проблема:

Существует потребность в автоматизации классификации изображений для различных приложений, таких как распознавание объектов, анализ изображений в медицине и т.д. Сложность в разработке эффективных моделей нейронных сетей требует глубокого понимания принципов работы и оптимизации.

Актуальность:

Проблема классификации изображений является актуальной в современном мире, так как существует широкий спектр задач, требующих автоматической обработки изображений. Разработка эффективных моделей классификации способствует развитию компьютерного зрения и искусственного интеллекта.

Цель:

Создать эффективную модель нейронной сети для классификации изображений. Оценить производительность модели и сравнить ее с существующими решениями.

Целевая аудитория:

Проект ориентирован на студентов, изучающих информатику, компьютерное зрение и искусственный интеллект, а также на исследователей, интересующихся данной областью. Результаты проекта могут быть полезны для разработчиков программного обеспечения и специалистов, работающих с анализом изображений.

Задачи:

  • Анализ существующих архитектур нейронных сетей для классификации изображений.
  • Выбор и подготовка набора данных для обучения и тестирования модели.
  • Разработка и реализация архитектуры нейронной сети.
  • Обучение модели на выбранном наборе данных.
  • Оценка производительности модели и анализ результатов.
  • Подготовка отчета о проделанной работе и результатах исследования.

Ресурсы:

Для реализации проекта потребуется доступ к вычислительным ресурсам (компьютеру с достаточным объемом оперативной памяти и графическим процессором), программному обеспечению (Python, TensorFlow/PyTorch) и наборам данных для обучения и тестирования моделей.

Роли в проекте:

Отвечает за общее руководство проектом, определение целей и задач, планирование работ и контроль сроков. Осуществляет координацию действий участников проекта, обеспечивает доступ к необходимым ресурсам и контролирует качество выполнения задач. Консультирует по техническим вопросам и анализирует промежуточные результаты. Обеспечивает связь с научным руководителем и другими заинтересованными сторонами, а также готовит презентации и отчеты о ходе выполнения проекта.

Разрабатывает и реализует архитектуру нейронной сети, используя выбранные фреймворки (TensorFlow, PyTorch). Осуществляет выбор и подготовку данных, оптимизацию параметров сети и обучение модели. Проводит эксперименты и оценивает производительность модели. Анализирует полученные результаты и предлагает улучшения для повышения эффективности модели. Ведет техническую документацию и участвует в подготовке отчетов.

Отвечает за сбор, обработку и анализ данных. Осуществляет подготовку наборов данных, их предварительную обработку и визуализацию. Проводит статистический анализ данных для оценки производительности модели. Участвует в выборе метрик оценки, анализирует результаты экспериментов и формирует выводы. Готовит отчеты и презентации по результатам анализа данных. Обеспечивает подготовку данных для обучения и тестирования модели нейронной сети.

Разрабатывает и проводит тесты для оценки производительности и надежности разработанной модели. Отвечает за проверку правильности работы модели на тестовых данных, выявление ошибок и неточностей. Ведет документацию по результатам тестирования, формирует отчеты о найденных проблемах и предложения по их устранению. Тестировщик обеспечивает соответствие разработанной модели заданным требованиям и требованиям качества.

Наименование образовательного учреждения

Проект

на тему

Разработка нейронной сети для классификации изображений на основе глубокого обучения: Методология и применение

Выполнил: ФИО

Руководитель: ФИО

Содержание

  • Введение 1
  • Обзор литературы по классификации изображений 2
  • Теоретические основы сверточных нейронных сетей 3
  • Выбор и подготовка данных 4
  • Архитектура разработанной нейронной сети 5
  • Реализация модели 6
  • Обучение и оптимизация модели 7
  • Оценка производительности 8
  • Заключение 9
  • Список литературы 10

Введение

Содержимое раздела

В разделе 'Введение' будет представлено обоснование актуальности темы исследования: классификация изображений и ее место в современном мире. Будут обозначены цели и задачи проекта, а также представлена структура работы. Рассмотрены основные понятия и термины, используемые в области компьютерного зрения и глубокого обучения, включая сверточные нейронные сети (CNN). Будет дан краткий обзор существующих подходов и технологий, используемых для решения задачи классификации изображений. Также будет представлен обзор основных этапов работы и ожидаемые результаты.

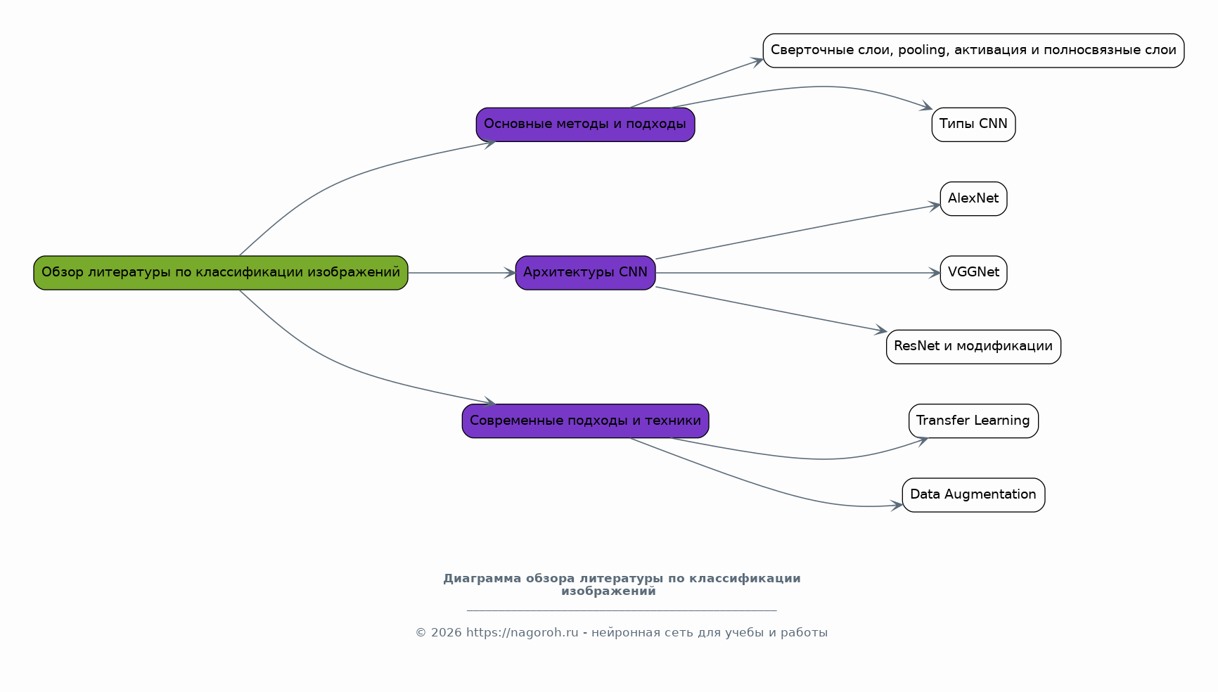
Обзор литературы по классификации изображений

Содержимое раздела

В данном разделе будет проведен всесторонний анализ существующих научных публикаций по теме классификации изображений. Будут рассмотрены основные методы и подходы, применяемые в данной области, с акцентом на сверточные нейронные сети (CNN). Будет проанализирована архитектура CNN, включая сверточные слои, pooling, слои активации и полносвязные слои. Будут изучены основные принципы работы различных типов CNN. Будут рассмотрены различные архитектуры CNN, такие как AlexNet, VGGNet, ResNet и их модификации, а также будут проанализированы их сильные и слабые стороны. Будут рассмотрены современные подходы и техники, используемые для улучшения производительности классификации изображений, такие как Transfer Learning и data augmentation.

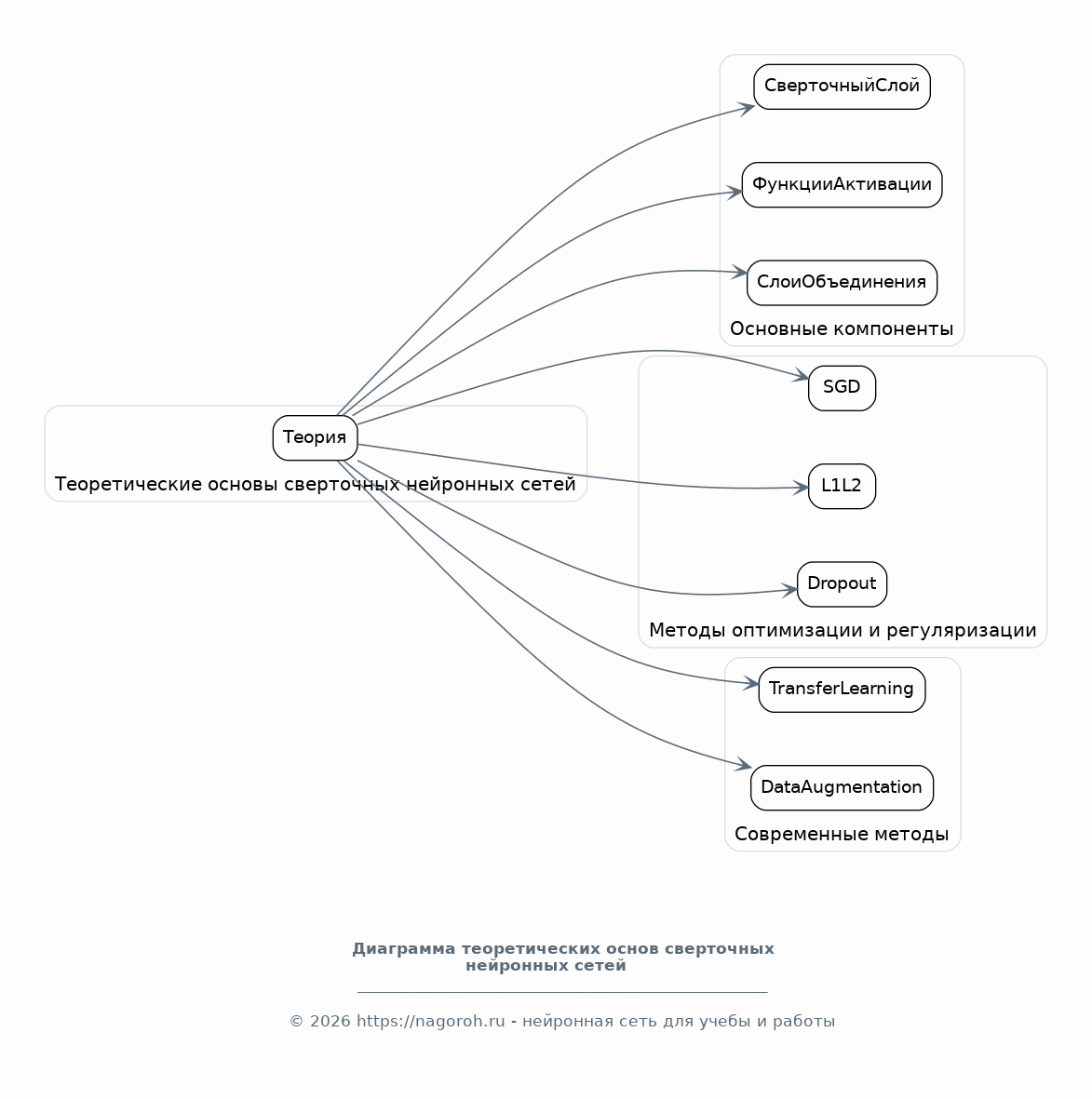
Теоретические основы сверточных нейронных сетей

Содержимое раздела

В этом разделе будет представлено подробное описание теоретических основ сверточных нейронных сетей, начиная с базовых принципов работы. Будут рассмотрены понятия сверточного слоя, функции активации, слоев объединения (pooling) и их роль в обработке изображений. Обсуждаются основные типы функций активации, например, ReLU, Sigmoid и Tanh. Будут рассмотрены методы оптимизации, такие как стохастический градиентный спуск (SGD) и его модификации (Adam, RMSprop), которые используются для обучения нейронных сетей. Будет обсуждена роль регуляризации для предотвращения переобучения, включая L1 и L2 регуляризацию, dropout. Будут рассмотрены современные подходы и техники, используемые для улучшения производительности классификации изображений, например, Transfer Learning и Data Augmentation.

Выбор и подготовка данных

Содержимое раздела

В этом разделе будет описан процесс выбора и подготовки данных для обучения и оценки разработанной модели. Будут рассмотрены различные наборы данных, подходящие для классификации изображений, такие как CIFAR-10, ImageNet или другие соответствующие задаче датасеты. Будут представлены характеристики выбранного набора данных, включая количество классов, размер изображений и количество экземпляров в каждом классе. Будут описаны методы предобработки данных, такие как изменение размера изображений, нормализация пикселей и аугментация данных. Рассмотрены методы разделения данных на обучающую, валидационную и тестовую выборки. Будут представлены примеры изображений из выбранного набора данных и описаны методы обработки изображений (если таковые потребуются).

Архитектура разработанной нейронной сети

Содержимое раздела

В данном разделе будет подробно описана архитектура разработанной нейронной сети, включая выбор слоев, их параметры и порядок следования. Будут представлены принципы проектирования архитектуры, учитывающие особенности поставленной задачи классификации изображений. Будет описан выбор сверточных слоев, слоев объединения (pooling) и полносвязных слоев, а также обоснован выбор каждого слоя. Будут указаны параметры каждого слоя, такие как размер ядра свертки, количество фильтров, шаг свертки и размер слоя объединения. Будут рассмотрены методы выбора функций активации, применяемые в различных слоях, и обоснован выбор каждой функции. Будет представлена визуализация архитектуры разработанной нейронной сети, демонстрирующая структуру и связи между слоями.

Реализация модели

Содержимое раздела

В этом разделе будет представлен процесс реализации разработанной модели нейронной сети с использованием выбранного фреймворка (TensorFlow, PyTorch или другой). Будет описан выбор и настройка среды разработки, установка необходимых библиотек и инструментов. Будут представлены фрагменты кода, демонстрирующие реализацию различных слоев, функций активации и других компонентов нейронной сети. Будет описан процесс загрузки и подготовки данных для обучения модели, включая изменение размера изображений, нормализацию и аугментацию данных. Будет представлен процесс настройки параметров обучения, таких как размер пакета, скорость обучения и количество эпох. Будет описан процесс сохранения и загрузки обученной модели.

Обучение и оптимизация модели

Содержимое раздела

В этом разделе будет представлен процесс обучения разработанной модели нейронной сети, а также методы оптимизации параметров. Будет описан выбор функции потерь и метрик оценки, используемых для контроля процесса обучения. Будут представлены графики, демонстрирующие изменение потерь и точности на обучающей и валидационной выборках в процессе обучения. Будут рассмотрены методы оптимизации, применяемые для повышения производительности модели, такие как подбор гиперпараметров (размер партии, скорость обучения, количество эпох) и применение техник регуляризации. Будет проанализировано влияние различных оптимизаторов (Adam, SGD и т.д.) на процесс обучения. Будут представлены результаты обучения модели, включая точность классификации на обучающей, валидационной и тестовой выборках.

Оценка производительности

Содержимое раздела

В этом разделе будет представлена оценка производительности разработанной модели нейронной сети. Будут описаны используемые метрики оценки, такие как точность, полнота, F1-мера и площадь под ROC-кривой. Будут представлены результаты классификации на тестовой выборке, включая матрицы ошибок и другие визуализации. Будет проведен анализ полученных результатов и обсуждены возможные причины ошибок. Будет проведено сравнение производительности разработанной модели с существующими решениями и другими моделями, представленными в обзоре литературы. Будет проанализирована сложность модели и ее потребление вычислительных ресурсов (время обучения, размер модели и т.д.).

Заключение

Содержимое раздела

В заключении будут подведены итоги проведенной работы и представлены основные результаты исследования. Будут сформулированы выводы о достижении поставленных целей и задач. Будет дана общая оценка разработанной модели нейронной сети, включая ее сильные и слабые стороны. Будут предложены направления дальнейших исследований и улучшений. Будут рассмотрены возможности применения разработанной модели в различных областях. Будут подчеркнуты значимость полученных результатов и их вклад в область компьютерного зрения.

Список литературы

Содержимое раздела

В данном разделе будет представлен список использованной литературы, включая научные статьи, книги и другие источники, на которые были сделаны ссылки в тексте. Список литературы будет оформлен в соответствии с требованиями к цитированию, принятыми в научной среде. Будут указаны основные источники информации, использованные при разработке модели нейронной сети и анализе результатов. Будет обеспечена полнота и точность списка литературы, а также соответствие цитат в тексте и в списке литературы. Будут указаны актуальные источники, отражающие современные достижения в области классификации изображений.

Получи Такой Проект

До 90% уникальность
Готовый файл Word
15-30 страниц
Список источников по ГОСТ
Оформление по ГОСТ
Таблицы и схемы
Презентация

Создать Проект на любую тему за 5 минут

Создать

#5585992