Нейросеть

Разработка отчета врача-профпатолога для периодической аккредитации: методические рекомендации

Нейросеть для проекта Гарантия уникальности Строго по ГОСТу Высочайшее качество Поддержка 24/7

Данный исследовательский проект направлен на разработку и структурирование методических рекомендаций по составлению отчета врача-профпатолога для прохождения периодической аккредитации. Проект предполагает анализ текущих требований к аккредитации, а также изучение существующих нормативных документов и методических материалов. В рамках работы будет проведена оценка актуальных проблем, с которыми сталкиваются врачи-профпатологи при подготовке отчетов, и предложены решения для оптимизации этого процесса. Кроме того, будут рассмотрены принципы формирования отчета, включая структуру, содержание, и оформление документов. Особое внимание уделено унификации и стандартизации предоставляемой информации, с целью облегчения процесса оценки профессиональных компетенций врачей. Результатом проекта станет методическое пособие, которое поможет врачам-профпатологам эффективно подготовить отчеты для аккредитации, а также повысит качество и прозрачность процедуры аккредитации.

Идея:

Разработать подробное руководство, облегчающее подготовку отчетов для периодической аккредитации врачей-профпатологов. Предоставить четкие инструкции и стандарты для составления отчетов, соответствующие всем нормативным требованиям.

Продукт:

Практическое руководство, содержащее четкие инструкции, примеры заполнения документов и рекомендации по подготовке к аккредитации. Методическое пособие будет включать шаблоны, чек-листы и другие инструменты, облегчающие работу врачей.

Проблема:

Существует недостаток четких и унифицированных руководств для врачей-профпатологов по подготовке отчетов для аккредитации. Это приводит к неоднородности в представлении данных и затрудняет оценку профессиональных компетенций.

Актуальность:

Актуальность проекта обусловлена необходимостью повышения качества подготовки к аккредитации для врачей-профпатологов. Четкие инструкции и стандарты помогут врачам успешно пройти аккредитацию и подтвердить свою квалификацию.

Цель:

Разработка методических рекомендаций по составлению отчета врача-профпатолога для периодической аккредитации. Основная цель проекта – создание инструмента, упрощающего и улучшающего процесс подготовки к аккредитации.

Целевая аудитория:

Врачи-профпатологи, проходящие периодическую аккредитацию, а также специалисты, ответственные за организацию и проведение аккредитационных процедур. Проект будет полезен для медицинских организаций и образовательных учреждений, занимающихся подготовкой врачей.

Задачи:

  • Анализ нормативных документов и требований к периодической аккредитации врачей-профпатологов.
  • Изучение текущих проблем и трудностей, с которыми сталкиваются врачи при подготовке отчетов.
  • Разработка структурированного руководства с примерами, шаблонами и рекомендациями по заполнению.
  • Тестирование разработанных материалов на соответствие требованиям и удобство использования.
  • Подготовка методических рекомендаций в форме практического пособия.

Ресурсы:

Для реализации проекта потребуются доступ к нормативным базам данных, медицинским библиотекам, экспертные консультации врачей-профпатологов и ресурсы для разработки и печати методических материалов.

Роли в проекте:

Отвечает за общее руководство проектом, планирование, контроль исполнения задач и сроков. Организует работу команды, распределяет ресурсы и обеспечивает взаимодействие между участниками проекта. Осуществляет мониторинг хода выполнения проекта, принимает решения по корректировке плана и обеспечивает достижение поставленных целей в соответствии с утвержденной методологией. Кроме того, руководитель проекта отвечает за подготовку отчетов о ходе реализации проекта и представление результатов заинтересованным сторонам.

Проводит анализ нормативной базы, требований к аккредитации и существующей практики подготовки отчетов. Изучает проблемы, с которыми сталкиваются врачи-профпатологи, и предлагает решения. Собирает, анализирует и систематизирует информацию, необходимую для разработки методических рекомендаций. Участвует в разработке структуры и содержания методического пособия, а также в тестировании и оценке эффективности разработанных материалов.

Разрабатывает структуру и содержание методического пособия, включая разделы, примеры, шаблоны и рекомендации по заполнению. Обеспечивает соответствие методических материалов требованиям нормативных документов и актуальным практикам. Осуществляет редактирование и коррекцию разрабатываемых материалов, обеспечивая их логичность, полноту и понятность для целевой аудитории. Методист также участвует в тестировании и апробации разработанных материалов.

Предоставляет экспертную оценку материалов методического пособия, консультирует по вопросам профессиональной деятельности и требований к подготовке отчетов. Проводит анализ соответствия разработанных материалов современным медицинским стандартам и практикам. Участвует в тестировании и апробации методических материалов, предоставляя обратную связь для их улучшения. Оказывает помощь в интерпретации нормативных документов и разъяснении сложных аспектов подготовки отчетов.

Наименование образовательного учреждения

Проект

на тему

Разработка отчета врача-профпатолога для периодической аккредитации: методические рекомендации

Выполнил: ФИО

Руководитель: ФИО

Содержание

  • Введение 1
  • Обзор нормативной базы и требований к аккредитации 2
  • Анализ существующих проблем в подготовке отчетов 3
  • Формирование структуры отчета 4
  • Рекомендации по заполнению разделов отчета 5
  • Требования к оформлению и представлению отчета 6
  • Методы проверки и оценки отчета 7
  • Примеры заполнения отчетов 8
  • Заключение 9
  • Список литературы 10

Введение

Содержимое раздела

В разделе описывается актуальность проекта разработки методических рекомендаций для составления отчета врача-профпатолога для периодической аккредитации. Представлены цели и задачи проекта, а также обосновывается необходимость создания четких и понятных инструкций для врачей. Определяются основные проблемы, связанные с подготовкой отчетов, и предлагаются пути их решения. Введение также включает обзор нормативной базы и требований к аккредитации.

Обзор нормативной базы и требований к аккредитации

Содержимое раздела

В этом разделе проводится детальный анализ действующих нормативных документов, регламентирующих периодическую аккредитацию врачей-профпатологов. Рассматриваются основные положения приказов Минздрава, положения об аккредитации, а также другие нормативные акты, касающиеся процедуры оценки профессиональной деятельности. Особое внимание уделяется требованиям к содержанию и структуре отчетов, представляемых врачами для прохождения аккредитации, а также критериям оценки.

Анализ существующих проблем в подготовке отчетов

Содержимое раздела

Данный раздел посвящен анализу проблем, возникающих у врачей-профпатологов при подготовке отчетов для периодической аккредитации. Рассматриваются основные сложности, такие как недостаток информации, неоднозначность трактовки требований, трудности в сборе и систематизации данных. Анализируются ошибки, допускаемые врачами при заполнении отчетов, и предлагаются пути их предотвращения. Проводится оценка влияния этих проблем на качество аккредитации.

Формирование структуры отчета

Содержимое раздела

В данном разделе рассматривается детальная структура отчета врача-профпатолога для периодической аккредитации. Предлагается оптимальная структура отчета, включающая обязательные разделы и подразделы, необходимые для всесторонней оценки профессиональных компетенций врача. Представлены рекомендации по оформлению каждого раздела, включая требования к содержанию, объему и представлению информации. Обсуждаются принципы унификации и стандартизации информации.

Рекомендации по заполнению разделов отчета

Содержимое раздела

В этом разделе представлены подробные рекомендации по заполнению каждого раздела отчета врача-профпатолога. Даны четкие инструкции по написанию, предоставлены примеры оформления, а также шаблоны документов. Рассмотрены типичные ошибки и способы их избежания. Особое внимание уделяется конкретным пунктам отчета. Предоставляются практические советы и разъяснения, которые помогут врачам правильно подготовить отчет.

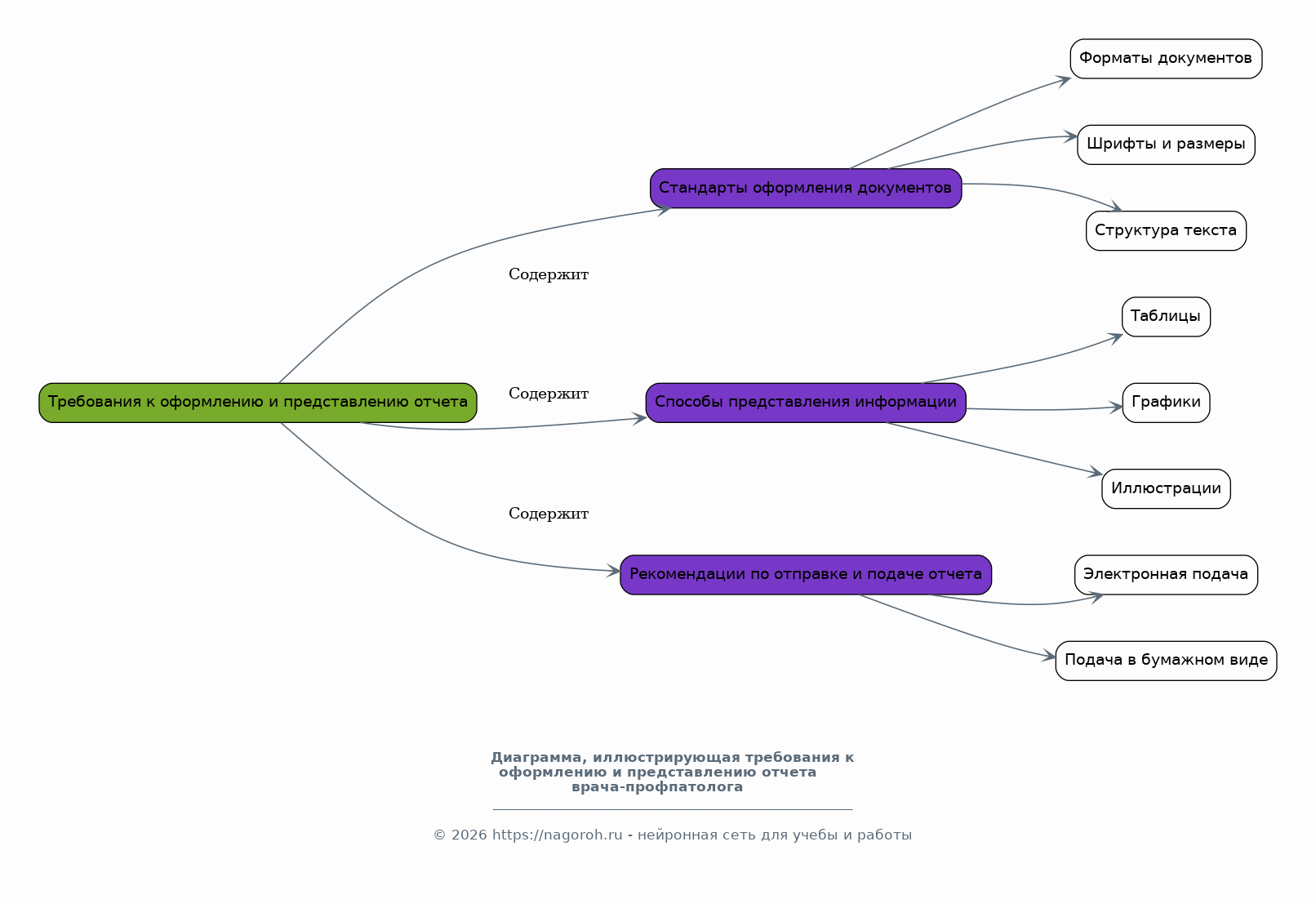
Требования к оформлению и представлению отчета

Содержимое раздела

В данном разделе рассматриваются требования к оформлению и представлению отчета врача-профпатолога для периодической аккредитации. Обсуждаются стандарты оформления документов, включая форматы, шрифты, и требования к структуре текста. Рассматриваются способы представления информации, включая использование таблиц, графиков и иллюстраций, а также требования к их оформлению. Предоставляются рекомендации по отправке и подаче отчета.

Методы проверки и оценки отчета

Содержимое раздела

В данном разделе рассматриваются методы проверки и оценки отчета врача-профпатолога, представленного для периодической аккредитации. Обсуждаются критерии оценки, используемые аккредитационными комиссиями, а также подходы к анализу представленных данных. Рассматриваются методы самооценки и взаимооценки, которые могут быть полезны для врачей при подготовке отчетов. Представлены рекомендации по подготовке к оценочным процедурам.

Примеры заполнения отчетов

Содержимое раздела

В данном разделе представлены примеры заполнения отчетов врача-профпатолога в различных ситуациях и для различных клинических случаев. Предоставлены конкретные образцы документов, соответствующие требованиям, предъявляемым к аккредитации. Рассмотрены варианты представления данных, примеры оформления таблиц и графиков, а также способы структурирования информации. Приведены комментарии и пояснения, помогающие врачам правильно заполнять отчеты.

Заключение

Содержимое раздела

В заключении обобщаются основные результаты работы, подчеркивается важность разработанных методических рекомендаций для повышения качества подготовки к периодической аккредитации врачей-профпатологов. Оценивается эффективность предложенных решений и их влияние на упрощение процесса подготовки отчетов. Предлагаются рекомендации по дальнейшему совершенствованию методических материалов и их внедрению в практику. Отмечается перспектива использования разработанного руководства.

Список литературы

Содержимое раздела

В данном разделе представлен список используемой литературы, нормативных документов, научных статей и других источников, на которые были сделаны ссылки в процессе подготовки методических рекомендаций. Список оформлен в соответствии с требованиями к библиографическому описанию. Приведены полные библиографические данные каждого источника, включая авторов, названия, издательства, год издания и страницы. Список литературы служит для подтверждения достоверности информации.

Получи Такой Проект

До 90% уникальность
Готовый файл Word
15-30 страниц
Список источников по ГОСТ
Оформление по ГОСТ
Таблицы и схемы
Презентация

Создать Проект на любую тему за 5 минут

Создать

#5588394