Нейросеть

Разработка плана профессионального саморазвития: Современные технологии взаимодействия дошкольных образовательных учреждений (ДОУ) и семьи

Нейросеть для проекта Гарантия уникальности Строго по ГОСТу Высочайшее качество Поддержка 24/7

Данный исследовательский проект посвящен разработке плана профессионального саморазвития, направленного на совершенствование взаимодействия дошкольных образовательных учреждений и семей воспитанников с использованием современных технологий. Проект предполагает анализ текущего состояния коммуникации между ДОУ и семьями, выявление оптимальных инструментов и платформ для организации эффективного взаимодействия, а также разработку конкретных рекомендаций по внедрению инновационных подходов в практику работы дошкольных учреждений. В рамках проекта будут рассмотрены различные аспекты, включая использование социальных сетей, мессенджеров, онлайн-платформ для проведения родительских собраний, организацию электронного документооборота и создание интерактивных образовательных ресурсов для детей и родителей. Особое внимание будет уделено вопросам безопасности данных, соблюдению этических норм и обеспечению конфиденциальности информации. Результатом работы станет комплексный план профессионального саморазвития, включающий методические рекомендации, практические инструменты и материалы для повышения качества взаимодействия между ДОУ и семьями.

Идея:

Использование современных технологий значительно расширяет возможности взаимодействия между дошкольными образовательными учреждениями и семьями. Проект направлен на создание условий для эффективной коммуникации и повышения вовлеченности родителей в образовательный процесс.

Продукт:

Практическим результатом проекта станет разработанный план профессионального саморазвития, включающий методические рекомендации и конкретные инструменты для улучшения взаимодействия. Данный план будет способствовать повышению качества образовательного процесса и укреплению сотрудничества между ДОУ и семьями.

Проблема:

В настоящее время взаимодействие между ДОУ и семьями часто ограничено традиционными формами коммуникации, что снижает эффективность обмена информацией. Существует потребность в разработке современных и доступных инструментов для улучшения коммуникации и вовлечения родителей.

Актуальность:

Актуальность проекта обусловлена необходимостью повышения качества образовательного процесса в дошкольных учреждениях. Использование современных технологий является ключевым фактором для расширения возможностей взаимодействия между ДОУ и семьями, что способствует повышению эффективности образовательного процесса.

Цель:

Целью данного проекта является разработка плана профессионального саморазвития, направленного на совершенствование взаимодействия между дошкольными образовательными учреждениями и семьями с применением современных технологий. Это позволит повысить эффективность коммуникации и вовлеченность родителей в образовательный процесс.

Целевая аудитория:

Данный проект ориентирован на воспитателей, методистов и руководителей дошкольных образовательных учреждений. Также проект будет полезен для специалистов, занимающихся вопросами развития и образования детей дошкольного возраста.

Задачи:

  • Анализ существующих форм взаимодействия ДОУ и семей.
  • Выявление эффективных технологий для улучшения коммуникации.
  • Разработка методических рекомендаций по внедрению предложенных технологий.
  • Создание плана профессионального саморазвития для сотрудников ДОУ.
  • Оценка эффективности предложенных мероприятий.

Ресурсы:

Для реализации проекта потребуются доступ к сети Интернет, компьютерное оборудование, программное обеспечение для анализа данных и разработки методических материалов, а также время и ресурсы для проведения консультаций и сбора информации.

Роли в проекте:

Отвечает за общее руководство проектом, определение целей и задач, планирование и координацию деятельности участников. Обеспечивает контроль за выполнением поставленных задач, распределяет ресурсы и отвечает за представление результатов проекта. Также отвечает за организацию взаимодействия между участниками проекта, формирование рабочей группы и контроль сроков выполнения этапов проекта. Руководитель проекта принимает окончательные решения по всем вопросам, связанным с реализацией проекта.

Проводит анализ текущего состояния взаимодействия ДОУ и семей, выявляет сильные и слабые стороны существующих практик. Собирает и анализирует данные, проводит опросы и интервью, выявляя потребности целевой аудитории. Готовит аналитические отчеты и предоставляет предложения по улучшению коммуникации на основе проведенного анализа. Аналитик также занимается изучением современных технологий и их потенциала для применения в образовательном процессе.

Разрабатывает методические рекомендации для внедрения новых технологий и методов работы. Составляет планы занятий, сценарии мероприятий и другие образовательные материалы. Проводит консультации и семинары для сотрудников ДОУ по вопросам использования новых технологий. Оценивает эффективность разработанных методических материалов и вносит корректировки в зависимости от результатов.

Отвечает за создание и адаптацию цифровых инструментов и платформ, необходимых для реализации проекта. Разрабатывает макеты и прототипы, настраивает программное обеспечение и обеспечивает техническую поддержку. Участвует в тестировании и отладке разрабатываемых ресурсов, обеспечивает их удобство использования. Взаимодействует с другими участниками проекта для согласования технических требований и задач.

Наименование образовательного учреждения

Проект

на тему

Разработка плана профессионального саморазвития: Современные технологии взаимодействия дошкольных образовательных учреждений (ДОУ) и семьи

Выполнил: ФИО

Руководитель: ФИО

Содержание

  • Введение 1
  • Теоретические основы взаимодействия ДОУ и семьи 2
  • Современные технологии в образовании: обзор и анализ 3
  • Анализ текущего состояния взаимодействия ДОУ и семей 4
  • Разработка плана профессионального саморазвития 5
  • Внедрение современных технологий: практические рекомендации 6
  • Оценка эффективности внедренных технологий 7
  • Апробация плана профессионального саморазвития 8
  • Заключение 9
  • Список литературы 10

Введение

Содержимое раздела

В разделе «Введение» будет представлена общая характеристика проблемы взаимодействия дошкольных образовательных учреждений (ДОУ) и семей воспитанников в контексте современных технологических реалий. Будут обозначены актуальность исследования, его цель, задачи, объект и предмет. Обосновывается выбор темы, ее практическая значимость и вклад в развитие теории и практики дошкольного образования. Определяются основные понятия, используемые в работе, и описывается структура исследовательской работы.

Теоретические основы взаимодействия ДОУ и семьи

Содержимое раздела

Этот раздел посвящен анализу теоретических основ взаимодействия дошкольных образовательных учреждений и семей. В нем будут рассмотрены различные подходы к организации эффективной коммуникации, включая психолого-педагогические аспекты взаимодействия. Будут проанализированы основные принципы построения взаимоотношений между педагогами и родителями, а также факторы, влияющие на успешность взаимодействия. Рассмотрены современные тенденции и зарубежный опыт в данной области.

Современные технологии в образовании: обзор и анализ

Содержимое раздела

В данном разделе будет проведен обзор современных технологий, которые могут быть использованы для улучшения взаимодействия между ДОУ и семьями. Будут рассмотрены различные платформы и инструменты, такие как социальные сети, мессенджеры, электронная почта, онлайн-платформы для проведения собраний и консультаций, и интерактивные образовательные ресурсы. Каждая технология будет проанализирована с точки зрения ее преимуществ и недостатков, а также потенциала для применения в дошкольном образовании.

Анализ текущего состояния взаимодействия ДОУ и семей

Содержимое раздела

Этот раздел посвящен анализу текущего состояния взаимодействия между конкретными ДОУ и семьями воспитанников. Будут изучены существующие практики коммуникации, проведены опросы и интервью с педагогами и родителями для выявления сильных и слабых сторон текущего взаимодействия. Будут проанализированы проблемы и барьеры, возникающие в процессе взаимодействия, и определены основные направления для улучшения коммуникации. Результаты будут представлены в виде анализа данных.

Разработка плана профессионального саморазвития

Содержимое раздела

В данном разделе будет представлен конкретный план профессионального саморазвития для сотрудников ДОУ, направленный на совершенствование взаимодействия с семьями. Будут разработаны методические рекомендации по внедрению современных технологий, включая инструкции по использованию конкретных платформ и инструментов. План будет включать в себя конкретные мероприятия, направленные на повышение квалификации педагогов и сотрудников ДОУ. Будут предложены инструменты для мониторинга и оценки эффективности внедрённых технологий.

Внедрение современных технологий: практические рекомендации

Содержимое раздела

Раздел будет посвящён практическим рекомендациям по внедрению современных технологий в процесс взаимодействия ДОУ и семей. Будут представлены конкретные шаги по интеграции новых инструментов, примеры успешного использования различных платформ и рекомендации по преодолению возможных трудностей. Будет предложен алгоритм действий для педагогов, направленных на повышение вовлеченности родителей и улучшения коммуникации. Рассмотрены практические аспекты реализации плана, включая вопросы обучения сотрудников и технической поддержки.

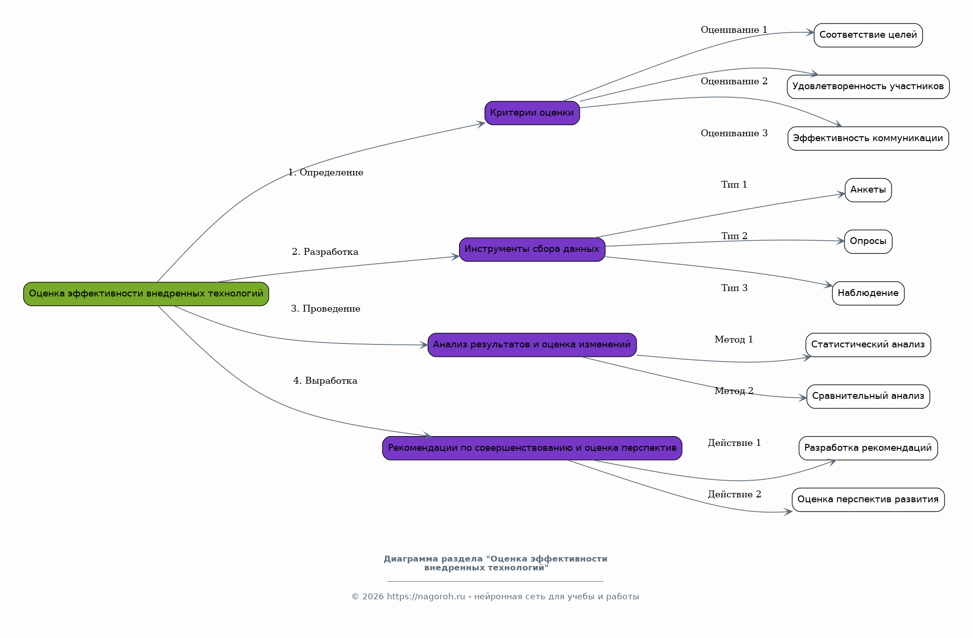
Оценка эффективности внедренных технологий

Содержимое раздела

В данном разделе будет представлена методика оценки эффективности внедренных технологий. Будут определены критерии оценки, разработаны инструменты для сбора данных, такие как анкеты, опросы и наблюдение. Будет произведен анализ полученных результатов и оценка изменений в процессе взаимодействия между ДОУ и семьями. Будут предложены рекомендации по дальнейшему совершенствованию взаимодействия на основе полученных данных, а также оценка перспектив развития.

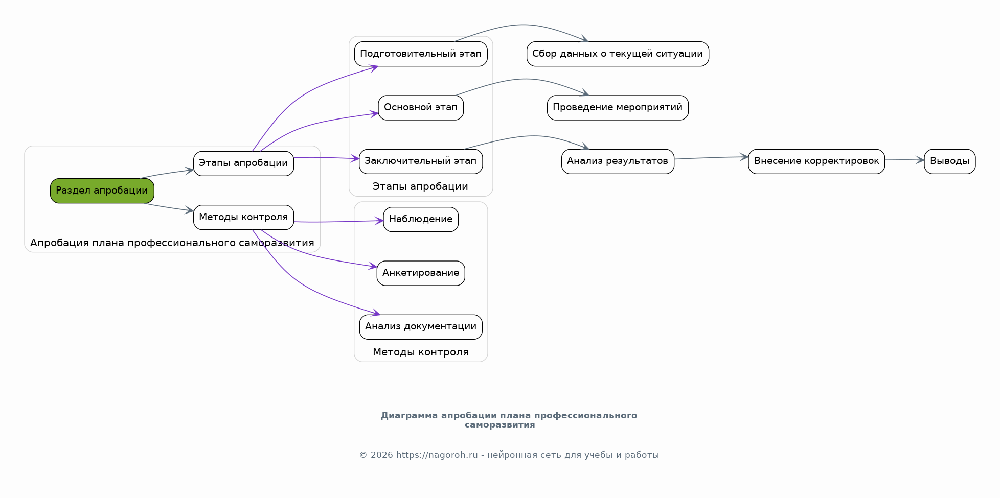
Апробация плана профессионального саморазвития

Содержимое раздела

Этот раздел описывает процесс апробации разработанного плана профессионального саморазвития в реальных условиях. Будет представлен план проведения апробации, включающий этапы, сроки и методы контроля. Будут описаны конкретные мероприятия, проводимые в рамках апробации, и методы сбора данных об их эффективности. Будут проанализированы результаты апробации и внесены коррективы в план саморазвития с учетом полученного опыта. Представлены выводы о практической применимости плана.

Заключение

Содержимое раздела

В заключении будут подведены итоги проведенного исследования, сформулированы основные выводы и обобщены результаты. Будет дана оценка достигнутых целей и задач, а также обозначена практическая значимость полученных результатов. Будут сформулированы рекомендации для дальнейших исследований в данной области и перспективные направления развития. Будут обозначены ограничения исследования и предложены рекомендации для совершенствования взаимодействия.

Список литературы

Содержимое раздела

В данном разделе будет представлен список использованной литературы, включающий научные статьи, монографии, учебные пособия, нормативные документы и интернет-ресурсы, использованные в процессе исследования. Список будет оформлен в соответствии с требованиями ГОСТ. Книги и статьи будут разделены по типам и отсортированы в алфавитном порядке. Включены все источники информации, использованные для написания работы. Список литературы служит для подтверждения достоверности исследования.

Получи Такой Проект

До 90% уникальность
Готовый файл Word
15-30 страниц
Список источников по ГОСТ
Оформление по ГОСТ
Таблицы и схемы
Презентация

Создать Проект на любую тему за 5 минут

Создать

#5485570