Нейросеть

Разработка системы методов подготовки и принятия решений на предприятии ПАО ВТБ 24

Нейросеть для проекта Гарантия уникальности Строго по ГОСТу Высочайшее качество Поддержка 24/7

Данный исследовательский проект посвящен разработке и совершенствованию системы методов подготовки и принятия решений в контексте деятельности ПАО ВТБ 24. Работа предполагает анализ существующих подходов к принятию решений, выявление их сильных и слабых сторон, а также разработку новых, более эффективных методов, адаптированных к специфике банковской деятельности. Важной частью исследования является оценка рисков и неопределенностей, сопровождающих процесс принятия решений, и разработка механизмов их минимизации. Проект нацелен на повышение качества принимаемых решений, снижение затрат, связанных с их реализацией, и повышение общей эффективности работы предприятия. В рамках данного исследования предполагается комплексный подход, включающий теоретический анализ, практическую апробацию разработанных методов и оценку их эффективности.

Идея:

Предлагается разработать систему методов, направленных на повышение эффективности принятия решений в ПАО ВТБ 24. Реализация данной системы позволит оптимизировать бизнес-процессы и снизить риски, что приведет к улучшению финансовых показателей компании.

Продукт:

Конечным продуктом исследования станет комплексная система методов подготовки и принятия решений, адаптированная к условиям ПАО ВТБ 24. Эта система будет включать в себя методические рекомендации, программные инструменты и обучающие материалы для сотрудников.

Проблема:

Существующие методы принятия решений в ПАО ВТБ 24 могут быть недостаточно эффективными, что приводит к ошибочным решениям и финансовым потерям. Недостаточная автоматизация и отсутствие единой системы усложняют процесс принятия решений, увеличивают время и трудозатраты.

Актуальность:

Актуальность исследования обусловлена необходимостью повышения эффективности управления и конкурентоспособности ПАО ВТБ 24 в условиях динамично меняющейся экономической среды. Разработка и внедрение новых методов принятия решений является ключевым фактором успеха в банковском секторе.

Цель:

Целью данного проекта является разработка и внедрение эффективной системы методов подготовки и принятия решений, направленной на повышение качества и скорости принятия решений в ПАО ВТБ 24. Достижение этой цели позволит снизить риски, повысить прибыльность и улучшить общую эффективность деятельности предприятия.

Целевая аудитория:

Аудиторией данного проекта являются руководители, менеджеры и специалисты ПАО ВТБ 24, задействованные в процессе принятия решений. Также результаты исследования будут полезны для других банковских организаций и финансовых институтов, заинтересованных в оптимизации своих бизнес-процессов.

Задачи:

  • Анализ существующих методов принятия решений в банковской сфере, включая методы, используемые в ПАО ВТБ 24.
  • Разработка новых методов и инструментов для подготовки и принятия решений, учитывающих специфику деятельности ПАО ВТБ 24.
  • Апробация разработанной системы на основе реальных данных и оценка ее эффективности в сравнении с существующими методами.
  • Разработка рекомендаций по внедрению и использованию разработанной системы в практической деятельности ПАО ВТБ 24.
  • Подготовка обучающих материалов и проведение тренингов для сотрудников ПАО ВТБ 24 по работе с новой системой.

Ресурсы:

Для реализации проекта потребуются доступ к данным ПАО ВТБ 24, программное обеспечение для анализа данных, вычислительные ресурсы и экспертная поддержка.

Роли в проекте:

Осуществляет общее руководство проектом, отвечает за планирование, организацию, контроль и координацию работы всех участников. Он несет ответственность за достижение поставленных целей, соблюдение сроков и бюджета проекта. Руководитель проекта также отвечает за взаимодействие с заказчиком и представление результатов исследования.

Выполняет сбор, обработку и анализ данных, необходимых для разработки и оценки эффективности предлагаемых методов. Проводит статистический анализ, выявляет закономерности и тенденции, формирует выводы на основе полученных данных. Аналитик данных отвечает за подготовку отчетов и презентаций, связанных с данными.

Разрабатывает методические рекомендации по внедрению и использованию разработанной системы принятия решений. Определяет оптимальные алгоритмы и процедуры, описывает их в понятной форме для пользователей. Разработчик методических рекомендаций отвечает за создание обучающих материалов для сотрудников ПАО ВТБ 24.

Обеспечивает экспертную поддержку проекта, консультирует по вопросам банковской деятельности, специфике бизнес-процессов ПАО ВТБ 24. Проводит анализ существующих методов принятия решений в контексте банковской практики, оценивает риски и предлагает решения. Эксперт по банковскому делу участвует в проверке валидности результатов исследования.

Наименование образовательного учреждения

Проект

на тему

Разработка системы методов подготовки и принятия решений на предприятии ПАО ВТБ 24

Выполнил: ФИО

Руководитель: ФИО

Содержание

  • Введение 1
  • Теоретические основы принятия решений 2
  • Методы анализа и оценки эффективности принятия решений 3
  • Анализ существующих методов принятия решений в ПАО ВТБ 24 4
  • Разработка и обоснование новой системы методов 5
  • Практическая реализация разработанной системы 6
  • Оценка эффективности и анализ результатов 7
  • Рекомендации по внедрению и использованию системы 8
  • Заключение 9
  • Список литературы 10

Введение

Содержимое раздела

Введение в проблематику исследования, обоснование актуальности темы, формулировка цели и задач проекта. Описывается структура работы, ее методологическая основа и научная новизна. Представлен краткий обзор существующих методов принятия решений и их применение в банковской сфере. Обозначены основные этапы исследования и ожидаемые результаты. Подчеркивается значение проекта для ПАО ВТБ 24 и перспективы его практического применения. Описываются методы исследования, которые будут использоваться в работе, такие как анализ данных, моделирование и экспертные оценки. Введение должно установить общий контекст исследования и дать представление о его значимости.

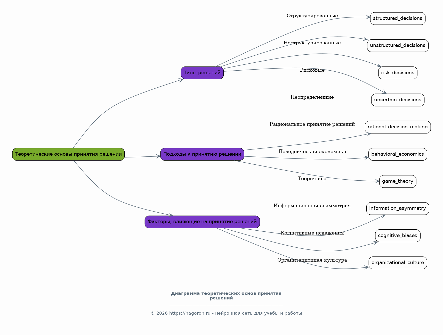
Теоретические основы принятия решений

Содержимое раздела

Обзор теоретических подходов к принятию решений, включая классические и современные теории. Анализ различных типов решений (структурированные, неструктурированные, рисковые, неопределенные). Рассмотрение методов анализа данных и моделирования, применяемых в процессе принятия решений. Раскрываются основные концепции, инструменты и методы, необходимые для понимания природы принятия решений, включая рациональное принятие решений, поведенческую экономику и теорию игр. Подробно рассматриваются факторы, влияющие на процесс принятия решений, такие как информационная асимметрия, когнитивные искажения и организационная культура. Обсуждается роль математических методов и компьютерного моделирования в поддержке принятия решений.

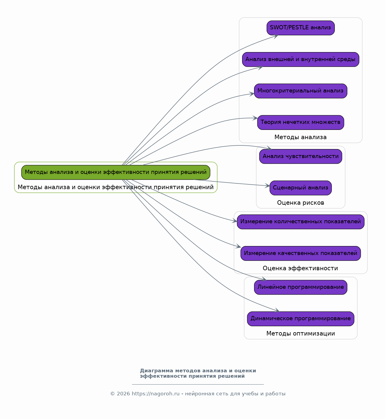
Методы анализа и оценки эффективности принятия решений

Содержимое раздела

Подробное рассмотрение различных методов анализа и оценки эффективности принятия решений, используемых в банковской сфере. Анализ SWOT и PESTLE для оценки внешней и внутренней среды организации. Рассмотрение методов многокритериального анализа и теории нечетких множеств. Анализируются методы оценки рисков, связанные с принятием решений, такие как анализ чувствительности и сценарный анализ. Обсуждаются подходы к оценке эффективности принимаемых решений, включая методы измерения количественных и качественных показателей. Рассматриваются методы оптимизации, такие как линейное программирование и методы динамического программирования, применяемые для поддержки принятия решений.

Анализ существующих методов принятия решений в ПАО ВТБ 24

Содержимое раздела

Детальный анализ текущих методов принятия решений, используемых в ПАО ВТБ 24. Выявление сильных и слабых сторон существующих подходов. Исследование процессов принятия решений в различных подразделениях банка. Выявление проблем и узких мест, препятствующих эффективному принятию решений. Анализ структуры данных, используемых в процессе принятия решений, и оценка их качества. Рассмотрение организационной структуры, влияющей на процесс принятия решений. Оценка используемых информационных систем и технологий. Выявление потенциальных областей для улучшения, основанных на проведенном анализе существующих методов и практик, в контексте деятельности ПАО ВТБ 24.

Разработка и обоснование новой системы методов

Содержимое раздела

Представление разработанной системы методов подготовки и принятия решений. Описание ее структуры, логики работы и основных компонентов. Обоснование выбора конкретных методов и инструментов, используемых в системе. Обсуждение преимуществ разработанной системы по сравнению с существующими подходами. Детальное описание архитектуры разработанной системы, включая используемые инструменты и технологии. Обоснование выбора методов с учетом специфики деятельности ПАО ВТБ 24 и его стратегических целей. Рассмотрение вопросов интеграции системы с существующей инфраструктурой банка и обеспечения ее безопасности.

Практическая реализация разработанной системы

Содержимое раздела

Описание процесса практической реализации разработанной системы в ПАО ВТБ 24. Представление результатов апробации системы на реальных данных. Анализ эффективности предложенных методов. Оценка затрат и выгод от внедрения системы. Описание процесса внедрения разработанной системы в практическую деятельность ПАО ВТБ 24. Представление результатов тестирования системы и анализ полученных данных. Сравнение полученных результатов с существующими методами и оценка их эффективности. Анализ потенциальных рисков и проблем, связанных с внедрением системы, и описание мер по их минимизации.

Оценка эффективности и анализ результатов

Содержимое раздела

Анализ результатов, полученных в ходе практической апробации разработанной системы. Оценка ее эффективности на основе количественных и качественных показателей. Сравнение полученных результатов с существующими методами принятия решений. Анализ данных, полученных в ходе практической апробации, и оценка эффективности разработанной системы в различных сценариях. Оценка влияния внедрения системы на финансовые показатели ПАО ВТБ 24. Анализ положительных и отрицательных аспектов внедрения системы, а также предложение рекомендаций по дальнейшему совершенствованию системы.

Рекомендации по внедрению и использованию системы

Содержимое раздела

Разработка конкретных рекомендаций по внедрению и использованию разработанной системы в практической деятельности ПАО ВТБ 24. Подготовка инструкций и обучающих материалов для сотрудников. Определение необходимых изменений в организационной структуре и бизнес-процессах. Разработка подробных инструкций по использованию системы и проведению обучения для сотрудников ПАО ВТБ 24. Определение оптимальной организационной структуры для поддержки и развития системы. Описание мер по контролю и мониторингу эффективности работы системы, а также рекомендации по ее дальнейшему развитию и совершенствованию.

Заключение

Содержимое раздела

Обобщение основных результатов исследования, выводы и рекомендации. Оценка достигнутых целей и задач. Перспективы дальнейших исследований в данной области. Подведение итогов исследования, обобщение основных результатов и достигнутых целей. Формулировка выводов о практической значимости разработанной системы для ПАО ВТБ 24. Определение направлений для дальнейших исследований и совершенствования системы, а также рекомендации по ее применению в других организациях.

Список литературы

Содержимое раздела

Список использованной литературы, включающий научные статьи, монографии, нормативные документы и другие источники, использованные в процессе исследования. Оформление списка в соответствии с требованиями к академическим работам. Включает в себя перечень всех использованных источников, включая книги, статьи, нормативные документы и интернет-ресурсы. Список должен быть оформлен в соответствии со стандартами библиографического описания, обеспечивая полную и точную информацию о каждом источнике, чтобы любой читатель мог найти и использовать эти источники. Обеспечивает прозрачность и подтверждает достоверность информации в работе.

Получи Такой Проект

До 90% уникальность
Готовый файл Word
15-30 страниц
Список источников по ГОСТ
Оформление по ГОСТ
Таблицы и схемы
Презентация

Создать Проект на любую тему за 5 минут

Создать

#5581273