Нейросеть

Разработка технологической карты занятия по просветительской деятельности воспитателя ДОО: Методические аспекты и практические рекомендации

Нейросеть для проекта Гарантия уникальности Строго по ГОСТу Высочайшее качество Поддержка 24/7

Данный исследовательский проект посвящен разработке технологической карты занятия для воспитателей дошкольных образовательных организаций (ДОО), направленной на повышение эффективности просветительской деятельности. Проект предполагает глубокий анализ методологических основ просвещения в контексте дошкольного образования, изучение передовых педагогических практик и разработку конкретных рекомендаций для воспитателей. В рамках исследования будет рассмотрен широкий спектр вопросов, включая планирование, организацию, проведение и анализ занятий, направленных на формирование у дошкольников представлений об окружающем мире, культуре, ценностях и навыках, необходимых для успешной адаптации в социуме. Особое внимание будет уделено учету возрастных особенностей детей, использованию интерактивных методов обучения и созданию благоприятной развивающей среды. Результатом проекта станет практическое руководство, содержащее четкие инструкции, примеры занятий и материалы для воспитателей, что позволит им повысить качество своей работы и достичь более высоких образовательных результатов. Реализация проекта предполагает использование современных подходов к образованию, интеграцию различных видов деятельности и стимулирование познавательной активности детей.

Идея:

Разработать подробную технологическую карту занятия для воспитателей ДОО, способствующую улучшению качества просветительской деятельности и повышению эффективности образовательного процесса. Предложить практические рекомендации и методические материалы, которые помогут воспитателям в организации и проведении занятий.

Продукт:

Практическое руководство, содержащее технологическую карту занятия по просветительской деятельности для воспитателей ДОО, сопровождающееся примерами занятий и дидактическими материалами. Продукт будет полезен для повышения профессиональной компетенции педагогов и улучшения образовательных результатов в дошкольных учреждениях.

Проблема:

Существует недостаточная разработанность методических материалов и практических рекомендаций для воспитателей ДОО по организации просветительской деятельности. Это приводит к снижению эффективности занятий, формальному подходу к обучению и недостаточной заинтересованности детей.

Актуальность:

Проект актуален в связи с необходимостью повышения качества дошкольного образования и внедрения современных подходов к организации образовательного процесса. Разработанная технологическая карта поможет воспитателям эффективно решать образовательные задачи и способствовать всестороннему развитию дошкольников.

Цель:

Разработать и апробировать технологическую карту занятия для воспитателей ДОО, направленную на повышение эффективности просветительской деятельности. Определить оптимальные методы и формы организации занятий, позволяющие достичь максимальных образовательных результатов.

Целевая аудитория:

Целевой аудиторией проекта являются воспитатели дошкольных образовательных организаций, методисты и педагоги дополнительного образования. Проект также может быть интересен студентам педагогических специальностей и родителям дошкольников.

Задачи:

  • Проанализировать научную литературу и педагогические практики по организации просветительской деятельности в ДОО.
  • Разработать технологическую карту занятия, включающую цели, задачи, методы, формы и средства обучения.
  • Составить примеры занятий и дидактические материалы, соответствующие требованиям ФГОС ДО.
  • Апробировать разработанную технологическую карту в практической деятельности воспитателей ДОО.
  • Проанализировать результаты апробации, внести коррективы и разработать методические рекомендации.

Ресурсы:

Для реализации проекта потребуются доступ к научной литературе, методическим материалам, образовательным ресурсам, а также возможность проведения практических занятий и консультаций с экспертами.

Роли в проекте:

Осуществляет общее руководство проектом, формулирует цели и задачи, координирует работу участников, отвечает за планирование и организацию исследовательского процесса. Руководитель проекта контролирует сроки выполнения этапов, обеспечивает ресурсы и отвечает за качество полученных результатов. Он также организует и проводит совещания, анализирует промежуточные результаты и представляет отчеты о ходе выполнения проекта.

Отвечает за разработку методического обеспечения проекта, включая подбор и анализ научных статей, нормативных документов и методических рекомендаций. Методист разрабатывает содержание технологической карты занятия, выбирает наиболее эффективные методы и формы обучения, а также готовит дидактические материалы. Он также консультирует участников проекта по вопросам методики и оценивает качество разработанных материалов.

Непосредственно участвует в апробации разработанной технологической карты, проводя занятия с детьми в соответствии с предложенными рекомендациями. Педагог-практик фиксирует результаты наблюдений, анализирует эффективность используемых методов и форм, выявляет трудности и делится своими замечаниями и предложениями. Он также принимает участие в обсуждении и корректировке технологической карты на основе полученного опыта.

Предоставляет научные консультации по вопросам, связанным с проектированием, разработкой и апробацией технологической карты. Научный консультант анализирует научную обоснованность проекта, оценивает его соответствие современным требованиям и тенденциям в образовании, а также оказывает помощь в выборе оптимальных методов исследования и анализа данных. Он рецензирует разработанные материалы, дает рекомендации по улучшению и повышению качества проекта.

Наименование образовательного учреждения

Проект

на тему

Разработка технологической карты занятия по просветительской деятельности воспитателя ДОО: Методические аспекты и практические рекомендации

Выполнил: ФИО

Руководитель: ФИО

Содержание

  • Введение 1
  • Теоретические основы просветительской деятельности в ДОО 2
  • Методы и формы организации просветительской деятельности 3
  • Особенности разработки технологической карты занятия 4
  • Анализ современных педагогических практик 5
  • Разработка технологической карты занятия (практическая часть) 6
  • Апробация технологической карты в ДОО 7
  • Анализ результатов и внесение корректировок 8
  • Заключение 9
  • Список литературы 10

Введение

Содержимое раздела

Введение представляет собой первоначальный раздел проекта, в котором обосновывается актуальность выбранной темы, формулируются цели и задачи исследования, а также определяется его объект и предмет. В этом разделе описывается научная новизна и практическая значимость работы, а также структура исследования. Обосновывается выбор темы, анализируются предпосылки и существующие проблемы в области организации просветительской деятельности воспитателей в ДОО. Представлена общая структура проекта, что позволяет читателю получить целостное представление о его содержании и целях.

Теоретические основы просветительской деятельности в ДОО

Содержимое раздела

В данном разделе рассматриваются теоретические основы просветительской деятельности в дошкольных образовательных организациях. Анализируются основные понятия, такие как просвещение, образование, развитие, воспитание, и их взаимосвязь. Раскрываются цели и задачи просветительской деятельности в контексте ФГОС ДО, а также ее роль в формировании личности дошкольников. Подробно анализируются различные подходы и концепции, такие как деятельностный, личностно-ориентированный и компетентностный подходы, которые применяются в современной педагогике. Оцениваются основные принципы организации образовательного процесса в ДОО.

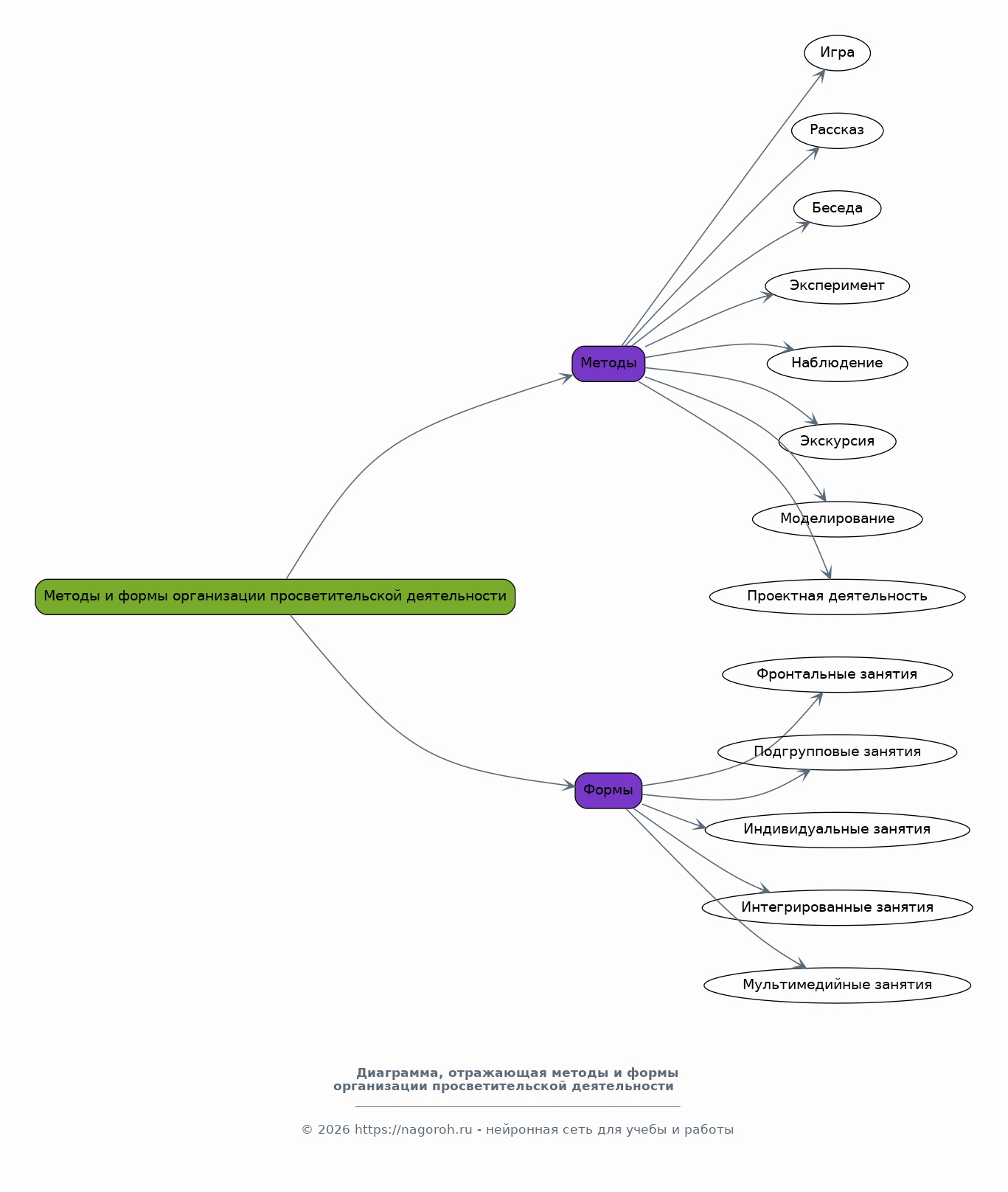
Методы и формы организации просветительской деятельности

Содержимое раздела

В этом разделе подробно рассматриваются различные методы и формы организации просветительской деятельности в условиях дошкольного образования. Анализируются такие методы, как игра, рассказ, беседа, эксперимент, наблюдение, экскурсия, моделирование, проектная деятельность, и их эффективность в решении образовательных задач. Рассматриваются различные формы организации занятий, такие как фронтальные, подгрупповые и индивидуальные занятия, а также интегрированные занятия и занятия с использованием мультимедийных технологий. Оценивается эффективность каждого метода и формы с учетом возрастных особенностей детей и образовательных целей.

Особенности разработки технологической карты занятия

Содержимое раздела

В данном разделе рассматриваются особенности разработки технологической карты занятия для воспитателей ДОО. Описываются основные компоненты технологической карты: цели, задачи, планируемые результаты, методы и приемы, дидактический материал, формы организации деятельности, временной регламент, варианты оценки результатов. Подробно рассматриваются этапы разработки технологической карты, включая выбор темы занятия, определение образовательных задач, отбор содержания, определение методов и приемов, подбор дидактического материала и разработку критериев оценки. Даются практические рекомендации по оформлению технологической карты для удобства использования воспитателями.

Анализ современных педагогических практик

Содержимое раздела

В данном разделе проводится анализ современных педагогических практик в области просветительской деятельности воспитателей ДОО. Рассматриваются примеры успешных занятий, проводимых в различных дошкольных учреждениях, особенности их организации и реализации. Анализируются инновационные подходы, методики и технологии, которые используются в работе с дошкольниками. Оценивается эффективность применения различных методов и приемов, а также их соответствие требованиям ФГОС ДО. Дается сравнительный анализ различных педагогических практик, выявляются их сильные и слабые стороны, а также возможности для улучшения и развития.

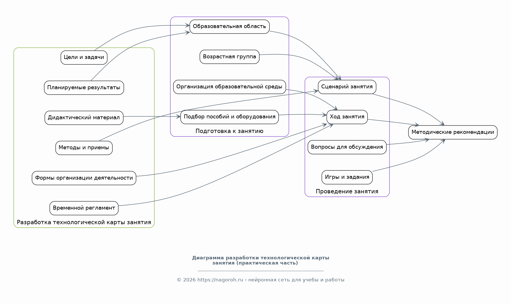
Разработка технологической карты занятия (практическая часть)

Содержимое раздела

Данный раздел посвящен практической разработке конкретных технологических карт занятий для воспитателей ДОО. Включает в себя детальное описание отдельных занятий, соответствующих различным образовательным областям и возрастным группам. Для каждого занятия четко формулируются цели, задачи, планируемые результаты, подбираются методы и приемы, дидактический материал, формы организации деятельности и временной регламент. Рассматриваются примеры организации образовательной среды, подбора пособий и оборудования. Предлагаются конкретные сценарии занятий, включая описание хода занятия, вопросы для обсуждения, игры и задания для детей. Предоставляются методические рекомендации по проведению занятий и оценке результатов.

Апробация технологической карты в ДОО

Содержимое раздела

В данном разделе описывается процесс апробации разработанной технологической карты в практике работы воспитателей ДОО. Представлены методы и инструменты, используемые для оценки эффективности занятий и выявления проблем. Описывается организация наблюдения за ходом занятий, анализ результатов деятельности детей, проведение опросов и бесед с воспитателями. Представлены результаты апробации, включая количественные и качественные показатели, полученные в ходе исследования. Анализируются выявленные недостатки и предлагаются рекомендации по улучшению технологической карты и организации занятий. Оценивается степень достижения поставленных целей и задач.

Анализ результатов и внесение корректировок

Содержимое раздела

В данном разделе проводится глубокий анализ результатов, полученных в ходе апробации технологической карты занятия. Осуществляется сравнение запланированных и фактических результатов, выявление сильных и слабых сторон разработанных материалов и методических подходов. Анализируются причины возникающих трудностей и предлагаются конкретные пути их преодоления. Вносятся корректировки в технологическую карту на основе полученных данных, уточняются цели, задачи, методы и приемы, а также дидактический материал. Даются рекомендации по дальнейшему использованию разработанных материалов, а также по их адаптированию для различных условий и групп детей. Оценивается общая эффективность проведенной работы и ее вклад в повышение качества просветительской деятельности.

Заключение

Содержимое раздела

В заключении обобщаются основные результаты исследования, подтверждаются выводы, полученные в процессе разработки и апробации технологической карты. Подводятся итоги работы, оценивается достижение поставленных целей и задач. Формулируются выводы о практической значимости разработанных материалов и методических рекомендаций для воспитателей ДОО. Описываются перспективы дальнейших исследований в данной области. Указываются направления для совершенствования технологической карты. Подчеркивается роль просветительской деятельности в формировании всесторонне развитой личности дошкольника. Оценивается возможность использования предложенных материалов в других дошкольных учреждениях.

Список литературы

Содержимое раздела

В списке литературы приводятся все источники, использованные в процессе работы над проектом, включая научные статьи, монографии, учебные пособия, нормативные документы, методические рекомендации и интернет-ресурсы. Список формируется в соответствии с требованиями ГОСТ. Обеспечивается полное библиографическое описание каждого источника, включая авторов, название, издательство, год издания и количество страниц. Список упорядочивается в алфавитном порядке по фамилиям авторов. Указываются все использованные источники, что обеспечивает достоверность и научную обоснованность представленной информации.

Получи Такой Проект

До 90% уникальность
Готовый файл Word
15-30 страниц
Список источников по ГОСТ
Оформление по ГОСТ
Таблицы и схемы
Презентация

Создать Проект на любую тему за 5 минут

Создать

#5585021