Нейросеть

Развитие физических и когнитивных навыков школьников посредством игры в бадминтон: Исследовательский проект

Нейросеть для проекта Гарантия уникальности Строго по ГОСТу Высочайшее качество Поддержка 24/7

Данный исследовательский проект направлен на изучение влияния регулярных занятий бадминтоном на развитие физических и когнитивных способностей школьников. Исследование предполагает комплексный анализ, включающий в себя как теоретический обзор существующих научных данных о влиянии физической активности на формирование мозга и улучшение когнитивных функций, так и практическую часть, заключающуюся в проведении экспериментальных занятий с целевой группой школьников. Проект предполагает детальное изучение динамики изменений в физическом развитии школьников, таких как улучшение координации движений, общей выносливости и скорости реакции. Кроме того, будет проанализировано влияние бадминтона на когнитивные процессы, включая улучшение концентрации внимания, скорости обработки информации и кратковременной памяти. Особое внимание будет уделено разработке и применению конкретных методик и упражнений, направленных на максимальное раскрытие потенциала игры в бадминтон для развития школьников разных возрастных групп, а также будет проведена оценка эффективности разработанных методик.

Идея:

Проект предлагает использовать игру в бадминтон как эффективный инструмент для улучшения физического состояния и развития когнитивных функций у школьников. Предполагается, что регулярные занятия бадминтоном будут способствовать повышению успеваемости в учебе и улучшению общего самочувствия.

Продукт:

Результатом проекта станет методическое пособие и практические рекомендации для тренеров и учителей физической культуры по организации занятий бадминтоном для школьников разного возраста. Пособие будет включать в себя конкретные упражнения, разработанные с учетом физиологических особенностей развития школьников, а также адаптированные методики развития когнитивных навыков через игру в бадминтон.

Проблема:

Существует недостаточная осведомленность о потенциале бадминтона как средства развития физических и когнитивных способностей у школьников. Многие школы и образовательные учреждения не уделяют достаточного внимания включению бадминтона в программу физической подготовки, что ограничивает возможности для комплексного развития школьников.

Актуальность:

Актуальность данного исследования обусловлена необходимостью поиска эффективных и доступных способов физического и когнитивного развития школьников, особенно в условиях современного образа жизни. Бадминтон, как спортивная игра, сочетающая в себе физическую активность и тактическое мышление, представляет собой перспективный инструмент для достижения поставленных целей.

Цель:

Целью проекта является определение влияния регулярных занятий бадминтоном на физическое развитие и когнитивные способности школьников. Достижение этой цели позволит разработать эффективную методику использования бадминтона в образовательном процессе.

Целевая аудитория:

Целевой аудиторией данного исследования являются школьники в возрасте от 7 до 17 лет, а также учителя физической культуры и тренеры по бадминтону. Исследование может быть полезным для разработки новых подходов к физическому воспитанию и спортивной подготовке школьников, а также для повышения их общего уровня физической и когнитивной подготовки.

Задачи:

  • Провести обзор научной литературы о влиянии физической активности на развитие когнитивных функций.
  • Разработать программу тренировок по бадминтону для школьников с учетом их возрастных особенностей.
  • Провести экспериментальные занятия по бадминтону с участием школьников различных возрастных групп.
  • Оценить изменения в физическом развитии и когнитивных способностях школьников до и после проведения занятий.
  • Разработать методическое пособие для тренеров и учителей физической культуры с рекомендациями по использованию бадминтона в образовательном процессе.

Ресурсы:

Для реализации проекта потребуются спортивный зал с соответствующим оборудованием для игры в бадминтон, мячи, ракетки, необходимое учебно-методическое обеспечение, а также доступ к научной литературе и статистическим данным.

Роли в проекте:

Осуществляет общее руководство проектом, координирует работу всех участников, отвечает за планирование, организацию и контроль на всех этапах исследования. Он разрабатывает общую концепцию проекта, контролирует соблюдение сроков и качество выполняемых работ, а также обеспечивает взаимодействие между участниками проекта, преподавателями и администрацией учебного заведения. Кроме того, руководитель проекта отвечает за подготовку итогового отчета и научных публикаций по результатам исследования.

Предоставляет научные консультации по вопросам реализации проекта, осуществляет методическую поддержку участников, помогает в анализе данных и интерпретации результатов. Консультант обеспечивает соответствие исследования принятым научным стандартам и оказывает помощь в подготовке научных публикаций и презентаций. Он также помогает в определении методологии исследования и выборе оптимальных методов анализа данных. Важно, чтобы у научного консультанта был опыт проведения исследований в области физиологии спорта или психологии.

Проводит тренировочные занятия с участниками исследования, разрабатывает и адаптирует тренировочные программы, исходя из поставленных задач и возрастных особенностей школьников. Тренер осуществляет контроль за соблюдением техники безопасности и правильным выполнением упражнений, а также отслеживает физическое состояние участников. В его обязанности также входит сбор данных о физическом развитии школьников, организация соревнований и мероприятий, направленных на повышение мотивации участников.

Ответственен за сбор, обработку и анализ данных, полученных в ходе исследования. Он использует статистические методы для выявления значимых закономерностей и взаимосвязей, а также интерпретирует результаты и делает выводы. Аналитик готовит графики, диаграммы и таблицы, необходимые для представления результатов исследования. Он должен обладать глубокими знаниями в области статистики и владеть соответствующим программным обеспечением. Он участвует в написании отчетов и научных статей.

Школьники, принимающие участие в исследовании. Они регулярно посещают тренировки, выполняют физические упражнения и участвуют в тестированиях для оценки физического и когнитивного развития. Участники предоставляют данные о своем самочувствии и проходят необходимые медицинские осмотры. Они соблюдают правила техники безопасности и следуют инструкциям тренера. Они также участвуют в анкетировании и заполнении опросников. Важно обеспечить информированное согласие участников или их законных представителей.

Наименование образовательного учреждения

Проект

на тему

Развитие физических и когнитивных навыков школьников посредством игры в бадминтон: Исследовательский проект

Выполнил: ФИО

Руководитель: ФИО

Содержание

  • Введение 1
  • Теоретические основы развития когнитивных способностей у школьников 2
  • Физиологические аспекты игры в бадминтон 3
  • Методика проведения экспериментального исследования 4
  • Анализ результатов эксперимента 5
  • Разработка тренировочных программ для школьников 6
  • Роль бадминтона в улучшении когнитивных функций 7
  • Практическое применение результатов исследования 8
  • Заключение 9
  • Список литературы 10

Введение

Содержимое раздела

Введение в исследовательский проект, обоснование актуальности выбранной темы, формулировка проблемы и цели исследования. Обзор существующих научных работ, касающихся влияния физической активности, в частности, игры в бадминтон, на физическое и когнитивное развитие детей школьного возраста. Определение ключевых терминов и понятий, используемых в исследовании, таких как "физическое развитие", "когнитивные способности", "бадминтон", «школьники». Описание структуры исследовательской работы и ожидаемых результатов.

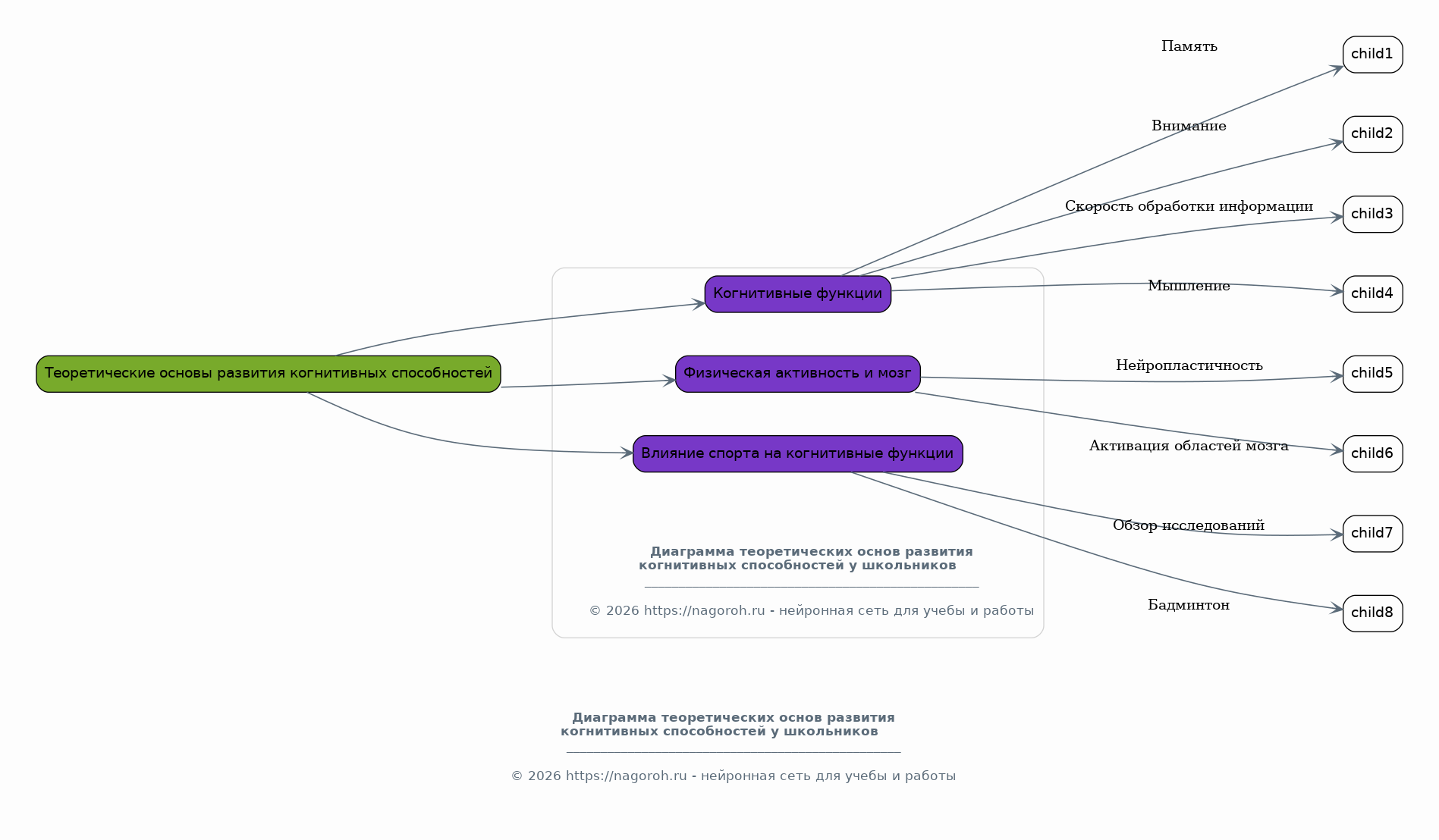
Теоретические основы развития когнитивных способностей у школьников

Содержимое раздела

Рассмотрение теоретических подходов к развитию когнитивных функций, таких как память, внимание, скорость обработки информации, мышление, и их связь с физической активностью. Анализ механизмов влияния физических упражнений на мозг, включая нейропластичность и активацию различных областей мозга, ответственных за когнитивные процессы. Обзор исследований, подтверждающих связь между физической активностью и улучшением когнитивных показателей у детей и подростков. Обзор литературы о влиянии различных видов спорта на когнитивные функции, с акцентом на бадминтон.

Физиологические аспекты игры в бадминтон

Содержимое раздела

Анализ физиологических механизмов, задействованных в процессе игры в бадминтон. Обзор работы сердечно-сосудистой и дыхательной систем во время физической нагрузки. Изучение влияния игры в бадминтон на развитие различных физических качеств, таких как выносливость, координация движений, скорость реакции, гибкость и сила. Рассмотрение особенностей организации тренировочного процесса для школьников разных возрастных групп с учетом их физиологических особенностей. Обсуждение техники безопасности во время игры в бадминтон.

Методика проведения экспериментального исследования

Содержимое раздела

Подробное описание методологии исследования, включая выборку испытуемых (возраст, количество, критерии отбора), методы сбора данных (анкетирование, тестирование физических качеств, оценка когнитивных способностей). Описание используемых методик для оценки физического развития: бег, прыжки в длину, челночный бег, и т.д. Описание методик для оценки когнитивных функций: тесты на внимание, память, скорость реакции. Описание тренировочной программы по бадминтону, включающей упражнения для развития различных физических качеств и когнитивных навыков. Описание этапов исследования, включая предварительное тестирование, тренировочный период и заключительное тестирование.

Анализ результатов эксперимента

Содержимое раздела

Представление результатов эксперимента, полученных в ходе исследования. Анализ динамики изменений физических показателей (например, скорость, выносливость, координация) у школьников до и после тренировок по бадминтону. Анализ изменения когнитивных показателей (внимание, память, скорость реакции, мышление) у участников исследования. Использование статистических методов для обработки данных и определения значимости полученных результатов. Представление результатов в виде таблиц, графиков и диаграмм. Обсуждение выявленных закономерностей и взаимосвязей.

Разработка тренировочных программ для школьников

Содержимое раздела

Детальное описание методики разработки тренировочных программ для школьников, учитывая их возрастные особенности и физическую подготовку. Обзор принципов построения тренировочных программ, включая постепенную прогрессию нагрузки и вариативность упражнений. Описание конкретных упражнений и игровых заданий, направленных на развитие различных физических качеств (выносливость, скорость, сила, координация). Описание упражнений, направленных на развитие когнитивных навыков (внимание, память, реакция). Рекомендации по организации тренировок, включая распределение нагрузки, продолжительность занятий и правила безопасности.

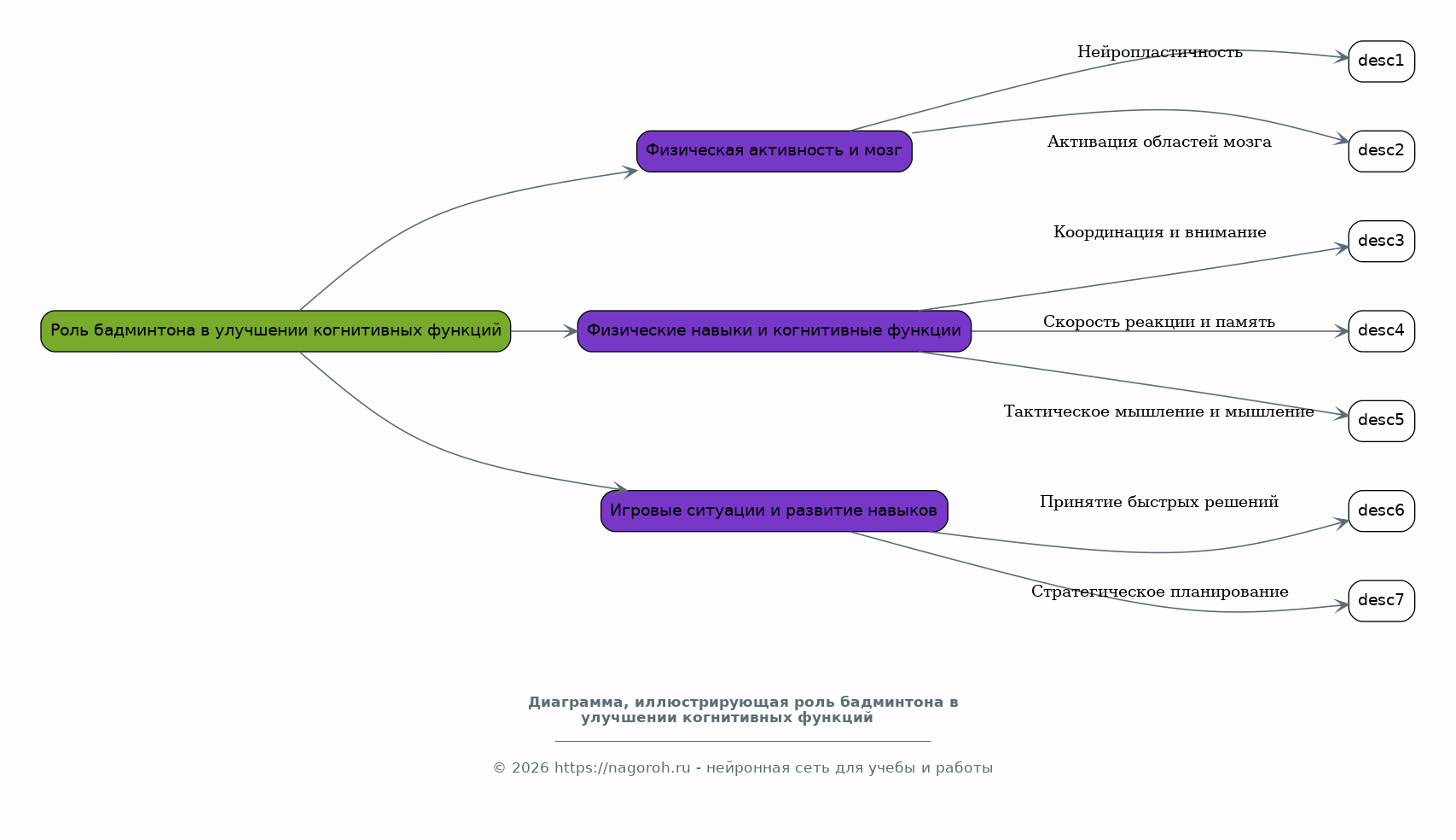
Роль бадминтона в улучшении когнитивных функций

Содержимое раздела

Детальный анализ механизмов, посредством которых игра в бадминтон способствует улучшению когнитивных функций. Обзор исследований о влиянии физической активности на мозг и когнитивные процессы, с акцентом на нейропластичность и активацию различных областей мозга. Обсуждение взаимосвязи между физическими навыками, развиваемыми в бадминтоне (координация, скорость реакции, тактическое мышление), и когнитивными функциями (внимание, память, мышление). Анализ игровых ситуаций в бадминтоне, требующих принятия быстрых решений и стратегического планирования, и их влияния на развитие когнитивных навыков.

Практическое применение результатов исследования

Содержимое раздела

Рекомендации для тренеров, учителей физической культуры и родителей по организации занятий бадминтоном для школьников разного возраста. Разработка методических материалов, включая тренировочные программы, упражнения и игровые задания. Рекомендации по интеграции бадминтона в школьную программу физического воспитания. Оценка эффективности предложенных рекомендаций и методик, а также пути их улучшения и адаптации для различных условий. Обсуждение перспектив дальнейших исследований в области развития школьников посредством игры в бадминтон.

Заключение

Содержимое раздела

Краткое изложение основных результатов исследования. Подтверждение или опровержение выдвинутой гипотезы. Обобщение выводов, полученных в ходе исследования, и их значимость для практики. Анализ ограничений исследования и возможных перспектив дальнейших исследований в данной области. Оценка вклада данного исследования в развитие теории и практики физического воспитания и спорта, а также в улучшение образовательного процесса в школе. Подчеркивание ценности разработанных методик и рекомендаций для тренеров, учителей и школьников.

Список литературы

Содержимое раздела

Перечень использованных источников, включая научные статьи, монографии, учебники и другие материалы, цитируемые в исследовании. Оформление списка в соответствии с требованиями к библиографическому описанию (ГОСТ или другие стандарты). Группировка источников по типу (книги, статьи в журналах, материалы конференций и т.д.). Важно указать все использованные источники, чтобы обеспечить прозрачность исследования и дать возможность другим исследователям ознакомиться с использованной информацией.

Получи Такой Проект

До 90% уникальность
Готовый файл Word
15-30 страниц
Список источников по ГОСТ
Оформление по ГОСТ
Таблицы и схемы
Презентация

Создать Проект на любую тему за 5 минут

Создать

#5694953