Нейросеть

Развитие флагманских школ в Российской Федерации: Анализ текущего состояния и перспектив

Нейросеть для проекта Гарантия уникальности Строго по ГОСТу Высочайшее качество Поддержка 24/7

Данный исследовательский проект посвящен всестороннему анализу процесса развития флагманских школ в Российской Федерации. Исследование предполагает изучение нормативно-правовой базы, определяющей функционирование и развитие таких образовательных учреждений, анализ лучших российских и международных практик в области школьного образования, а также оценку влияния флагманских школ на повышение качества образования и социальное развитие. В работе будет проведен сравнительный анализ различных моделей флагманских школ, выявлены основные факторы, способствующие их успешному функционированию, и определены потенциальные риски и вызовы, связанные с реализацией данной инициативы. Особое внимание уделяется анализу образовательных программ, методикам преподавания, современным технологиям, используемым в учебном процессе, а также механизмам оценки качества образования. Проект предусматривает проведение экспертных интервью с представителями образовательных учреждений, органов управления образованием и другими заинтересованными сторонами для получения разносторонней информации и объективной оценки текущей ситуации. Результаты исследования будут полезны для разработки рекомендаций по совершенствованию государственной политики в области образования, а также для распространения передового опыта и создания условий для тиражирования успешных моделей флагманских школ.

Идея:

Идея проекта заключается в комплексном исследовании феномена флагманских школ в России, направленном на выявление ключевых факторов успеха и разработку рекомендаций по их дальнейшему развитию. Проект нацелен на анализ текущего состояния, перспектив и потенциального влияния флагманских школ на повышение качества образования в Российской Федерации.

Продукт:

Результатом данного проекта станет аналитический отчет, содержащий данные об изученных аспектах развития флагманских школ, выводы и рекомендации для различных заинтересованных сторон. Полученные данные могут быть использованы для разработки методологических рекомендаций, учебных программ и пособий по развитию образовательных проектов.

Проблема:

Существует недостаточный объем систематизированной информации о текущем состоянии и эффективности флагманских школ в России, что затрудняет принятие обоснованных управленческих решений. Отсутствует единая методология оценки эффективности деятельности флагманских школ и механизмы распространения передового опыта.

Актуальность:

Актуальность исследования обусловлена необходимостью повышения качества российского образования и адаптации образовательной системы к современным вызовам. Флагманские школы рассматриваются как важный инструмент для достижения этих целей, поэтому их развитие требует всестороннего анализа и поддержки.

Цель:

Основной целью данного проекта является разработка рекомендаций по совершенствованию модели флагманских школ в России, основанных на глубоком анализе текущей ситуации и передового международного опыта. Цель также заключается в повышении эффективности работы этих школ и обеспечении их устойчивого развития.

Целевая аудитория:

Аудиторией данного проекта являются представители органов управления образованием, руководители и педагоги флагманских школ, эксперты в области образования, научные сотрудники и студенты. Результаты исследования будут полезны для широкого круга специалистов, заинтересованных в развитии системы образования.

Задачи:

  • Анализ нормативно-правовой базы, регулирующей деятельность флагманских школ.
  • Изучение и обобщение опыта функционирования флагманских школ в России и за рубежом.
  • Разработка методических рекомендаций по созданию и развитию флагманских школ.
  • Проведение экспертных интервью с представителями образовательных учреждений и экспертами.
  • Оценка эффективности работы флагманских школ и выявление факторов успеха.

Ресурсы:

Для реализации проекта потребуются доступ к научной литературе, базам данных, доступ к ресурсам образовательных учреждений, экспертные интервью, расходы на командировки и техническое обеспечение.

Роли в проекте:

Отвечает за общее руководство проектом, планирование, организацию работы исследовательской группы, контроль за выполнением задач, подготовку отчетов и презентацию результатов. Обеспечивает координацию работы всех участников проекта и взаимодействие с внешними экспертами. Руководитель также отвечает за соблюдение сроков реализации проекта и выделенного бюджета.

Отвечает за проведение теоретического анализа, подготовку обзоров литературы, разработку методологии исследования, сбор и анализ данных, участие в экспертных интервью. Ведущий исследователь также занимается подготовкой промежуточных и итоговых отчетов, написанием научных статей и презентаций результатов исследования. Он ведет работу непосредственно с информацией.

Отвечает за сбор, обработку и анализ данных, полученных в ходе исследования, используя статистические методы и программное обеспечение. Аналитик готовит таблицы, графики и другие визуальные представления данных, интерпретирует результаты анализа и участвует в подготовке отчетов. Он отвечает за статистическую обработку данных и их интерпретацию, а также подготовку отчетов.

Предоставляет экспертную поддержку и консультации по вопросам, связанным с тематикой исследования, участвует в экспертных интервью, анализирует полученные данные и предоставляет рекомендации. Эксперт-консультант помогает в интерпретации результатов исследования и разработке практических рекомендаций. Он обеспечивает экспертную оценку и поддержку на всех этапах исследования.

Наименование образовательного учреждения

Проект

на тему

Развитие флагманских школ в Российской Федерации: Анализ текущего состояния и перспектив

Выполнил: ФИО

Руководитель: ФИО

Содержание

  • Введение 1
  • Теоретические основы развития флагманских школ 2
  • Анализ текущего состояния флагманских школ в Российской Федерации 3
  • Международный опыт создания и функционирования флагманских школ 4
  • Методология исследования и методы сбора данных 5
  • Анализ образовательных программ и методик преподавания 6
  • Оценка эффективности флагманских школ 7
  • Рекомендации по развитию флагманских школ 8
  • Заключение 9
  • Список литературы 10

Введение

Содержимое раздела

Введение представляет собой важную часть исследования, определяющую его основу, мотивацию и значимость. В данном разделе обозначается актуальность выбранной темы, обосновывается ее научная и практическая ценность, формулируются цели и задачи исследования, определяется его объект и предмет. Введение также включает обзор литературы, что позволяет сформировать теоретическую базу для дальнейшего анализа. Введение должно четко определить проблему исследования, подчеркнуть ее актуальность и обосновать выбор методики, которую использовал исследователь. Очень важно, чтобы во введении был отображен тезисный план работы, указаны возможные ограничения исследования и обозначена его информационная база.

Теоретические основы развития флагманских школ

Содержимое раздела

Этот раздел посвящен анализу теоретических основ развития флагманских школ. В нем рассматриваются различные подходы к определению понятия «флагманская школа», анализируются ее основные характеристики и функции. Особое внимание уделяется изучению современных теорий образования, педагогических подходов и инновационных методик обучения, используемых в флагманских школах. Раздел включает анализ зарубежного опыта создания и функционирования флагманских школ, а также изучение нормативно-правовой базы, регулирующей их деятельность, включая федеральные и региональные законодательные акты. Основная цель этого раздела — сформировать прочный фундамент знаний, необходимый для дальнейшего практического анализа и разработки рекомендаций.

Анализ текущего состояния флагманских школ в Российской Федерации

Содержимое раздела

Данный раздел посвящен всестороннему анализу текущего состояния флагманских школ в Российской Федерации, что включает в себя рассмотрение их структурных особенностей, образовательных программ, используемых методик обучения и кадрового обеспечения. Анализируются данные о результатах образовательной деятельности, участии школ в различных образовательных рейтингах и конкурсах. Проводится сравнительный анализ различных моделей флагманских школ, выявляются их сильные и слабые стороны. Особое внимание уделяется оценке влияния флагманских школ на повышение качества образования и социальное развитие. Раздел завершается определением ключевых проблем и вызовов, стоящих перед флагманскими школами, и формированием основы для последующих рекомендаций.

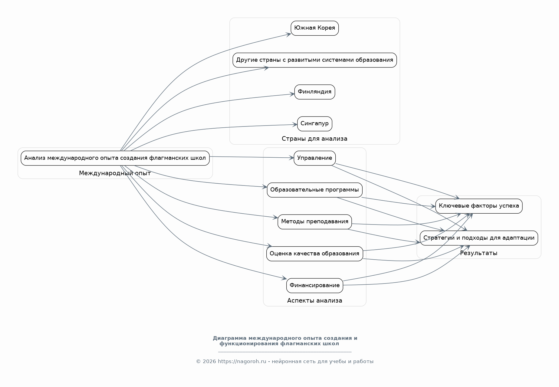
Международный опыт создания и функционирования флагманских школ

Содержимое раздела

В данном разделе будет проведен анализ международного опыта создания и функционирования флагманских школ в различных странах. Будут рассмотрены успешные примеры из стран с развитыми системами образования, такими как Финляндия, Сингапур, Южная Корея и другие. Анализ включит изучение структуры управления, образовательных программ, методов преподавания, подходов к оценке качества образования и финансирования в различных типах флагманских школ. Будут выявлены ключевые факторы успеха, стратегии и подходы, которые могут быть адаптированы и применены в российском контексте. Раздел будет служить основой для формирования рекомендаций по развитию флагманских школ в Российской Федерации.

Методология исследования и методы сбора данных

Содержимое раздела

Этот раздел подробно описывает методологию, использованную в исследовании, включая обоснование выбора подходов, методов и инструментов. Будут представлены методы сбора данных, такие как анализ документов, экспертные интервью, анкетирование и статистический анализ. Обосновывается выбор выборки, методы обработки и анализа данных, а также критерии оценки. Раздел также включает описание инструментов, используемых в исследовании, таких как вопросники, гайды для интервью и программное обеспечение для анализа данных. Будут рассмотрены вопросы этики исследования и обеспечения достоверности полученных результатов, а также валидности и надежности использованных методов.

Анализ образовательных программ и методик преподавания

Содержимое раздела

Данный раздел посвящен детальному анализу образовательных программ и методик преподавания, применяемых во флагманских школах. Будут изучены учебные планы, программы, используемые учебники и пособия. Рассматриваются инновационные методики, такие как проектное обучение, командная работа, использование информационных технологий в образовательном процессе. Оценивается эффективность различных подходов к преподаванию, включая персонализированное обучение, дифференцированный подход и интеграцию различных предметов. Анализируется влияние образовательных программ и методик на достижение образовательных результатов и развитие ключевых компетенций учащихся, а также их соответствие современным требованиям образования.

Оценка эффективности флагманских школ

Содержимое раздела

В этом разделе будет проведена оценка эффективности функционирования флагманских школ, что предполагает использование различных показателей и критериев. Анализируются результаты образовательной деятельности, такие как успеваемость учащихся, результаты экзаменов, участие в олимпиадах и конкурсах. Оценивается уровень развития компетенций учащихся, их социальная адаптация и готовность к дальнейшему образованию и трудовой деятельности. Будут рассмотрены факторы, влияющие на эффективность школ, включая ресурсы, кадровое обеспечение, управленческие подходы и взаимодействие с заинтересованными сторонами. Раздел завершается выявлением сильных и слабых сторон флагманских школ и формированием рекомендаций по улучшению их деятельности.

Рекомендации по развитию флагманских школ

Содержимое раздела

В данном разделе будут представлены конкретные рекомендации по развитию флагманских школ в Российской Федерации. Рекомендации будут основаны на результатах анализа текущего состояния, международного опыта и выявленных проблем. Будут предложены меры по улучшению нормативно-правовой базы, совершенствованию образовательных программ, повышению квалификации педагогических кадров, обеспечению школ необходимыми ресурсами и улучшению управления. Рекомендации будут направлены на повышение эффективности работы флагманских школ, улучшение качества образования и обеспечение устойчивого развития. Особое внимание будет уделено практической применимости рекомендаций и возможности их реализации в различных регионах России.

Заключение

Содержимое раздела

Заключительный раздел исследования, который обобщает основные результаты и выводы, полученные в ходе работы. Здесь кратко излагаются основные положения, подтвержденные в ходе исследования, и ответы на поставленные вопросы. Описывается вклад исследования в понимание темы и его практическая значимость. Формулируются рекомендации, основанные на полученных данных, с учетом перспектив дальнейшего исследования. Подводятся итоги работы, подчеркиваются ограничения исследования и предлагаются направления для будущих исследований. Подчеркивается важность полученных результатов для совершенствования системы образования в Российской Федерации.

Список литературы

Содержимое раздела

В данном разделе представлен полный список использованных источников, включая научные статьи, монографии, нормативные документы, отчеты, статистические данные и другие материалы, которые были использованы в процессе исследования. Список литературы должен быть оформлен в соответствии с требованиями ГОСТ или другими стандартами цитирования, принятыми в научной среде. Каждый источник должен быть указан с полной библиографической информацией, включая авторов, название, издателя, год публикации и другие необходимые данные. Список литературы является важной частью любой научной работы, демонстрирующей основательность проведенного исследования и подтверждающей достоверность полученных результатов.

Получи Такой Проект

До 90% уникальность
Готовый файл Word
15-30 страниц
Список источников по ГОСТ
Оформление по ГОСТ
Таблицы и схемы
Презентация

Создать Проект на любую тему за 5 минут

Создать

#6207092