Нейросеть

Развитие инструментальных школ в России: Анализ, тенденции и перспективы

Нейросеть для проекта Гарантия уникальности Строго по ГОСТу Высочайшее качество Поддержка 24/7

Данный исследовательский проект посвящен всестороннему анализу процесса развития инструментальных школ в России, начиная с исторических аспектов и заканчивая современными тенденциями и вызовами. Проект направлен на изучение эволюции образовательных программ, методических подходов, а также роли инструментальных школ в формировании культурного ландшафта страны. Особое внимание уделяется выявлению ключевых факторов, влияющих на успешность функционирования школ, анализу взаимодействия с различными стейкхолдерами, включая государство, образовательные учреждения, культурные институты и частные инициативы. В рамках исследования будет рассмотрено влияние современных технологий на процесс обучения и преподавания, а также исследованы новые формы и методы работы с учащимися. Будет проведен сравнительный анализ различных практик, как в России, так и за рубежом, с целью определения лучших моделей и подходов. Результаты исследования будут представлены в виде аналитического отчета, который может служить основой для разработки рекомендаций по улучшению системы инструментального образования в России, а также для принятия обоснованных управленческих решений. Работа будет представлять интерес для широкого круга специалистов, включая преподавателей, администраторов образовательных учреждений, представителей государственных органов, а также всех, кто интересуется вопросами культуры и образования.

Идея:

Проект предполагает комплексное исследование развития инструментальных школ в России, выявляя их роль в культурной жизни и перспективы развития. Основной акцент делается на анализе текущего состояния, выявлении проблем и разработке рекомендаций для улучшения системы образования.

Продукт:

Результатом проекта станет аналитический отчет, содержащий детальный анализ текущего состояния инструментальных школ в России, выводы и рекомендации. Также будет создан информационный ресурс, доступный для широкой аудитории, с информацией о школах, программах обучения и лучших практиках.

Проблема:

Существует недостаточная систематизация данных о инструментальных школах в России, что затрудняет анализ и принятие обоснованных решений. Отсутствует единый подход к оценке эффективности образовательных программ, что влияет на качество обучения.

Актуальность:

Актуальность исследования обусловлена необходимостью совершенствования системы музыкального образования в России, в условиях меняющихся социокультурных реалий. Результаты исследования могут быть использованы для разработки стратегий развития инструментальных школ, повышения качества образования и сохранения культурного наследия.

Цель:

Целью проекта является проведение всестороннего анализа развития инструментальных школ в России, выявление ключевых тенденций и проблем. Сформулировать рекомендации по оптимизации образовательного процесса и повышению эффективности функционирования школ.

Целевая аудитория:

Аудиторией проекта являются преподаватели и администраторы инструментальных школ, представители органов управления образованием, музыкальные педагоги и студенты. Также результаты исследования будут интересны культурным деятелям, исследователям, и всем, кто интересуется вопросами музыкального образования и культурой.

Задачи:

  • Проведение анализа нормативно-правовой базы, регулирующей деятельность инструментальных школ.
  • Сбор и анализ статистических данных о количестве школ, преподавателях и учащихся.
  • Проведение опросов и интервью с представителями школ, преподавателями и учащимися.
  • Разработка рекомендаций по совершенствованию образовательных программ и методик преподавания.

Ресурсы:

Для реализации проекта потребуются доступ к специализированной литературе, доступ к базам данных, компьютерное оборудование, программное обеспечение для анализа данных, а также ресурсы для проведения опросов и интервью.

Роли в проекте:

Организует и координирует работу проектной группы, отвечает за разработку плана исследования, сбор данных, анализ и интерпретацию результатов. Осуществляет контроль над соблюдением сроков и качеством выполнения задач, а также подготовку итоговых отчетов и презентаций. Руководитель также взаимодействует с заинтересованными сторонами, обеспечивает коммуникацию и распространение результатов исследования. Несет ответственность за принятие стратегических решений и управление ресурсами проекта, включая бюджет и сроки реализации. Ведет переговоры с экспертами и участвует в научных конференциях для продвижения результатов исследования.

Отвечает за сбор, обработку и анализ данных, полученных в ходе исследования. Разрабатывает методологию анализа, использует статистические методы и программное обеспечение для обработки данных. Готовит таблицы, графики и другие визуальные материалы для представления результатов анализа. Участвует в подготовке отчетов и презентаций, интерпретирует результаты анализа и формулирует выводы. Обеспечивает точность и достоверность данных, проверяет их на соответствие методологии исследования. Тесно сотрудничает с руководителем проекта и другими членами команды, предлагая свои аналитические навыки для решения поставленных задач. Участвует в разработке баз данных и их поддержке.

Предоставляет экспертные знания и опыт в области музыкального образования. Консультирует по вопросам методологии, образовательных программ, оценивает качество учебных материалов. Участвует в разработке анкет, интервью и других инструментов для сбора данных, проверяет их валидность. Анализирует полученные данные с точки зрения соответствия образовательным стандартам. Пишет экспертные заключения, выступает с докладами, участвует в обсуждении результатов. Обеспечивает соответствие исследования актуальным тенденциям и лучшим практикам в области музыкального образования, знакомит с научными публикациями.

Проводит интервью и опросы с представителями инструментальных школ, преподавателями, учащимися и другими заинтересованными сторонами. Обеспечивает соблюдение этических норм при проведении опросов и интервью. Ведет протоколы интервью и обрабатывает ответы на анкеты. Собирает данные, необходимые для анализа, обеспечивает их полноту и достоверность. Предоставляет собранную информацию аналитикам данных для дальнейшей обработки. Обеспечивает конфиденциальность информации, полученной в ходе опросов, и соблюдение прав респондентов.

Наименование образовательного учреждения

Проект

на тему

Развитие инструментальных школ в России: Анализ, тенденции и перспективы

Выполнил: ФИО

Руководитель: ФИО

Содержание

  • Введение 1
  • Исторический обзор развития инструментальных школ в России 2
  • Современное состояние инструментальных школ: анализ, проблемы и вызовы 3
  • Образовательные программы и методики преподавания в инструментальных школах 4
  • Роль инструментальных школ в формировании культурной среды и сохранении культурного наследия 5
  • Влияние цифровых технологий на процесс обучения и преподавания 6
  • Зарубежный опыт развития инструментальных школ 7
  • Рекомендации по совершенствованию системы инструментального образования в России 8
  • Практические аспекты реализации рекомендаций 9
  • Список литературы 10

Введение

Содержимое раздела

В разделе представлено обоснование актуальности исследования, его цель и задачи, а также методология, используемая в работе. Рассматриваются ключевые понятия, такие как инструментальная школа, образовательные стандарты, культурное наследие. Детально описывается структура исследования, включая главы и планируемые результаты. Обосновывается выбор темы, анализируется научная новизна и практическая значимость. Перечисляются основные этапы работы, указываются сроки выполнения и ожидаемые результаты. Обсуждаются этические аспекты исследования и подходы к обеспечению конфиденциальности данных. Также предоставляется обзор существующей литературы, посвященной данной теме, с указанием актуальных пробелов и недостатков в исследованиях.

Исторический обзор развития инструментальных школ в России

Содержимое раздела

Этот раздел посвящен анализу исторических аспектов становления и развития инструментальных школ в России. Рассматриваются различные периоды: от зарождения школ в XVIII веке до современности. Анализируются факторы, влиявшие на их формирование и функционирование, включая политическую обстановку, социокультурные тенденции и экономические условия. Особое внимание уделяется ключевым фигурам, внесшим вклад в развитие музыкального образования, а также эволюции образовательных программ и методик преподавания. Проводится обзор значимых событий и изменений в системе образования, которые оказали существенное влияние на развитие школ. Анализируются различные типы учреждений, включая государственные, частные, а также их роль в формировании культурного наследия страны.

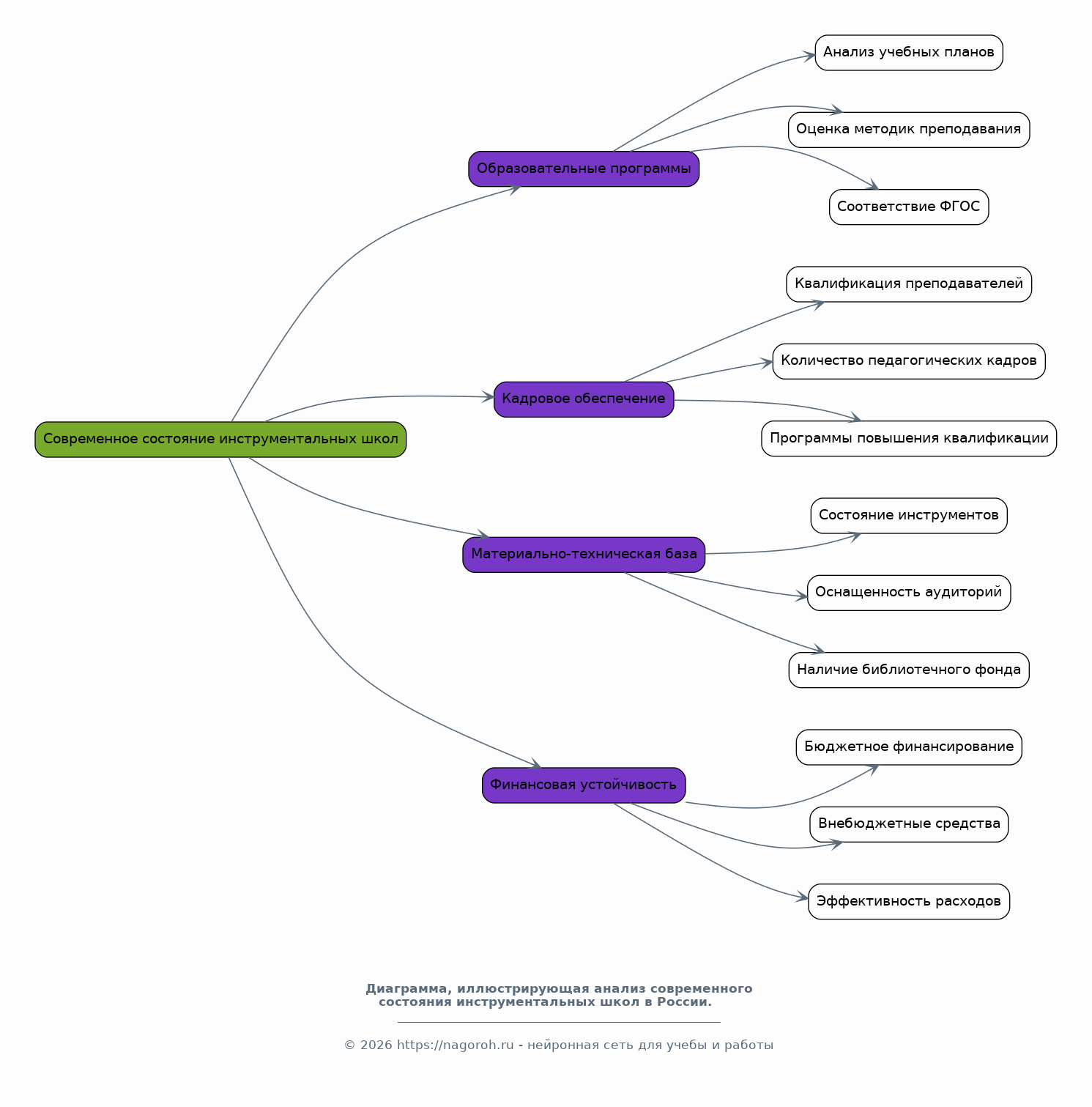
Современное состояние инструментальных школ: анализ, проблемы и вызовы

Содержимое раздела

Раздел посвящен комплексному анализу текущего состояния инструментальных школ в России. Проводится оценка различных аспектов деятельности школ, включая образовательные программы, кадровое обеспечение, материально-техническую базу и финансовую устойчивость. Выявляются и анализируются проблемы и вызовы, с которыми сталкиваются школы в современных условиях, такие как низкий уровень финансирования, сокращение количества учащихся, нехватка квалифицированных преподавателей и устаревшее оборудование. Рассматривается взаимодействие школ с различными стейкхолдерами, включая органы управления образованием, культурные институты, общественные организации и частные инициативы. Анализируются данные об успеваемости учащихся, уровне их подготовки и востребованности выпускников.

Образовательные программы и методики преподавания в инструментальных школах

Содержимое раздела

В данном разделе представлен подробный анализ образовательных программ и методик преподавания, используемых в инструментальных школах. Рассматриваются различные подходы к обучению игре на музыкальных инструментах, включая традиционные и современные методы. Анализируется содержание учебных планов, оценивается соответствие образовательным стандартам и требованиям современного музыкального образования. Изучаются используемые учебные пособия, инструменты и оборудование, а также их влияние на процесс обучения. Анализируются методы оценки знаний и навыков учащихся, а также подходы к индивидуализации обучения и работе с одаренными детьми. Проводится сопоставительный анализ различных программ и методик, а также их эффективность.

Роль инструментальных школ в формировании культурной среды и сохранении культурного наследия

Содержимое раздела

Раздел посвящен анализу роли инструментальных школ в формировании культурной среды и сохранении культурного наследия России. Рассматривается вклад школ в развитие музыкальной культуры, воспитание музыкального вкуса у подрастающего поколения и продвижение отечественного музыкального искусства. Анализируются проекты и мероприятия, реализуемые школами, направленные на популяризацию классической и современной музыки, а также на поддержку юных талантов. Рассматриваются взаимосвязи между школами и другими культурными институтами, такими как филармонии, театры, концертные площадки и музыкальные фестивали. Анализируется роль школ в сохранении и передаче культурных традиций, а также в формировании чувства национальной идентичности.

Влияние цифровых технологий на процесс обучения и преподавания

Содержимое раздела

Данный раздел посвящен анализу влияния цифровых технологий на процесс обучения и преподавания в инструментальных школах. Рассматриваются различные аспекты использования информационных технологий, включая онлайн-платформы, интерактивные учебные пособия, цифровые инструменты и программное обеспечение для музыкального образования. Анализируются преимущества и недостатки использования технологий в учебном процессе, а также вызовы, связанные с их внедрением, такие как необходимость обучения преподавателей, проблемы с доступностью оборудования и обеспечение информационной безопасности. Рассматриваются новые формы и методы работы с учащимися, основанные на использовании цифровых технологий, а также их влияние на мотивацию и вовлеченность учащихся в процесс обучения.

Зарубежный опыт развития инструментальных школ

Содержимое раздела

В этом разделе проводится сравнительный анализ опыта развития инструментальных школ в различных странах мира. Рассматриваются лучшие практики, подходы к организации образовательного процесса, финансированию и управлению школами. Анализируются образовательные программы, методики преподавания и инновационные технологии, используемые в зарубежных школах. Выявляются факторы, способствующие успешному развитию школ, а также проблемы и вызовы, с которыми они сталкиваются. Проводится сопоставление российского опыта с зарубежным, выявляются сильные и слабые стороны различных подходов, а также возможности для адаптации лучших практик в России. Рассматриваются различные модели управления и финансирования школ, а также взаимодействие с государством, бизнесом и обществом.

Рекомендации по совершенствованию системы инструментального образования в России

Содержимое раздела

В данном разделе представлены разработанные на основе проведенного исследования рекомендации по совершенствованию системы инструментального образования в России. Рекомендации охватывают различные аспекты деятельности школ, такие как обновление образовательных программ, внедрение инновационных методик преподавания, улучшение материально-технической базы, повышение квалификации преподавателей и оптимизация управления. Предлагаются конкретные мероприятия по привлечению финансирования, взаимодействию с различными стейкхолдерами и обеспечению устойчивого развития школ. Рассматриваются возможности для интеграции опыта зарубежных школ, а также для создания условий, способствующих развитию талантов и сохранению культурного наследия. Рекомендации направлены на повышение качества образования, укрепление престижа профессии преподавателя и расширение возможностей для творческой реализации учащихся.

Практические аспекты реализации рекомендаций

Содержимое раздела

В этом разделе рассматриваются практические аспекты реализации предложенных рекомендаций. Описываются конкретные шаги, необходимые для внедрения изменений в образовательный процесс. Анализируются возможные препятствия и риски, а также предлагаются способы их преодоления. Рассматриваются вопросы финансирования, кадрового обеспечения, материально-технического оснащения и информационного сопровождения. Обсуждаются механизмы мониторинга и оценки эффективности реализованных мероприятий. Предлагаются варианты взаимодействия с различными заинтересованными сторонами, включая органы управления образованием, культурные институты, общественные организации и частные инициативы. Рассматриваются вопросы устойчивого развития и долгосрочного планирования, а также механизмы обеспечения непрерывного улучшения системы инструментального образования.

Список литературы

Содержимое раздела

В разделе представлен список использованных источников, включая научные статьи, монографии, диссертации, нормативно-правовые акты и другие материалы, послужившие основой для исследования. Источники представлены в соответствии с требованиями к оформлению научных работ, с указанием всех необходимых данных, таких как автор, название, издательство, год издания и страницы. Список литературы классифицируется по типам источников, таким как книги, статьи в журналах, материалы конференций, электронные ресурсы и нормативные документы. Особое внимание уделяется полноте списка и соответствию приведённых источников научной тематике и методологии исследования. Кроме того, в этом разделе могут быть указаны ссылки на интернет-ресурсы и другие информационные материалы, использованные при написании работы.

Получи Такой Проект

До 90% уникальность
Готовый файл Word
15-30 страниц
Список источников по ГОСТ
Оформление по ГОСТ
Таблицы и схемы
Презентация

Создать Проект на любую тему за 5 минут

Создать

#5589947