Нейросеть

Развитие исполнительской техники гитариста: Теоретические основы и практические аспекты

Нейросеть для проекта Гарантия уникальности Строго по ГОСТу Высочайшее качество Поддержка 24/7

Данный исследовательский проект посвящен всестороннему изучению и развитию исполнительской техники гитариста. В рамках работы будут рассмотрены ключевые аспекты, влияющие на качество и выразительность игры на гитаре, включая физиологические особенности, координацию движений, а также психологические факторы, способствующие эффективному обучению и совершенствованию навыков. Проект направлен на выявление оптимальных методик тренировок, анализ существующих техник и разработку индивидуальных подходов к совершенствованию игры для различных уровней подготовки. Особое внимание будет уделено изучению взаимосвязи между теоретическими знаниями о музыке и практическим применением этих знаний на гитаре, что позволит гитаристам более осознанно подходить к процессу обучения и более эффективно реализовывать свои творческие замыслы. В процессе исследования будут проанализированы различные стили и направления гитарной музыки, что позволит выявить общие принципы и особенности развития техники в каждом из них. Также будет рассмотрено влияние современных технологий на процесс обучения и совершенствования гитаристов, включая использование специализированного программного обеспечения и онлайн-ресурсов.

Идея:

Изучить и систематизировать знания о развитии исполнительской техники гитариста для повышения эффективности обучения. Разработать практические рекомендации и методические материалы для совершенствования навыков игры на гитаре.

Продукт:

Практическое руководство, содержащее теоретическую базу, упражнения и примеры для улучшения техники игры на гитаре. Сборник авторских этюдов и упражнений, направленных на развитие различных аспектов исполнительской техники.

Проблема:

Существует недостаток систематизированных материалов, объединяющих теоретические знания и практические упражнения для развития техники гитариста. Многие гитаристы испытывают трудности в формировании эффективной системы занятий и выборе подходящих упражнений.

Актуальность:

Актуальность исследования обусловлена необходимостью повышения качества музыкального образования и развития исполнительского мастерства гитаристов. Проект способствует более глубокому пониманию процессов, влияющих на технику игры, и помогает избежать распространенных ошибок.

Цель:

Разработать комплексную методику, направленную на развитие исполнительской техники гитариста. Усовершенствовать навыки игры на гитаре, повысить музыкальность и расширить творческие возможности.

Целевая аудитория:

Проект ориентирован на студентов музыкальных учебных заведений, преподавателей гитары и профессиональных гитаристов. Он также будет полезен для всех, кто стремится улучшить свои навыки игры на гитаре, независимо от начального уровня подготовки.

Задачи:

  • Изучение теоретических основ исполнительской техники гитариста.
  • Анализ существующих методик развития техники игры на гитаре.
  • Разработка комплекса упражнений и этюдов, направленных на развитие различных аспектов техники.
  • Проведение практических занятий и анализ результатов.
  • Подготовка методических рекомендаций и практического пособия.

Ресурсы:

Для реализации проекта потребуются доступ к специализированной литературе, музыкальным инструментам, аудио- и видеооборудованию, а также компьютер с программным обеспечением для обработки звука и видео.

Роли в проекте:

Отвечает за сбор, анализ и систематизацию информации, разработку методических материалов, проведение практических занятий и написание итогового отчета. Исследователь должен обладать глубокими знаниями в области теории музыки, исполнительской техники и педагогики. Он планирует ход исследования, проводит анализ существующих методик, определяет цели и задачи, разрабатывает инструментарий для измерения результатов, анализирует полученные данные и формулирует выводы.

Разрабатывает и адаптирует упражнения для развития исполнительской техники гитариста, учитывая разные уровни подготовки. Методист анализирует эффективность упражнений и предлагает усовершенствования. Он также создает методические рекомендации и пособия, структурируя материал для лучшего усвоения и способствует развитию учебных материалов, адаптируя их к потребностям обучающихся. Методист консультирует исполнителя по вопросам техники, постановки рук и преодоления технических трудностей.

Выполняет упражнения и этюды, разработанные в рамках исследования, для достижения поставленных целей. Практик участвует в практических занятиях, анализирует свои результаты и предоставляет обратную связь. Он играет ключевую роль в тестировании эффективности предложенных методик и упражнений, фиксирует прогресс и помогает адаптировать методику под конкретные нужды, улучшая практическую составляющую проекта.

Предоставляет консультации по вопросам исполнительской техники, теории музыки и музыкальной педагогики. Эксперт оценивает качество разработанных материалов и дает рекомендации по их улучшению. Он контролирует корректность используемых методик и упражнений, помогает избежать ошибок и направляет ход исследования в правильное русло, опираясь на свой опыт и знания в области гитарного исполнительства.

Наименование образовательного учреждения

Проект

на тему

Развитие исполнительской техники гитариста: Теоретические основы и практические аспекты

Выполнил: ФИО

Руководитель: ФИО

Содержание

  • Введение 1
  • Теоретические основы исполнительской техники гитариста 2
  • Анализ существующих методик развития исполнительской техники 3
  • Разработка комплекса упражнений и этюдов 4
  • Практические занятия и анализ результатов 5
  • Методические рекомендации и практическое пособие 6
  • Влияние современных технологий 7
  • Анализ и сравнение различных стилей гитарной музыки 8
  • Заключение 9
  • Список литературы 10

Введение

Содержимое раздела

Введение в проблематику исследования, обоснование актуальности и значимости темы. Краткий обзор существующих подходов к развитию исполнительской техники гитариста. Определение целей и задач исследования, описание его структуры и методологии. Формулировка гипотезы исследования и описание ожидаемых результатов. Обозначение важности данного исследования в контексте музыкального образования и исполнительского искусства. Определение области исследования и ее границ. Раскрытие ключевых понятий и терминов, используемых в работе. Предоставление общего обзора структуры работы и описание каждого раздела или главы.

Теоретические основы исполнительской техники гитариста

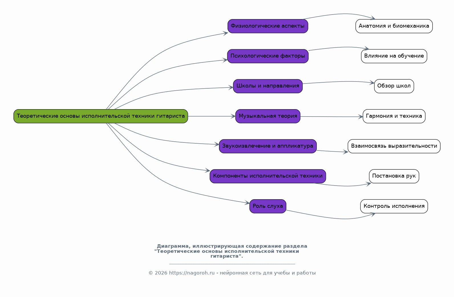
Содержимое раздела

Рассмотрение физиологических аспектов, влияющих на исполнительскую технику, включая анатомию и биомеханику рук и тела. Обзор психологических факторов, влияющих на процесс обучения и совершенствования навыков. Изучение различных школ и направлений в гитарном исполнительстве, выявление общих принципов и особенностей. Анализ роли музыкальной теории в развитии исполнительской техники. Рассмотрение взаимосвязи между звукоизвлечением, аппликатурой и музыкальной выразительностью. Детальный анализ ключевых компонентов исполнительской техники: постановка рук, координация движений, скорость. Изучение роли слуха в процессе обучения и контроля исполнения.

Анализ существующих методик развития исполнительской техники

Содержимое раздела

Обзор и критический анализ различных методик и подходов к развитию исполнительской техники гитариста. Сравнение эффективности различных упражнений и приемов для развития скорости, точности и выносливости. Рассмотрение методик, направленных на развитие координации и синхронизации рук. Анализ техник звукоизвлечения и их влияния на качество звука. Изучение приемов работы над различными видами техники: легато, стаккато, вибрато, флажолеты и др. Рассмотрение методик работы над сложными пассажами и техническими фрагментами. Анализ роли импровизации в развитии техники.

Разработка комплекса упражнений и этюдов

Содержимое раздела

Описание процесса разработки комплекса упражнений, направленных на развитие различных аспектов исполнительской техники. Распределение упражнений по уровням сложности и направлениям развития (скорость, точность, выносливость и т.д.). Примеры упражнений и этюдов, с подробными инструкциями и пояснениями. Методика работы над упражнениями: правила, советы, предостережения. Анализ результатов применения разработанного комплекса упражнений и этюдов. Адаптация упражнений для разных стилей гитарной музыки. Создание индивидуальных программ развития техники.

Практические занятия и анализ результатов

Содержимое раздела

Описание процесса проведения практических занятий с использованием разработанных упражнений и методик. Методика проведения занятий с гитаристами различного уровня подготовки. Анализ результатов практических занятий с учетом различных факторов, влияющих на успех (индивидуальные особенности, мотивация и т.д.). Оценка эффективности предложенных упражнений и методик. Сравнительный анализ результатов до и после применения разработанного комплекса упражнений. Корректировка методики на основе полученных результатов практических занятий. Методы оценки прогресса в исполнительской технике.

Методические рекомендации и практическое пособие

Содержимое раздела

Описание структуры и содержания методических рекомендаций и практического пособия. Рекомендации по использованию разработанных материалов в учебном процессе. Принципы организации занятий по развитию исполнительской техники. Особенности работы с учениками различного уровня подготовки: начинающие, продолжающие, продвинутые. Рекомендации по преподаванию различных стилей гитарной музыки. Советы по подготовке к выступлениям и музыкальным конкурсам. Рекомендации по самостоятельной работе над исполнительской техникой.

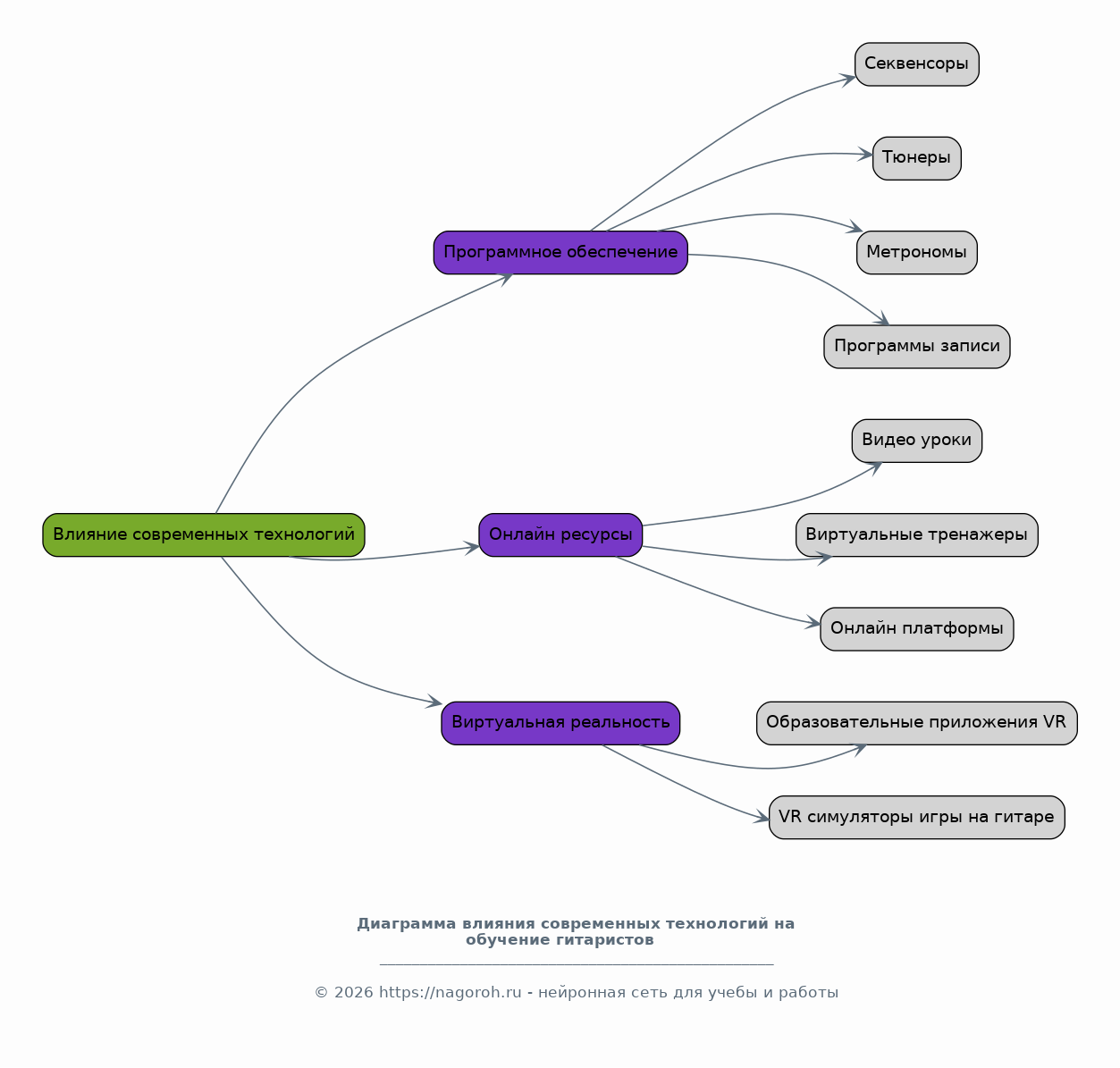
Влияние современных технологий

Содержимое раздела

Анализ влияния современных технологий на процесс обучения и развития исполнительской техники гитариста. Обзор специализированного программного обеспечения, используемого для обучения и совершенствования навыков игры на гитаре (секвенсоры, тюнеры, метрономы, программы для записи и анализа исполнения). Рассмотрение онлайн-ресурсов, видео уроков, виртуальных тренажеров и их эффективности. Преимущества и недостатки использования современных технологий в процессе обучения. Влияние новых технологий на мотивацию и вовлеченность гитаристов. Развитие технологий виртуальной реальности и их перспективы в гитарном образовании.

Анализ и сравнение различных стилей гитарной музыки

Содержимое раздела

Изучение особенностей развития исполнительской техники в различных стилях гитарной музыки (классика, фламенко, джаз, рок, блюз и т.д.). Анализ специфических технических приемов и требований, предъявляемых к гитаристам в каждом стиле. Сравнение методик и подходов к обучению игре в разных стилях. Выявление общих принципов развития техники, применимых к различным стилям. Роль импровизации в развитии исполнительской техники в разных стилях. Рассмотрение влияния стиля на выбор упражнений и этюдов.

Заключение

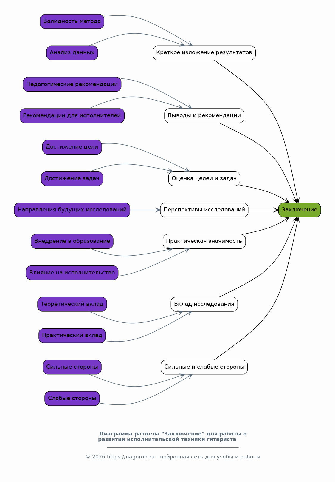
Содержимое раздела

Краткое изложение основных результатов исследования и обобщение полученных данных. Подведение итогов работы, формулировка выводов и рекомендаций. Оценка достижения поставленных целей и задач. Определение перспектив дальнейших исследований в данной области. Указание на практическую значимость полученных результатов для музыкального образования и исполнительства. Подчеркивание вклада исследования в развитие теории и практики гитарного исполнительства. Обозначение сильных и слабых сторон исследования.

Список литературы

Содержимое раздела

Составление полного списка использованных источников, включая книги, статьи, учебные пособия и онлайн-ресурсы. Систематизация списка литературы в соответствии с требованиями к оформлению научных работ. Обеспечение соответствия списка литературы всем нормам цитирования и библиографического описания. Указание всех источников, использованных в исследовании. Структурирование списка литературы по типам источников (книги, статьи, интернет-ресурсы).

Получи Такой Проект

До 90% уникальность
Готовый файл Word
15-30 страниц
Список источников по ГОСТ
Оформление по ГОСТ
Таблицы и схемы
Презентация

Создать Проект на любую тему за 5 минут

Создать

#5486171